Servicios Personalizados
Revista
Articulo
Indicadores
-
Citado por SciELO -
Accesos
Links relacionados
-
Similares en
SciELO
Compartir
Contaduría y administración
versión impresa ISSN 0186-1042
Contad. Adm vol.69 no.2 Ciudad de México abr./jun. 2024 Epub 10-Oct-2025
https://doi.org/10.22201/fca.24488410e.2024.5063
Articles
Factors affecting Mexican consumers’ online shopping behavior
1 Universidad Autónoma del Estado de Hidalgo, México
The objective of the research was to analyze the factors that affect online shopping behavior in Mexican consumers, addressing the perception of insecurity in the choice of product, payment, delivery, and return policy. The methodology employed was quantitative, cross-sectional, applied, non-experimental by self-administered survey with a five-point Likert scale to collect empirical data from 278 online shoppers using convenience sampling, obtaining Cronbach's alpha of 0.88; For the analysis, SPSS and AMOS 29 software were used to test the model using goodness of fit tests: AIC= 375.85; NFI=0.90; IFC=0.95; GFI=0.91; AGFI=0.88; RMCR=.006; RMSEA=0.05; α=.885 The main results indicate that shipping, return, and product characteristics are significant factors, so it is concluded that the financial information is not significant when evaluating online shopping alternatives.
JEL Code: C40; M20; M31.
Keywords: consumer behavior; online shopping; purchase decision
El objetivo de la investigación fue analizar los factores que afectan el comportamiento de compra en línea en consumidores mexicanos, se aborda la percepción de inseguridad en la elección del producto, el pago, la entrega y la política de devolución. La metodología empleada fue cuantitativa, transversal, aplicada, no experimental mediante encuesta autoadministrada con escala de Likert de cinco puntos para recopilar datos empíricos de 278 compradores en línea utilizando muestreo por conveniencia, obteniendo el alfa de Cronbach de 0.88; Para el análisis se utilizó el software SPSS y AMOS 29, para probar el modelo utilizando las pruebas de bondad de ajuste: AIC= 375.85; NFI=0.90; CFI=0.95; GFI=0.91; AGFI=0.88; RMCR=.006; RMSEA=0.05; α=.885 Los principales resultados indican que el envío, la devolución y las características del producto son factores significativos, por lo que se concluye que la información financiera no es significativa, al momento de evaluar las alternativas de compra en línea.
Código JEL: C40; M20; M31
Palabras clave: comportamiento del consumidor; compras en línea; decisión de compra
Introduction
Digital technology has changed people’s lives, and the Internet has become one of the main technological resources that have brought consumers closer to companies through portals created initially to provide information and maintain relationships. Under this premise, (Kim and Jaideep 2007; cited by Guzmán & Abreo, 2017) state that using electronic means has changed the usual dynamics of buying, selling, transferring, or exchanging products or services (Turban et al., 2008) in such a way that the requirements of customers are satisfied from anywhere in the world.
Buying and selling through the Internet reduces process costs, improves customer service, opens new markets, and captures new consumer segments (Romero & Mauricio, 2012). On the other hand, the use of e-commerce has become an opportunity (Bai, Zhong & Yi-Fan, 2015) since it has changed how people cover their needs by carrying out the usual transactions, not only in person but through a virtual space, making online purchases of products such as food, clothing, and entertainment without leaving home (Sigmond, 2018).
According to an e-commerce study in Mexico conducted by the Mexican Internet Association MX (AMIMX, 2020; Spanish: Asociación Mexicana de Internet MX), the value of e-commerce transactions in 2019 increased by 28.6% compared to 2018, following the incremental trend it has had in the last 10 years.
The Mexican Association of Online Sales (AMVO, 2023; Spanish: Asociación Mexicana de Ventas Online), in its study of Online Sales 2023, indicates that by 2022, the value of the e-commerce retail market in Mexico reached MXN 528 billion, representing an increase of 23% over the previous year. The study also states that 63.3 million people purchased products and services through the Internet in 2022.
The profile defined by AMVO (2023) for the Mexican online consumer with the highest growth was the segment identified between 18 and 24 years old, with a high socio-economic level (SEL) (A/B). The Unbanked segment stands out in its impact on financial inclusion. AMIMX (2020), in its study, states that the age range between 25 and 44 years old is the consumer profile with the highest growth, mentioning that there is no gender difference and showing a 57% growth in the lower-middle (C-) and upper-middle (C+) SELs.
The AMVO study (2023) shows that digital shoppers find in this type of channel the convenience of purchasing and receiving products at home, the exclusivity of options in this format, and the different promotions and discounts. Among the main reasons for the abandonment of online transactions by consumers, AMIMX (2020) points out the high costs and long shipping times, as well as the unwillingness to register for an account with their data, concern about the security of the transaction, or the means of payment available. The fact that users keep their data on the platforms is decreasing, and 1 out of 3 do not keep it, mainly for security reasons, stands out.
According to Sheth (2020), the COVID-19 pandemic, lockdown, and social distancing altered consumer shopping habits and company sales. In the study on the effects of the COVID-19 pandemic on Mexican consumer behavior conducted by Alcántara, Cerón, and Figueroa (2021) during the pandemic and lockdown, it is mentioned that concerning the acquisition of basic food basket products, people gave priority to their safety and physical health. They looked for channels, places, brands, and products to give them the confidence to be protected against the virus. In this study, electronic purchasing channels and digital payment methods were inquired into, and although the results were not significant, consumers indicated a small increase in their use as a safer way of shopping.
Sheth (2020) postulates that at the beginning of the pandemic, there was a great need for information about the virus and its symptoms, which resulted in consumers being overloaded with information due to searches on various reliable sites, and it became a pressing need to have much information available through platforms. Nevertheless, Kotler (2020) states that the pandemic resulted in a movement called anti-consumerism, which seeks to protect the environment, consume healthy food, eliminate unnecessary consumerism, and consider consuming only what is truly needed.
Casco (2020) states that quarantine and social distancing generated significant alterations in behavior since time and place are now considered, there is awareness of the proper use of resources, and a major change was to turn the home into a place to work, study, and relax. Therefore, delivery services have been extended due to the speed and little contact with people, and new technologies and their applications have been adopted to facilitate work, study, and consumption more efficiently.
According to Larios-Gómez (2021), cleaning, sanitizing, and medicinal products have become part of people’s basic (emerging) consumption in Mexico. In the psychological factor, there is an awareness of health care and exercise to achieve mental stability and physical rest. In social terms, isolation caused changes in consumption behavior in e-commerce platforms because now people buy everything from basic products to luxury goods through smartphones, social networks, websites, and apps.
In a study conducted by Sotomayor et al. (2021), interesting results were obtained: the researchers’ data revealed that the digital revolution influenced consumers’ decisions to purchase products and services online. Ecuador’s governmental “stay at home” advertising campaign strengthened this trend, causing a shift from physical to digital shopping.
Vergara-Espinosa (2022) mentions that, given the pandemic, consumers needed to be more connected to the Internet, especially in real time, to socialize and stay informed. Therefore, the digital world stimulated consumers to become experts in managing social networks where they shared stories. The author suggests that, given the crisis experienced, consumers are now fully informed and cautious when acquiring a product or service because companies use different digital media to provide personalized information and seek direct contact with the customer.
Vega, Cerón, and Figueroa (2021) point out that during the pandemic, the purchasing decision for some products was influenced by price, availability, and supply on the Internet, which is because the e-commerce perspective has increased during and after the pandemic. Also, it is observed in their study that one out of seven users do not have confidence in Internet transactions, and there are still no financial inclusion strategies for all Mexicans, which are limiting factors for the further growth of online commerce, although it is a fact that after the pandemic there will be no turning back from online commerce as a growing purchase channel.
Another study entitled “Sentimental analysis of online shopping based on Twitter and RStudio” (Vega, 2023), which aimed to identify individuals’ opinions about online shopping, found that 50.9% of the study subjects have a negative perception of online shopping, and only 40.8% consider online shopping to be positive. The study concludes that, despite being a new form of consumption, the online shopping phenomenon is not yet fully accepted and is judged on the safety and guarantees of the offer.
That is why, three years after the lockdown and with the COVID-19 pandemic at the exit door, the “new normal” has begun to consolidate online commerce as a real, growing, and more popular and reliable option for purchasing diverse products and services. Therefore, it is important to know the consumer’s behavior in online shopping, their consumption habits, and buying behavior, and thus develop marketing strategies that benefit both the consumer and e-commerce.
Background
A consumer behavior model reveals how consumers might react to the different elements of the marketing mix: product, price, place, and promotion, but mainly to the product and its attributes since this is the primary element that motivates the consumer to make a purchase or not (Rivera, Arellano, & Molero, 2013).
Within the studies on consumer behavior, different models try to explain the decision-making process for the completion of a purchase. The Nicosia Model (1966) was the first model developed on consumer behavior, where it is mentioned that the decision-making process is carried out from a passive to an active state through four phases or fields of interaction.
Howard and Sheth’s (1969) model attempts to explain the process by which a consumer transforms, through learning mechanisms, commercial stimuli into triggering reactions to those stimuli. According to this model, after an initial search for product information, consumers compare the different alternatives, resulting in a learning process that ultimately impacts their decision-making.
Engel, Kollat, and Blackwell’s (1978) model is similar to that of Howard and Seth. Nonetheless, more attention is paid to the process of attitude formation and the development of purchasing intention.
Howard’s (1989) model is a revision and reformulation of Howard and Sheth’s (1969) model, which is based on seven interrelated components or variables: information, recognition, attitude, trust, intention, purchase, and purchase satisfaction.
For this research, the Consumer Buying Process model of Backwell, Minard, and Engel (2002), described below, is taken as a theoretical basis.
Consumer buying process model
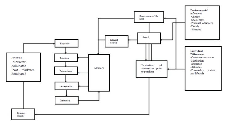
The consumer buying process (CBP) model was developed in the 1980s by Roger D. Blackwell, Paul W. Minard, and James F. Engel. This model presents the nature of consumer decision-making and the influences that affect it. Consumer decisions, analyzed through this model, show that the process moves through seven stages: 1) recognition of the need, 2) information search, 3) evaluation of alternatives before purchase, 4) purchase, 5) consumption, 6) post-consumption alternative evaluation, and 7) discard, as can be seen in Figure 1.
The model points out that purchasing and consumption are affected by a complex set of factors that influence and shape the behavior of the decision process, including individual differences and the influence of the environment. The main characteristics of this submodel are detailed in Figure 2.
In their book Consumer Behavior, Blackwell, Minard, and Engel (2002) point out that purchasers recognize the need for a product or service. Hence, they search for information to satisfy the identified need and evaluate the alternatives presented, considering the following questions: What are my options? And what is the best option?
By identifying the alternatives, consumers seek to solve their questions by comparing, contrasting, and selecting from among various products and services in such a way that they compare what they know about the different products and brands considered most important and thus begin to narrow down their alternatives until they finally buy one of them. Consumers use new or pre-existing evaluations stored in their memory to make the selection, the evaluation of which is likely to result in purchase and consumption satisfaction. How individuals evaluate these choices is influenced by individual and environmental factors, as can be seen in Figure 2.
As a result, the evaluation criteria become a manifestation specific to the product, needs, values, lifestyles, and other aspects related to the individual. Therefore, consumers must also evaluate “where” they will buy the desired product and apply the relevant evaluation criteria to the points of sale where they might buy it.
It is important to consider the Theory of Reasoned Action (TRA), which aims to explain the relation between attitudes and behaviors within human action since consumers generally evaluate their alternatives based on attributes that can be either prominent or determinant. The prominent attributes are those that consumers think are potentially the most important, such as price and reliability. On the other hand, determinant attributes generally determine which brand or store consumers will choose, such as style or finishes (Ajzen & Fishbein, 1980).
This same theory establishes that the individual’s intentions when performing a behavior are composed of subjective norms and attitudes. Subjective norms are the individual’s beliefs about whether the environment considers the behavior they wish to generate to be favorable or unfavorable. Moreover, attitudes are an individual’s beliefs about an object, person, or institution. Both variables are useful as information for the individual at the moment of deciding based on their behavioral intention, which is developed based on what they consider to be a positive behavior, that is, one that generates a tangible or intangible benefit.
When transferring this theory to the consumer’s purchasing intention, it can be observed that the purchasing intention will be influenced by the consumer’s subjective attitudes and norms toward the product, service, sector, or market. Therefore, a more positive attitude toward them generates a higher purchasing intention, and also, favorable norms toward the product, service, sector, or market will lead to a higher purchasing intention.
Blackwell, Miniard, and Engel (2002) point out within their model a series of questions to diagnose each stage of the consumer decision-making process. The questions corresponding to the pre-purchase alternatives evaluation stage are the following:
To what extent do consumers spend time evaluating and comparing alternatives?
What product or brand alternatives are included in the evaluation process?
What product evaluation criteria (product attributes) are used for alternative purchases?
What is the most important factor in the evaluation?
How complex is the evaluation?
What are the evaluation results concerning each of the purchase alternatives?
What is believed to be true about the characteristics and details of each?
Are they perceived as different in important ways, or are they seen as essentially the same?
What type of decision rule is used to determine the best choice?
E-commerce
E-commerce consists of the purchase and sale of information, products, and services through electronic means, such as the Internet and other computer networks, i.e., using information and communication technologies, which make physical contact between buyer and seller unnecessary to carry out such transactions (Martín, 2016; p.131).
According to Statista (2023), in a study on E-Commerce in Mexico, the buying and selling culture has positioned itself as one of the most important markets in recent years. It is also mentioned that among the best-known platforms with the largest market share are Mercado Libre, obtaining a share of 13.6% of total retail sales registered online in Mexico in 2020, Amazon as the second leading company in Mexican e-commerce that year, with a market share of 11.6%, and Walmart Mexico in third place, with 8.5% (Statista, 2023, p.1).
That is why, with the arrival of the COVID-19 pandemic, the right conditions were created for e-commerce to increase significantly. With restrictions due to health protocols and the fear of contagion, companies and small businesses found it necessary to venture into the online business model. Consumers have developed a culture of buying everything from mobile devices and computers, to tablets, paying by debit or credit card, and determining what they buy, when they buy it, and when they want it delivered.
This study aimed to analyze the factors that affect the online shopping behavior of Mexican consumers. The study subjects were men and women with experience making online purchases in Mexico.
The research questions that this paper aims to answer based on the theoretical model that supports the study are the following:
Q1: What is the most important factor that Mexican consumers consider when evaluating online purchasing alternatives?
Q2: What decision model do Mexican consumers follow when evaluating online product purchasing alternatives?
Hypotheses
Blackwell, Miniard, and Engel’s (2002) Purchase Process model points out a series of questions for the evaluation of the purchasing alternatives for a product or service, as was seen in the theoretical framework, so the following hypotheses are established:
H1: General online shopping information as a factor has a considerable impact that Mexican consumers consider when evaluating product or service alternatives online.
H2: Online shopping financial information as a factor has a considerable impact that Mexican consumers consider when evaluating product or service alternatives online.
H3: Product features as a factor have a considerable impact that Mexican consumers consider when evaluating product or service alternatives online.
H4: The possibility of product non-delivery as a factor has a considerable impact that Mexican consumers consider when evaluating product or service alternatives online.
H5: Product returnability as a factor has a considerable impact that Mexican consumers consider when evaluating product or service alternatives online.
Method
In the AMVO study (2023), 63.3 million people were calculated to have purchased products and services through the Internet in 2022, so non-probability convenience sampling was used. Considering that the online shopping population in Mexico is very large, the questionnaire was applied to a sample of 396 respondents, valid for an infinite population with a 95% confidence interval and a 5% error estimate.
A digital questionnaire was applied through the QuestionPro platform, using a five-point Likert scale, in which data were obtained on the perceptions of these people about the factors that affect online purchases by Mexican consumers. The survey was disseminated through instant messaging groups and social networks.
The semi-structured questionnaire was comprised of 33 items divided into two sections. The first section is intended to elicit respondents’ sociodemographic data and experience. It consists of 8 questions, 6 of them for demographic information and 2 items to serve as a filter for experience and frequency of online shopping.
The demographic questions of the questionnaire are nominal, ordinal, and interval questions that collect information related to gender, age, educational level, marital status, employment, and income range. As part of the filter, the participants were asked if they had made online purchases. Of the 396 respondents, 118 said they had never made online purchases. Consequently, they were discarded, and the study was conducted with 278 people with experience in online purchases. They reported their online purchase frequency, indicating their experience level.
The second section of the questionnaire addresses the categories under study, identified based on expert judgment, according to the factors that affect online shopping. These factors are similar to the categories to determine those that affect online shopping and buying behavior. Therefore, 33 items were generated, including the five questions for each category with which the factors under study are connected.
According to Lakshmanan (2016), cited by Pandey and Parmar (2019), the main factor affecting customer satisfaction with online shopping is the lack of detailed product information. Nonetheless, there is a greater preference for products with discounts despite the perception of risk when providing financial information and after-sales services. The following 5 aspects are used to identify these factors: OS: Online Shopping (ease of purchase, up-to-date detailed information, time required to decide, staying home while shopping, better control of expenses); FI: Financial Information (financial instrument data, purchase portal is not secure, duplicate charges, access to personal information, reliable internet portal); PC: Product Characteristics (different from what was ordered, cannot be touched or examined, damaged product, product quality, product description); PS: Product Shipping (product not received, shipping charge, delivery times, delivery options, delivery tracking); and PR: Product Return; (unconditional return, free return, purchase cancellation, money refund, complaint handling). See Table 1.
Table 1 Survey study categories that affect online shopping
| Category | Factors |
|---|---|
| OS: Online Shopping |
|
| FI: Financial Information |
|
| PC: Product characteristics |
|
| PS: Product shipping |
|
| PR: Product return |
|
Note: created by the authors based on expert judgment, 2023
The data collection period for this study was from September 01 to October 29, 2022. Data were collected from the questionpro.com platform and exported to SPSS 29 software for analysis.
Table 2 shows that of the 278 study volunteers, 162 (58.17%) were male, and 116 (41.83%) were female. In terms of age, most were between 18 to 25 years old (61.88%), followed by the range of 50 to 57 years old (12.43%), 42 to 49 years old (8.28%), 26 to 33 years old (7.73%), 34 to 41 years old (6.35%), and those older than 58 years old (3.32%).
Table 2 Demographic profile of respondents
| Demographic Variable | Item | Frequency | Percentage (%) |
|---|---|---|---|
| Gender | Males | 162 | 58.17 |
| Females | 116 | 41.83 | |
| Age | 18 - 25 | 172 | 61.88 |
| 26 - 33 | 22 | 7.73 | |
| 34 - 41 | 18 | 6.35 | |
| 42 - 49 | 23 | 8.29 | |
| 50 - 57 | 35 | 12.43 | |
| 58 - 65 | 7 | 2.49 | |
| over 65 | 1 | 0.83 | |
| Marital Status | Single | 210 | 75.42 |
| Married | 42 | 15.25 | |
| Divorced | 12 | 4.24 | |
| Cohabitating | 12 | 4.24 | |
| Widowed | 2 | 0.85 | |
| Academic Level | Baccalaureate | 169 | 60.84 |
| Bachelor’s Degree | 45 | 16.16 | |
| Postgraduate | 64 | 23 | |
| Income (MXN) | 5 000 - 9 000 | 168 | 60.23 |
| 9 001 - 13 000 | 27 | 9.8 | |
| 13 001 - 17 000 | 21 | 7.49 | |
| 17 001 - 22 000 | 16 | 5.76 | |
| 22 001 - 26 000 | 14 | 5.19 | |
| 26 001 and over | 32 | 11.53 | |
| Online Shopping Frequency | Weekly | 16 | 5.88 |
| Biweekly | 32 | 11.4 | |
| Monthly | 80 | 28.68 | |
| Bimonthly | 46 | 16.54 | |
| Semiannual | 79 | 28.31 | |
| Other | 25 | 9.19 |
Note: created by the authors, 2023
Regarding marital status, 75.42% were single, 15.25% were married, 4.24% were divorced, 4.24% were cohabiting, and 0.85% were widowed. Regarding academic level, 60.84% had completed a baccalaureate, 16.16% had a bachelor’s degree, and 23% had a postgraduate degree.
The highest incomes reported by relevant range were those earning MXN 5 000 to 9 000, representing 168 participants or 60.23% of the sample, and those earning more than MXN 26 000, representing 32 people or 11.53%.
Using SPSS 29 software, Cronbach’s Alpha (α) tests-a coefficient to measure the reliability of a measurement scale or test-were performed, obtaining 0.885; according to Oviedo and Campo Arias (2005), the minimum acceptable value for Cronbach’s alpha coefficient is 0.70. The Kaiser-Meyer-Olkin test (KMO) was also performed, obtaining 0.873; according to the sample adequacy statistic, the minimum acceptable value for KMO is 0.70. Finally, Bartlett’s test was carried out, obtaining x^2=3367.39, gl = 300, and p <0.000, which, being lower (p≥0.05), indicates a significant correlation of the data (Kaiser & Rice, 1974).
Subsequently, the confirmatory factor analysis was performed to analyze the data. Considering the instrument to be reliable, the exploratory factor analysis (EFA) was performed, which as a statistical reduction method aims to explain the possible correlations between certain variables. It was identified that the instrument’s items are grouped into five (5) factors, representing 62.03% of the total variance explained, showing that all variables are firm and reliable factors. Adding all the values, the result exceeded 0.40, being in the range between 0.642 and 0.860.
According to Field (2000), when the similarity of the variables is high, the factors explain a large amount of the variance, which means that the factor analysis is reliable.
The a priori model shows inadequate fit indices (NFI=.786; CFI=.848; GFI=.816; RMSEA=.082). Therefore, the rotated components matrix was performed, eliminating the items whose factor loadings are less than 0.40 (Hair et al., 2014), resulting in the items shown in Table 3, which are considered for the confirmatory factor analysis (CFA).
Table 3 Rotated component matrix
| Components | |||||
|---|---|---|---|---|---|
| 1 | 2 | 3 | 4 | 5 | |
| SMEAN(OS3) | .860 | ||||
| SMEAN(OS2) | .849 | ||||
| SMEAN(OS4) | .823 | ||||
| SMEAN(OS1) | .786 | ||||
| SMEAN(OS5) | .739 | ||||
| SMEAN(PC3) | .797 | ||||
| SMEAN(PC4) | .779 | ||||
| SMEAN(PC1) | .739 | ||||
| SMEAN(PC5) | .737 | ||||
| SMEAN(PC2) | .673 | ||||
| SMEAN(PS5) | .736 | ||||
| SMEAN(PS3) | .721 | ||||
| SMEAN(PS4) | .665 | ||||
| SMEAN(PS2) | .642 | ||||
| SMEAN(PR4) | .837 | ||||
| SMEAN(PR2) | .832 | ||||
| SMEAN(PC1) | .771 | ||||
| SMEAN(FI2) | .806 | ||||
| SMEAN(FI1) | .749 | ||||
| SMEAN(FI3) | .720 | ||||
Note: created by the authors using the extraction method, principal component analysis, Varimax rotation method, and Kaiser normalization; SPSS29 (2023)
The rotated component matrix is used to obtain the reduced factors that represent the research variables. The following items were eliminated: SMEAN(PS1) from the factor Product Not Delivered, which refers to the question “I may not receive the product ordered online;” the items SMEAN(PR3), SMEAN(PR5) from the factor Product Return “It is not easy to cancel orders when buying online” and “I prefer fast and secure attention to complaints;” and, from the factor Financial Information SMEAN(FI4), SMEAN(FI5), “I think there is good handling of my personal information” and “I think the internet pages should be reliable enough to make a transaction” were eliminated. The results obtained after considering the elimination of the items now yield indices of adequate fit. See Table 3.
In addition, the results of the CFA are shown. They are summarized by considering the Standardized Root Mean Square Residual (SRMR) and Normed Fit Index (NFI) as indicators to check the fit of the model (Schermelleh-Engel, K., Moosbrugger, H., & Müller, H.; 2003). This confirms that the model is correctly specified because it compares the correlation matrix based on actual observations with that expected by the model.
While the SRMR value should not be greater than 0.08, the NFI value varies from 0 to 1. The closer the NFI is to 1, the better the fit (J. Hair et al., 2017; Joe F. Hair et al., 2012). The RMSEA value of the model is 0.05 less than 0.08, indicating an adequate fit. The NFI value is almost 0.90, indicating a good fit for the model. See Table 4.
Table 4 Comparison of fit index between the Exploratory Factor Analysis (EFA) and the Confirmatory Factor Analysis (CFA), according to the fit model
| Absolute fit index | Expected | AMOS Model Default | AMOS Model Fitted |
|---|---|---|---|
| Global Goodness-of-Fit Index (GFI) | 0.90 - 1 | 0.816 | 0.91 |
| Adjusted Global Goodness-of-Fit Index (AGFI) | 0.90 - 1 | 0.786 | 0.88 |
| Root Mean Square Error of Approximation (RMSEA) | <0.05 -0.08 | 0.082 | 0.05 |
| Comparative Fit Index (CFI) | 0.90 - 1 | 0.848 | 0.95 |
| Normed Fit Index (NFI) | 0.90 - 1 | 0.786 | 0.90 |
Note: created by the authors, AMOS29 (2023)
Table 5 shows that the result of hypothesis testing for this research is measured by estimation (Estimate), standard errors (SE), critical ratios (CR), and p-value (P), where the acceptance or rejection of hypotheses is determined by the p-value (Filho et al., 2013).
Table 5 Hypothesis testing results
| Hypothesis testing | Estimate | SE | CR | P | Decision | |||
|---|---|---|---|---|---|---|---|---|
| H1 | Online shopping | <-- | General information on online shopping (OS) | .29 | .08 | 3.45 | *** | Accepted |
| H2 | Online shopping | <-- | Financial Information (FI) | .54 | .09 | 6.29 | *** | Accepted |
| H3 | Online shopping | <-- | Product characteristics (PC) | .51 | .07 | 7.03 | *** | Accepted |
| H4 | Online shopping | <-- | Product shipping (PS) | .56 | .09 | 6.42 | *** | Accepted |
| H5 | Online shopping | <-- | Product return (PR) | .50 | .08 | 5.95 | *** | Accepted |
Note: created by the authors, AMOS29 (2023)
The result of the hypothesis testing is shown in Table 5, which demonstrates that the General Information of the online purchase (OS), Financial Information (FI), Product Characteristics (PC), Product Non-Shipment (PS), and Product Return (PR) have a considerable impact factor concerning what the Mexican consumer considers when evaluating the alternatives of products or services online. Therefore, it is determined to carry out the data analysis through structural equation modeling (SEM) to explain the marketing phenomena (Steenkamp & Baumgartner, 2000). It can thereby be pointed out that this factor considerably impacts what Mexican consumers consider when evaluating product or service alternatives online.
It was stated above that the variables related to online purchases (financial information, product characteristics, return, and product shipping) would be the factors that allowed consumers to evaluate the alternatives to make the purchase.
As can be seen in Figure 3-which presents the specific model resulting from this research-in order for online purchases to be carried out, the main evaluation made by consumers is that the product is delivered at the promised time, either with or without payment, but with the guarantee that the product will arrive. The certainty of the return of the product in case it does not meet expectations and that it is in a simple format also counts, so that the product’s characteristics are relevant for evaluating the purchasing alternatives according to these factors (delivery of the product and simple return). Financial information is significant since by complying with the guarantees, consumers no longer have a problem providing bank details for the purchase.
Results and discussion
This study aims to measure in five types of factors the considerable impact that Mexican consumers when evaluating online product or service alternatives. Therefore, it was concluded that the study’s objectives have been identified through the model that interprets the considerable impact of the variables as factors associated with online purchases.
This research confirms that the most important factor with considerable impact is product shipping (PS) since it is a trigger when evaluating online purchasing alternatives in such a way that, as Backwell, Miniard, and Engel (2002) mention, “consumers use new or pre-existing evaluations stored in their memory to select products, services or brands and stores most likely to result in their purchase satisfaction and consumption” (p.76).
Avila and Chaparro (2021) state that it is important for companies to identify the level of trust in the digital context since, by providing the certainty that the product is delivered on time and in the agreed manner, it improves the alternatives for the purchasing decision.
Ávila and Chaparro’s study (2021) cites García (2014) as a reference to understand the consumer’s behavior in the electronic environment. García (2014) establishes that the purchasing intention is the buyer’s disposition when evaluating the various alternatives, where they provide expectations of the product shipment, so it is shown that the PS factor is considered for the evaluation, especially for the online purchasing intention. Salazar, Mondaca, and Cea (2018) state that the ease of payment, the benefits of online shopping, the quality of the information provided, and especially trust significantly affect consumers’ purchasing decisions. Notwithstanding, after the COVID-19 pandemic, the perception has changed. While it is true that there are benefits and ease of payment in online shopping, in the current year 2023, the highly significant factor is the shipping of products since having the certainty of receiving the product, both the intention and the shopping experience, will influence the perceptions of online consumers.
The above demonstrates that, although consumers prefer to avoid providing Financial Information (FI), this factor is not the most important despite being significant in the context of online purchases by Mexican consumers. Additionally, it was identified that the return of the product should be easy to perform since Mexican consumers should be certain that if the product ordered does not meet the expectations set at the time of purchase, they can return the product without any restrictions or difficulty.
The result of the study demonstrates that companies seeking to sell through platforms or to encourage their customers to make purchases online should establish returns policies by establishing clear guidelines, rules, and procedures that encourage the use of social marketing strategies with the intention of reducing uncertainty in online purchases, optimizing post-purchase experiences, and strengthening brand reputation.
Regarding product characteristics (PC), consumers must have the information to identify how to meet their needs in evaluating alternatives. Nonetheless, it was shown that making purchases online provides the convenience of choosing a platform (web, application), anywhere the consumer happens to be (home, office, commute), through any device (desktop computer, laptop, tablet, or smartphone), as shown in AMVO’s studies.
Conclusions
This study has some limitations regarding sample representation and composition since the data collection was carried out in limited geographic locations in Mexico. In addition, the study has not considered online shopping in a specific context, determined based on a product, brand, or store, to obtain more relevant data.
In the future, this research can contribute to the perception of how consumers are adapting to online purchases of products and services. Furthermore, brands or businesses should establish strategies that generate greater visibility based on the factors found in evaluating alternatives.
REFERENCES
Alcántara, A.R., Cerón, I. A., & Figueroa, V. J. G. (2021). Efectos de la Pandemia del COVID- 19 en el Comportamiento del Consumidor Mexicano: Hábitos de Compra de la Canasta Básica. European Scientific Journal, ESJ, 17(4), 165. https://doi.org/10.19044/esj.2021.v17n4p165 [ Links ]
Ajzen, I., & Fishbein, M. (1980). Understanding attitudes and predicting social behavior. Englewood Cliffs, NJ: Prentice-Hall. [ Links ]
Asociación Mexicana de Internet MX. (2020). Estudio sobre el comercio electrónico en México 2020. estadística Digital, 27 (1), 11-16. Disponible en: https://irp.cdn-website.com/81280eda/files/uploaded/Estudio%20de%20Comercio%20Electro%CC%81nico%20en%20Me%CC%81xico%202020.pdf [ Links ]
Asociación Mexicana de Venta On line, (2023). Ventas en línea en electrónicos 2022. Disponible en: https://www.amvo.org.mx/estudios/estudio-sobre-venta-online-en-electronicos-2023/ [ Links ]
Ávila, C. A, & Chaparro, G. A. (2021). La relación de confianza y compromiso en la intención de compra. Revista Compás Empresarial,11 (32), 76-92. https://doi.org/10.52428/20758960.v11i32.62 [ Links ]
Bai, Y., Zhong, Y. & Yi-Fan, D. (2015). Effect of social commerce factors on user purchase behavior: An empirical investigation from renren.com. International Journal of Information Management, 35(5), 538-550. https://doi.org/10.1016/j.ijnfomgt.2015.04.01 [ Links ]
Blackwell, R.D., Miniard, P.W. y Engel, J.F; (2002), Comportamiento del Consumidor (9.a ed.) Ediciones Paraninfo. [ Links ]
Casco, A. (2020). Efectos de la pandemia de COVID-19 en el comportamiento del consumidor. INNOVARE Revista de Ciencia y Tecnología. 9(2). 98-105. Disponible en: https://www.unitec.edu/innovare/volumen-9/numero-2/efectos-de-la-pandemia-de-covid-19-en-el-comportamiento-del-consumidor-927/ [ Links ]
Field, A. (2000). Discovering Statistics using SPSS for Windows. London - Thousand Oaks-New Delhi: Sage publications [ Links ]
Filho, D. B. F., Paranhos, R., da Rocha, E. C., Batista, M., da Silva Jr., J. A., Santos, M. L. W. D., & Marino, J. G. (2013). When Is Statistical Significance Not Significant? Brazilian Political Science Review, 7, 31-55. https://doi.org/10.1590/S1981-38212013000100002rg [ Links ]
García, N. P. (2014). El valor percibido y la confianza como antecedentes de la intención de compra online: el caso colombiano. Cuadernos de Administración, 30 (51), 15-24. [ Links ]
Guzmán, A. & Abreo, V. C. (2017). Del comercio electrónico al comercio social: La innovación al alcance de las organizaciones. Estudio para el sector calzado Bucaramanga, Colombia. Contabilidad y Negocios. 12. 107-118. https://doi.org/10.18800/contabilidad.201702.006 [ Links ]
Hair, Joe F., Sarstedt, M., Ringle, C. M., & Mena, J. A. (2012). An assessment of the use of partial least squares structural equation modeling in marketing research. Journal of the Academy of Marketing Science, 40(3), 414-433. https://doi.org/10.1007/s11747-011-0261-6 [ Links ]
Hair, J. F., Black, W. C., Babin, B. J., & Anderson, R. E. (2014). Multivariate Data Analysis: Pearson New International Edition (7.a ed.). Essex. [ Links ]
Hair, J., Hollingsworth, C. L., Randolph, A. B., & Chong, A. Y. L. (2017). An updated and expanded assessment of PLS-SEM in information systems research. Industrial Management and Data Systems, 117(3), 442-458. https://doi.org/10.1108/IMDS-04- 2016-0130 [ Links ]
Kaiser, H. F., & Rice, J. (1974). Little jiffy, Mark IV. Educational and Psychological Measurement, 34(1), 111-117. https://doi.org/10.1177/001316447403400115 [ Links ]
Kim, Y. y Jaideep, S. (2007). Impact of social influence in e-commerce decision making. Proceedings of the ninth international conference on Electronic. [ Links ]
Kotler, P. (15 de junio de 2020). The phases of COVID-19 and the new normal it can bring. TSI Topics. Disponible en: https://sarasotainstitute.global/the-phases-ofcovid-19-and-the-new-normal-it-can-bring/ [ Links ]
Larios-Gómez, Emigdio. (2021). Comportamiento de compra ante el Covid-19: Estudio transversal latinoamericano desde un enfoque del marketing sanitario. Horizonte sanitario, 20 (1), 105-120. https://doi.org/10.19136/hs.a20n1.3967 [ Links ]
Lakshmanan, A. (2016). Customers Satisfaction towards Online Shopping in Amazon.Com- A Study with Reference to Udumalpet Taluk. International Journal of Recent Research and Applied Studies, Vol. 3, 12(16), pp. 68-74 [ Links ]
Martín, P. (2016). Teletrabajo y Comercio Electrónico. Ministerio de Educación de España. Disponible en: https://elibro.net/es/lc/upanama/titulos/49474/ [ Links ]
Oviedo, H. y Campo, A. (2005) Aproximación al uso del coeficiente alfa de Cronbach Revista Colombiana de Psiquiatría, 31 (4), 572-580 Asociación Colombiana de Psiquiatría Bogotá, D.C., Colombia. [ Links ]
Pandey, Anurag & Parmar, Jitesh. (2019). Factors Affecting Consumer's Online Shopping Buying Behavior. SSRN Electronic Journal. https://doi.org/10.2139/ssrn.3308689 [ Links ]
Rivera, C. J., Arellano, C. R. & Molero Ayala, V. (2013). Conducta del consumidor, Estrategias y Tácticas aplicadas al Marketing. Editorial ESIC. [ Links ]
Romero, P. & Mauricio, D. (2012). Revisión de modelos de adopción de e-commerce para pymes de países en desarrollo. Revista de Investigación de Sistemas e Informática, 9 (1), 69-90. [ Links ]
Salazar, C., Mondaca, M C., & Cea, R. J. (2018). Comercio electrónico en Chile: ¿qué factores inciden en la decisión de compra? Revista Academia & Negocios, 4 (1), 1-14 [ Links ]
Schermelleh-Engel, K., Moosbrugger, H., & Müller, H. (2003). Evaluating the Fit of Structural Equation Models: Tests of Significance and Descriptive Goodness-of-Fit Measures. Methods of Psychological Research, 8 (2), 23-74. [ Links ]
Sheth, J. (2020). Impact of Covid-19 on consumer behavior: Will the old habits return or die? Journal of Business Research, 117, 280-283 https://doi.org/10.1016/j.jbusres.2020.05.059 [ Links ]
Sigmond, K. (2018). El comercio electrónico en los tratados de libre comercio de México IUS. Revista del Instituto de Ciencias Jurídicas de Puebla AC., 12(41), 359-377 Disponible en: https://revistas-colaboracion.juridicas.unam.mx/index.php/rev-inst-ciencias-juri-puebla/article/view/36785/0 [ Links ]
Sotomayor, D., Delgado, A. & Tonon, B. (2021). Compras en línea durante la crisis sanitaria por COVID-19: Estudio exploratorio sobre la conducta del consumidor en Quito- Ecuador. Pensamiento Empresarial. 8. 43-65. http://doi.org/10.33324/udaakadem.vi8.437 [ Links ]
Statista (2023). Participación de las principales empresas de comercio electrónico en México de 2018 a 2020. Disponible en: https://es.statista.com/estadisticas/1114202/mexico-empresas-lideres-comercio-electrónico-minorista/ [ Links ]
Steenkamp, J.-B. E. & Baumgartner, H. (2000). On the use of structural equation models for marketing modeling. International Journal of Research in Marketing, 17 (2-3), 195-202. https://doi.org/10.1016/S0167-8116(00)00016-1. [ Links ]
Turban, E., King, D., Mckay, J., Marshall, P., Lee, J. & Viehland, D. (2008). Electronic commerce: A managerial perspective. Quinta edición. New Jersey: Prentice Hall. [ Links ]
Vega, B A., Cerón, I. A. & Figueroa, V. J. G. (2021). Perspectivas de eCommerce y los Hábitos de Consumo Tras COVID-19. European Scientific Journal, ESJ, 17(4), 112. https://doi.org/10.19044/esj.2021.v17n4p112 [ Links ]
Vega, B. A., (2023). Sentiment Analysis of Online Shopping based on Twitter and RStudio. Hitos de las Ciencias Económico Administrativas, 29(83), 91-105. https://doi.org/10.19136/hitos.a29n83.5649 [ Links ]
Vergara Espinosa, M. E. (2022). El comportamiento del consumidor post COVID-19:: oportunidad o desafío para los emprendedores. Revista Colegiada De Ciencia, 3 (2), 102-112. Disponible en: https://revistas.up.ac.pa/index.php/revcolciencia/article/view/2856 [ Links ]
Received: March 24, 2023; Accepted: May 06, 2023; Published: July 26, 2023










texto en 





