Introduction
Entrepreneurship plays a crucial role in promoting sustainable development, impacting the economy, society, and environment (Schaltegger & Wagner, 2011; Vuorio et al., 2018). One key area of study in entrepreneurship is entrepreneurial intention, which examines the motivations behind engaging in entrepreneurial activities and serves as a precursor to entrepreneurial behavior. This research field delves into the attitudes and beliefs associated with entrepreneurial intention, providing a framework to understand the potential future behaviors of entrepreneurs (Liñán & Fayolle, 2015; Sandoval Álvarez & Bado Zúñiga, 2022). The scientific community has extensively explored entrepreneurial intentions (Diez Farhat & Guevara, 2020).
Among the existing theoretical lenses on entrepreneurial intention, the Theory of Planned Behavior (TPB), proposed by Ajzen (1991), is used as a reference to explain, and predict behavioral intentions in multidisciplinary contexts referring to the various fields of scientific knowledge of entrepreneurship (Fayolle & Liñán, 2014; Liñán, Rodríguez-Cohard, & Rueda-Cantuche, 2011; Romero- Colmenares & Reyes-Rodríguez, 2022). The TPB consists of constructs such as personal attitudes, subjective norms, and perceived behavioral control - predictors of behavioral intention (Ajzen, 1991; Krueger & Carsrud, 1993; Thompson, 2009).
While research on entrepreneurial intention has grown, particularly in social and sustainable entrepreneurship, there has been relatively less focus on sustainability-aligned entrepreneurial intentions, as Vuorio et al. (2018) pointed out. The intersection of sustainability perspectives and entrepreneurial intention has been understudied, as noted by Arru (2020) and Paiva et al. (2023) which presents opportunities for further research and development in these areas.
Entrepreneurship, when linked to sustainability, encompasses environmental protection, the conservation of natural resources, and poverty reduction. The objective is for entrepreneurs to incorporate sustainable practices into their business ventures, thereby fostering socio-environmental responsibility and generating benefits for the economy, society, and the environment (Hummels & Argyrou, 2021; Shepherd & Patzelt, 2011). Kuckertz and Wagner (2010), Vuorio, Puumalainen and Fellnhofer (2018), Paiva et al. (2019) and Romero-Colmenares and Reyes-Rodríguez (2022) affirm that entrepreneurship, in its connection with sustainability, has the potential to impact vulnerable segments of society, yielding direct benefits aligned with sustainable development.
In addition to the discussions surrounding entrepreneurial intention and its association with sustainability, it is imperative to highlight the pivotal role of innovation. Innovation represents a recurrent and substantial aspect of entrepreneurship research, as entrepreneurs are frequently characterized by their proclivity for innovation. They possess an innovative cognitive style and demonstrate the ability to generate inventive and original market solutions (Douglas, Shepherd, & Venugopal, 2021; Kirton, 1976; Kuckertz & Wagner, 2010; Paiva et al., 2018; Subotic et al., 2018; Taylor, 1989).
An entrepreneur who prioritizes sustainability is someone who actively seeks creative and original solutions to make a positive impact on society and the environment (Fatoki, 2019; Romero- Colmenares & Reyes-Rodríguez, 2022; Subotic et al., 2018; Vuorio et al., 2018). To explore the connection between innovation, as driven by an individual's propensity for innovation, and entrepreneurial intention, the Adaptation-Innovation Theory proposed by Kirton (1976) is adopted. This theory is particularly relevant in research that aims to measure an individual's innovative propensity (Douglas, Shepherd, & Venugopal, 2021; Kirton, 1976; Kuckertz & Wagner, 2010; Paiva et al., 2019; Subotic et al., 2018).
In this perspective, it is emphasized that research on entrepreneurship across different cultures is essential for expanding knowledge and understanding of cultural influences and values associated with entrepreneurial intention (Fernández-Serrano et al., 2018; Liñán & Chen, 2009; Moriano et al., 2012). It has been emphasized that entrepreneurial profiles among university students from different countries can vary significantly, leading to different types of entrepreneurships (Hofstede, 2011). Liñán and Chen (2009) and Paiva et al. (2018) highlight the importance of studying entrepreneurial intention in diverse countries and contexts.
In the context of entrepreneurial intention for this research, which encompasses factors such as attitudes, sustainability orientation, and propensity to innovate, it has been emphasized that intention plays a crucial role as the immediate precursor to the performance of any behavior of interest. Considering across-cultural perspective, the study addresses the following question: what are the relationships between sustainability and innovation in the entrepreneurial intentions of students from Brazilian and Spanish universities? Therefore, the aim of the research is to investigate the relationship between sustainability and innovation in the entrepreneurial intentions of students from Brazilian and Spanish universities.
This research is motivated by the need to expand the understanding of entrepreneurial intention in the context of sustainability, drawing from attitudinal-intentional perspectives (Arru, 2020; Fatoki, 2019). The study also contributes to the empirical and conceptual literature by aligning entrepreneurial intention, a propensity to innovate, and attitudes toward sustainability, based on established theories such as the Theory of Planned Behavior (Ajzen, 1991; Krueger & Carsrud, 1993; Liñán & Chen, 2009; Vuorio et al., 2018) and the Adaptation-Innovation theory (Foxall & Hackett, 1992; Kirton, 1976; Subotic et al., 2018), within a cross-cultural perspective.
The study's impact on the field of entrepreneurship knowledge lies in its identification of the factors influencing entrepreneurial intention and the relationships between sustainability and innovation within this intention. This alignment of constructs sheds light on what drives individuals to pursue entrepreneurship and demonstrates a connection between these fields of knowledge and their theoretical frameworks. The findings can contribute to formulating policies in Higher Education Institutions (HEIs) aimed at fostering the integration of entrepreneurial, social, and sustainable practices among university students in their business ventures, thereby directly influencing sustainable entrepreneurship.
Research model
Given the growing body of literature on entrepreneurial intention and its relationship with sustainability, there is a gap in knowledge regarding models that simultaneously incorporate measures of entrepreneurial intention, sustainability, and innovation (Kuckertz & Wagner, 2010; Fatoki, 2019; Vuorio et al., 2018). This research aims to bridge this gap by integrating theories such as the Theory of Planned Behavior (Liñán & Chen, 2009), the Adaptation-Innovation Theory (Kirton, 1976), sustainability orientation (Kuckertz & Wagner, 2010) and attitudes toward sustainability (Vuorio et al., 2018) within the field of knowledge of entrepreneurship. This study explores entrepreneurial intention, innovation, and sustainability among students from Brazil and Spain (Figure 1).
Krueger and Carsrud (1993) and Liñán and Chen (2009) highlight antecedent concepts of intention for entrepreneurship based on the Theory of Planned Behavior (TPB) (Ajzen, 1991), which include: (i) Personal attitudes, which reflect an individual's positive or negative evaluation of entrepreneurial behavior; (ii) Subjective norms, encompassing societal and social pressures exerted by friends, colleagues, family, and others, influencing the decision to engage in or avoid entrepreneurial activities; and (iii) Perceived behavioral control, which pertains to an individual's perception of the ease or difficulty in performing entrepreneurial behaviors.
The core aspect of the TPB framework revolves around an individual's intention to engage in a specific behavior, serving as an indicator of their willingness and effort to carry out entrepreneurial activities (Liñán & Chen, 2009). Cavazos-Arroyo, Puente-Díaz and Agarwal (2017) demonstrate that individuals' behavioral beliefs have an influence on their entrepreneurial attitudes, as these beliefs can be based on perceived positive outcomes and cultural norms (Ajzen, 1991; Autio et al., 2014). Furthermore, Moriano et al. (2012), Zapkau et al. (2015), Oliveira et al. (2016), Paiva et al. (2020) and Sandoval Álvarez and Bado Zúñiga (2022) further reinforce the positive impact of personal attitudes on entrepreneurial intention.
Subjective norms are social beliefs held by social groups that can potentially influence entrepreneurial intention. However, they are not considered strong predictors of intention due to their limited capacity to modify behavioral beliefs and perceived control. Nevertheless, research suggests that subjective norms can still exert some influence on entrepreneurial intention, along with perceived behavioral control and personal attitudes, as highlighted in various studies (Cavazos-Arroyo et al., 2017; Bagheri & Lope Pihie, 2014; Moriano et al., 2012; Zapkau et al., 2015; Oliveira et al., 2016; Paiva et al., 2020).
Krueger and Brazeal (1994) argued that perceived behavioral control is crucial for potential entrepreneurs, particularly given the limited commercial experience among novice entrepreneurs. Several studies (e.g., Liñán, Nabi, & Krueger, 2013; Oliveira et al., 2016; Paiva et al., 2020) have provided support for this idea, demonstrating that perceived control is a direct predictor and significantly influences the formation of entrepreneurial intention. The Theory of Planned Behavior (TPB) offers a relevant framework for understanding the antecedents that shape entrepreneurial intention, which is considered a fundamental precursor to entrepreneurial behavior. Building upon this theory, the study formulates its initial hypotheses, adopting a cross-cultural approach.
H1a: There is a positive influence of personal attitudes on entrepreneurial intention among individuals from Brazilian and Spanish universities.
H1b: There is a positive influence of subjective norms on entrepreneurial intention among individuals from Brazilian and Spanish universities.
H1c: There is a positive influence of perceived behavioral control on entrepreneurial intention among individuals from Brazilian and Spanish universities.
H1d: There is a positive influence of subjective norms on perceived behavioral control among individuals from Brazilian and Spanish universities.
H1e: There is a positive influence of subjective norms on personal attitudes among individuals from Brazilian and Spanish universities.
Entrepreneurship with a focus on sustainability is related to the importance of individual values for both entrepreneurs and their employees (Paiva et al., 2023). Certain characteristics such as motivation, cognition, passion, and opportunities that individuals recognize through their activities are associated with intentions and, consequently, entrepreneurial behavior (Kuckertz & Wagner, 2010; Paiva et al., 2018; Shepherd & Patzelt, 2011). Therefore, attitudes toward sustainability (Arru, 2020; Vuorio et al., 2018) can serve as antecedents to entrepreneurial intention, making them key components of the construct of sustainable entrepreneurship.
Entrepreneurs with attitudes toward sustainability may be more inclined towards sustainable policies and practices, as well as the promotion of social and environmental goals such as reducing poverty, increasing employment and equality, and safeguarding natural resources. The stronger the sustainable attitude, the more likely it is that the individual's intention to undertake policies and practices aimed at sustainability may occur (Hummels & Argyrou, 2021; Kuckertz & Wagner, 2010; Vuorio et al., 2018). Attitudes toward sustainability are characterized as a set of beliefs, emotions, and the way a person feels and thinks about sustainability (Arru, 2020).
Attitudes toward sustainability in the context of entrepreneurship have been considered significant determinants that influence entrepreneurial intention (Moriano et al., 2012), as well as the intention to engage in environmentally friendly practices (Tonglet, Phillips, & Read, 2004). Individuals who hold positive attitudes toward sustainability have a significant impact on sustainable entrepreneurship (Koe, Omar, & Majid, 2014). Sustainable entrepreneurs are inclined to identify, develop, and explore opportunities for social, economic, and environmental action, ultimately making a sustainable impact on society (Kuckertz & Wagner, 2010; Vuorio et al., 2018).
Ardichvili, Cardozo and Ray (2003) emphasize that prospective entrepreneurs must possess entrepreneurial skills, an entrepreneurial orientation, and sustainable attitudes toward sustainable entrepreneurship. Tonglet, Phillips and Read (2004) highlight attitude as a predictor of intentions for sustainable entrepreneurship, considering it crucial for the adoption of sustainability practices by potential entrepreneurs. Furthermore, Vuorio et al. (2018) demonstrated that attitudes toward sustainability have a positive influence on individuals' entrepreneurial intentions directed toward sustainable entrepreneurship. Hoogendoorn, Van Der Zwan and Thurik (2019) discovered that both conventional entrepreneurs and those primarily focused on sustainability hold positive attitudes toward entrepreneurship, without any significant differences in attitudes between these two types of entrepreneurship. Therefore, it is necessary to further investigate the attitudes toward sustainability within the context of entrepreneurship, in addition to the personal attitudes examined through TPB, and their relationship with entrepreneurial intentions. This research focuses on exploring the alignment between personal attitudes and attitudes toward sustainability.
If an individual holds attitudes toward sustainability, it is likely that they also possess personal attitudes toward it. This suggests a potential relationship between personal attitudes and attitudes toward sustainability. An individual who is environmentally conscious and engaged in sustainable entrepreneurship may perceive both facilitators and barriers to engaging in sustainable business practices (Ajzen, 1991; Vuorio et al., 2018). Building upon the alignment between personal attitudes, attitudes toward sustainability, sustainability orientation, and entrepreneurial intention within a cross-cultural perspective, the following hypotheses are proposed:
H2a: There is a positive influence of personal attitudes on attitudes toward sustainability among individuals from Brazilian and Spanish universities.
H2b: There is a positive influence of attitudes toward sustainability on entrepreneurial intention among individuals from Brazilian and Spanish universities.
H2c: There is a positive influence of attitudes toward sustainability on sustainability orientation among individuals from Brazilian and Spanish universities.
Empirical research investigates sustainability orientation and its relationship with entrepreneurial intention; for example, Kuckertz and Wagner (2010) established a connection between sustainability orientation and students' entrepreneurial intention. Spence, Gherib and Biwolé (2013) highlighted that individuals with a strong sustainability orientation are more likely to integrate sustainability aspects into their entrepreneurial endeavors. Paiva et al. (2019) examined the influence of behavioral constructs of sustainable entrepreneurship on entrepreneurial intention, including sustainability orientation, innovation, and family influence. Additionally, Fatoki (2019) discovered that individuals who have orientations toward social and environmental issues in the context of entrepreneurship are more inclined to undertake them sustainably, thereby making an impact on sustainable development.
The literature on sustainable development highlights that sustainability orientation is a construct that influences the inclination of an individual toward sustainable entrepreneurship, as it serves as a precursor to entrepreneurial intention (Kimuli et al., 2020; Kuckertz & Wagner, 2010). Kuckertz and Wagner (2010) defined sustainability orientation as a construct grounded in core beliefs concerning environmental preservation and social responsibility. It encompasses the principles of economic, ecological, and ethical sustainability (Kuckertz & Wagner, 2010), encompassing potential entrepreneurs' perceptions of social responsibility (Paiva et al., 2019; Wagner, 2012).
Behavioral aspects associated with sustainability can be predicted through entrepreneurial intentions (Fatoki, 2019). Empirical studies have established a connection between entrepreneurial intention and sustainable entrepreneurship, particularly regarding drivers of sustainable entrepreneurship driven by concerns for the societal and environmental impacts of one's actions and attitudes (Arru, 2020; Kuckertz & Wagner, 2010; Vuorio et al., 2018). Considering these discussions, two additional hypotheses are presented within the research model, aligning the constructs of attitudes toward sustainability, sustainability orientation, the propensity to innovate, and entrepreneurial intention:
H3a: There is a positive influence of sustainability orientation on entrepreneurial intention among individuals from Brazilian and Spanish universities.
H3b: There is a positive influence of sustainability orientation on the propensity to innovate among individuals from Brazilian and Spanish universities.
The propensity to innovate is a determining factor in stimulating individuals' entrepreneurial intentions (Paiva et al., 2019). Consequently, the Adaptation-Innovation Theory (Kirton, 1976) has been employed in research to examine individuals' innovative abilities, particularly in the context of entrepreneurial intention, as demonstrated by studies conducted by Marcati, Guido and Peluso (2008), Kuckertz and Wagner (2010), Soomro and Shah (2015), Kollmann et al. (2017), Pejic Bach, Aleksic and Merkac-Skok (2018), Subotic et al. (2018) and Paiva et al. (2019).
This theory has been applied to measure an individual's propensity to innovate, particularly in the field of entrepreneurship (Marcati, Guido, & Peluso, 2008; Pejic Bach, Aleksic, & Merkac-Skok, 2018). Furthermore, Kuckertz and Wagner (2010) assessed individuals' innovative capacity by examining cognitive abilities related to recognizing entrepreneurial opportunities. Subotic et al. (2018) investigated the impacts of adaptive and innovative behaviors on potential entrepreneurs and found that innovators tend to possess essential characteristics for entrepreneurship. Paiva et al. (2019) studied behavioral constructs of sustainable entrepreneurship, including the propensity to innovate, and identified that individuals who are creative and dynamic are more inclined towards entrepreneurship.
The interconnection between the Adaptation-Innovation Theory and entrepreneurship, specifically in the context of entrepreneurial intention, has been highlighted in studies by Kuckertz and Wagner (2010), Paiva et al. (2018), Subotic et al. (2018) and Vuorio et al. (2018). As a result, another hypothesis is proposed for the research model, suggesting a relationship between propensity to innovate and entrepreneurial intention:
H4a: There is a positive influence of propensity to innovate on entrepreneurial intention among individuals from Brazilian and Spanish universities.
Taking these perspectives into account, it is crucial to emphasize that the presented discussion aimed to provide justification for the selected model and relevant concepts related to the examination of entrepreneurial intention, sustainability, and innovation. This was accomplished by drawing upon established theories and empirical, as well as conceptual, literature on the investigated topics. The research design will be outlined in the subsequent section.
Research design
The research methodology employed in this study is quantitative, descriptive, and explanatory, following the approach outlined by Hair, Black, Babin, Anderson and Tatham (2009). The target population for this investigation consists of university students enrolled in management courses in Brazil and Spain, providing a cross-cultural perspective for the research. This allows for a comparison of the objects of investigation among individuals from universities in these two countries.
The universities included in this study are highly regarded institutions within their respective countries. The "Brazilian University" is a prestigious public university located in the northeastern region of Brazil, known for its academic excellence and contributions to research and education. On the other hand, the "Spanish University" is a public institution with a remarkable history, being one of the oldest universities in Spain, with a legacy spanning over 805 years. Its longstanding tradition of academic achievement and reputation further emphasizes its significance in the research conducted.
The sample used in this study is a convenience sample, a non-probabilistic sampling method based on the ease of accessibility and availability of participants to the researchers. The study included a total of 686 individuals, with 406 participants from a Spanish university and 280 participants from a Brazilian university. It is worth noting that the sample exhibited a slight skew towards male participants, comprising 51.5% men, 48.1% women, and 0.4% identifying as another gender. Furthermore, the majority of the participants fell within the age range of 17 to 23 years, accounting for 83.8% of the total sample. The mean age of the participants was 21.3 years, with a standard deviation of 4.87. For a comprehensive overview of the sociodemographic profile of the participants, please refer to Table 1.
Table 1 Sample profile
| Variables | Categories | Brazilian sample | Spanish sample | ||
|---|---|---|---|---|---|
| (n = 280) (%) | (n = 406) (%) | ||||
| Gender | Men | 142 | 50.7% | 211 | 52% |
| Women | 136 | 48.6% | 194 | 47.8% | |
| Other | 2 | 0.7% | 1 | 0.2% | |
| Total | 280 | 100% | 406 | 100% | |
| Professional experience | Never worked | 46 | 16.4% | 199 | 49% |
| Worked, but currently does not work | 43 | 15.4% | 141 | 34.7% | |
| Company owner/partner | 23 | 8.2% | 9 | 2.2% | |
| Works in the private sector | 117 | 41.8% | 29 | 7.1% | |
| Works in the public sector | 30 | 10.7% | 13 | 3.2% | |
| Another professional situation | 21 | 7.5% | 15 | 3.7% | |
| Total | 280 | 100% | 406 | 100% | |
| Parents' Experience | Yes, at least one is an entrepreneur | 96 | 34.3% | 179 | 44.1% |
| No, but at least one was an entrepreneur | 72 | 25.7% | 41 | 10.1% | |
| No, none were ever entrepreneurial | 112 | 40% | 186 | 45.8% | |
| Total | 280 | 100% | 406 | 100% | |
Source: Research data.
The data for this study were collected using several scales, including: (i) the Theory of Planned Behavior (TPB), originally proposed by Ajzen (1991) and validated by Liñán and Chen (2009) for the context of entrepreneurship, which measures personal attitudes, subjective norms, perceived behavioral control and entrepreneurial intention; (ii) the propensity to innovate, based on the Adaptation-Innovation Theory developed by Kirton (1976) and adapted by Foxall and Hackett (1992); and (iii) sustainability, using models developed by Kuckertz and Wagner (2012) and Vuorio, Puumalainen and Fellnhofer (2018), which assess factors related to sustainable entrepreneurship, such as sustainability orientation and attitudes toward sustainability.
Data were collected from both Brazil and Spain between 2019 and 2021, using a combination of in-person and virtual methods, including Google Forms. Structural Equation Modeling (SEM) with Partial Least Squares (PLS) was employed to analyze the data. This approach, as outlined by Hair, Sarstedt, Ringle and Gudergan (2017), allowed for the estimation of relationships between indicators and constructs (measurement models) as well as between constructs (structural models).
The MICOM (Measurement of The Invariance of Composite Models) approach, proposed by Henseler, Ringle and Sarstedt (2016), is employed to compare the research model between the two investigated countries. This approach assesses the invariance of the model. Additionally, a Multi-Group Analysis (MGA) is conducted to complement the permutation analysis, providing coefficients, p-values, and t-values for both groups to identify potential differences in relation to the research model. The data processing and analysis are performed using the SmartPLS® software, following the approach outlined by Bido and Dirceu (2019) and Hair, Sarstedt, Ringle and Mena (2012).
Analysis and discussion of results
Modeling structural equations
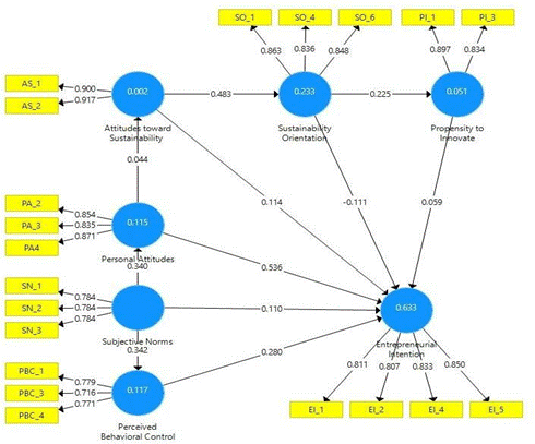
The initial step in Structural Equation Modeling (SEM) involves estimating the structural model, which comprises 40 items representing constructs such as personal attitudes, subjective norms, perceived behavioral control, attitudes toward sustainability, sustainability orientation, the propensity to innovate, and entrepreneurial intention. Afterward, variables with loading below 0.700 are gradually eliminated from the structural model, employing criteria such as the external loading of all variables and the measurement and structural coefficients of the model. This elimination process aligns with the recommendations provided by Hair et al. (2017).
During the measurement stage, the quality of the model is assessed based on validity and reliability criteria. The estimated values satisfy the criteria established by Fornell and Larcker (Henseler, Ringle, & Sinkovics, 2009), with Average Variance Extracted (AVE) values surpassing 0.5. This indicates a positive relationship between the variables and their respective constructs (Ringle, Silva, & Bido, 2014). Additionally, the internal consistency criteria are met, as composite reliability values exceed 0.70 and Cronbach's alpha values surpass 0.60. These criteria ensure that the sample is unbiased and reliable (Ringle et al., 2014) (Table 2).
Table 2 Adjustment, convergent validity, and reliability indicators
| Constructs | Cronbach's alpha | Composite Reliability | Average Variance Extracted (AVE) | R Square (R2) |
|---|---|---|---|---|
| Attitudes toward Sustainability (AS) | 0.788 | 0.904 | 0.825 | 0.002 |
| Personal Attitudes (PA) | 0.814 | 0.889 | 0.728 | 0.115 |
| Perceived Behavioral Control (PBC) | 0.625 | 0.800 | 0.571 | 0.117 |
| Entrepreneurial Intention (EI) | 0.844 | 0.895 | 0.681 | 0.633 |
| Subjective Norms (SN) | 0.688 | 0.827 | 0.615 | |
| Sustainability Orientation (SO) | 0.808 | 0.886 | 0.721 | 0.233 |
| Propensity to Innovate (PI) | 0.670 | 0.857 | 0.750 | 0.051 |
Source: Research data.
The coefficient of determination (R²) serves as an indicator of explained variance. Cohen (1992) proposed that R² values of 2%, 13%, and 26% correspond to small, average, and large effect sizes, respectively. In this study, the entrepreneurial intention construct exhibited an R² of 0.633, representing a large effect size as 63% of the variance is accounted for by antecedents. The constructs of attitudes toward sustainability and propensity to innovate had R² values of 0.2% and 5.1% respectively, indicating small and average effect sizes.
To assess the discriminant validity of the structural model, Fornell and Larcker's (1981) criteria were employed. This involved comparing the square roots of the Average Variance Extracted (AVE) values with the correlations between latent variables. The AVE-construct correlations should surpass the correlations with other constructs to establish discriminant validity. Additionally, Heterotrait-Monotrait (HTMT) correlations were utilized, with an acceptable value of HTMT < 0.90, as recommended by Henseler et al. (2015).
Table 3 presents bold values on the main diagonal, which represent the square roots of the Average Variance Extracted (AVE) based on Fornell and Larcker's (1981) criterion. These bold values serve as confirmation that the correlations between the same constructs are higher than those between different constructs, thus validating the distinctiveness of the constructs. Discriminant validity is further supported by Heterotrait-Monotrait (HTMT) correlation values below 0.90, indicating differentiation between the constructs.
Table 3 Indicators of discriminant validity for the constructs.
| Fornell and Larcker Criterion | |||||||
|---|---|---|---|---|---|---|---|
| Constructs | AS | PA | PBC | EI | SN | OS | PI |
| Attitudes toward Sustainability (AS) | 0.908 | ||||||
| Personal Attitudes (PA) | 0.044 | 0.853 | |||||
| Perceived Behavioral Control (PBC) | 0 | 0.528 | 0.756 | ||||
| Entrepreneurial Intention (EI) | 0.096 | 0.73 | 0.619 | 0.825 | |||
| Subjective Norms (SN) | 0.058 | 0.34 | 0.342 | 0.393 | 0.784 | ||
| Sustainability Orientation (SO) | 0.483 | 0.093 | -0.032 | 0.011 | 0.123 | 0.849 | |
| Propensity to Innovate (PI) | 0.109 | 0.235 | 0.246 | 0.264 | 0.209 | 0.225 | 0.866 |
| Discriminating Validity by HTMT relation | |||||||
| Constructos | AS | PA | PBC | EI | SN | OS | PI |
| Attitudes toward Sustainability (AS) | |||||||
| Personal Attitudes (PA) | 0.107 | ||||||
| Perceived Behavioral Control (PBC) | 0.138 | 0.735 | |||||
| Entrepreneurial Intention (EI) | 0.117 | 0.875 | 0.848 | ||||
| Subjective Norms (SN) | 0.079 | 0.447 | 0.522 | 0.515 | |||
| Sustainability Orientation (SO) | 0.593 | 0.121 | 0.136 | 0.055 | 0.174 | ||
| Propensity to Innovate (PI) | 0.15 | 0.313 | 0.385 | 0.346 | 0.311 | 0.311 | |
Source: Research data.
Two indicators were employed to evaluate the quality of the model and the magnitude of the effects. Firstly, the Stone-Geisser indicator (Q²) was assessed for predictive relevance and model accuracy, with all constructs ideally having Q² values greater than 0, as recommended by Hair et al. (2017). Secondly, effect size (f²) was examined for practical significance, with values above 0.02, 0.15, and 0.35 classified as weak, moderate, and strong effect sizes, respectively, following the guidelines of Hair et al. (2017).
Table 4 Indicators of predictive validity (Q²) and effect size (f²).
| Constructs | VC RED (Q2) | CV COM (f2) |
|---|---|---|
| Attitudes toward Sustainability | -0.001 | 0.412 |
| Personal Attitudes | 0.080 | 0.441 |
| Perceived Behavioral Control | 0.063 | 0.162 |
| Entrepreneurial Intention | 0.415 | 0.423 |
| Subjective Norms | 0.237 | |
| Sustainability Orientation | 0.160 | 0.427 |
| Propensity to Innovate | 0.035 | 0.250 |
Source: Research data.
The Q² and f² values demonstrate a strong predictive capacity for the model, except for attitudes toward sustainability, which displayed inconsistently high predictive accuracy (Q² > 0). However, it exerted a substantial effect on the overall model, indicating its reliability for analysis and alignment with other criteria of structural equation modeling. Positive Q² values were found for personal attitudes (0.080), perceived behavioral control (0.063), entrepreneurial intention (0.415), sustainability orientation (0.160), and propensity to innovate (0.035). The effect size (f²) analysis revealed that personal attitudes (f² = 0.441), sustainability orientation (f² = 0.427), and attitudes toward sustainability (f² = 0.412) had the greatest effects in the structural model.
To comprehensively evaluate the model's validity and reliability, permutation with the MICOM test was utilized to assess the measurement invariance of composite models. Furthermore, Multi-Group Analysis (MGA) was conducted to identify any differences in coefficients (𝛽) and verify the t and p values of the model across two samples.
Multigroup analysis
To ensure measurement equivalence across groups and enable Multigroup Analysis (MGA), the research model underwent the Measurement Invariance of Composite Models (MICOM) procedure using the Permutation module, following the guidelines outlined by Henseler et al. (2016). The MICOM procedure consisted of three steps: (1) configuration invariance, (2) composition invariance, and (3) equality of mean values and variances of the constructs, as recommended by Hair et al. (2017) and Henseler et al. (2016). The outcomes of the MICOM analysis are presented in Table 5.
Table 5 MICOM measurement invariance test for MGA.
| Step 1 - Configuration Invariance | |||||
| Invariance of the established configuration? | |||||
| Yes, the same algorithms were adopted for both groups. | |||||
| Step 2 - Composition Invariance | |||||
| Constructs | Original correlation | Correlation of the permutation mean | 5.00% | Permutation P-values | Invariance of the established composition? |
| Attitudes toward Sustainability | 1 | 0.999 | 0.998 | 0.767 | Yes |
| Personal Attitudes | 1 | 1 | 0.999 | 0.347 | Yes |
| Perceived Behavioral Control | 0.995 | 0.997 | 0.992 | 0.146 | Yes |
| Entrepreneurial Intention | 0.999 | 1 | 0.999 | 0.067 | Yes |
| Subjective Norms | 0.994 | 0.997 | 0.99 | 0.182 | Yes |
| Sustainability Orientation | 0.997 | 0.999 | 0.997 | 0.058 | Yes |
| Propensity to Innovate | 0.993 | 0.996 | 0.984 | 0.171 | Yes |
| Step 3a - Equality of Means | |||||
| Constructs | Mean - Original difference (SB - SS) | Mean - permutation mean difference (SB - SS) | 95% confidence interval | Permutation P-values | Equal average values? |
| Attitudes toward Sustainability | -0.076 | 0.002 | [-0.141; 0.153] | 0.321 | Yes |
| Personal Attitudes | -0.1 | 0.002 | [-0.157; 0.154] | 0.222 | Yes |
| Perceived Behavioral Control | -0.216 | 0 | [-0.155; 0.151] | 0.004 | No |
| Entrepreneurial Intention | -0.223 | 0.002 | [-0.143; 0.148] | 0.004 | No |
| Subjective Norms | -0.016 | -0.001 | [-0.155; 0.152] | 0.82 | Yes |
| Sustainability Orientation | 0.34 | 0 | [-0.155; 0.141] | No | |
| Propensity to Innovate | 0.47 | 0 | [-0.162; 0.144] | No | |
| Step 3b - Equality of Variances | |||||
| Constructs | Variance - Original difference (SB - SS) | Variance - mean permutation difference (SB - SS) | 95% confidence interval | Permutation P-values | Equal variances? |
| Attitudes toward Sustainability | 0.131 | -0.004 | [-0.216; 0.197] | 0.217 | Yes |
| Personal Attitudes | 0.232 | -0.002 | [-0.253; 0.245] | 0.061 | Yes |
| Perceived Behavioral Control | 0.194 | 0.001 | [-0.232; 0.215] | 0.091 | Yes |
| Entrepreneurial Intention | 0.256 | 0.002 | [-0.198; 0.177] | 0.007 | No |
| Subjective Norms | 0.017 | -0.001 | [-0.241; 0.244] | 0.911 | Yes |
| Sustainability Orientation | -0.298 | -0.004 | [-0.326; 0.333] | 0.079 | Yes |
| Propensity to Innovate | -0.326 | -0.002 | [-0.243; 0.220] | 0.01 | No |
Source: Research data. Note: BS “Brazilian Sample” SS “Spanish Sample”
The MICOM procedure, in Step 1, successfully established invariance for both the "Brazilian" and "Spanish" samples, ensuring identical indicators, data processing, and algorithmic configuration. In Step 2, composition invariance was examined to determine if the scores of the constructs differed significantly between the groups, with the null hypothesis assuming a correlation of one. At a significance level of 5% (Step 2), all model constructs exhibited p-values > 0.05, confirming composition invariance. Partial measurement invariance was achieved, enabling group comparisons through MGA. To examine differences in structural coefficients between the samples from universities in Brazil and Spain, MGA was conducted using bootstrapping with 5000 subsamples and identical parameters for both groups (Hair et al., 2017) (Table 6).
Table 6 Results of the multigroup analysis - “Brazilian sample” and “Spanish sample”.
| Brazilian Sample (BS) | Spanish Sample (SS) | Observed value | ||||||
|---|---|---|---|---|---|---|---|---|
| Hypotheses | β | t-value | f2 | β | t-value | f2 | ||
| Personal Attitudes -> Entrepreneurial Intention | H1a+ | 0.572 | 11.858* | 0.709 | 0.499 | 10.846* | 0.409 | No Reject |
| Subjective Norms -> Entrepreneurial Intention | H1b+ | 0.086 | 1.822** | 0.020 | 0.134 | 3.183* | 0.036 | No Reject |
| Perceived Behavioral Control -> Entrepreneurial Intention | H1c+ | 0.269 | 5.044* | 0.144 | 0.281 | 6.302* | 0.130 | No Reject |
| Subjective Norms -> Perceived Behavioral Control | H1d+ | 0.326 | 4.795* | 0.119 | 0.357 | 7.970* | 0.146 | No Reject |
| Subjective Norms -> Personal Attitudes | H1e+ | 0.331 | 4.998* | 0.123 | 0.352 | 7.125* | 0.142 | No Reject |
| Personal Attitudes -> Entrepreneurial Intention | H2a+ | 0.097 | 1.504 | 0.009 | -0.004 | 0.077 | 0.000 | Reject |
| Attitudes toward Sustainability -> Entrepreneurial Intention | H2b+ | 0.108 | 2.703* | 0.027 | 0.105 | 2.551* | 0.020 | No Reject |
| Attitudes toward Sustainability -> Sustainability Orientation | H2c+ | 0.510 | 12.447* | 0.352 | 0.495 | 11.902* | 0.325 | No Reject |
| Sustainability Orientation -> Entrepreneurial Intention | H3a+ | - 0.115 | 3.151* | 0.030 | -0.088 | 1.970* | 0.013 | Reject |
| Sustainability Orientation -> Propensity to Innovate | H3b+ | 0.124 | 1.557 | 0.015 | 0.234 | 4.226* | 0.058 | Reject |
| Propensity to Innovate -> Entrepreneurial Intention | H4a+ | 0.091 | 2.196* | 0.021 | 0.057 | 1.628** | 0.007 | No Reject |
Source: Research data. Note: *significance at 5% = p-value <0.05; ** significance at 10% = p-value<0.10 All VIF values were significant (VIF < 5)
Based on the MGA of the structural model conducted among individuals from two universities, namely the "Brazilian Sample" (BS) and "Spanish Sample" (SS), the hypotheses of the research model were not rejected based on the observed values (t-value > 1.96, p-value < 5%). Additionally, a more conservative perspective considering a p-value < 10% was also accepted. Furthermore, the effect size (f²) was examined to determine its practical significance, following the guidelines established by Hair et al. (2017). Effect sizes were categorized as weak, moderate, and strong, corresponding to values of 0.02, 0.15, and 0.35, respectively.
Personal attitudes exhibited the highest regression coefficients with entrepreneurial intention, with values of 0.572 for SB and 0.499 for SS, indicating a strong effect on the model. This suggests that changes in personal attitudes make a more substantial contribution to entrepreneurial intention compared to other factors. This finding aligns with the non-rejection of the H1a.
Subjective norms exerted a small but significant influence on entrepreneurial intention in both samples, as indicated by the low coefficients and significance at the 10% level (p-value < 0.10) for SB. Therefore, based on the coefficients and significance values, H1b is not rejected.
Perceived behavioral control exhibited a direct and moderate influence on entrepreneurial intention, with coefficients of 0.269 for SB and 0.281 for SS, both of which were statistically significant in the model. This finding supports the non-rejection of H1c and reinforces the idea that all TPB constructs (personal attitudes, subjective norms, and perceived behavioral control) have direct effects on entrepreneurial intention for both groups.
Subjective norms exerted moderate effects on the influence of perceived behavioral control in the model, as evidenced by the direct and statistically significant coefficients of 0.326 for SB and 0.357 for SS in both samples. This finding is in line with the non-rejection of H1d.
Subjective norms demonstrated direct and moderate influences on perceived behavioral control in both samples, with coefficients of 0.331 for SB and 0.352 for SS, both of which were statistically significant. This finding provides support for the non-rejection of the H1e.
Personal attitudes did not demonstrate statistical significance in relation to attitudes toward sustainability in both groups. Moreover, a negative coefficient of -0.004 for SS indicated a negative relationship between personal attitudes and attitudes toward sustainability, although it lacked significance and had no effect, leading to the rejection of H2a.
Attitudes toward sustainability exerted a direct and significant influence on entrepreneurial intention, albeit with a small effect. Both SB and SS exhibited significant coefficients of 0.108 and 0.105, respectively, thereby supporting the non-rejection of H2b.
The attitudes toward sustainability demonstrated a statistically significant and substantial influence on the sustainability orientation in both samples. The coefficient values were 0.510 for SB and 0.495 for SS, indicating a strong relationship and providing support for the acceptance of the H2c.
The coefficient for sustainability orientation on entrepreneurial intention was negative in SB (-0.115) and SS (-0.013), with a stronger effect observed in SB. However, both effects were found to be weak, suggesting that an increase in sustainability orientation may lead to a slight decrease in entrepreneurial intention. Consequently, hypothesis H3a, which proposed a positive influence, is rejected.
The sustainability orientation had a significant but weak influence on the propensity to innovate, only in SS (coefficient value of 0.234). However, in SB, there was no statistically significant relationship between these variables, leading to the rejection of H3b and suggesting differences between individuals from the two universities (Brazilian and Spanish).
The propensity to innovate had a statistically significant positive influence on entrepreneurial intention, although the effect was weak. The coefficient values for this path were 0.091 for SB and 0.057 for SS, both holding significance (p-value < 0.10) for SS. This suggests that while this influence was evident in both samples, it was more consistent and had greater explanatory power in SB, indicating that H4a was not rejected.
Discussion of results
The findings underscore the strong influence of personal attitudes on entrepreneurial intention among Brazilian and Spanish university students. Positive attitudes towards entrepreneurship, coupled with a preference for starting their own business when presented with diverse opportunities, increase the likelihood of individuals becoming entrepreneurs. These findings align with previous research by Liñán and Chen (2009), Oliveira et al. (2016), Paiva et al. (2020) and Su et al. (2021), which also identified significant relationships between personal attitudes and entrepreneurial intention among university students from various countries.
Subjective norms exhibited statistically significant coefficients in the research model, indicating their influence on university students' entrepreneurial intentions, albeit with a small effect size. This aligns with previous studies by Krueger, Reilly and Carsrud (2000), Liñán, Nabi and Krueger (2013) and Sousa et al. (2020), which suggested that subjective norms may have the least impact among the constructs in the Theory of Planned Behavior (Ajzen, 1991), often exerting an indirect effect. However, it's worth noting that there are also studies suggesting that social referents do play a role in the formation of entrepreneurial intention.
The relevance of predictors of entrepreneurial intention can vary depending on specific situations and behaviors. Subjective norms may be influenced by uncontrolled personal variables, such as an internal locus of control or a strong action orientation, as noted by Krueger et al. (2000) and Liñán and Chen (2009). Nevertheless, subjective norms also impact perceived control and personal attitudes, as observed in the present investigation among students from Brazilian and Spanish universities, which is consistent with the findings of Krueger, Reilly and Carsrud (2000), Liñán, Nabi and Krueger (2013) and Sousa et al. (2020).
Perceived behavioral control was found to have a significant influence on entrepreneurial intention among individuals from Brazilian and Spanish universities, which aligns with empirical evidence from studies by Liñán, Nabi and Krueger (2013), Oliveira et al. (2016) and Paiva et al. (2020). Perceived behavioral control, considered a prerequisite for potential entrepreneurs in terms of their willingness to undertake entrepreneurial activities, strongly influenced entrepreneurial intention among students from different countries, as supported by previous research. Furthermore, all the constructs of the Theory of Planned Behavior (TPB), namely personal attitudes, subjective norms, and perceived behavioral control, were found to exert significant influences and serve as predictors to explain entrepreneurial intention.
Interestingly, personal attitudes towards entrepreneurship were found to have no statistically significant relationship with attitudes toward sustainability. This suggests that having positive attitudes towards entrepreneurship does not necessarily translate into concerns about the social and environmental impacts of entrepreneurship, such as poverty reduction, employment generation, biodiversity protection, natural resource use, energy conservation, and increased equality. This highlights the need for more targeted efforts toward promoting sustainable entrepreneurship, as indicated by Vuorio et al. (2018).
The findings of this study underscore the direct and significant impact of positive attitudes toward sustainability on entrepreneurial intention. Specifically, individuals who exhibit a higher level of concern for the social and environmental impacts of businesses are more likely to display stronger entrepreneurial intentions. This finding is consistent with previous studies by Moriano et al. (2012) and Koe, Omar and Majid (2014), which emphasize that attitudes toward sustainability can serve as predictors of entrepreneurial intention and positively influence future business practices. Ultimately, this alignment with sustainable entrepreneurship can lead to various benefits and contributions.
Moreover, entrepreneurial intention was found to have significant impacts on intentions related to the environmental and social aspects of entrepreneurship, as supported by studies conducted by Paiva et al. (2019) and Tonglet, Phillips and Read (2004). Vuorio, Puumalainen and Fellnhofer (2018) also found that attitudes toward sustainability contribute to higher levels of entrepreneurial intention, particularly in the context of sustainability-oriented entrepreneurship. This suggests that individuals who are concerned about sustainability in entrepreneurship are more likely to be aware of the challenges and opportunities associated with entrepreneurial behavior, as proposed by Ajzen (1991) and Vuorio et al. (2018).
The study provides compelling evidence that attitudes toward sustainability exert a significant and robust influence on sustainability orientation, particularly concerning the social and environmental aspects of business. This highlights the importance of individuals' commitment to social responsibility and their inclination towards sustainable business practices, including the crucial role of leadership in environmental protection. These findings align with previous studies conducted by Kuckertz and Wagner (2010) and Vuorio et al. (2018), which suggest a positive correlation between higher levels of attitudes toward sustainability and a stronger sustainability orientation.
The findings revealed an unexpected negative impact of a strong sustainability orientation on entrepreneurial intention among individuals from Brazilian and Spanish universities. This suggests that those who prioritize sustainability, recognize its benefits for environmental protection, value environmental responsibility, and understand its impact on societal environmental issues are less likely to engage in entrepreneurial activities. This contradicts prior studies by Kuckertz and Wagner (2010) and Paiva et al. (2019), which found no statistically significant effects of sustainability orientation on university students' entrepreneurial intentions. On the contrary, Spence et al. (2013) discovered that individuals with a strong sustainability orientation exhibited a greater inclination towards entrepreneurial activities, particularly those centered around sustainable entrepreneurship.
Interestingly, the sustainability orientation had a positive influence on the propensity to innovate, particularly among individuals with an innovative cognitive style that values thinking outside the box and exploring unconventional approaches. However, this positive effect was only observed among Spanish university students and did not show a statistically significant coefficient among Brazilian university students. Therefore, the influence of sustainability orientation on the propensity to innovate was found to be significant only in the Spanish sample.
The results revealed that the propensity to innovate had a significant influence on entrepreneurial intention in both samples. This indicates that individuals who are motivated by stimulating and original ideas and are open to thinking differently from conventional approaches are more likely to pursue entrepreneurial endeavors. This finding aligns with previous research by Kuckertz and Wagner (2010), Soomro and Shah (2015), Kollmann et al. (2017) and Paiva et al. (2018), which suggests that a higher propensity to innovate is associated with a greater likelihood of undertaking entrepreneurial activities. This reinforces the idea that innovation plays a crucial role in entrepreneurial intention.
The study also integrated various concepts and theories from the entrepreneurship literature. These included entrepreneurial intention, the Theory of Planned Behavior, the propensity to innovate based on the Adaptation-Innovation Theory, and sustainability based on attitudes toward sustainability and sustainability orientation. This allowed for a comprehensive understanding of the phenomena and constructs, considering a cross-cultural perspective by comparing individuals from universities in two countries, Brazil and Spain, both of which are recognized as references in their respective countries.
Advancing the field: Contributions, implications, and recommendations for future research
This study makes significant theoretical and empirical contributions to the entrepreneurship literature by including sustainability and innovation as antecedents of entrepreneurial intention. It also enhances the understanding and application of the Theory of Planned Behavior (TPB) in measuring entrepreneurial intention. Furthermore, it incorporates the Adaptation-Innovation Theory to explore the individual's propensity to innovate as an additional theoretical axis.
Methodologically, this research adopts a quantitative approach and follows a hypothetical- deductive logic within the positivist paradigm. This choice is crucial as it addresses the existing gaps and limited research on the relationships between innovation, sustainability, and entrepreneurial intention. While there is a substantial body of literature on each of these phenomena individually, their interrelationships have been largely unexplored, both nationally and internationally.
The research results provide valuable insights into the relationship between sustainability, innovation, and entrepreneurial intentions in Brazil and Spain. These findings can significantly contribute to the development of educational policies and support programs that prioritize sustainability and innovation. Furthermore, the research will generate relevant knowledge to educate and train entrepreneurial students committed to environmental and social sustainability. This interconnectedness is crucial for fostering the growth of businesses and initiatives that actively promote environmental protection and social responsibility, driving the transition towards a more sustainable future.
The investigation of entrepreneurial intention in the context of sustainability holds significant implications for entrepreneurial education in higher education institutions worldwide. These findings serve as a guiding compass for designing curricula and teaching methodologies that empower students to become environmentally and socially conscious entrepreneurs. This interdependent connection plays a pivotal role in fostering the growth of businesses and initiatives that actively advocate for environmental protection and social responsibility, thereby propelling the transition towards a more sustainable future.
By aligning entrepreneurial education with these principles, students will be equipped to tackle the challenges of our contemporary world head-on, embracing innovation and crafting solutions that yield benefits for both society and the environment. As a result, universities that promote sustainable entrepreneurship can provide students with the necessary skills to thrive in the entrepreneurial landscape, leading to job creation and fostering positive societal and environmental impacts. The integration of sustainable entrepreneurship into education and the cultivation of an entrepreneurial mindset among students are vital for generating widespread benefits for individuals, communities, and the environment.
During crises like the COVID-19 pandemic, which have led to widespread unemployment and organizational disruptions, entrepreneurship can present a viable alternative for individuals looking to enter the global workforce. Given this context, it becomes even more crucial to understand entrepreneurial intention and the factors that motivate individuals to pursue entrepreneurship. This study aims to contribute to the promotion of policies and practices that encourage Higher Education Institutions (HEIs) in different countries to incorporate innovative environmental and social studies and practices aligned with entrepreneurship. By doing so, it can enhance the positive social and environmental impacts created by entrepreneurs, foster a mindset of sustainability and social responsibility among aspiring entrepreneurs, and facilitate the integration of sustainable practices into entrepreneurial ventures.
In general, it is crucial to highlight five essential contributions that have emerged from the development of this research and are a result of the alignment between the investigated fields of scientific knowledge:
Enhanced understanding of the relationship between sustainability, innovation, and entrepreneurial intention: This study offers valuable insights into the intricate dynamics and influencing factors of entrepreneurial intention with a focus on sustainability and innovation in Brazil and Spain. It contributes to the existing literature by deepening our understanding of this relationship in a unique context.
Identifying Drivers of Sustainable and Innovative Entrepreneurial Intention: This research can uncover key factors that influence individuals' intention to engage in entrepreneurial activities with a focus on sustainability and innovation in Brazil and Spain. The findings can inform policymakers, educators, and practitioners in developing effective strategies and interventions to promote sustainable and innovative entrepreneurship in these countries.
Promotion of policies and practices for sustainable and innovative entrepreneurship: The study's findings can contribute to the development and implementation of policies and practices that foster sustainable and innovative entrepreneurship in Brazil and Spain. This can include initiatives such as funding support, incubation programs, and educational campaigns aimed at promoting sustainable and innovative entrepreneurial behaviors among individuals and businesses.
Enriched entrepreneurial education and curriculum: The study's findings can inform the design of entrepreneurial education programs and curricula in Brazil and Spain to align with the principles of sustainability and innovation. This can help in nurture a new generation of entrepreneurs who are economically, environmentally, and socially conscious, thereby contributing to sustainable development in these countries.
Strengthened awareness of the importance of sustainability and innovation in entrepreneurship: The research can raise awareness among stakeholders, including policymakers, entrepreneurs, and educators, about the critical role of sustainability and innovation in entrepreneurship.
This can lead to a greater understanding and recognition of the need to incorporate sustainable and innovative practices in entrepreneurial ventures, resulting in positive societal and environmental impacts in Brazil and Spain.
The development of this study went through some limitations that were not overcome, highlighting the application of the research in two countries, two universities, and with students of courses related to management. Given these limitations, it is recommended that future researchers, particularly those in the field of entrepreneurship studies aiming to explore its connection with sustainability and innovation, replicate the same research model with students from diverse disciplines, universities, and countries. This approach will provide a more comprehensive understanding of the model from multiple perspectives and foster a deeper comprehension of the various dynamics of the relationship between sustainability, innovation, and entrepreneurial intention.










nueva página del texto (beta)




