Introducción
Los sistemas de información (SI) son uno de los componentes más relevantes del entorno actual de negocios, que ofrecen grandes oportunidades de éxito para las empresas, ya que cuentan con la capacidad de reunir, procesar, distribuir y compartir datos de forma oportuna y de manera integrada. Además, ayudan a estrechar las brechas geográficas, permitiendo a los empleados ser más eficientes, lo cual se refleja en una mejora de los procesos, de la gestión, y del manejo de la información, dando como resultado un impacto positivo en la productividad y competitividad de las empresas ( Bakos y Treacy, 1986; Rai, Patnayakuni y Seth, 2006; Ynzunza e Izar, 2011 ).
Pero estas ventajas hacen que las organizaciones dependan cada día más de los SI para la realización de sus actividades diarias ( Gómez y Suárez, 2012 ), lo que las obliga a invertir más en este tipo de tecnologías ( Petter, DeLone y McLean, 2008 ). Sin embargo, las inquietudes acerca de los escenarios económicos y la creciente competencia global crean presiones para reducirlos ( Petter et al., 2008; Derksen y Luftman, 2013 ); por lo tanto, las organizaciones requieren medir y examinar los costos y beneficios de este tipo de tecnología, con la finalidad de conocer la rentabilidad de las inversiones realizadas, ya que esperan que generen rendimientos positivos para la institución ( Ravichandran y Lertwongsatien, 2005; Gable, Sedera y Chan, 2008 ).
La presente investigación tiene como objetivo determinar la influencia del éxito de los SI en los resultados organizacionales. Para la empresa, los resultados organizacionales permiten medir su eficacia operacional ( Sedera y Gable, 2004 ). En este ámbito, el modelo de evaluación del éxito de SI desarrollado por DeLone y McLean (1992, 2003) ha confirmado ser un marco útil para deducir su éxito o efectividad ( Petter, DeLone y McLean, 2013 ), al reconocer que las dimensiones de calidad de los SI son una característica distintiva de la percepción del usuario en el uso de las nuevas tecnologías ( Solano, García y Bernal, 2014 ), logrando así, un impacto positivo en el rendimiento individual y organizacional ( DeLone y McLean, 2003).
Por ello, se ha realizado un estudio empírico con 133 pequeñas y medianas empresas (Pymes), todas pertenecientes al estado de Tamaulipas, México, para inferir estadísticamente algunos aspectos relacionados con este tipo de organizaciones. De ahí que se considere como relevante la contribución de este trabajo, ya que extiende el marco de estudios empíricos relacionados con el modelo de éxito de SI propuesto por DeLone y McLean.
Por último, la presente investigación se ha dividido en cinco partes: la primera comprende la revisión de la literatura; la segunda, el modelo propuesto y su justificación; la tercera, la descripción del método utilizado; la cuarta se ha destinado al análisis de los resultados, y finalmente en la quinta, se muestran las principales conclusiones obtenidas, describiendo las limitaciones y las futuras líneas de investigación.
Revisión de la literatura
Los sistemas de información y su éxito
Los SI de una empresa representan el conjunto de medios humanos y materiales encargados del tratamiento de la información empresarial ( Medina, 2005 ), con un papel relevante y causante de ventajas competitivas ( Ferreira y Cherobim, 2012 ). Los SI utilizan equipos de cómputo, bases de datos, software, procedimientos, modelos para el análisis y procesos administrativos para la toma de decisiones ( Turban, Volonino y Wood, 2013 ). Tradicionalmente, los SI se diseñan dentro de cada área funcional, con el fin de apoyar e incrementar su eficiencia y eficacia operativa ( Haag y Cummings, 2013 ), y se caracterizan por estar compuestos por sistemas más pequeños y con la capacidad de funcionar de manera integrada o totalmente independiente; además, si se logran relacionar entre sí, consiguen formar el SI de toda la organización, por lo tanto, un SI se puede definir como el conjunto de elementos orientados al tratamiento, administración y diseminación de datos e información, organizados y listos para su uso posterior, generados para cubrir una necesidad en una organización; esto es similar a las ideas planteadas por Davis y Olson (1985), Andreu, Ricart y Valor (1996) , Haag y Cummings (2013) y Turban et al. (2013).
Con respecto a la medición del impacto del éxito de los SI, este se viene investigando desde la década de los setenta con diferentes estudios que han permitido acumular un conocimiento importante sobre el tema ( Solano et al., 2014 ). Dentro de las diferentes corrientes que acogen la importancia de los SI se puede encontrar la basada en la teoría de los recursos y capacidades ( Ravichandran y Lertwongsatien, 2005 ) o la relacionada con la industria del software, siendo en esta última en la cual se han propuesto diversos modelos de gestión de calidad, algunos orientados a los productos y otros a los procesos ( Pesado et al., 2013 ), lo que ha permitido una mejora de la productividad en lo referente al desarrollo de software ( Díaz y Sligo, 1997 ). No obstante, un enfoque integrado en el contexto de los SI es deficiente, ya que se ha puesto menos énfasis en lo relativo a la mejora de la calidad de la información y del servicio ( Gorla, Somers y Wong, 2010).
En este sentido, DeLone y McLean desde 1992 han propuesto un modelo que permite medir el impacto que los SI proporcionan a la organización, y debido a la aceptación y críticas que tuvo por parte de los investigadores se actualizó en el año 2003 ( Roldán y Leal, 2003 ). La inclusión del constructo calidad del servicio fue de los principales cambios que sufrió, siendo esta evaluada principalmente por medio de SERVQUAL. De igual forma, en esta actualización atendieron la observación, de su principal crítico Peter Seddon, de reemplazar las variables impacto individual e impacto organizacional por la variable beneficios netos ( DeLone y McLean, 2003).
De acuerdo con Ballantine et al. (1996), Seddon (1997) y Wu y Wang (2006) , el modelo DeLone y McLean hace varias contribuciones importantes a la comprensión del éxito de SI. En primer lugar, proporciona un esquema para clasificar las diferentes medidas de éxito que se han propuesto en la literatura. En segundo lugar, sugiere interdependencias temporales y causales entre las categorías identificadas, y tercero, proporciona una base apropiada para una mayor investigación empírica y teórica, por lo cual cuenta con una aceptación general en la comunidad de SI, en parte debido a su comprensibilidad y sencillez ( Urbach, Smolnik y Riempp, 2009 ), derivando en que dicho modelo sea uno de los más referenciados en la literatura de los SI ( McGill, Hoobs y Klobas, 2000; Heo y Han, 2003; Medina y Chaparro, 2007; Gable et al., 2008; Petter et al., 2008; Urbach et al., 2009; Gorla et al., 2010; Petter et al., 2013 ).
En cuanto a sus interrelaciones, el modelo propone que las dimensiones de calidad (del sistema, de la información y del servicio) de un SI afectan tanto al uso-utilidad del sistema como a la satisfacción del usuario, y que estas últimas a su vez se pueden afectar de manera recíproca, además de ser antecedentes directos de los beneficios netos, lo cual permite que se pueda aplicar a cualquier nivel de análisis que el investigador considere más pertinente ( Seddon y Kiew, 1994; Igbaria y Tan, 1997; Roldán y Leal, 2003; Petter et al., 2008; Gorla et al., 2010 ). Por lo tanto, este modelo se ha caracterizado por intentar encontrar medidas más consistentes y apropiadas para una adecuada evaluación de los SI ( Solano et al., 2014).
Impacto organizacional
Actualmente las empresas se ven obligadas a estar conectadas entre ellas y con otras organizaciones, como consecuencia de fusiones, reducción en los costos de operación, estrategias de mercado, entre otras causas; por tanto, no es discutible la necesidad de inversión realizada en SI, pero su alto costo conlleva que la administración se interese en que su implementación sea de manera exitosa e integrada con los objetivos de la institución; sin embargo, la evidencia empírica señala que la mera inversión en SI y en nuevas herramientas de gestión no garantiza la mejora de los resultados empresariales ( Lee, 2012; Pérez y Machado, 2015 ), motivo que impulsa a la academia a profundizar en el conocimiento de los factores explicativos del éxito de los SI y sus impactos dentro de las empresas.
La explicación de los efectos que los SI generan en las organizaciones ha llevado a los investigadores a proponer instrumentos de evaluación considerando como variables de impacto la estrategia organizacional y la ventaja competitiva ( Mahmood y Soon, 1991; Sethi y King, 1994; Tallon, Kraemer y Gurbaxani, 2000; Bradley, Pridmore y Byrd, 2006 , Gable et al., 2008 ), mientras que otros tratan de evaluar esta relación basados en la teoría de recursos y capacidades, en donde el rendimiento de una organización se puede explicar por la eficacia de la empresa cuando esta hace uso de las tecnologías de la información (TI) ( Ravichandran y Lertwongsatien, 2005 ). Sin embargo, sea el enfoque que fuere, la búsqueda de beneficios organizacionales o efectos positivos se convierte en el objetivo de las empresas como elemento clave para la decisión de realizar inversiones en SI.
Lo anterior obliga a los investigadores a definir medidas contundentes para el resultado organizacional deseado, destacándose entre dichas medidas ejemplos tales como rentabilidad económica, valor neto, utilidad y crecimiento, logros de marketing, mejora en la productividad, eficiencia interna, innovación, mejora en la calidad de los productos, reducción de costos, mejor relación con proveedores, toma de decisiones, entre otras más; detectando además en sus resultados la existencia de relaciones significativas entre las dimensiones de éxito de un SI y los beneficios percibidos ( Sedera y Gable, 2004; Bradley et al., 2006; Rai et al., 2006; Gorla et al., 2010; Lunardi, Dolci y Maçada, 2010; Haberkamp, Maçada, Raimundini y Bianchi, 2010; Gonzales, 2012; Tona, Carlsson y Eom, 2012; Pérez y Machado, 2015; Solano et al., 2014 ).
Estos trabajos de investigación han demostrado que el constructo impacto organizacional, se puede referir al grado en que los SI han promovido mejoras a nivel organizacional, es decir, mejoras en sus resultados organizacionales. No obstante, este constructo ha probado ser problemático en la investigación de negocios ( Ynzunza e Izar, 2011 ) y, dado que no existe una medida universal reconocida para este concepto, puede ser evaluado con datos objetivos o subjetivos ( Croteau y Bergeron, 2001 ), donde el enfoque objetivo se refiere a los datos numéricos de carácter financiero proporcionados por la organización, mientras que las medidas subjetivas se enfocan a captar la percepción de las empresas.
Sin lugar a dudas, los SI son una herramienta tecnológica vital para cualquier institución en estos tiempos de globalización, donde la administración eficiente de datos e información traerán la ventaja competitiva empresarial.
Modelo de investigación e hipótesis
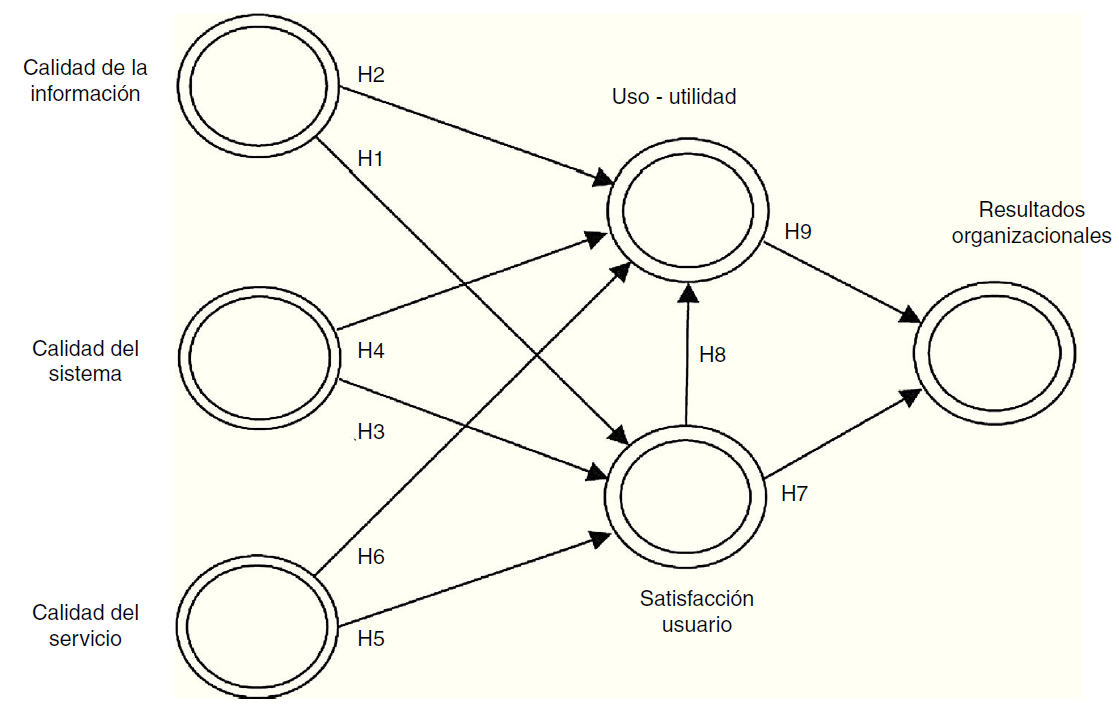
El modelo conceptual utilizado para guiar este estudio se muestra en la Figura 1 , y se basa en el propuesto por DeLone y McLean en el 2003. El modelo expone que la calidad del sistema, de la información y del servicio, afecta tanto al uso-utilidad del sistema como a la satisfacción del usuario. Sin embargo, es necesario mencionar que se ha cuestionado que la variable calidad del servicio no debería ser considerada como una medida determinante del éxito ya que dicho constructo establece el éxito en lugar de ser parte de él ( Wu y Wang, 2006; Tona et al., 2012 ), pero en el presente estudio se considera que es un factor relevante para ser evaluado, como consecuencia de la creciente demanda de proveedores externos de TI, para el desarrollo y soporte de sistemas, sobre todo en empresas que por su tamaño, cuestiones económicas, o por estrategias de negocios, no cuentan con los suficientes recursos humanos y tecnológicos destinados para tal fin.
Por otra parte y de acuerdo con Roldán y Leal (2003) , la satisfacción del usuario influye en el uso del sistema; cabe señalar que DeLone y McLean (2003) postulan que el uso-utilidad del sistema y la satisfacción del usuario son recíprocamente interdependientes, pero Livari (2005) comenta que para un análisis pleno, se debe realizar una investigación en la que el uso-utilidad y la satisfacción del usuario son seguidos en el tiempo; por consiguiente, no se intenta capturar esta dependencia recíproca ya que se limita a un solo punto en el tiempo. Por último, se propone que el uso-utilidad del sistema y la satisfacción del usuario son antecedentes directos de los resultados organizacionales.
Como se puede observar en la Figura 1 , también se representan las hipótesis a probar, las cuales se resumen en la Tabla 1 , en donde además del soporte teórico proporcionado por el modelo DeLone y McLean (1992, 2003) , se anexa una relación adicional de referencias de estudios sobre SI que las apoyan.
Tabla 1: Hipótesis a ser probadas
| Modelo conceptual | Hipótesis | Referencias de apoyo complementarias |
|---|---|---|
| La calidad del sistema, la calidad de la información y la calidad del servicio de un SI de manera tanto individual como colectiva afectan al uso-utilidad del SI y a la satisfacción del usuario | H1. La calidad de la información se asocia positivamente con la satisfacción del usuario | Wixom y Watson (2001); Rai, Lang y Walker (2002); Shin (2003); McGill y Hobbs (2003); Roldán y Leal (2003) ; Wixom y Todd (2005); Halawi, McCarthy y Aronson (2007) ; Pérez (2010); Nunes (2012) |
| H2. La calidad de la información se asocia positivamente con el uso-utilidad del sistema | Rai et al. (2002); Roldán y Leal (2003); McGill y Hobbs (2003); Fitzgerald y Russo (2005) ; Pérez (2010) | |
| H3. La calidad del sistema se asocia positivamente con la satisfacción del usuario | Choe (1996); Chen, Soliman, Mao y Frolick (2000); Hwang, Windsor y Pryor (2000) ; McGill y Hobbs (2003) ; Roldán y Leal (2003) ; Halawi et al. (2007) ; Kim, Moon y Kim (2012) ; Nunes (2012) | |
| H4. La calidad del sistema se asocia positivamente con el uso-utilidad del sistema | Hwang et al. (2000) ; Caldeira y Ward (2002) ; McGill y Hobbs (2003) ; Roldán y Leal (2003) ; Fitzgerald y Russo (2005) ; Pérez (2010) | |
| H5. La calidad del servicio se asocia positivamente con la satisfacción del usuario | Pitt, Watson y Kavan (1995) ; Halawi et al. (2007) ; Bharati y Berg (2005) ; Bharati y Chaudhury (2006); Kettinger et al. (2009) ; Kim et al. (2012) ; Nunes (2012) | |
| H6. La calidad del servicio se asocia positivamente con el uso-utilidad del sistema | Pitt et al. (1995) ; Caldeira y Ward (2002) ; Fitzgerald y Russo (2005) ; Wu y Wang (2006) ; Pérez (2010) | |
| El grado de satisfacción del usuario puede afectar al uso-utilidad del SI | H8. La satisfacción del usuario está asociada positivamente con el uso-utilidad del sistema | Baroudi, Olson y Ives (1986) ; Torkzadeh y Dwyer (1994) ; McGill y Hobbs (2003) ; Roldán y Leal (2003) ; Livari (2005) ; Bokhari (2005) ; Wu y Wang (2006) ; Qutaishat, Khattab, Zaid y Al-Manasra (2012) ; Nunes (2012) |
| El uso del SI y la satisfacción del usuario son antecedentes directos de los resultados organizacionales | H7. La satisfacción del usuario se interrelaciona con los resultados organizacionales | McGill et al. (2000) ; McGill y Hobbs (2003); Roldán y Leal (2003) ; Wu y Wang (2006) ; Pérez (2010) ; Nunes (2012) |
| H9. El uso-utilidad del sistema se interrelaciona con los resultados organizacionales | McGill y Hobbs (2003) ; Roldán y Leal (2003) ; Wu y Wang (2006) ; Law y Ngai (2007) ; Pérez (2010) |
Método
Con el fin de analizar el éxito de los SI en empresas del sector privado del estado de Tamaulipas, se realizó previamente una revisión de literatura especializada, con el fin de: i) aproximarse a la problemática detectada con relación al éxito de los SI en las organizaciones en la zona de estudio; ii) conocer en profundidad el modelo teórico de DeLone y McLean; iii) justificar y argumentar las hipótesis de trabajo, y iv) definir, determinar y ajustar los indicadores y factores de los constructos propuestos. A continuación, se muestra su definición operacional.
Calidad de la información: se define en el presente trabajo como completa, oportuna (a tiempo), útil, relevante, con buena apariencia y formato (diseño adecuado), que sea fácil de comprender e interpretar ( DeLone y McLean, 1992, 2003; Ballou y Tayi, 1999; Wixom y Watson, 2001; Nelson, Todd y Wixom, 2005; Petter et al., 2008; Gorla et al., 2010; Medina, Lavín y Pedraza, 2011; Tona et al., 2012 ).
Calidad del sistema: se precisa como aquel SI diseñado con características útiles, con tiempos de respuesta adecuados, fácil de aprender-usar, con un adecuado nivel de integración ( Seddon, 1997; Wixom y Watson, 2001; DeLone y McLean, 2003; Sabherwal, Jeyaraj y Chowa, 2006; Bradley et al., 2006; Gorla et al., 2010 , Tona et al., 2012).
Calidad del servicio: se mide a través de cuestiones relacionadas con la capacidad de respuesta y se pretende que la variable evalúe el grado en que el personal que da soporte de informática se esfuerza por proporcionar los elementos y servicios de información adecuados a los usuarios ( Kettinger y Lee, 1994; Carr, 2002; Bradley et al., 2006; Gorla et al., 2010 ).
Satisfacción del usuario: está especificado por cómo se siente el usuario después de usar el sistema (confianza), si percibe que le ha sido eficiente, efectivo, y si está de acuerdo a sus necesidades ( Wu y Wang, 2006; Medina et al., 2011; Gonzales, 2012; Tona et al., 2012 .
Uso-utilidad: se define de la siguiente manera, si al usar el sistema el usuario percibe que realiza sus funciones más rápidamente, mejora el desempeño en el trabajo, incrementa la productividad, puede tomar mejores decisiones, y si encuentra útil el sistema para el trabajo y no simplemente medirlo a través del uso general, uso promedio o el tiempo promedio de uso por vez ( Taylor y Todd, 1995; Seddon, 1997; Livari, 2005; Medina y Chaparro, 2007; Wu y Wang, 2006; Gonzales, 2012; Tona et al., 2012 ).
Resultados organizacionales: en la presente investigación se consideran como incremento en ventas, cuota de mercado, productividad, mejora de procesos, en su capacidad de gestión de operaciones, o bien en la disminución de costos de operación y de personal ( Mahmood y Soon, 1991; Sethi y King, 1994; Tallon et al., 2000; Rai et al., 2006; Sedera y Gable, 2004; Gable et al., 2008; Gorla et al., 2010; Haberkamp et al., 2010 ).
En cuanto al cuestionario, este se constituye de 46 ítems, 8 para datos descriptivos y 38 en una escala de Likert de 5 puntos (1: muy en desacuerdo a 5: muy de acuerdo). Con respecto a la prueba piloto, se realizó en la zona centro del estado de Tamaulipas, México, en el mes de abril del 2014, con un tamaño de muestra de 65 empresas. La consistencia interna de cada una de las variables propuestas teóricamente fue evaluada por el coeficiente alfa de Cronbach, los resultados de las cuales sobrepasaron los mínimos recomendados para este tipo de análisis. Cabe señalar que los resultados de este estudio preliminar fueron presentados en el IX Congreso Internacional de Investigación en Contaduría, Administración e Informática, que se realizó en la UNAM, en el mes de octubre de 2014.
Para la obtención de la muestra, se partió de los registros proporcionados por el Sistema de Información Empresarial Mexicano (SIEM, http://www.siem.gob.mx ), en donde para mayo de 2014 se tenían registradas 1,528 empresas en el estado de Tamaulipas que cumplían con el criterio de elección estipulado en la presente investigación -contar con más de 10 empleados y ser de los sectores económicos de servicio y de comercio-; después de identificar a las empresas participantes, se gestionó la autorización correspondiente con las diferentes cámaras y asociaciones de comercio y servicio de la localidad para el apoyo en la aplicación del instrumento.
El trabajo de campo se realizó a través de un muestreo a conveniencia. La recolección de los datos se llevó a cabo entre los meses de noviembre del 2014 y febrero del 2015, a través de visitas in situ a las empresas y explicando al informante clave (sujeto de investigación) el objetivo del estudio; en este caso, el informante clave abordado fueron los gerentes generales y de contabilidad, debido a que reúnen el perfil deseado -contar con información de los procesos del negocio y conocimientos en TI- ( Gorla et al., 2010; Ferreira y Cherobim, 2012 ). La muestra final lograda para esta investigación fue de 133 empresas pertenecientes a los sectores comercio y servicio.
Análisis de los datos y resultados
Primeramente, se detalla lo encontrado en cuanto a los datos descriptivos. De las empresas que conformaron la muestra, el 16% corresponde a empresas situadas en la ciudad de Reynosa, el 15% a Nuevo Laredo, el 19% a Matamoros, el 27% a Ciudad Victoria, y el 23% a Tampico y su zona conurbada. Con referencia al sector económico al que pertenecen, el 41% son empresas de servicio y el otro 59%, de comercio. Con relación al número de empleados de las empresas analizadas, el 59% de las empresas contaban con un promedio de 11 a 30 empleados, el 14% contaban con un total de 31 a 50 empleados, en tanto que el 11% de las mismas tenían más de 50 empleados pero menos de 100; finalmente, el 17% de las empresas correspondían a organizaciones con un promedio de 101 a 250 empleados. Por su parte, el tiempo en años de uso de los SI destaca que el 61% de las empresas analizadas cuentan con más de 10 años utilizando tecnologías. Lo anterior permite inferir que en las empresas suelen usar SI para la obtención de información y el manejo de sus operaciones.
Para el análisis de los datos, se utilizó el modelado de ecuaciones estructurales basadas en componentes/varianzas aplicando el paquete informático SmartPLS versión 3.1.3 ( Ringle, Wende y Becker, 2014 ). Para validar el modelo de medida se realizaron las siguientes actuaciones: i) analizar la validez de contenido y la validez aparente; ii) calcular la fiabilidad individual del ítem por medio de las cargas factoriales (loading) para el caso de constructos reflectivos, y iii) examinar la validez de constructo: convergente y discriminante.
En cuanto a la validez de contenido, se realizó una revisión en la literatura especializada en teoría general de sistemas, modelos de evaluación de SI e impacto de las TI en las organizaciones. Asimismo, se llevó a cabo una adaptación de las escalas de medida inicialmente propuestas. Para ello, se comprobó la validez aparente, la cual permite indicar si la escala de medida parece ser válida y que se entiende desde el punto de vista del encuestado ( Casaló, Flavián y Guinalíu, 2011 ). Lo anterior permitió realizar una depuración de ítems por parte de diferentes investigadores y expertos especializados en la materia, garantizando con ello la obtención de resultados satisfactorios, tal y como sugiere Straub (1989) .
Ahora bien, para llevar a cabo la validación del modelo de medida, se realizó una serie de pruebas con el fin de determinar si el cuestionario cuenta con la suficiente fiabilidad requerida. En este sentido, la primera prueba se enfoca en determinar la fiabilidad individual de los indicadores, la cual consiste en aceptar o no un indicador como integrante de un constructo reflectivo. Para ello los indicadores deben poseer una carga factorial (λ) o correlaciones simples igual o superior a 0.707 ( Carmines y Zeller, 1979 ). Esto señala que la varianza compartida entre el constructo y los indicadores del mismo sea mayor que la varianza del error. Tomando como referencia el criterio de aceptación anterior, se eliminaron 8 indicadores (CI5, CI6, CS2, CS5, SAT5, UU5, RO6). La Tabla 2 muestra los resultados.
La segunda prueba consiste en evaluar la fiabilidad del constructo, lo anterior por medio de dos medidas de consistencia interna: el alfa de Cronbach (α) y el coeficiente de fiabilidad compuesta (ρc); la interpretación de ambos valores es similar, por lo cual se utilizan las directrices ofrecidas por Hair, Hult, Ringle y Sarstedt (2014) quienes sugieren 0.7 como punto de referencia tanto para el alfa de Cronbach, como para la fiabilidad compuesta. La Tabla 3 muestra lo obtenido y, como se observa, todos los constructos son fiables, por lo tanto, poseen una consistencia interna satisfactoria.
Tabla 3: Fiabilidad del constructo
| Constructo | (α) | (ρc) | AVE |
|---|---|---|---|
| Resultados organizacionales (RO) | 0.918 | 0.933 | 0.635 |
| Calidad de la información (CI) | 0.860 | 0.905 | 0.706 |
| Calidad del sistema (CS) | 0.764 | 0.849 | 0.585 |
| Calidad del servicio (Cser) | 0.914 | 0.932 | 0.662 |
| Satisfacción usuario (SU) | 0.848 | 0.898 | 0.689 |
| Uso-utilidad del sistema (UU) | 0.883 | 0.919 | 0.740 |
Otra prueba para determinar la fiabilidad de un instrumento en mínimos cuadrados parciales ( partial least squares [PLS]) es la validez convergente, calculada por medio del promedio de la varianza extraída ( average variance extracted [AVE]). El coeficiente AVE proporciona la cantidad de varianza que un constructo reflectivo obtiene de sus indicadores con relación a la cantidad de varianza debido al error de medida. Como se puede observar en la Tabla 3 , el coeficiente AVE para los constructos reflectivos es mayor que 0.5 ( Fornell y Larcker, 1981 ). Es decir, que más del 50% de la varianza del constructo se debe a sus indicadores. De acuerdo con estas sugerencias, todas las medidas AVE son válidas.
Por último, se debe evaluar la validez discriminante, que consiste en comprobar si el constructo analizado está significativamente alejado de otros constructos con los que se encuentra relacionado teóricamente ( Roldán, 2000 ). En este sentido, se analizaron los valores de la matriz de correlaciones entre constructos, la cual está formada por la raíz cuadrada del coeficiente AVE y debe ser superior al resto de su misma columna ( Chin, 2000; Sánchez y Roldán, 2005 ). Como se observa en la Tabla 4 (en negrita), todos los indicadores cumplen con los criterios empíricos. Por tanto, se garantiza la validez discriminante de los distintos constructos que integran el modelo propuesto.

CI: calidad de la información; CS: calidad del sistema; CSer: calidad del servicio; RO: resultados organizacionales; SU: satisfacción usuario; UU: uso-utilidad del sistema.
Tabla 4 Matriz de validación discriminante
Una vez que se ha podido comprobar que el modelo de medida satisface los criterios precedentes (las medidas de los constructos son fiables y válidas), se procederá a analizar el nivel de la relación entre los constructos y la capacidad de predicción de las variables endógenas, es decir, se evalúa el peso y la magnitud de las relaciones (hipótesis) entre las distintas variables; para ello se debe evaluar el modelo estructural. Esta valoración implica la utilización de dos índices básicos: la varianza explicada (R2) -indica el poder predictivo del modelo- y los coeficientes path estandarizados (β) -indican la fuerza de las relaciones entre las variables dependientes e independientes- ( Johnson, Herrmann y Huber, 2006).
En lo que respecta a la capacidad de predicción del modelo, la R2 de las variables endógenas o dependientes debe ser igual o mayor que 0.1 ( Falk y Miller, 1992 ), ya que valores menores, según los autores, proporcionan poca información, mientras que Chin (1998) sugiere que este debería ser igual o mayor a 0.19. A partir de este último criterio, los valores de R2 ajustada de los constructos investigados están en rangos convenientes, por lo cual, todos los constructos poseen una calidad de poder de predicción aceptable. La Tabla 5 muestra lo obtenido.
Tabla 5: Resumen de la varianza explicada (R2)
| Constructo | R 2 |
|---|---|
| Resultados organizacionales | 0.465 |
| Satisfacción usuario | 0.617 |
| Uso-utilidad del sistema | 0.620 |
Ahora bien, con respecto al análisis de cómo contribuyen a la varianza explicada las variables exógenas en los constructos dependientes, se utilizaron los valores obtenidos en los coeficientes path (β), los cuales deben alcanzar al menos un 0.2 para que se consideren significativos ( Chin, 1998 ). Cabe señalar que se recurrió a la técnica no paramétrica bootstrap , con un procedimiento de remuestreo con reemplazo, considerando 133 casos con 5,000 muestras, lo cual es recomendado para resultados finales ( Hair et al., 2014 ); de lo anterior, se obtuvieron los valores t de Student y la significación (p).
Para una distribución t de Student de dos colas con n grados de libertad, siendo n el número de muestras a considerar en la técnica bootstrap , los valores que determinan la significación estadística son: t > 3.310 (***), t > 2.586 (**), t > 1.965 (*). Como se observa en la Tabla 6 , del total de hipótesis planteadas solo la hipótesis H6 no resulta significativa.

n.s.: no significativo.
***Valor t > 3.310 (p < 0.001).
**Valor t > 2.586 (p < 0.01).
* Valor t > 1.965 (p < 0.05).
Tabla 6 Resultados del modelo estructural
Continuando con la inferencia estadística, para medir la bondad predictiva de los constructos dependientes del modelo, se ha recurrido al procedimiento Stone-Geisser o parámetro Q2 (cross validated redundancy) . Esta prueba se calcula por medio de la técnica blindfolding. El parámetro Q2 debe ser mayor a 0 (cero) para que el constructo tenga validez predictiva ( Chin, 1998 ), ya que los valores por encima de cero demuestran que la predictibilidad del modelo es relevante ( Sellin, 1995). Como se observa en la Tabla 7, todos los valores Q2 están por encima de cero, lo que apoya la relevancia predictiva del modelo en relación con las variables latentes endógenas.
Tabla 7: Stone-Geisser test (Q2)
| Variable latente endógena | Q 2 |
|---|---|
| Resultados organizacionales | 0.282 |
| Satisfacción usuario | 0.398 |
| Uso-utilidad del sistema | 0.443 |
Por último, se calculó el valor del residual estandarizado de la raíz cuadrada media (SRMR), que es la diferencia promedio entre las correlaciones (varianzas y covarianzas) pronosticadas y observadas, basada en el error estándar del residual, por lo tanto, se puede considerar como una medida de bondad de ajuste (modelo) para PLS-SEM ( Henseler et al., 2014 ). Debido a que el SRMR es una medida absoluta, cero indica un ajuste perfecto, pero valores menores a 0.08 en general se considera un buen ajuste ( Hu y Bentler, 1999 ); en este sentido, el valor de SRMR obtenido del modelo de esta investigación es de 0.062, lo cual indica un adecuado nivel de ajuste.
Después de realizar el análisis estadístico inferencial, se obtuvo que 8 de las 9 hipótesis se aceptaron con una varianza explicada del 46.5%, lo que corrobora el nivel predictivo del modelo. La Figura 2 muestra de forma gráfica los resultados obtenidos.
Contraste de hipótesis
Los resultados muestran que calidad de la información cuenta con valores positivos y estadísticamente significativos para las variables satisfacción del usuario y uso-utilidad (H1 = 0.299 y H2 = 0.276), por lo cual son aceptadas y por consiguiente hace suponer que las Pymes que cuentan con SI que proporcionan información a tiempo, actualizada, útil, relevante, exacta, con buen nivel de detalle y fácil de interpretar, obtienen un mejor rendimiento del usuario, es decir, se considera que el uso de datos con calidad es una fuente segura para la satisfacción de los usuarios en términos de contar con información acorde a sus necesidades, que les permita tomar mejores decisiones de una manera rápida. Estos resultados son similares a los obtenidos por Floropoulos, Spathis, Halvatzis y Tsipouridou (2010) , Nunes (2012) y Solano et al. (2014) , y parcialmente análogos a los obtenidos por Roldán y Leal (2003) , Calderón y Rodríguez (2010) y Pérez (2010) , debido a que encuentran relación significativa solamente con la satisfacción del usuario.
En relación con la calidad del sistema (hipótesis H3 y H4 ), se aprecian coeficientes positivos y significativos con los constructos satisfacción del usuario y uso-utilidad (H3 = 0.291, H4 = 0.253), por lo tanto, se aceptan las hipótesis, derivado de que los usuarios perciben que el SI es fácil de usar, es amigable, no falla, es rápido y compatible con otros sistemas operados en la institución, lo que les permite la reducción de costos, conocer las necesidades de los clientes, una mejor selección de proveedores, una mejora en la eficiencia interna, entre otras. Los resultados obtenidos son similares a los encontrados por Pérez (2010) , Nunes (2012) , Tona et al. (2012) y Wang (2008) , en el sentido de que en todos se detecta una fuerte relación entre este constructo y sus variables latentes.
Con respecto a la calidad de los servicios informáticos con relación al uso-utilidad del sistema, la hipótesis H5 no tiene un sustento estadístico, por tanto no se acepta. En las Pyme analizadas, esta relación no se plasma, o bien por la tercerización del servicio, o bien por la ausencia de formación en la manera de brindar el servicio, mientras que con respecto a la satisfacción del usuario, los resultados muestran un valor positivo y estadísticamente significativo (H5 β = 0.310; p > 0.001). Estos resultados son parcialmente parecidos a los obtenidos por Wang (2008) , Pérez (2010) y Nunes (2012) a consecuencia de que los autores encuentran que influye de manera significativa en sus variables latentes, pero en la presente investigación solo se ve reflejada en la satisfacción del usuario; aun así, el estudio proporciona apoyo empírico al constructo en cuestión, al determinar que este sí influye en la percepción de éxito de un SI.
En cuanto a la satisfacción del usuario, cabe destacar que la hipótesis H8 (β = 0.289; p > 0.001) fue aceptada, lo que demuestra que este constructo ejerce una importante influencia sobre el uso-utilidad del sistema, es decir, los usuarios se sienten satisfechos con las cualidades del sistema y por lo tanto los motiva a utilizarlo. Los resultados están en línea con los de McGill y Hobbs (2003) y Kettinger, Park y Smith (2009) .
Por último, las hipótesis uso-utilidad y satisfacción del usuario fueron aceptadas, ya que presentan coeficientes positivos y estadísticamente significativos con los resultados organizacionales (H9 = 0.326, H7 = 0.411), lo que muestra que estas variables poseen un efecto significativo en el impacto organizacional. Lo anterior resulta relevante para el éxito de un SI ya que indica que los encuestados perciben aumentos en la productividad, en la eficiencia interna o una disminución en los costos operacionales; es decir, distinguen a los SI como un medio de mejora del rendimiento empresarial, corroborando lo vertido por Gable, Sedera y Chan (2003) , DeLone y McLean (2003) , Medina (2005) , Abrego, Sánchez y Medina (2014) y Solano et al. (2014) . Finalmente, se percibe que la satisfacción del usuario es la que más contribuye con un β de 0.411. Lo anterior podría sugerir que las Pymes que se preocupan por dotar a los usuarios de sus sistemas con características de calidad, tendrán como resultado un mayor rendimiento individual (satisfacción usuario, uso-utilidad del sistema), lo que conduciría a una mejora de los resultados organizacionales.
Conclusiones, implicaciones administrativas y limitaciones
En el presente documento se investigaron aspectos relevantes del éxito de los SI y su impacto en la dirección de empresas, en concordancia con las tendencias de investigación en el área de SI ( Petter et al., 2008, 2013 ), y basados en el modelo propuesto por DeLone y McLean (2003) , con el fin de contar con otras perspectivas de sus impactos fuera de países desarrollados y de esta forma contribuir al desarrollo de estudios del impacto de los SI en las Pymes de México. Lo anterior considerando que las unidades económicas investigadas contribuyen de manera relevante al desarrollo del entorno investigado.
Los hallazgos encontrados permiten llegar a varias conclusiones. En primer lugar, los resultados del análisis empírico indican que la calidad de la información es el precedente de mayor importancia para la satisfacción del usuario y para la utilidad de los SI. Los usuarios de los SI consideran de esta forma que la disponibilidad y la exactitud de la información es el elemento clave para la implementación exitosa de un sistema, seguido de la calidad del sistema y del servicio. No obstante, al considerar los tres elementos de la calidad (información, sistema y servicio) como un todo, la influencia que dichos elementos ocasionan en la satisfacción y la utilidad para los usuarios puede ser considerada de sustancial a moderada, lo cual permite inferir que más apoyo por parte de la dirección organizacional a las dimensiones de calidad de los SI puede contribuir a un mejor rendimiento individual (uso-utilidad, satisfacción del usuario). Esto genera implicaciones para los diseñadores de sistemas, quienes tienen que buscar atender las necesidades de los usuarios finales y hacer un uso completo de la integridad, seguridad, disponibilidad, velocidad y exactitud de la información para aumentar la satisfacción del usuario, pero sobre todo mejorar lo relacionado con la intención de uso-utilidad del sistema.
En segundo lugar, se concluye que los usuarios que alcanzan una mayor satisfacción se ven motivados a un uso mayor de los SI, donde una mayor satisfacción y uso conducen a mejores resultados a nivel organizacional, lo que podría apoyar a las empresas en sus decisiones de inversión en tecnología, puesto que permitirían acrecentar la calidad del sistema y la calidad de los servicios, contribuyendo al rendimiento organizacional. En otras palabras, las organizaciones con mayor infraestructura tecnológica, metodologías de desarrollo y competencia de sus programadores mejoran los resultados en la calidad del sistema contribuyendo al rendimiento individual y organizacional de la empresa ( Solano et al., 2014).
En tercer lugar, el modelo propuesto y sus elementos demostraron que pueden ser utilizados como una herramienta beneficiosa por las organizaciones para la evaluación de la implementación de los SI, puesto que los resultados implicaron un adecuado poder predictivo para las variables utilizadas, destacando de esta forma la importancia que las organizaciones deben otorgar a la evaluación de los SI para garantizar un verdadero beneficio interno.
Los resultados obtenidos pueden ser útiles para los administradores y directores de informática en lo referente a la estructuración de políticas que les permitan una mejor integración de este tipo de tecnologías con respecto a las estrategias del negocio, con el fin de que los escasos recursos puedan ser asignados de una manera más eficaz. De igual forma, pueden ser de utilidad en las instituciones educativas de nivel superior, porque los resultados pueden servir de base para diseñar y actualizar programas de estudio, así como para la promoción de más investigaciones que coadyuven a fortalecer la literatura referente al éxito de los SI en las organizaciones, derivado de las limitaciones detectadas para determinarlo a nivel organizacional. Por último, el presente trabajo contribuye a la literatura sobre la medición del éxito de los SI en el contexto de un país con una economía emergente, y de forma particular al permitir identificar de manera completa la medición de su efectividad y su incidencia en las variables del rendimiento.
Por otro lado, la presente investigación tiene sus limitaciones. Primero, la validez de un modelo no puede ser verdaderamente establecida sobre la base de un solo estudio, dado que los datos representan una instantánea en el tiempo. Segundo, el estudio se realizó en un contexto geográfico determinado (estado de Tamaulipas, México). Por lo tanto, se debe tener cuidado al generalizar los resultados, y las críticas a las relaciones causa-efecto entre los constructos en el modelo deben ser realizadas con cautela.
Por ello, se invita a los investigadores y practicantes a realizar trabajos futuros, en los cuales se tomen en cuenta un universo más diversificado de empresas, así como contemplar otras regiones geográficas distintas a la estudiada. También, estudios próximos deberían considerar investigar las causas del éxito de los SI, o, en su caso, cómo influyen en la percepción de los mismos, debido a que actualmente existen brechas en el conocimiento de estos factores.










texto en 





