Introducción
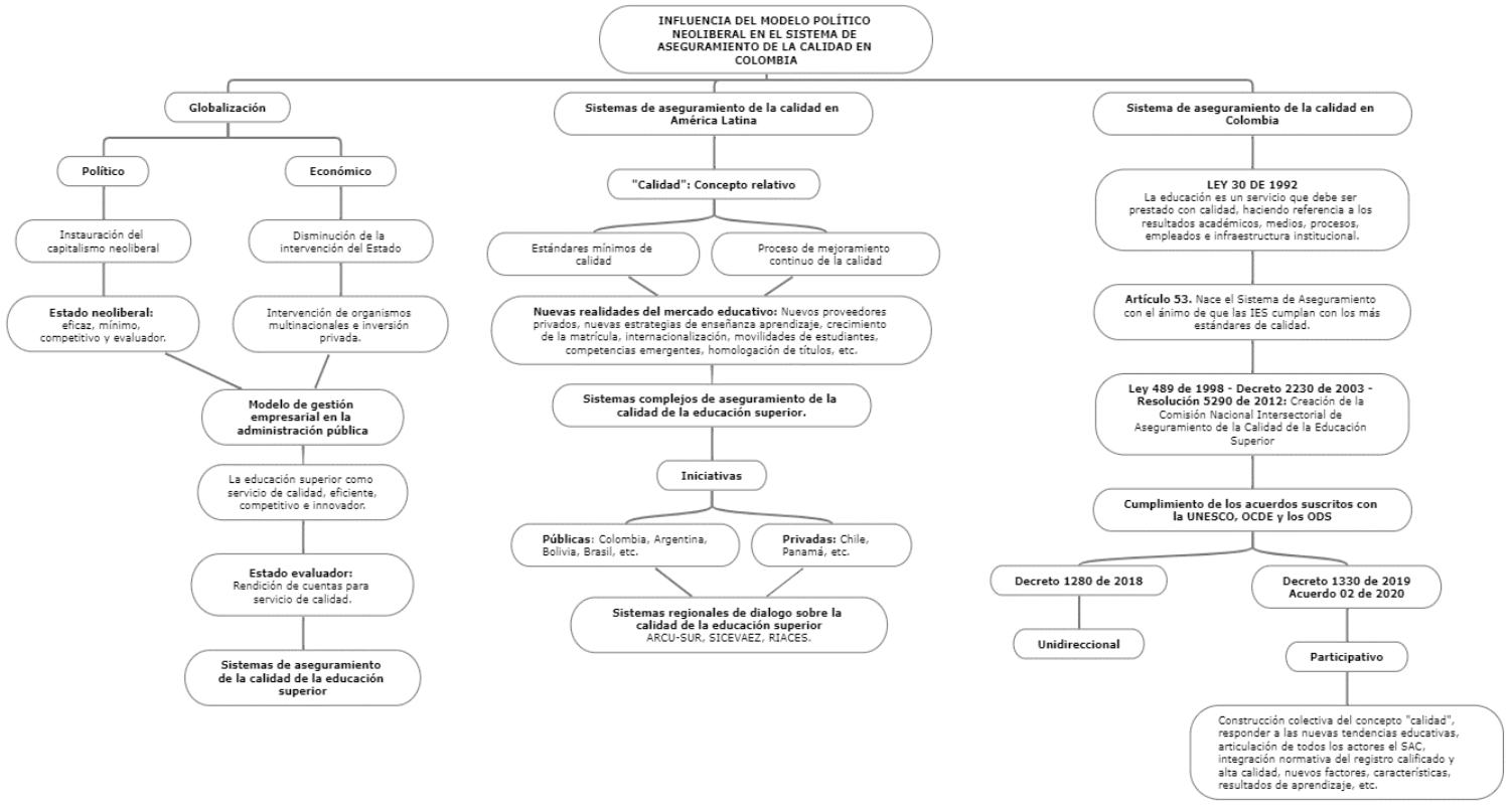
En el primer capítulo, este artículo pretende analizar la influencia de la globalización del neoliberalismo a nivel político, social, económico y cultural, lo cual ha traído consigo, la disminución de las capacidades del Estado para desarrollar políticas públicas independientes, bajo la lógica de que lo privado es más eficiente que lo público, cediendo estas responsabilidades a organismo multinacionales que influyen en el diseño de políticas públicas para la Educación Superior. De esta forma, bajo las críticas al “Estado de Bienestar” surge la propuesta del “Estado Eficaz”, “Estado Mínimo” y “Estado Competitivo”, el cual busca la transformación institucional de lo público a través de un Nuevo Modelo de Gestión Pública inspirado en la ideología neoliberal, las prácticas promercado, la privatización, la intensificación de la competencia, la rendición de cuentas y la búsqueda de la mayor eficiencia en el cumplimiento de los objetivos. Aquí surge la figura del “Estado Evaluador”, el cual busca evaluar los resultados, supervisar y acreditar la calidad de las Instituciones de Educación Superior (IES) a través de la rendición de cuentas, incorporando mecanismos como: la asignación de recursos dependiendo del rendimiento de las IES, la planificación estratégica y la evaluación de la calidad basada en resultados, siguiendo los modelos de las empresas privadas, etc. Todo esto, con el ánimo de fomentar una cultura de “competitividad institucional” a partir de la evaluación comparativa entre IES que se encuentran en una lógica de “cuasimercados educativos” que buscan los mayores rendimientos, a partir de la productividad de su talento humano.
En el segundo capítulo, se comprende que la búsqueda de “calidad” por parte de las IES generó el surgimiento de los procesos de evaluación, como procesos comparativos en donde las instituciones identifican patrones de mejora a partir de un patrón de referencia, definiendo estándares mínimos de calidad y el mejoramiento continuo de la calidad. De esta forma, comenzaron a nacer los diferentes Sistemas de Aseguramiento de la Calidad en Europa y América con el ánimo de buscar el control de calidad, la garantía de la calidad y el mejoramiento permanente, a partir de los criterios del crecimiento de las IES, la lógica de mercado en el sector educativo, la competencia y la respuesta a las demandas de la globalización. Finalmente, en el tercer y cuarto capítulo se exponen las particularidades el Sistema de Aseguramiento de la Calidad de la Educación Superior en Colombia, a partir de su marco jurídico internacional y nacional, profundizando en aquellas instituciones públicas creadas por el Estado para velar por el aseguramiento de la calidad como el Consejo Nacional de Educación Superior (CESU), la Comisión Nacional Intersectorial de Aseguramiento de la Calidad de la Educación Superior (CONACES), entre otras; quienes han entendido que no se trata solo de atender a la perspectiva globalizadora, sino que, también pretenden comprender la diversidad de IES que atienden a las necesidades de cada contexto territorial, con el ánimo de desarrollar un concepto de “calidad” a partir de la participación de toda la comunidad educativa del país.
De esta forma, este artículo se estructurará de la siguiente forma: i) Influencia del modelo político neoliberal en el sistema de aseguramiento de calidad de la educación superior, ii) Sistemas de aseguramiento de la calidad de la educación superior en América Latina, iii) El sistema de aseguramiento de la calidad en la educación superior en Colombia, iv) Particularidades del modelo político neoliberal en el sistema aseguramiento de la calidad en Colombia y finalmente, v) Conclusiones.
Método
Este artículo de investigación es producto de la tesis doctoral titulada “Fundamentación filosófico-pedagógica para diseños curriculares de programas de derecho en Colombia: un análisis desde una propuesta emancipadora”, el cual se desarrolló bajo un enfoque cualitativo debido a que busca comprender la naturaleza profunda de la realidad, con el ánimo de dar razón plena de su comportamiento y manifestaciones (Martínez, 2004). A su vez, se desarrolla bajo un método hermenéutico que pretende descubrir los significados de las cosas, interpretar lo mejor posible las palabras, los escritos, los gestos y, en general, el comportamiento humano, buscando conservar la singularidad del contexto de que forma parte. (Martínez, 2004)
Para la recolección de la información se tuvo en cuenta la técnica de revisión documental que se concibe como: “un proceso que abarca la ubicación, recopilación, selección, revisión, análisis, extracción y registro de información contenida en documentos” (Hurtado, 2010, p. 851). Finalmente, el análisis de dicha información se realizará a través de la técnica de análisis del discurso que pretende descomponer en sus partes la información recolectada para comprenderla como un todo. (Martínez, 2004)
Resultados
Influencia del modelo político neoliberal en el sistema de aseguramiento de calidad de la educación superior
Carrasco (2020) en su artículo “Las políticas neoliberales de educación superior como respuesta a un nuevo modelo de Estado. Las prácticas promercado en la Universidad Pública” plantea que los procesos promercado en la educación en la educación superior se deben en gran medida al cambio de paradigma representado por la “globalización neoliberal”, el cual modificó el papel de la educación superior a escala nacional e internacional.
La globalización, entendida como un concepto multidimensional engloba lo político, social, económico y cultural (Morales, 2000). No obstante, los estudios más extendidos se refieren a lo político-económico. En lo económico, la globalización neoliberal se refiere a la difusión e instauración hegemónica del capitalismo neoliberal como ideología, luego de la caída de la caída del muro de Berlín con el triunfo del capitalismo frente al socialismo (Castro y Pineda, 2016). Frente a lo político, la globalización se refiere a la disminución de las capacidades del Estado para el desarrollo de políticas independientes, cediendo estas responsabilidades a organismos multinacionales, entendidos como nuevos agentes educativos que influyen en el diseño de políticas públicas en la educación superior. (Tarabini y Bonal, 2011)
En este contexto, organismos multinacionales como el Banco Mundial (bm) y la Organización para la Cooperación y Desarrollo Económico (OCDE) han influido en el desarrollo de políticas públicas educativas que promueven los principios del modelo político y económico neoliberal en los países. (Valle, 2012) El neoliberalismo, entendido como “ideología de mercado” plantea que se debe reducir la intervención del Estado en lo económico, bajo la lógica de que lo privado es más eficiente y eficaz que lo público, siendo contrario al modelo económico keynesiano que planteada un alto intervencionismo del Estado de Bienestar en el mercado. (Ball, 2002; Ball y Youdell, 2007)
Con base en las críticas al “Estado de Bienestar” surge un modelo de “Estado Neoliberal”, que se caracteriza por ser un “Estado Eficaz, “Estado Mínimo”1 y “Estado Competitivo”2, el cual termina influyendo en la creación de políticas públicas que promueven la ideología neoliberal, las prácticas promercado y la privatización de la educación superior en el contexto público. (Carrasco, 2020)
Una de las grandes críticas al modelo de Estado de Bienestar de Keynes fue la ineficacia de su modelo de gestión burocrática, el cual debido a su alto nivel de complejidad no permitía realizar un uso eficiente de los recursos públicos, razón por la cual, se propuso el “Modelo de Gestión Gerencial” que encuentra su inspiración en la “Nueva Gestión Pública” que adopta prácticas de gestión empresarial privada en la administración pública, haciendo uso de las reglas del mercado como la intensificación de la competencia, la descentralización y desregulación de lo público para la mejora de la calidad y la eficiencia. Así, este nuevo paradigma de la gestión pública entendió al usuario como un “cliente” que demanda servicios que deben ser prestado con calidad, eficacia y eficiencia, siendo la educación superior un servicio público exigible por los individuos. (Icart y Doltz, 2010)
El impacto de estas reformas en la educación superior trajo consigo un giro en la responsabilidad del Estado, ya que se instauraron políticas y mecanismos de rendición de cuentas, al entender a las Instituciones de Educación Superior como empresas privadas que debían centrarse en la eficacia y eficiencia de sus procesos. (Ball y Youdell, 2008) De este modo, la responsabilidad del Estado frente a las Instituciones ya no centra en el proceso, sino en los resultados, fijando parámetros, supervisando y revisando los resultados, con el ánimo de premiar o castigar a las instituciones. (Betancur, 1997)
Aquí, surge el constructo teórico del “Estado Evaluador”, el cual a diferencia del “Estado Benefactor” que se caracteriza por ser garante de bienes y servicios, este nuevo Estado se describe como regulador y evaluador de resultados, su función es evaluar, supervisar y acreditar la calidad de las Instituciones de Educación Superior introduciendo políticas de rendición de cuentas. (Carrasco, 2020)
Siguiendo a Carrasco (2020) los mecanismos promercado introducidos en la rendición de cuentas son: el modelo de asignación de recursos públicos con base en el rendimiento de las IES, la planificación estratégica de las Universidades y las técnicas de evaluación de calidad basada en resultados, los cuales responden al esquema de las empresas privadas como: fijación de objetivos, examen de recursos, diseño de estrategias por objetivos, definición de alternativas de solución, definición de indicadores de gestión para el logro de los objetivos. (Brunet y Dolz, 2010)
Ahora bien, frente al modelo de asignación de recursos en el “Estado de Bienestar” estos son asignados con un incremento constante, mientras en el “Estado Evaluador” se asignan conforme a fórmulas de rendimiento con base en los resultados de las IES, generando una ruptura en la asignación de recursos en el presupuesto estatal. (Carrasco, 2020)
Este modelo centrado en los resultados basado en la rendición de cuentas y la transparencia trae consigo una “evaluación comparativa” ya que permite evidenciar los logros institucionales fomentando una cultura de “competitividad institucional” que da origen a una lógica de “cuasimercados educativos” coordinados híbridamente por la burocracia del Estado y el enfoque de mercado y la competencia en la educación superior. (Ordorika y Rodríguez, 2010) Esta lógica gerencial trajo consigo cambios en la gestión de las universidades, debido a que somete a sus agentes a trabajar entorno a los mecanismos de evaluación, midiendo el desempeño de los docentes con base en su productividad y resultados. (Sousa, 2017)
Finalmente, la instauración de estos mecanismos de cuasimercado representa la privatización endógena de la educación superior, orientando la financiación de las IES conforme a su desempeño definido en términos cuantitativos y medibles acordes al modelo de gestión empresarial que modifica el modo de trabajo educativo. El discurso de la eficacia y la calidad del neoliberalismo termina encubriendo la privatización de la educación superior a través del control de gastos públicos y la adopción de políticas de rendición de cuentas basadas en la gestión “eficaz” de políticas públicas que se materializa en los sistemas de aseguramiento de la calidad.
Sistemas de aseguramiento de la calidad de la educación superior en América Latina
Espinoza (2010) plantea que, actualmente las universidades enfrentan el desafío de insertarse en un mundo complejo en donde surgen competencias emergentes del profesionalismo propias de la sociedad del conocimiento. A lo que se suma, la tarea de pedagógica de rendir cuentas en una gestión institucional eficiente que mantiene buenas relaciones con la comunidad educativa, disponer de ambientes adecuados, de currículos pertinentes e implementación investigaciones relevantes. Ahora bien, con el crecimiento de la cobertura en la educación superior debido a la vinculación del sector privado, se incrementó la necesidad de establecer mecanismos de mejoramiento y evaluación en las IES, que establecieran estándares mínimos para la oferta educativa y el adecuado desempeño laboral. (Espinoza y González, 2010; González y Espinoza, 2007)
En este contexto, es relevante el concepto de calidad, ya que se entiende como un concepto relativo que depende de quien utiliza el término y el contexto utilizado. No obstante, en el contexto educativo se refiere a los procesos de evaluación que se realizan en las IES, entendiéndolo como un proceso comparativo en el que se puede identificar oportunidades de mejora a partir de un patrón de referencia, por lo que una Institución es mejor que otra cuando se puede homologar sus fines, misión y contexto similares. Este concepto se asocia a partir de dos enfoques: el primero, como cumplimiento de ciertos estándares mínimos de calidad que garantizan que el egresado se desempeñará adecuadamente en la sociedad, y el segundo, como el mejoramiento continuo de la calidad, en el que instituciones o programas voluntariamente buscan superarse, estos procesos pueden combinarse. (González y Espinoza, 2007)
Así, surgen los sistemas aseguramiento de calidad, los cuales cuentan con la colaboración permanente del Estado y las IES para lograr el desarrollo optimo del sistema, en cumplimiento de las demandas del país. Siguiendo a Espinoza (2010) los propósitos del sistema de aseguramiento son: el control de calidad3, la garantía de calidad4 y el mejoramiento permanente5. A su vez, entre los factores que influyen en el origen de estos sistemas se encuentran: el crecimiento y la diversificación de la educación superior, la lógica del mercado en el sector educativo, los elementos de la competencia y la necesidad de responder a la globalización.
Ahora bien, siguiendo a Espinoza (2010) tanto en Europa como en América Latina, los mecanismos de aseguramiento de la calidad surgieron ante las necesidades y características de los sistemas de educación de cada país, aunque es posible establecer características comunes en su diseño, desarrollo e implementación. Inicialmente, los sistemas de aseguramiento de la calidad nacieron en la década de los 90 en ocho países de Europa y actualmente, más de 70 países conforman la Red Internacional de Aseguramiento de la Calidad. En Estados Unidos, los procesos de calidad iniciaron con las carreras de medicina y luego, se extendieron a las demás carreras. En Europa, se realizó énfasis en los procesos de evaluación y acreditación en países como Holanda, Reino Unidos e países escandinavos. Mientras que, en América Latina este proceso se dio con un alto grado de heterogeneidad en cada uno de los países.
Lemaitre (2017) desde la Organización de las Naciones Unidas para la Educación, la Ciencia y la Cultura (UNESCO) plantea que, a partir de los años noventa en América Latina se han venido implementando políticas de aseguramiento de la calidad en la mayoría de los países iberoamericanos. Esto, con el ánimo de que las Instituciones de Educación Superior (IES) y los gobiernos desarrollen procesos de responsabilidad pública con base en los resultados obtenidos en los procesos de calidad.
Este aseguramiento de la calidad tiene como propósitos establecer estándares mínimos para las Instituciones y programas académicos, certificar estándares de formación de pregrado y posgrados con buenas prácticas de gestión y estimular el mejoramiento continuo de las IES. Siguiendo a Lemaitre (2017) estos propósitos surgen ante nuevos fenómenos como la aparición de nuevos proveedores privados, nuevas modalidades de enseñanza-aprendizaje, crecimiento de la matrícula, ampliación de la educación terciaría, crecimiento del costo de la educación superior, internacionalización, movilización estudiantil y homologación de títulos académicos.
Conforme a lo anterior, Lemaitre (2017) presenta un panorama de la educación superior en América Latina en donde comprende que a nivel latinoamericano se han venido implementando mecanismos nacionales diversos de aseguramiento de la calidad que se ajustan a sus necesidades, tradiciones, ordenamientos legales y prácticas académicas. Evidencia la autora que la tendencia es generar sistemas complejos de aseguramiento de la calidad, en donde se realiza el control de calidad y se da una garantía pública de calidad o acreditación, en algunos casos con organismos únicos (CONEAU, Argentina), agencias diversas (Consejo Nacional de Educación y Comisión Nacional de Acreditación en Chile) o agencias privadas autorizadas por el CNA.
En su mayoría, los procesos de acreditación América Latina son de iniciativa estatal. Sin embargo, los organismos responsables tienen una naturaleza jurídica diversa: en Argentina, Bolivia, Brasil, Colombia, Cuba, Ecuador, México, República Dominicana y Uruguay, son agencias gubernamentales; en Colombia, Chile y Perú, con públicas pero autónomas; en Chile y Panamá, son privadas y, en Bolivia, Costa Rica, Panamá, Perú, República Dominicana y Paraguay se encuentran vinculadas a Universidades. (Lemaitre, 2017)
En la mayoría de los países, estos organismos dan garantía pública de educación de calidad través de la instalación de mecanismos de acreditación en pregrado y posgrados. Sin embargo, estos mecanismos de control surgen con un fin más prescriptivo y supervisor dirigido a las nuevas instituciones o programas definidos de interés público. Lemaitre (2017) menciona que existe una tendencia en la acreditación de alta calidad de verla como un mecanismo regulatorio, incrementando la intervención del Estado en las Instituciones, tal y como evidencia en Ecuador, Argentina, Perú y Chile. Ahora bien, en Argentina, Chile y México, la agencia nacional autoriza la evaluación y acreditación de organismos públicos y privados responsables de la Acreditación de Calidad. En Argentina solo para evaluación institucional y, en México y Chile para pregrado y posgrados.
Un aspecto interesante que resalta Lemaitre (2017) es que en Latinoamérica se han desarrollado iniciativas subregionales para el aseguramiento de la calidad, como el sistema ARCU-SUR de MERCOSUR que busca definir perfiles de egreso y criterios de calidad de carreras profesionales; el Sistema Centro Americano de Evaluación y Acreditación de la Educación Superior (SICEVAES) que generó el Foro Centro Americano reuniendo universidades públicas y privadas, asociaciones, entre otras, para la promoción de alta calidad y el apoyo de agencias especializadas en cada área profesional y finalmente, la Red Iberoamericana para el Aseguramiento de la Calidad de la Educación Superior (RIACES) que busca promover el desarrollo de estas agencias de evaluación y acreditación en sus países miembros, apoyar mecanismos de acreditación, la movilidad de estudiantes, académicos y profesionales, la integración educativa de la región.
Señala la autora, que el impacto de los procesos de acreditación de calidad ha tenido efectos positivos en los sistemas nacionales de educación superior, en los asuntos relacionados con gestión institucional y procesos de enseñanza-aprendizaje. En este mismo sentido, Espinoza (2010) plantea que la gestión institucional ha tenido una avance significativo en lo relacionado con los sistemas de análisis de la información institucional, en los recursos humanos se han desarrollado especialistas expertos en evaluación institucional, en los aprendizajes institucionales se establece la importancia de los procesos evaluativos para la acreditación y en la movilidad de estudiantes, académicos y profesionales, la viabilidad para reconocimiento de títulos a nivel internacional.
Sin embargo, como retos se evidencia la necesidad de entender la calidad desde definiciones flexibles y amplias que den cuenta de la diversidad de estudiantes, demandas e institucionales, el análisis de nuevos modelos institucionales que permitan generar nuevas definiciones de calidad, la profesionalización de evaluadores y la vinculación de los procesos de calidad a otros instrumentos de política, no con una intensión lineal, sino complementaria como interacción de apoyo, financiamiento, etc. (Lemaitre, 2017) Así mismo, Espinoza (2010) identifica como retos del sistema de aseguramiento de la calidad: la necesidad de profesionales expertos en evaluación, la formación ética de los evaluadores, la necesidad de estatutos, reglamentos y prácticas institucionales de evaluación, la necesidad de modelos de gestión propios de las IES, la necesidad de metodologías y criterios para la evaluación y acreditación de alta calidad, y finalmente, es el desarrollo de trabajo investigativos relacionados con la evaluación institucional.
El sistema de aseguramiento de la calidad en la educación superior en Colombia
Murillo, González y Urrego (2020) plantean que el aseguramiento de la calidad en Colombia nace a partir de la Ley 30 de 1992 en su artículo 6 literal c), el cual establece que la educación es un servicio que debe ser prestado con calidad, haciendo referencia a los resultados académicos, medio, procesos, empleados e infraestructura institucional. Para ello, el artículo 53 de la mencionada Ley crea el Sistema Nacional de Acreditación de las IES con el ánimo de garantizar a la sociedad que las instituciones cumplan con los más altas estándares de calidad.
Conforme a lo anterior, nace la Ley 489 de 1998 la cual crea las Comisiones Intersectoriales para la coordinación y orientación superior de servicios públicos y luego, el Decreto 2230 de 2003, crea la Comisión Nacional Intersectorial de Aseguramiento de la Calidad de la Educación Superior (CONACES), la cual es desarrollada por resoluciones como la 5290 de 2012 del Ministerio de Educación Nacional.
Este marco normativo y la política pública del Consejo Nacional de Educación Superior (CESU) y el Plan Decenal de Educación 2016-2026, establecen que Colombia debe avanzar en el cumplimiento de los acuerdos suscritos a nivel internacional, en los organismos internacionales de la UNESCO, la OCDE y los Objetivos de Desarrollo Sostenible (ODS), los cuales en materia de educación buscan garantizar una educación inclusiva, equitativa, de calidad y para todos.
En Colombia, la CONACES tiene como finalidad evaluar que los programas académicos cumplan con las condiciones de calidad para ofertar y desarrollar sus actividades a través del otorgamiento o renovación del registro calificado. Dichos registros tienen una vigencia de siete años a nivel técnico profesional, tecnología, profesional universitaria, especialización y maestrías, doctorados y especialidades. Conforme a la Resolución 10414 de 2018, la CONACES se organiza en 12 salas de evaluación, de las cuales 9 son de áreas del conocimiento conforme a la clasificación internacional, 1 es de evaluación de técnicos profesionales y tecnologías, 1 sala es de evaluación de convalidaciones y 1 de evaluación de trámites institucionales. De esta forma, el Sistema de Aseguramiento de la Calidad hacen parte del Ministerio de Educación Nacional, el Consejo Nacional de Educación Superior y las IES, están conformado por los elementos de: información, fomento y evaluación. En cuanto al manejo de la información, este se encuentra conformado por cuatro sistemas: el Sistema Nacional de Información de la Educación Superior (SNIES), el Observatorio Laboral para la Educación (OLE), el Sistema de Prevención y Análisis de la Deserción en las IES (SPADIES) y el Sistema de Información para el Aseguramiento de la Calidad (SACES).
Ahora bien, Murillo, González y Urrego (2020) plantea que debido a los problemas derivados del Decreto 1280 de 2018, el MEN y el CESU tomaron la decisión de realizar un proceso de modificación de esta normatividad, hacia una metodología que incluyera consultas y talleres participativas que permitiera crear un nuevo decreto para el registro calificado y nuevos lineamientos de calidad. En este proceso, participaron más de 300 IES a través de los talleres la “Calidad es de todos”, el cual culmino con el Decreto 1330 de 2019. Consolidando así, una crítica hacia concepto de “calidad”, el cual se refiere a una construcción colectiva del concepto, más que una simple afirmación desde lo empresarial. (Jaramillo, 2004)
Murillo, González y Urrego (2020) los cambios en el Sistema de Aseguramiento de Calidad en Colombia desde 1998 hasta 2019 en términos de registros calificados y acreditación de alta calidad ha evidenciado:
La diversidad institucional de las IES en la oferta de los programas académicos. Las Universidades son superiores en procesos de acreditación de alta calidad, frente a las instituciones universitarias y tecnológicas del país. La mayoría de IES acreditadas se presentan en Bogotá, seguido de la región del Norte, el Centro Occidente (Antioquia) y el Eje Cafetero.
La existencia de bases normativas sólidas para el otorgamiento del registro calificado.
La existencia de 13.134 registros calificados activos, de los cuales 6.377 son de posgrados y 6.757 son de pregrados.
Frente a los posgrados, se encuentran un mayor número especializaciones, seguidos de maestría y doctorados. Frente a los pregrados, se encuentra un mayor número de profesionales universitarios, tecnologías y técnicos profesionales. Esto se puede explicar en la tradición de oferta educativa frente a la demanda.
La mayoría de estos registros calificados son presenciales, seguidos a distancia y virtuales. Aunque se evidencia un crecimiento en metodologías virtual y a distancia.
Existe una fuerte concentración de la oferta de maestrías y doctorados en Bogotá, Medellín y Cali, aunque también se observa en Manizales y Barranquilla.
Se evidencia un crecimiento exponencial de programas acreditados, lo cual visibiliza el interés autónomo de las IES por iniciar estos procesos de evaluación, en cumplimiento de sus propósitos institucionales y las demandas del país.
Las áreas de conocimiento más acreditadas son ingeniería, arquitectura, urbanismo y afines, seguidos por los programas de economía, administración, contaduría y afines, y ciencias sociales y humanas. Los programas de pregrado más acreditados se refieren a ingeniería, arquitectura, urbanismo y afines; los menos acreditados son agronomía, veterinaria y afines.
A nivel posgrado, las áreas de la salud han venido creciendo, a excepción de las bellas artes.
Con base en lo anterior, se puede evidenciar el interés de las IES por fortalecer sus sistemas internos de aseguramiento de la calidad, con el ánimo de ofertar programas que no solo cumplan con los estándares mínimos de un registro calificado, sino que alcancen los más altos estándares de calidad con la acreditación. Esto, se demuestra en el fortalecimiento del sac a través de los organismos que lo compone y la normatividad que le precede.
Ahora bien, la evolución del sac a través del Decreto 1330 de 2019 y el Acuerdo 02 de 2020 del CESU trajo consigo la posibilidad de atender a la diversidad de IES, diferenciar los requisitos conforme a las particulares de los programas en sus distintos niveles de formación, el reconocimiento a los sistemas internos de calidad, el registro calificado único, los programas en convenio, la oferta territorial rural, programas de posgrado, los ciclos propedéuticos, los programas especiales y el régimen de transición. Se establecen las condiciones de registro calificado para instituciones y programas académicos, así como las causales de negación, entre estas: la disponibilidad de docentes que fomenten la investigación con una asignación horaria, la inadecuada denominación del programa, la escasez de estudios previos que sustenten la necesidad del programa, la inadecuada concepción del proceso propedéutico, la indebida organización de actividades académicas y la injustificada formación investigativa de estudiantes. (Murillo, González y Urrego, 2020)
No obstante, el Decreto 1330 de 2019 cuenta con una construcción colectiva que presentó nuevas actualizaciones, tales como: contemplar una visión compartida de calidad, responder a las nuevas tendencias educativas, articular todos los actores del sistema de aseguramiento de la calidad, permitir una evaluación independiente de programas e instituciones en el proceso de registro calificado, ofrecer un registro calificado único a un programa, establecer formación en investigación acorde con el nivel del programa, brindar confianza en el proceso de alta calidad en CNA y buscar modernización del sistema. Razón por la cual, el Decreto 1280 de 2018 no entró en vigor. (Murillo, González y Urrego, 2020)
Esta transformación del sistema que buscó responder a las tendencias internacionales y realidades nacionales, hizo que el men generará un documento para someter a discusión en el 2020, en donde concluyo las principales características de este proceso: integrar en un solo documento los puntos sobre la acreditación de programas e instituciones, actualizar los objetivos, definiciones, seguimientos sobre la alta calidad, definir la vigencia de la acreditación entre 6, 8 y 10 años, alinear los factores y características en todos los niveles de educación terciaria, lograr la articulación de procesos de registro calificado, inclusión de nuevos factores, características, resultados de aprendizaje, estrategias de recursos de apoyo a estudiantes, beneficios en acreditación a sedes y seccionales, afianzamiento de la cultura de calidad, etc. (Murillo, González y Urrego, 2020)
Particularidades del modelo político neoliberal en el aseguramiento de la calidad en Colombia
Siguiendo a Carrasco (2020) las políticas neoliberales han influido en las prácticas promercado de la educación superior en un contexto de globalización. Así es, como el concepto “globalización” es un concepto multidimensional que debe ser entendido desde lo político, económico, cultural, sociales, ambiental, etc. En este contexto, la influencia económica ha generado la instauración del modelo capitalista en un contexto global en donde disminuyen las capacidades del Estado de desarrollar políticas públicas independientes, cediendo este espacio a los organismos multinacionales como la OCDE, la UNESCO y el Banco Mundial, comprendidos como nuevos agentes educativos en el diseño de políticas de educación superior.
En este contexto, las críticas al Estado de Bienestar se instauran en un Estado Liberal caracterizado por ser un Estado eficaz, mínimo y competitivo, que termina influyendo en la creación de políticas públicas que promueven la ideología neoliberal, las prácticas promercado y la privatización de la educación superior en lo público. Esto último, se evidencia en la instauración de un “modelo de gestión gerencial” en la administración pública que pretende someterse a las reglas del mercado, la competencia, la eficiencia y la calidad, lo cual, fue implementado en la educación superior, viéndola más como un servicio que como un derecho fundamental en todas las personas.
La instauración de este nuevo modelo trajo consigo que la reducción de la responsabilidad del Estado y la instauración de mecanismos de rendición de cuentas que entienden a las instituciones de educación superior como empresas privadas. Por lo que el papel de Estado es de supervisor de los resultados de estas empresas, con el ánimo de premiar o castigar a las instituciones. Así, el concepto de “Estado Evaluador” se materializa en su función de evaluar, supervisar y acreditar la calidad de las IES bajo el concepto de rendición de cuentas.
Estos “mecanismos de rendición de cuentas” devienen de las prácticas gerenciales que evalúan la asignación de recursos con base en el rendimiento, la planificación estratégica y las técnicas de evaluación de calidad basada en resultados. Este modelo de asignación de recursos terminó generando una ruptura en el presupuesto del sistema, debido a que solo aquellas instituciones de educación superior de “alta calidad” podrían acceder a dichos recursos, aunque estas cuenten con más recursos para la inversión en dichos procesos de evaluación, mientras que instituciones de bajo recursos estarían condenadas a no recibir estos ingresos para su mejoramiento. Al respecto, la instauración de estos mecanismos de cuasimercado generó la privatización de educación superior, la financiación conforme a modelos de gestión empresarial medibles en su rendimiento cuantitativos, alejándose del modelo de trabajo académico y encubriendo el modelo neoliberal en una gestión “eficaz”, pero desigual y egoísta de los recursos.
Ahora bien, este concepto se materializa en América Latina con la instauración de una “sociedad de conocimiento” que responde a las necesidades del mercado a través de la formación por competencias y la instauración de un modelo de gestión “eficiente” que permite la vinculación del sector privado e incrementa los mecanismos de evaluación con estándares mínimos de calidad en las IES y en los programas académicos.
Sin embargo, en América Latina el concepto de “calidad” es entendido a partir de dos enfoques, como cumplimiento de ciertos estándares mínimos para que el egresado se desempeñe adecuadamente en la sociedad y como, el mejoramiento continuo de la calidad, en donde las IES y sus programas se insertan voluntariamente en un proceso de evaluación que busca el mejoramiento continuo. En la convergencia de estos conceptos, nacen los “Sistemas de Aseguramiento de la Calidad” en América Latina con el ánimo de generar un control de calidad, garantía de calidad y el mejoramiento continuo, atendiendo a la lógica del mercado educativo, la diversificación de la educación superior, la globalización y la competencia educativa.
Desde los años noventa, los países de América Latina han venido implementando políticas de aseguramiento de la calidad con el ánimo de establecer los estándares mínimos para las IES y programas académicos, ante los nuevos fenómenos del mundo como la aparición de nuevos proveedores privados, las nuevas modalidades de enseñanza-aprendizaje, el crecimiento de matrícula, la ampliación de educación terciaria, etc. Lo cual, terminó generando que estos sistemas se estructuraran de forma compleja, prescriptiva, regulatoria y en su mayoría, tengan una iniciativa estatal, aunque también se evidencian organizaciones o agencias privadas que se encargan de estos procesos de evaluación. Un aspecto interesante de América Latina es el desarrollo de iniciativas regionales como ARCU-SUR de MERCOSUR, el SICEVAES y el RIACES que han pretendido promover espacios de dialogo latinoamericano sobre las políticas de acreditación de calidad en sus países miembros. Sin embargo, aún se evidencian grandes retos en América Latina como el entender el concepto “calidad” a partir de la diversidad, las nuevas demandas de la sociedad, la profesionalización de evaluadores, la creación de nuevos modelos de gestión de las IES, el diseño de nuevas estrategias de evaluación de la calidad, etc.
Finalmente, Colombia se inserta en todos estos discursos desarrollados a nivel mundial y latinoamericano, toda vez que a lo largo de su historia ha buscado desarrollar un marco normativo de aseguramiento de la calidad con estándares mínimos que le permita prestar un servicio a la educación superior de calidad y eficiente. En este contexto, la inmersión del neoliberalismo desde lo político implica la reducción de la intervención del Estado en el desarrollo de políticas públicas de educación superior, aunque esto no se aplica del todo en el país, debido a que el Ministerio de Educación Nacional cuenta con la Comisión Nacional Intersectorial de Aseguramiento de la Calidad de la Educación Superior (CONACES) de naturaleza pública para velar por la calidad de la educación superior.
Sin embargo, aunque no se aplica completamente el modelo neoliberal en lo relacionado a los órganos encargados de supervisar la calidad de las IES y los programas en el país, si se evidencia una enorme influencia de los organismos multinacionales como la OCDE, la UNESCO y el BM en el diseño de políticas públicas de educación superior. Ante todo esto, el Ministerio de Educación Nacional llevó a cabo el desarrollo de talleres participativos para la creación de Sistema de Aseguramiento de Calidad en donde se escuchara a todos los actores del sistema educativo, llegando a consolidar el nacimiento del Decreto 1330 de 2019 que traería consigo un nuevo sistema de aseguramiento de la calidad que comprende la diversidad de las instituciones, establece bases normativas para el registro calificado y acreditación, define nuevas vigencias para registros calificados, articula los procesos, incluye nuevos factores y características a evaluar, etc.
El desarrollo de este sistema de aseguramiento de la calidad en Colombia bajo una perspectiva neoliberal ha traído consigo la diversidad institucional de IES en el país, en donde la mayoría de las instituciones acreditadas de alta calidad son Universidades Privadas del centro del país, mientras las demás se encuentran en un rezago económico y político. La mayoría de los programas de pregrado con registro calificado son de pregrado y de posgrado son especializaciones, aunque se evidencia que, a través del fortalecimiento de sus sistemas internos de aseguramiento de calidad, cada vez más programas de pregrado y posgrado no solo buscan el registro calificado, sino que buscan alcanzar los más altos estándares de calidad en el país.
Conclusiones
Tal y como se puede evidenciar a lo largo de este artículo, la influencia de las políticas neoliberales en la educación superior ha sido evidente no solo en lo económico con la influencia de organismos multinacionales en el desarrollo de políticas públicas, sino también en lo político con la instauración de un modelo de gestión empresarial aplicada en la administración pública que terminó generando una transformación en la gestión de las instituciones de educación superior a nivel mundial.

Nota: Elaborada por el autor.
Figura 1 Influencia de las políticas neoliberales en el sistema de aseguramiento de la calidad en Colombia.
Este nuevo modelo que pretende un Estado eficaz, mínimo y competitivo influyó en la instauración de mecanismos de rendición de cuentas, que en la educación superior se instituyen como mecanismos de aseguramiento de la calidad, viendo a las IES como empresas privadas que se deben concentrar en los resultados con el ánimo de recibir recompensas o castigos dependiendo de su rendimiento, es decir, otorgando o retirando registros calificados o acreditaciones de alta calidad, o recibiendo financiamiento o desfinanciado a las IES.
Con toda esta influencia del neoliberalismo, América Latina ha buscado desarrollar un modelo de aseguramiento de la calidad propio en donde se busca entender la “calidad” desde la diversidad y el cumplimiento de estándares mínimos en los que se busca el mejoramiento continuo y Colombia no ha sido ajena a estos procesos.
Colombia, inserta en estos procesos político y económicos ha sido un país en donde, aunque los organismos multinacionales han influido activamente en el desarrollo de sus políticas públicas y la globalización ha llevado a la creación de un modelo de aseguramiento de la calidad para la rendición de cuentas, el Ministerio de Educación Nacional ha buscado contar con la participación de todos los actores educativos con el ánimo de generar un modelo mixto, propio, diverso, complejo y participativo. En donde la relación entre lo público-privado subsistente, aunque se evidencie mayor preponderancia de las IES privadas sobre las públicas, es lo público lo que supervisa y vigila el cumplimiento de los estándares mínimos de calidad de las IES en el país.










nueva página del texto (beta)


