Introducción
El desempeño pedagógico exitoso de los futuros profesores de inglés y docentes en ejercicio se vincula con la evaluación de los aprendizajes construidos por los estudiantes (Han y Kaya, 2014). Resultados de investigaciones sugieren que la relevancia de la evaluación de los aprendizajes en la asignatura de inglés se relaciona con que ésta permita a los docentes recoger información sobre las competencias comunicativas de los aprendices y la manera como las desarrollan (Ismail, 2017; Öz, 2014). Considerando este punto de vista, se ha planteado la integración de formas enmarcadas en la evaluación auténtica del aprendizaje de la lengua inglesa (Shrestha, 2013; Wubshet y Menuta, 2015). En este tipo de evaluación se espera que los estudiantes puedan evidenciar los conocimientos que han construido a lo largo de los procesos de enseñanza a través de tareas de desempeño, las cuales requieren la aplicación de las habilidades comunicativas desde una perspectiva funcional.
Contrario a lo señalado previamente, hallazgos derivados de estudios han establecido que los futuros docentes y profesores de inglés en ejercicio tienden a diseñar e implementar formas tradicionales de evaluación (Díaz, Alarcón y Ortiz, 2012; Tagle, Díaz, Alarcón, Quintana y Ramos, 2014; Tsagari, 2016). El foco de estas formas tradicionales sería, principalmente, reconocer cuánto saben los aprendices sobre la estructura y el léxico de la lengua inglesa, más que orientarse en el desarrollo de las habilidades comunicativas. En esta línea, se ha concluido que los docentes de esta lengua extranjera experimentan debilidades respecto a su conocimiento de la evaluación en sí, lo cual perjudicaría su desempeño en esta área (Jannati, 2015).
El foco de las formas tradicionales de evaluación constituye una preocupación en el ámbito de la enseñanza y el aprendizaje de inglés. Lo anterior porque uno de los propósitos de esta es redireccionar la toma de decisiones de los profesionales de la educación respecto al diseño e implementación del proceso pedagógico (Davison y Leung, 2009). Por lo tanto, la forma en que los profesores de inglés evalúen va a incidir directamente, de manera positiva o negativa, en qué tipos de conocimientos construyen los aprendices en el idioma extranjero.
Sobre la base de los antecedentes presentados, el propósito de esta investigación es identificar los tipos de evaluación utilizados por dos grupos de participantes en la planificación e implementación del proceso de enseñanza y aprendizaje de la lengua inglesa: estudiantes en práctica profesional de pedagogía en inglés pertenecientes a tres universidades chilenas y profesores noveles de esta área egresados de las mismas instituciones. El supuesto en esta investigación es que a medida que los sujetos de estudio van adquiriendo experiencia pedagógica respecto a la planificación e implementación de clases, ellos pudiesen ir perfeccionando las formas de evaluación utilizadas en la enseñanza de la lengua inglesa.
Marco teórico
El desempeño de un profesional de la educación se asocia, en primer lugar, a la planificación de la enseñanza. En este sentido, Danielson (2007) plantea que el actuar exitoso de un docente en esta dimensión involucra activar y utilizar el conocimiento del contenido (inglés), la didáctica y el conocimiento de los estudiantes. De acuerdo con esta autora, en un diseño de clase satisfactorio deben verse alineados, correctamente, los objetivos, contenidos, actividades, recursos y evaluación. En segundo lugar, el desempeño del profesor también se asocia a la implementación en el aula (Marzano y Brown, 2009). En este marco, el actuar exitoso dependerá de cómo el docente ponga en práctica el diseño de clase con los estudiantes, articulando adecuadamente los conocimientos disciplinarios y pedagógicos. Para efectos de esta investigación, el desempeño en la planificación y la implementación se centra, específicamente, en las formas de evaluación utilizadas en una clase de inglés.
Evaluación en el proceso de enseñanza y aprendizaje
Gottlieb (2006) plantea que la evaluación se relaciona con documentar o reunir evidencias, de manera planificada, sobre el desempeño de los estudiantes en el proceso de enseñanza y aprendizaje. Esto se lleva a cabo a través de una recolección de datos, los cuales son interpretados posteriormente por los profesionales de la educación. Desde la perspectiva de la enseñanza de una segunda lengua, la misma autora manifiesta que la evaluación no se trata de una actividad aislada, ya que funciona dentro de un sistema que interconecta los procedimientos que se le asocian con estándares sobre la competencia lingüística o los contenidos académicos, el currículo y el proceso formativo.
En el contexto de lo anterior, se identifican distintos tipos de evaluación según el momento de su implementación: evaluación diagnóstica, formativa y sumativa:
En primer lugar, la evaluación diagnóstica consiste en recoger información al comenzar el proceso de enseñanza y aprendizaje (Skamp y Preston, 2015). Lo anterior permite identificar/detectar los conocimientos previos que poseen los estudiantes en función de un área de contenido para orientar la planificación.
En segundo lugar, es posible hacer alusión a la evaluación formativa o evaluación para el aprendizaje. Ésta consiste en recoger información en el transcurso del proceso de enseñanza y aprendizaje, específicamente, cuando los estudiantes llevan a cabo diferentes tipos de tareas (Murray y Christison, 2011). A través de este tipo de evaluación, el docente busca guiar a los aprendices para que construyan conocimientos y desarrollen habilidades, identificando sus fortalezas y debilidades, ayudándolos a superar estas últimas para que logren las metas de aprendizaje (Brown y Abeywickrama, 2010; Jones, 2010).
En tercer lugar, la evaluación sumativa o evaluación del aprendizaje se asocia a la recolección de información, al finalizar un proceso académico, para identificar los logros de los estudiantes (Fulcher y Davidson, 2007). En este sentido, se busca identificar los resultados de aprendizaje de los aprendices, los cuales se traducen comúnmente en una calificación (Murray y Christison, 2011).
Relativo a los distintos momentos en los que se puede implementar la evaluación y los instrumentos o procedimientos que se pueden seleccionar o diseñar para recoger información sobre el proceso de aprendizaje de los estudiantes, es relevante hacer una distinción entre la evaluación auténtica y la evaluación tradicional. La primera involucra el desarrollo, por parte de los aprendices, de tareas de desempeño basadas en la solución de problemas de la vida real por medio de las cuatro habilidades de la lengua: comprensión auditiva, comprensión lectora, producción oral y producción escrita (Richard-Amato, 2010). Este tipo de evaluación es continua durante las actividades de clase y permite al estudiante asumir un rol activo en la construcción de sus conocimientos. La segunda se focalizaría en reunir información asociada a objetivos de aprendizaje basados en el dominio de contenidos lingüísticos de gramática y vocabulario. Lo anterior suele implicar la memorización por parte del estudiante de estos elementos de manera descontextualizada (Cohen y Cowen, 2008).
Actividades de evaluación en la enseñanza y el aprendizaje del inglés
En la evaluación del aprendizaje de la lengua inglesa existen actividades que buscan recoger información basada en el logro de los objetivos de aprendizaje planteados en la planificación de clase (Katz, 2014). En lo que toca a las habilidades de comprensión auditiva y comprensión lectora, es posible hacer alusión a las actividades abiertas de comprensión, las cuales permiten al estudiante producir sus propias respuestas considerando las ideas generales o específicas de un texto que han escuchado o leído (Oakhill, Cain y Elbro, 2015). Asimismo, se ha planteado que el desarrollo de estas habilidades puede evaluarse por medio de tareas cerradas de comprensión, las que permiten al estudiante responder sólo seleccionando respuestas previamente definidas. Estas actividades corresponden a las que contienen ítems de selección múltiple, verdadero-falso o completación (Alderson, 2000; Buck, 2001).
En el contexto de la evaluación de la producción oral, se han planteado actividades abiertas y estructuradas. En esta línea, Luoma (2004) indica que las primeras permiten que el estudiante ponga en práctica la habilidad considerando las funciones comunicativas del idioma, tales como describir, narrar, dar instrucciones, explicar, entre otras. De alcance más limitado, las segundas no se basan en la creación por parte del aprendiz, sino en el dominio de ciertos componentes de la lengua. Algunos ejemplos de este tipo de actividades son la repetición de oraciones, la lectura en voz alta, la completación oral de oraciones, la formulación de preguntas de respuesta corta, entre otras.
Para evaluar los objetivos de aprendizaje asociados a la habilidad de producción escrita, Brown y Abeywickrama (2010) destacan las actividades de tipo imitativo, cuyo foco es la corrección ortográfica en letras, palabras u oraciones. Asimismo, los autores identifican las actividades intensivas o controladas, que involucran la correcta aplicación de gramática o vocabulario al escribir. También están las actividades de respuesta, basadas en resumir y en integrar oraciones dentro de párrafos. Por último, los autores aluden a las actividades de producción escrita extensivas. En éstas, el aprendiz debe ser competente en la habilidad para producir textos de mayor extensión, tales como: ensayos, reportes, tesis, entre otros.
Asociado a la evaluación de contenidos lingüísticos, se ha sugerido que ésta suele llevarse a cabo por medio de procedimientos que recogen información de elementos del lenguaje de manera aislada (Purpura, 2004; Richards, 2015). Lo anterior se asocia a la evaluación de gramática y vocabulario de manera descontextualizada por medio de tareas de ejercitación, en donde predomina la precisión lingüística o el foco en la estructura del lenguaje.
Instrumentos de evaluación en la enseñanza y el aprendizaje del inglés
En la evaluación de la enseñanza de la lengua inglesa, es posible reconocer instrumentos de evaluación que permiten recolectar datos o evidencias sobre el logro de los objetivos de aprendizaje (Bachman y Palmer, 2010). En éstos, se identifican los instrumentos asociados a una evaluación tradicional, pues Cohen y Cowen (2008) sugieren que corresponden a aquéllos en los que se suele usar papel y lápiz, y donde con frecuencia se asigna a los estudiantes una calificación por su desempeño. Un ejemplo de este tipo de instrumento lo constituye la prueba, la cual puede emplear procedimientos de selección múltiple, respuestas cortas, respuesta abierta, entre otros.
Por otro lado, los instrumentos de evaluación pueden asociarse a una evaluación auténtica del aprendizaje de la lengua inglesa. Éstos permiten al docente recolectar evidencias durante el proceso formativo (Farrell y Jacobs, 2010). En este marco, objetivos asociados a producción oral y producción escrita pueden ser evaluados; por ejemplo, a través de rúbricas (Brown y Abeywickrama, 2010).
Metodología
Este estudio de carácter cualitativo emplea la metodología de estudio de caso interpretativo, con el cual se busca profundizar en la comprensión de formas de evaluación utilizadas por futuros profesores de inglés y docentes noveles de la lengua extranjera, puesto que estos dos grupos participan del diseño de planificaciones de clases, en las cuales organizan las formas de evaluar, a diferencia de los profesores más experimentados, quienes automatizan muchas de sus rutinas pedagógicas, y se alejan de planificaciones de clases más estructuradas.
Participantes
Dos grupos de participantes fueron invitados a participar como informantes de esta investigación. Al respecto, todos los sujetos de estudio firmaron una carta de consentimiento informado, la que especificaba que su participación era de carácter voluntario y que, además, la información que ellos facilitaran iba a ser analizada de manera anónima, siendo resguardada su identidad durante el proceso. En primer lugar, se consideraron 53 estudiantes de práctica profesional de la carrera de pedagogía en inglés, pertenecientes a tres instituciones de educación superior chilenas, de las cuales una se encontraba ubicada en la zona norte, otra en la zona central y la restante en la zona sur del país. Estos sujetos de estudio se encontraban realizando su práctica pedagógica final en diferentes establecimientos de la primera, octava y novena región de Chile. Las edades de los estudiantes en práctica fluctuaban entre los 22 y 25 años.
El segundo grupo de participantes hizo un sondeo entre 33 profesores noveles de inglés, egresados de tres universidades, de las cuales una se encontraba ubicada en la zona norte, otra en la zona central y la restante en la zona sur de Chile. Todos ellos contaban con alrededor de dos a tres años de experiencia docente en diferentes establecimientos educacionales de la primera, la octava y la novena regiones del país. Las edades de los profesores noveles fluctuaban entre los 25 y los 30 años de edad.
Técnicas de generación de datos
Se consideró la técnica de análisis documental. Este procedimiento implica la examinación de documentos previamente escritos, los que pueden tratarse de textos, imágenes, filmes o música, para reconocer la visión de los autores de éstos, sus acciones o lo que les está sucediendo (Rapley, 2007). Este procedimiento se utilizó al analizar las planificaciones de clase diseñadas por los participantes con un foco en las formas de evaluación que ellos integraban.
También se empleó la observación no participante. En este marco, los investigadores observaron y filmaron una clase de inglés implementada por cada uno de los sujetos de estudio en el contexto de sus labores pedagógicas en establecimientos educacionales. Al revisar las grabaciones de clase, los observadores completaron un formulario de observación (ver anexo 1) focalizándose en las formas de evaluación.
Con el mismo fin, se utilizó una entrevista semiestructurada (ver protocolo de entrevista en anexo 2) que sondeaba sobre los tipos de evaluación evidenciados en la planificación e implementación, y se complementó con la técnica de recuerdo estimulado. Esta técnica consiste en entrevistar a los participantes de un estudio exponiéndolos a estímulos visuales sobre sus propias acciones. Este procedimiento facilitaría los procesos de reflexión sobre el propio desempeño (Gass y Mackey, 2000). De esta manera, los participantes fueron expuestos a segmentos de video donde se mostraban sus sesiones de clase.
Técnica de análisis
Con el uso del software ATLAS.ti se procedió a codificar la información recolectada mediante las técnicas mencionadas en el apartado anterior, identificando segmentos de texto que estuviesen ligados a los focos del presente estudio. Codificados los datos, se organizaron en categorías y subcategorías en dos grupos mayores: ‘tipos de evaluación de estudiantes de práctica profesional’ y ‘tipos de evaluación de profesores noveles de inglés’. Lo anterior se llevó a cabo estableciendo relaciones de significado entre los códigos previamente reconocidos en cada uno de los grupos de participantes. Consecutivamente, se crearon redes conceptuales con los hallazgos como insumos.
Resultados
Tipos de evaluación considerados por estudiantes de práctica profesional
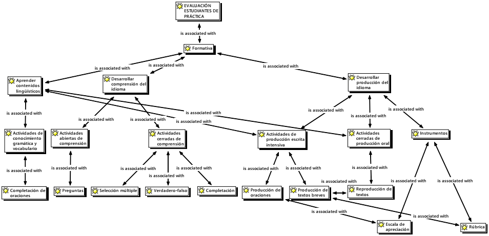
La categoría tipos de evaluación considerados por estudiantes de práctica, presentada en una red conceptual (Figura 1), permite identificar la subcategoría de evaluación formativa.

Fuente: Elaboración propia por medio de software ATLAS.ti.
Figura 1 Evaluación estudiantes de práctica
En la Figura 1 se observa que los futuros profesionales de la educación incluyeron en sus diseños de clase la evaluación formativa. Fue así como a través de diferentes actividades, recolectaron información sobre las fortalezas y debilidades que presentaron los alumnos en el proceso de aprendizaje de la lengua inglesa, para ayudarlos a lograr determinados objetivos estipulados en la planificación. En este contexto, fue posible reconocer actividades enmarcadas en el objetivo de aprender contenidos lingüísticos. Para lograr este propósito, de acuerdo con lo evidenciado en los diseños de aula, se consideraron actividades de conocimiento sobre gramática y vocabulario. Éstas aludían, esencialmente, a la completación de oraciones. Considerando la implementación de esta actividad, los futuros docentes, primero que todo, exponían reglas gramaticales e ítems léxicos del idioma extranjero, de manera descontextualizada, para que los estudiantes, posteriormente, ejercitaran y completaran oraciones. El siguiente segmento de entrevista ilustra la perspectiva previamente señalada: “Realicé una actividad de reforzamiento lingüístico sobre gramática. Consideré ejercicios en donde les presentaba oraciones con espacios vacíos, los que debían ser completados con un verbo en tiempo presente o en tiempo pasado según correspondiese” (E18 [13:13]). Otro de los participantes plantea un punto de vista similar: “En una de las actividades, los alumnos tenían que completar oraciones con palabras sobre la amistad que a éstas les faltaban. El vocabulario era específico y pudiese haber sido desconocido para ellos; entonces, debía repasar estos contenidos” (E17 [24:24]).
Los procedimientos de evaluación formativa integrados por los futuros docentes de inglés en sus planificaciones de aula se asociaban, además, al objetivo de desarrollar comprensión del idioma, para lo cual se consideraron actividades abiertas de comprensión. En éstas, los estudiantes debían leer o escuchar textos escritos u orales en inglés y luego responder preguntas asociadas al contenido de los mismos. Esta actividad la explica uno de los participantes en la entrevista semiestructurada: “Los estudiantes, al leer el texto, debían reconocer información general y específica de éste. Ellos tenían que responder preguntas sobre antecedentes generales respecto a la vida saludable y, después, otras sobre detalles presentados en la lectura sobre este tema” (E02 [25:25]). Otro de los participantes destacó en esta actividad la habilidad de comprensión auditiva: “Los estudiantes debían escuchar dos textos breves. Luego, ellos debían responder, de manera escrita, preguntas relacionadas con las fobias, que era el tópico de ambos textos. Cuando finalizaron, di retroalimentación” (E08 [29:29]).
Considerando la evaluación formativa asociada al objetivo desarrollar comprensión del idioma, los diseños de clase formulados por los estudiantes de práctica profesional integraban también actividades cerradas de comprensión. Una de éstas correspondió a las basadas en ítems de selección múltiple en actividades de lectura o audición en inglés. Este tipo de ítems constó de enunciados o preguntas sobre información incluida en los textos orales o escritos, seguidos por alternativas de respuesta, donde los aprendices sólo debían seleccionar la opción correcta. En la entrevista semiestructurada, uno de los futuros docentes de inglés indicó por qué consideró este tipo de actividades de comprensión lectora: “Los alumnos leyeron un anuncio laboral donde se buscaba un chef para desempeñarse en un crucero. Ellos completaron una actividad de selección múltiple que les ayudaría a identificar ideas generales y específicas sobre lo que trataba el texto” (E22 [27:27]). Asimismo, otro de los participantes hizo alusión a este tipo de ítems respecto a la comprensión auditiva: “Partí hablando sobre la temática de la clase que era sobre las ocupaciones. Después, los estudiantes debían escuchar una conversación relacionada y desarrollar una actividad de selección múltiple para reconocer lo que se mencionaba” (E15 [24:24]).
Otras actividades cerradas de comprensión en las planificaciones de clase diseñadas por los docentes en formación fueron las de tipo “verdadero-falso”. Solicitaban que el aprendiz reconociera, en diferentes enunciados, información correcta o errónea sobre el contenido de textos orales o escritos. Sobre esta actividad, haciendo referencia a evaluar la habilidad de comprensión lectora en inglés, un futuro profesor manifestó en la entrevista semiestructurada que: “Para revisar el desempeño de los estudiantes en la tarea de verdadero o falso sobre el texto leído, el cual se trataba de un book review, ellos tenían que indicar, oralmente, dónde se encontraban las ideas específicas contempladas” (E06 [04:04]). En esa misma línea, al referirse a una sesión basada en comprensión auditiva, otro de los participantes señaló: “En el desarrollo de la clase, los estudiantes tenían que escuchar un diálogo y responder una actividad de verdadero o falso que les servía para identificar información general y específica del audio. Luego, revisábamos para indicarles las respuestas correctas” (E05 [32:32])
En el contexto de la evaluación formativa relacionada con el objetivo desarrollar comprensión del idioma, la cual fue evidenciada en los diseños de clase de los profesores de inglés en formación, también fue posible encontrar procedimientos de completación como otra de las actividades cerradas de comprensión. De acuerdo con lo planteado, éstas se centraban en que el aprendiz escribiese, en espacios vacíos de párrafos, información específica presente en textos orales o escritos. Al ser consultado sobre las actividades de evaluación de lectura diseñadas uno de los participantes comentó lo siguiente: “Para comprobar que los estudiantes estaban desarrollando las habilidades de comprensión lectora, incluí actividades de fill in the gaps. Ellos completaban los espacios en blanco de un párrafo con los detalles que se solicitaban sobre el texto” (E37 [25:25]). En la misma línea, otro de los sujetos de estudio hizo referencia a este tipo de actividad considerando la habilidad de comprensión auditiva: “Como era la primera vez que enseñaba listening, los alumnos podían no entender completamente. Por lo tanto, traté de hacer algo no muy difícil, donde ellos debían reconocer detalles para completar textos con espacios vacíos” (E27 [30:30]).
Por otro lado, al analizar las planificaciones de clase de los futuros docentes de inglés, también fue posible identificar procedimientos de evaluación formativa vinculados con el objetivo desarrollar producción del idioma. Al respecto, los participantes consideraban actividades de producción escrita intensiva, la cuales se centraban en la correcta aplicación de la gramática y el vocabulario de la lengua inglesa. Las mismas se encontraban ligadas, de manera simultánea, al objetivo de aprender contenidos lingüísticos. Una de estas tareas se basaba en la producción de oraciones, la cual solía ser implementada posterior a la explicación de un patrón gramatical determinado con el propósito de que los estudiantes practicasen el mismo. Esta visión se ilustra en el siguiente segmento de entrevista: “Yo presenté la estructura de la oración en la pizarra, señalándoles que primero va el sujeto, luego el verbo y el complemento. Después, ellos podían ser capaces de ir creando sus propias oraciones” (E05 [62:62]). Asimismo, otro de los participantes planteó en la entrevista que los estudiantes deben primero aprender a producir a la estructura básica del idioma para, posteriormente, enseñarles a escribir textos más complejos: “Los estudiantes tenían que aprender el uso de there is y there are y también las preposiciones de lugar, por lo que tuvieron que aplicarlos al escribir oraciones. Yo quería ayudarlos a reforzar la escritura de la oración para que la próxima sesión pudiesen producir un párrafo y luego un ensayo”. (E03 [24:24]).
Considerando la producción de oraciones, el análisis documental de las planificaciones diseñadas por los futuros docentes permitió identificar que esta actividad se vinculaba con un instrumento de evaluación. Éste se trataba de la escala de apreciación que incluía, esencialmente, criterios centrados en el correcto uso de gramática y vocabulario en las oraciones. De esta forma, el desempeño de los estudiantes era valorado por medio de puntaje; por ejemplo, 1, 2 o 3 (mientras mejor era el desempeño en un determinado criterio, más alto el puntaje) o de conceptos; por ejemplo: deficiente, bueno, excelente.
Al observar la evaluación formativa centrada en el objetivo desarrollar producción del idioma, los docentes en formación aludieron en su planificación de clase a la producción de textos breves como otra actividad de producción escrita intensiva. De acuerdo con la información presentada en los diseños de clase, los textos consistieron en discursos de extensión limitada, en cuya redacción los aprendices debían replicar un determinado modelo textual. Evidencia de esto es lo planteado por uno de los participantes en la entrevista semiestructurada: “Los alumnos debían escribir una receta, refiriéndose a dos ingredientes y describiendo el proceso. Ellos ya habían escrito este texto antes, por lo que debían basarse en la estructura que habían usado en esa oportunidad” (E47 [28:28]). Adicional a la consideración de un modelo textual, algunos sujetos solicitaron la aplicación de contenidos lingüísticos específicos al escribir, como se ilustra en el siguiente segmento de entrevista: “Ellos [los estudiantes] desarrollaron la habilidad de escritura al producir un anuncio de trabajo corto. Esto implicaba la ejercitación de vocabulario sobre trabajos, ocupaciones y unidades gramaticales estudiadas” (E23 [16:16]).
En el análisis documental de las planificaciones de clase de estos participantes, se determinó que la producción de textos breves estaba ligada a la rúbrica como instrumento de evaluación. Ésta se centraba, principalmente, en criterios basados en el sentido lógico de las ideas y también, al igual que la escala de apreciación, en el correcto uso de gramática y vocabulario de la lengua inglesa en párrafos o textos breves. En esta línea, se utilizaban conceptos (por ejemplo, deficiente, bueno, excelente) con sus correspondientes descripciones de desempeño.
Por otro lado, en el contexto de la evaluación formativa centrada en el objetivo desarrollar producción del idioma, el análisis documental respecto a las planificaciones de clase diseñadas por los estudiantes de práctica profesional permitió reconocer actividades cerradas de producción oral. En las mismas, se les solicitó a los aprendices expresarse en inglés utilizando determinados contenidos de gramática y vocabulario que se habían incluido en la clase. En este marco, los estudiantes debían preparar su discurso oral por medio de la producción (escrita) de textos breves, los que debían reproducir posteriormente, leyéndolos en voz alta o memorizándolos. Esta actividad de evaluación fue descrita así por uno de los participantes: “Los alumnos debían elaborar un diálogo y luego presentarlo. Se trataba de una entrevista, usando las expresiones de la unidad. Ellos se guiaban de un modelo que les mostré” (E43 [16:16]). El siguiente segmento de entrevista también alude a este tipo de tarea: “En la actividad final, los alumnos tenían que elaborar una promesa a un amigo. Yo les decía que las promesas se expresaban con el modal will. Ellos debían formular su texto para comunicarlo a la clase” (E32 [18:18]).
Tipos de evaluación considerados por profesores noveles de inglés
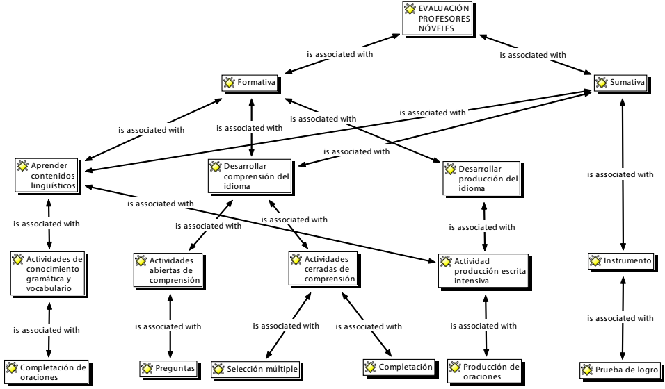
La categoría tipos de evaluación considerados por profesores noveles, presentada en una red conceptual (Figura 2), identifica las subcategorías de evaluación formativa y evaluación sumativa.
En el análisis de las planificaciones de clase elaboradas por los profesores noveles de inglés participantes, fue posible identificar que ellos integraban, en primer lugar, procedimientos de evaluación formativa, centrados en recoger información sobre el desempeño de los aprendices para apoyarlos durante el proceso de aprendizaje. Los procedimientos de evaluación se relacionaban con ciertos objetivos de la clase, siendo uno de éstos aprender contenidos lingüísticos. En este marco, se consideraban actividades de conocimiento sobre gramática y vocabulario, las cuales se asociaban a la completación de oraciones enfocadas en la práctica y la ejercitación de estos contenidos. Esta tarea tiene características similares a la diseñada/implementada por estudiantes de práctica profesional. Respecto a este tipo de actividad, uno de los participantes comentó: “Los alumnos desarrollaron ejercicios, donde debían completar espacios de oraciones con los tiempos verbales correctos para que ellos los practicasen. Luego, revisábamos en la pizarra. Cuando había errores, se los corregía para que corrigieran lo que tenían incorrecto” (P22 [36:36]). Asimismo, al describir las actividades seleccionadas en su diseño de clase, otro de los sujetos de estudio explicitó por qué le pareció relevante incluir este tipo de tareas: “Integré ejercicios de completación de oraciones para ayudar a reforzar la gramática y el vocabulario. Es necesario que los estudiantes aprendan a aplicar correctamente estos contenidos por medio de la práctica para que, luego, puedan comprender el idioma” (P10 [31:31]).
En segundo lugar, de acuerdo con el análisis documental de las planificaciones de aula elaboradas por los profesores noveles de inglés, la evaluación formativa estuvo también ligada al objetivo de desarrollar la comprensión del idioma. Este propósito se relacionaba con actividades abiertas de comprensión, las cuales integraban preguntas en función de información general y específica incluida en textos orales y escritos. Al respecto y como se mencionó con anterioridad considerando las formas de evaluación implementadas por los futuros docentes, los aprendices debían responder las preguntas de manera escrita. Cabe señalar que esta tarea se asociaba, principalmente, con la habilidad de comprensión lectora. Evidencia de esto es lo ilustrado en el siguiente segmento de entrevista: “Los estudiantes leyeron la biografía de un grupo musical. Luego, ellos respondieron, en sus hojas de trabajo, sobre lo que trataba la lectura, quiénes eran los miembros de la banda, por qué se denominaron así, qué nombre tenían antes” (P18 [27:27]). En la misma línea, otro de los profesores de inglés describió un inconveniente al implementar esta actividad y cómo lo superó: “Los alumnos tenían que leer y responder preguntas acerca de un texto sobre viajes. Debido a que se les hizo difícil la tarea, tuve que ayudarlos respondiendo las preguntas en conjunto, revisando sus respuestas entre todos” (P25 [21:21]).
En la evaluación formativa, al trabajar el objetivo desarrollar comprensión del idioma, fue también posible reconocer, en las planificaciones de clase de los profesores noveles, actividades cerradas de comprensión considerando los textos escuchados o leídos. En éstas, de forma similar a lo realizado por los docentes en formación, los aprendices debían seleccionar respuestas, las cuales habían sido previamente determinadas. Por un lado, los participantes incluían tareas de selección múltiple, en las que, como fue mencionado anteriormente, los estudiantes debían leer un enunciado o pregunta y responder la misma escogiendo una alternativa basada en la información de los textos orales y/o escritos. Al respecto, uno de los profesores indicó, en la entrevista, por qué seleccionó esta actividad considerando la comprensión lectora: “Los estudiantes leyeron para reconocer detalles sobre la temática del texto. Desarrollaron una tarea en que se presentaba una pregunta y cuatro alternativas. Ésta era útil para que reforzaran cómo responder exámenes estandarizados, específicamente el examen nacional de inglés” (P01 [31:31]). Asimismo, otro de los profesores de inglés señaló haber implementado esta actividad de comprensión auditiva: “La clase fue sobre audición. Los estudiantes tuvieron que escuchar un video sobre la biografía de una cantante. Luego, ellos debían responder preguntas de alternativas acerca de las ideas que escucharon” (P07 [35:35]).
Por otro lado, sobre la base de la evaluación formativa respecto al objetivo desarrollar comprensión del idioma, fue posible reconocer actividades cerradas de comprensión focalizadas en procedimientos de completación. Las mismas involucraban rellenar espacios en blanco de párrafos o también figuras con información general y específica de los textos que eran leídos o escuchados. La inclusión de este tipo de actividades se ilustra en el siguiente segmento de entrevista: “Leíamos el texto en voz alta para que los alumnos completaran una tabla. Esto les era desafiante porque debían localizar información, lo cual era de mayor complejidad de acuerdo con su nivel. Revisábamos y yo les decía si sus respuestas eran correctas o no” (P15 [21:21]).
En el marco de los procedimientos de completación, los cuales estaban asociados a actividades cerradas de comprensión, otro de los participantes hace alusión a la utilidad de estas tareas en el contexto de la habilidad de audición: “De acuerdo con el diálogo que los estudiantes escucharon, ellos tenían que completar los espacios de oraciones con información específica sobre el audio. Seleccioné este tipo de ejercicios para que en el futuro puedan realizar sus propias oraciones” (P19 [22:22]).
La evaluación formativa se vinculaba también con el objetivo de aprendizaje asociado a desarrollar producción del idioma. Lo anterior se llevaba a cabo a través de actividades de producción escrita intensiva, las cuales se centraban en reproducir determinados patrones estructurales por medio de la producción de oraciones. Esto se ejemplifica a través del siguiente extracto de entrevista: “Los alumnos tenían que escribir oraciones utilizando can, could y must. Les enseñé la estructura básica de la oración, donde va primero el sujeto, luego el verbo modal y el predicado. Entonces, ellos sólo debían copiar y escribir” (P13 [26:26]). Otro de los participantes considera una actividad similar: “Al final de la clase, cada estudiante pasó a escribir las oraciones en la pizarra sobre formas comparativas. Entre todos verificamos si el trabajo realizado estaba correcto o incorrecto para identificar si es que el objetivo había sido cumplido” (P26 [51:51]).
Los profesores nóveles, adicionalmente, contemplaban en sus planificaciones procedimientos de evaluación sumativa. Los mismos se enfocaban en recolectar información al cierre de una unidad didáctica o proceso de aprendizaje. De acuerdo con lo identificado en los planes de clase, esta evaluación era llevada a cabo a través de un instrumento que consistía en la prueba de logro. En función de lo planteado por los docentes en ejercicio, ésta buscaba determinar el aprendizaje de los estudiantes de la lengua inglesa respecto a objetivos asociados a aprender contenidos lingüísticos y desarrollar comprensión del idioma. En esta línea, uno de los profesores planteó que: “La prueba desarrollada al fin de la unidad se centraba en todo lo llevado a cabo en el desarrollo de ésta, es decir, lectura, audición y ejercicios de gramática y vocabulario” (P05 [81:81]). Asimismo, otro de los participantes parecía poseer una perspectiva similar: “Diseñé un test sobre lo que les enseñé a los estudiantes durante el semestre. Traté de evidenciar el avance de ellos al final de la unidad considerando la lectura y audición” (P01 [64:64]).
Discusión de resultados
En el análisis presentado se identifica que tanto los estudiantes de práctica profesional como los profesores noveles consideran una evaluación formativa centrada en el objetivo de aprendizaje asociado a aprender contenidos lingüísticos. La información sobre este ámbito se recolecta a través de actividades de gramática y vocabulario descontextualizadas que involucran, principalmente, la completación de oraciones. Diferentes especialistas plantean la relevancia de enseñar y evaluar contenidos relacionados con la estructura y el léxico de la lengua (Ellis, 2005; Nosratinia y Roustayi, 2014). No obstante, los mismos especialistas sugieren que el aprendizaje de estos contenidos lingüísticos debería complementarse con el desarrollo de las habilidades del idioma para favorecer contextos significativos de comunicación, en los cuales el estudiante aprenda a comprender y producir la lengua extranjera. Por lo tanto, las actividades destinadas a evaluar la lengua de manera descontextualizada pudiesen afectar el desarrollo de la competencia comunicativa por parte de los aprendices (Celce-Murcia, 2014).
Por otro lado, los estudiantes de práctica profesional y los profesores noveles evidencian similitudes respecto a la implementación de la evaluación formativa asociada al objetivo focalizado en desarrollar comprensión del idioma. Desde esta perspectiva, ambos grupos de participantes recogen información relacionada con el desempeño de los aprendices por medio de actividades de comprensión auditiva y lectora, tales como: formulación de preguntas abiertas, desarrollo de tareas de selección múltiple y de completación. Al respecto, se ha establecido que estas tareas serían apropiadas para evaluar la comprensión ya que las mismas buscarían evidenciar el desarrollo de las habilidades receptivas por medio de la aplicación de estrategias de identificación/interpretación de información general y específica en textos orales y/o escritos (Alderson, 2000; Brown y Abeywickrama, 2010).
Ambos grupos de participantes implementan también la evaluación formativa basada en el objetivo desarrollar la producción del idioma. En el marco de la expresión escrita, los sujetos de estudio recogen información sobre el desempeño de los aprendices a través de actividades centradas en la escritura de oraciones. Las mismas permitirían poner en práctica ítems gramaticales y de vocabulario que han sido previamente estudiados. Relativo a lo previo, es importante mencionar que estas actividades se basarían en un enfoque controlado de la enseñanza de la producción escrita, el cual vincula esta habilidad con la formación de hábitos respecto al correcto uso de contenidos lingüísticos (Matsuda y Silva, 2010; Viáfara, 2008). Desde este punto de vista, evaluar empleando exclusivamente esta lógica pudiese sólo ayudar al estudiante a expresarse focalizándose en la precisión de la lengua y no en la comunicación.
En el marco de la evaluación formativa considerando la habilidad de producción escrita, a diferencia de los profesores noveles, los docentes en formación integran también, en sus diseños de clase, actividades centradas en la producción de textos breves. Éstas se enfocan en la imitación de modelos textuales, visión que se asocia a un enfoque retórico de la enseñanza de esta habilidad productiva (Hyland, 2004). Al respecto, tanto las actividades de escritura basadas en un enfoque controlado y retórico corresponden a un enfoque de producto, en el cual se prioriza el uso correcto del idioma (Hasan y Akhand, 2010). Debido a que lo anterior pudiese resultar muy restrictivo para el aprendizaje de la lengua, se sugiere que la enseñanza de la producción escrita combine una visión de producto con una de proceso (Badger y White, 2000). Esto complementaría la precisión lingüística con la expresión de ideas.
Continuando con la evaluación formativa respecto al objetivo relacionado con desarrollar la producción del idioma, se evidencia que los docentes en preparación recogen información sobre el desempeño de los alumnos considerando la producción oral. Esto se realiza a través de actividades cerradas que consisten en la reproducción oral de textos, los cuales han sido previamente elaborados de manera escrita. La reproducción de información en el desarrollo de la habilidad se relaciona con una visión tradicional respecto al aprendizaje del idioma, la cual, a su vez, se asocia con concebir el mismo como un proceso de formación de hábitos (Richards y Rodgers, 2014). En el caso de los profesores noveles, sus diseños áulicos no integran objetivos focalizados en el desarrollo de esta habilidad, por lo que no fue posible evidenciar actividades de evaluación ni instrumentos relacionados.
El hecho que los profesores en ejercicio utilicen, esencialmente, un tipo de tarea para evaluar la producción escrita (producción de oraciones) y no integren metas de aprendizaje asociadas a la producción oral puede deberse a que en el sistema educacional chileno estas competencias suelen ser las menos explotadas (Díaz, Alarcón y Ortiz, 2012; Yilorm, 2016). Lo anterior, a su vez, pudiese tener relación con una evaluación implementada a nivel nacional, en el área de especialidad, que busca medir los aprendizajes de los alumnos que cursan educación secundaria en el sistema educacional chileno (Ministerio de Educación de Chile, 2010). Esta evaluación recoge información sobre las habilidades de comprensión escrita y oral, y sobre el conocimiento del idioma. En este marco, se pudiese inferir que los docentes en ejercicio relevan el desarrollo de las habilidades receptivas y el conocimiento de la lengua porque son saberes integrados a una evaluación de carácter nacional. Esto sería coherente con resultados de otras investigaciones en las que se plantea que los docentes, en ocasiones, tienden a enseñar, preparando a los aprendices para la rendición de pruebas (Faulkner y Cook, 2006; Styron y Styron, 2012).
Asimismo, otra de las razones por las cuales los docentes en ejercicio podrían estar enfatizando el uso de actividades de evaluación basadas en las habilidades receptivas pudiese deberse a su formación como estudiantes del sistema escolar. Se señala lo previo porque en la década de 1990, los objetivos de aprendizaje asociados a la asignatura de inglés enfatizaban, esencialmente, la enseñanza de las habilidades de comprensión lectora y auditiva (Ministerio de Educación, 1996, citado en Barahona, 2016). Por lo tanto, estos profesores podrían estar replicando la forma en cómo ellos aprendieron el idioma en educación primaria y secundaria (énfasis en las habilidades receptivas), representaciones que pudiesen no haberse modificado a través de su formación profesional (Borg, 2006).
Respecto a los instrumentos usados por los participantes para evaluar formativamente el desarrollo de habilidades, se puede identificar que éstos son de carácter limitado. Para la producción escrita, los estudiantes de práctica profesional emplean escalas de apreciación para evaluar el desempeño de los aprendices al producir oraciones. Los criterios de evaluación integrados en las escalas de apreciación se basan, exclusivamente, en la forma de la lengua. Asimismo, los estudiantes de práctica emplean rúbricas para evaluar el desempeño considerando la producción de textos breves. Los criterios de evaluación incluidos en las rúbricas se basan, principalmente, en el propósito comunicativo del texto y en el uso del idioma.
Diferentes especialistas han sugerido la consideración de múltiples instrumentos de evaluación respecto al aprendizaje de la lengua inglesa (Powers, 2010; Wach, 2012). En el diseño y/o la selección de estos instrumentos se deberían considerar tanto las habilidades receptivas como las productivas del idioma, permitiendo a los docentes recoger datos que re-orienten el proceso de planificación e implementación de la enseñanza basándose en las necesidades de los aprendices en el área de conocimiento.
Respecto a la evaluación sumativa, los profesores noveles consideran la prueba de logro para identificar cuánto han aprendido los estudiantes al final de una unidad pedagógica o proceso de enseñanza considerando, esencialmente, objetivos relacionados con el manejo de contenidos lingüísticos y el desarrollo las habilidades de comprensión. La situación planteada resulta interesante porque es posible inferir que los docentes, una vez que finalizan su proceso formativo para insertarse en los contextos educacionales, emplean, exclusivamente, la prueba para evaluar los aprendizajes. La razón de lo anterior pudiese deberse a que, al no utilizar una variedad de instrumentos de evaluación en su preparación profesional, pudiesen estar recurriendo a sus representaciones o experiencias sobre instrumentos tradicionales de evaluación del aprendizaje utilizados en el contexto escolar. Relativo a este punto, es relevante señalar que diferentes investigaciones han planteado que la prueba corresponde a una forma de evaluación tradicional ya que tiende a centrarse en recoger información sobre el producto del aprendizaje, el cual, a su vez, se focaliza, frecuentemente, en el conocimiento de la lengua inglesa más que en la puesta en práctica de habilidades de la misma (Al-Nouh, Taqi y Abdul-Kareem, 2014; Tsagari, 2016; Wubshet y Menuta, 2015). Al respecto, se ha sugerido la integración de la evaluación alternativa o auténtica en la enseñanza y el aprendizaje de la lengua extranjera, la cual se centra en recoger información sobre el proceso de construcción de conocimiento a través de tareas en las que se usa activamente el idioma para propósitos reales de comunicación.
Conclusiones
Tanto los estudiantes de práctica profesional como los profesores nóveles hacen referencia a la evaluación formativa focalizada en objetivos de aprendizaje asociados a los contenidos lingüísticos, la comprensión y la producción escrita del idioma. Al respecto y si se considera que una de las funciones de la evaluación es permitir al docente reorientar y perfeccionar el proceso de planificación e implementación de la enseñanza y el aprendizaje, los estudiantes de pedagogía y profesores noveles que basan su actuar, principalmente, en recopilar información sobre la forma del idioma, y no sobre su uso, pudiesen coartar las posibilidades de aprendizaje de la lengua extranjera en sus aprendices. En este contexto, es relevante diseñar e implementar procedimientos de evaluación formativa que se centren en recopilar información sobre el desarrollo de las habilidades comunicativas de los alumnos. Esta visión de asociaría con la evaluación para el aprendizaje ya que permitiría a los aprendices ir construyendo sus conocimientos al desarrollar habilidades de comprensión/ producción, siendo apoyados por los docentes, quienes proveerían retroalimentación durante el proceso pedagógico.
Relativo a la producción oral, se evidencia que sólo los estudiantes en práctica profesional integran procedimientos de evaluación formativa asociados al desarrollo de la habilidad. En esta línea, es importante mencionar que las tareas focalizadas en recopilar información sobre esta habilidad corresponden a actividades de reproducción de información, es decir, no se identifican, en la planificación o en el desempeño de este grupo de participantes, espacios para la generación natural o espontánea del idioma. Lo anterior estaría reflejando una visión tradicional del aprendizaje de la lengua relacionada con un proceso de formación de hábitos a través de la memorización de información. Esta visión, a su vez, puede relacionarse con las propias y, quizás, limitadas experiencias de aprendizaje que tuvieron los participantes, en el desarrollo de la habilidad, en el sistema escolar. Lo anterior plantea un desafío para la formación de docentes ya que los estudiantes en formación requieren construir una visión de la habilidad desde una perspectiva comunicativa mientras desarrollan la competencia de la didáctica de la especialidad.
Por otro lado, los profesores noveles hacen referencia a la evaluación sumativa focalizada en metas de aprendizaje relacionadas con la construcción de contenidos lingüísticos y el desarrollo de la habilidad de comprensión. En este marco, la prueba tiende a relevarse como instrumento de evaluación de producto. Relativo a este punto, se sugieren utilizar diferentes procedimientos y/o instrumentos de evaluación que permitan recopilar información sobre el progresivo logro de los objetivos de aprendizaje por parte de los estudiantes. Lo anterior para focalizar los tipos de apoyo que requieren los aprendices en su proceso de construcción de conocimiento.
Evaluar la competencia comunicativa de los aprendices puede resultar complejo ya que ésta involucra, como se ha establecido, la consideración de las cuatro habilidades de la lengua y los conocimientos de tipo lingüístico asociados. En este estudio, se ha sugerido que los docentes de inglés deberían saber diseñar e implementar múltiples formas de evaluación las cuales se enmarquen en el uso del idioma. Por lo tanto, a través de la preparación profesional de los futuros profesores de inglés, se deberían proveer oportunidades para que los estudiantes de pedagogía desarrollen su competencia de la didáctica de la especialidad planificando, implementado y evaluando sesiones de clase que integren las cuatro habilidades de la lengua inglesa en las cuales el diseño o la selección de diversos tipos de procedimientos y/o instrumentos de evaluación auténtica juegue un rol relevante.










nueva página del texto (beta)



