This is a correction to Fig. 2 and Figs. 7D and 7E of the article: LncRNA NR2F1-AS1 Contributes to Malignant Properties of Cervical Cancer Cells Via Targeting miR-642a-3p/NR2F1Axis, published in vol. 74(4):181-92 of Rev. Invest Clin. –Clinical and Translational Investigation–, by Zhang et al. DOI: 10.24875/RIC.22000137.

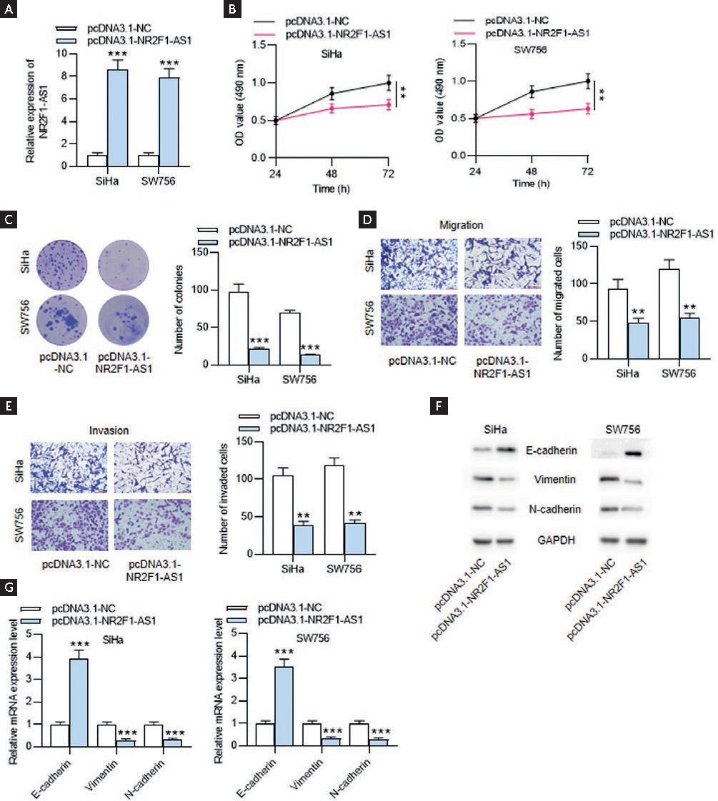
Figure 2. Overexpression of NR2F1-AS1 inhibits the malignant phenotypes of CC cells. A: the transfection efficacy of pcD-NA3.1/NR2F1-AS1 in SiHa and SW756 cells was confirmed by RT-qPCR. B: cell viability was detected by MTT assay on NR2F1-AS1 overexpression. C: the influence of NR2F1-AS1 upregulation on cell proliferation was tested by colony formation assay. D-E: transwell assays were utilized for the examination of CC cell migration and invasion after transfecting pcDNA3.1/NR2F1-AS1. F-G: western blot and RT-qPCR were performed to evaluate the expression levels of EMT process-related markers at protein and mRNA levels after overexpressing NR2F1-AS1. **p < 0.01, ***p < 0.001.

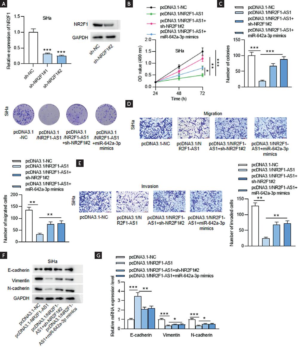
Figure 7. NR2F1-AS1 inhibits CC cell phenotypes by regulating the miR-642a-3p/NR2F1 axis. A: the mRNA and protein expression of NR2F1 in SiHa cells transfected with sh-NR2F1 was detected by RT-qPCR and Western blot analysis. B: MTT assay was conducted to examine cell viability after transfection with pcDNA3.1-NC, pcDNA3.1/NR2F1-AS1, pcDNA3.1/NR2F1-AS1+sh-NR2F1#2, pcDNA3.1/NR2F1-AS1+sh-NR2F#2, and pcDNA3.1/NR2F1-AS1+miR- 642a-3p mimics. C: cell proliferation was estimated by performing colony formation experiment in different groups. D-E: transwell assays were performed to test the migratory and invasive capacities of CC cells after the indicated plasmids transfection. F-G: the protein and mRNA expression levels of genes associated with EMT process were measured by Western blot analysis and RT-qPCR in SiHa cells after the transfection of the indicated plasmids. *p < 0.05, **p < 0.01, ***p < 0.001.
The authors state that the changes do not affect the interpretation or conclusions of the article.









nueva página del texto (beta)


