Introducción
Comprender el significado y la función de la evaluación de los aprendizajes, va depender no sólo del momento histórico específico en que se analiza, sino también del contexto particular en que se lleva a cabo, lo que permite diversas maneras de conceptualizarla y ponerla en práctica. Sin embargo, si en algo se coincide a través del tiempo y de la diversidad de entornos escolares, es en su relación intrínseca y codependiente con el proceso de enseñanza-aprendizaje.
Actualmente, el proceso de enseñanza-aprendizaje que demanda la sociedad hace necesaria la formación de estudiantes que respondan a los desafíos de su contexto con pertinencia y sentido crítico, ante lo cual, el profesorado juega un papel importante ya que no sólo es quien guía este proceso, sino que también es el responsable de evaluar, de tal manera que pueda reconocer qué, cómo y cuánto avance se logró.
Para evaluar el logro de cada estudiante, el profesorado se apoya de diversos instrumentos, algunos de ellos son exámenes estandarizados, los cuales, según Nin y Acosta (2020), no consideran las particularidades del contexto y del alumnado, lo que deja un sesgo entre los aprendizajes exigidos en el plan de estudios y aquellos que son significativos para el estudiante.
En el discurso, las autoridades educativas justifican la aplicación de estos instrumentos estandarizados como el medio más objetivo y tangible que da claridad del panorama que se vive en el país y, con ello, sustentan las políticas y acciones que mejoren la calidad educativa (George, 2020); sin embargo, la diversidad de contextos y las realidades tan desiguales del estudiantado, limitan la veracidad y confiabilidad de los resultados (Gallardo et al., 2022).
Por otro lado, en las aulas, cada maestro y maestra enfrenta situaciones peculiares que pueden ser ajenas a los criterios generalizados y, la manera de atender y evaluar, va depender de múltiples factores, algunos externos como: el contexto, las características del estudiante, la organización de la escuela; pero existen otros que son intrínsecos como: los significados y experiencias en la evaluación, la funcionalidad que le asigna y la propia práctica docente que realiza (Ortega y Pozuelos, 2022).
Lo anterior puede ser aún más complejo en contextos indígenas, ya que hay una tendencia general a evaluar a partir de enfoques instrumentales y modelos ligados a la acción y consecución de metas (Del Pino, 2016), lo que lleva a la exclusión de elementos sociales y culturales de los pueblos étnicos, quienes tienen una cosmovisión diferente a las exigencias curriculares del sistema educativo en México y países latinoamericanos (Treviño et al., 2017). En este sentido, se considera importante conocer cómo conceptualiza el profesorado de primaria que labora en contextos indígenas, la evaluación de los aprendizajes de sus estudiantes y de qué manera lleva a cabo este proceso, dado que las políticas educativas actuales a nivel mundial buscan el reconocimiento e inclusión de estos pueblos y otros grupos vulnerables que han sido marginados y segregados a través de los tiempos (Escobar, 2022).
A partir de lo recién expuesto, se desprende como pregunta de investigación ¿cómo conceptualiza el profesorado de primaria que labora en contextos indígenas, la evaluación de los aprendizajes de sus estudiantes y de qué manera lleva a cabo este proceso?
Sustento teórico
La evaluación y su función formativa
La evaluación de los aprendizajes se ha planteado a partir de dos grandes perspectivas (Stufflebeam, 2000; Alkin, 2004), que condicionan el qué y el cómo evaluar. La primera es la perspectiva tradicional, bajo la cual la evaluación ha sido entendida y aplicada como el medio objetivo y tangible que da cuenta de lo que aprendieron las y los estudiantes, siendo los exámenes o pruebas estandarizadas los instrumentos más utilizados al término de un periodo escolar. Esta postura sigue arraigada en las prácticas docentes (Anijovich y Cappelletti, 2022), aun cuando no responde a los nuevos planteamientos del modelo educativo actual. “Es fundamental indicar que la evaluación tradicional no reconoce diversidad cultural, de capacidades, estilos de aprendizaje, entre otros aspectos de los alumnos; es una evaluación homogénea, tampoco se propicia la evaluación procesual ni se considera la evaluación diagnóstica” (Berlanga y Juárez-Hernández, 2020, p. 3). En este mismo sentido, la evaluación tradicional “busca evidencias de los cambios que se han efectuado después de la aplicación de un proceso didáctico determinado, busca las diferencias entre lo que se tenía y lo que se espera después del proceso” (SEP, 2012, p. 80).
La otra perspectiva es la evaluación formativa, la cual es de corte cualitativo, se preocupa más por el proceso de aprendizaje que por los resultados y promueve una evaluación integral del sujeto, considerando las fortalezas y las debilidades (Bilbao y Villa, 2019). Desde esta perspectiva, la evaluación es vista como un proceso dinámico, continuo, sistemático e inclusivo, enfocado hacia los cambios de actitudes y rendimientos, mediante el cual se identifican los logros adquiridos en función de los propósitos propuestos (Zambrano y Mendoza, 2021). Esta forma de entender la evaluación como un proceso se caracteriza por ser democrática, considerar el contexto, promover la autoevaluación y la coevaluación, se centra en el sujeto y no en el objeto de aprendizaje, favorece la toma de decisiones mediante la negociación y no arbitrariamente, incorpora las actividades diarias y las actitudes frente a la tarea, busca evaluar de manera integral y considera los procesos metacognitivos para la reflexión del propio aprendizaje (Tobón, 2013).
Otro aspecto del enfoque de la evaluación formativa son las dos funciones que se le atribuyen: la pedagógica y la social, ambas en estrecha relación y encaminadas a promover el logro educativo. Mientras que la función pedagógica permite identificar las necesidades dentro del aula a fin de orientar la práctica docente y la planificación de actividades de aprendizaje que respondan a estas necesidades, la función social apunta a la comunicación de los resultados a toda la comunidad escolar para asumir la responsabilidad que a cada uno corresponde en la mejora de la calidad educativa (Fulano-Vargas y Meneses-Runza, 2023). Asimismo, la evaluación formativa permite a las y los docentes autoevaluar su práctica pedagógica, la pertinencia de sus planeaciones y el impacto que han logrado en el desarrollo del estudiantado (Arabena et al., 2023).
El profesorado se posiciona en cualquiera de las dos perspectivas mencionadas según la percepción y las experiencias que ha construido sobre la evaluación, que le van a orientar para definir el propósito, establecer la metodología a seguir, seleccionar las técnicas e instrumentos, detectar las necesidades, comprobar si se alcanzaron los aprendizajes esperados y retroalimentar lo que no se logró (Sandoval et al., 2022).
Procesos para llevar a cabo una evaluación formativa
Además de la función y los propósitos de la evaluación, es importante no perder de vista otros elementos que también intervienen: el qué evaluar, para qué evaluar, cómo evaluar, quién va a evaluar y con qué se va a evaluar (Morales et al., 2020). Lo anterior implica prestar atención a los procesos que acompañan la evaluación: proceso continuo, sistemático y basado en evidencias (Mejía, 2012).
El proceso continuo se caracteriza por los diferentes momentos en que se evalúa el aprendizaje. En un primer momento se hace con la intención de explorar en los conocimientos previos del estudiantado e identificar las condiciones personales y contextuales que influyen en su aprendizaje, a fin de planificar la enseñanza de acuerdo con estas condiciones y necesidades reales, lo que se conoce como la evaluación diagnóstica o inicial (García y García, 2022).
Después se evalúa el proceso, el cual va a permitir valorar los avances del alumnado y las dificultades que presenta durante el desarrollo de las actividades con el propósito de retroalimentar y hacer los ajustes pertinentes para facilitar su aprendizaje; finalmente, la evaluación sumativa o integradora, donde se evalúa el resultado o el nivel de desarrollo que alcanzó cada estudiante al término de un periodo escolar (García y García, 2022).
Respecto al proceso sistemático de la evaluación del aprendizaje, éste se refiere a un proceso concebido, planificado, organizado y ejecutado. Rosales (2014, p. 4) considera que:
La evaluación sistemática establece una organización de acciones que responden a un plan para lograr una evaluación eficaz, porque el proceso de evaluación debe basarse en unos objetivos previamente formulados que sirvan de criterios que iluminen todo el proceso y permitan evaluar los resultados. Si no existen criterios que siguen una secuencia lógica, la evaluación pierde todo punto de referencia y el proceso se sumerge en la anarquía, indefinición y ambigüedad.
Finalmente, la evaluación como proceso basado en evidencias, parte de la necesidad de que toda evaluación debe seguir un proceso para la recolección de pruebas concretas y tangibles que evidencien el logro de los aprendizajes desde una visión integral (Álvarez y Valverde, 2021).
En este sentido, Coll (2004, p. 125) expresa la importancia de que el profesorado registre todo aquello relacionado con el aprendizaje y desarrollo del estudiante:
La evaluación implica que el docente registre las fortalezas, los talentos, las cualidades, los obstáculos, los problemas o las debilidades que de manera individual y grupal se vayan dando para intervenir oportunamente y decidir el tipo de ayuda pedagógica que se ofrecerá a los alumnos.
Técnicas e instrumentos para la evaluación
Las técnicas de evaluación son los procedimientos utilizados por las y los docentes para obtener información acerca del aprendizaje y desarrollo de sus estudiantes (Delgado y Zambrano, 2021); “cada técnica de evaluación se acompaña de instrumentos, definidos como recursos estructurados diseñados para fines específicos” (Ccallohuanca, 2022, p. 978).
Díaz y Hernández (1997) proponen una clasificación que hoy en día sigue vigente y ha sido de gran utilidad en el ámbito educativo, ya que a través de ella el docente elige cuál técnica es la más oportuna de acuerdo con el momento, grupo escolar, contenido a evaluar y lo que desea obtener; cada una de ellas responde a ciertas características y propósitos:
Las técnicas informales se utilizan en episodios de enseñanza breve. Se distinguen porque el profesorado no los presenta a sus alumnos y alumnas como actos evaluativos y, por lo tanto, no se sienten sujetos evaluados. Algunos ejemplos son la observación directa del trabajo, tanto individual como grupal, registros anecdóticos, diarios de clases, preguntas orales tipo pregunta-respuesta-retroalimentación.
Las técnicas semiformales requieren mayor tiempo de preparación y valoración que las informales y exigen respuestas más duraderas, por lo que las y los estudiantes sí las perciben como actividades de evaluación. Las más utilizadas son la producción de textos, realización de ejercicios en clases, tareas, trabajos y los portafolios.
Las técnicas formales exigen un proceso de planeación y elaboración más sofisticado y suelen aplicarse en situaciones que demandan un mayor grado de control. El estudiantado las percibe como situaciones verdaderas de evaluación. Entre las más comunes se encuentran los exámenes, mapas conceptuales, evaluación del desempeño, rúbricas, listas de cotejo o verificación, escalas y matriz de verificación.
Tanto las técnicas como los instrumentos representan para el profesorado la forma más viable de obtener evidencias claras y precisas sobre lo que se ha realizado, los logros alcanzados y lo que aún no se ha consolidado de manera satisfactoria (Copado, 2022).
Todos estos instrumentos permiten obtener información desde dos enfoques, cualitativo y cuantitativo; éstos se complementan en el área educativa, mientras el primero informa sobre el proceso, el segundo valora el resultado y asigna una calificación (García y García, 2022), condiciones sin las cuales se carecería de un panorama objetivo del desempeño del alumnado.
La evaluación del aprendizaje en contextos indígenas
La educación en contextos indígenas es un tema aún sin resolver dentro del sistema educativo nacional e internacional. En este sentido, se han impulsado políticas indigenistas que, lejos de ofrecer calidad educativa, inclusiva e intercultural para los grupos étnicos, han causado polarización entre la cultura dominante y las culturas indígenas:
Lo que conocemos como políticas indigenistas, imprimieron un modo de mirar a las poblaciones indígenas como sectores que no formaban parte de la concepción de nación moderna bajo un Estado que buscó y busca definir a sus ciudadanos a partir de marcas identitarias comunes como hablar una lengua -el español-, así como modos únicos de entender la educación y un sólo tipo de sociedad (Coronado y Czarny, 2022, s. p.).
Se observan desigualdades no únicamente en el acceso a la educación, sino también en la calidad y pertinencia de las propuestas educativas como son infraestructura, planes y programas, recursos pedagógicos y formación del profesorado, lo que se refleja en el detrimento del proceso enseñanza-aprendizaje, evidenciado por el rezago y el abandono escolar de esta población estudiantil (Coronado y Czarny, 2022).
Dentro de las escuelas también se presentan situaciones complejas al entrar en conflicto la convergencia entre las características propias de la comunidad escolar y los propósitos y medios que señala el currículo oficial. Al respecto, no hay una diversificación de los contenidos en los planes y programas de estudio que incluyan la cultura y lengua propias de cada región y de sus habitantes, lo que provoca que los aprendizajes no sean significativos para estos alumnos (Gallardo, 2020).
Por otro lado, la práctica docente dentro de las aulas enfrenta desafíos particulares. El profesorado que trabaja en estos contextos escolares, en muchas ocasiones, desconoce la lengua materna y las costumbres y tradiciones propias de la comunidad indígena, además de carecer de materiales didácticos pertinentes y en la lengua del estudiantado (Mendoza, 2017; Gallardo, 2020).
Específicamente en el tema de evaluación de los aprendizajes, del que trata el presente estudio, los desafíos se vuelven más complejos ante los sesgos culturales en los criterios de evaluación sugeridos en los programas de estudio, así como la homogeneización en los aprendizajes que las y los estudiantes deben alcanzar (Gutiérrez-Saldivia y Riquelme, 2020). En este sentido, existen metodologías de evaluación que consideran las particularidades de los contextos indígenas, como la que diseñaron Cram y Mertens (2016), quienes proponen un paradigma transformador de la evaluación, sustentado en los derechos humanos y la justicia social. Para las autoras, el espacio geográfico, territorial y espiritual debe orientar las acciones evaluativas en cuanto a normas y patrones culturales.
Basson (2011) propone una evaluación cualitativa centrada en las personas y no en los instrumentos, que incorpore las prácticas y rituales indígenas en las escuelas para empoderar al estudiantado y fortalecer su identidad, así como considerar la experiencia del profesorado que ha laborado en diversos contextos culturales, pues esto les ha permitido enriquecer el acervo metodológico para la evaluación de aprendizajes en contextos situados. Ferrada y Del Pino (2018) hablan de una evaluación dialógica, donde a través de acuerdos y desacuerdos, las y los estudiantes construyen saberes y dan sentido a su vida. El diálogo situado en el contexto y en colaboración con otros es la base para aprender. Sin embargo, aún sigue presente un paradigma técnico de evaluación centrado en el logro de aprendizajes estandarizados, lo que genera la exclusión de elementos culturales y sociales de los grupos étnicos (Borri-Anadon y Russo, 2020), esto, a su vez, se refleja en bajos resultados escolares en comparación con estudiantes no indígenas (Ferrada y Del Pino, 2018).
Desafíos de la evaluación formativa en contextos indígenas
La evaluación formativa en contextos indígenas es un proceso que debe ser sensible a las particularidades culturales, sociales y lingüísticas de cada comunidad (Montes y Tineo, 2023). Algunos aspectos que se deben tomar en cuenta, y que resultan un desafío para el profesorado, tienen que ver con la contextualización, con el uso de métodos de evaluación relevantes para sus estudiantes, la participación de la comunidad, la diversidad lingüística y la flexibilidad (Cano, 2024; Vargas, 2024; Montes, 2022).
Cuando se habla de contextualización, se refiere a la importancia de considerar las tradiciones, costumbres, prácticas y cosmovisión de la comunidad indígena, lo que implica conocer el contexto cultural y social del estudiantado, a fin de que el proceso de enseñanza aprendizaje responda a sus necesidades y características particulares (Sillas y Arauz, 2024; Romero y Colina, 2016).
Respecto a los métodos de evaluación, éstos deben ser relevantes y accesibles para el alumnado, es decir, incluir prácticas evaluativas que permitan una autoevaluación, así como dinámicas grupales donde se comparta el conocimiento y se valore lo significativo de éste en la vida cotidiana (Treviño, 2006; Blanco y Arias, 2022).
Asimismo, la participación comunitaria, como lo es la familia, juega un papel importante, pues al involucrarse no sólo valida el aprendizaje del estudiante, sino que también promueve un sentido de pertenencia y compromiso (Hernández et al., 2023). Sin embargo, sigue siendo un reto para el profesorado de estos contextos, ya que las condiciones de vulnerabilidad de estas comunidades pueden minimizar la importancia que se asigna a la educación, debido a que sus necesidades y prioridades son otras (Arias-Ortega y Quintriqueo, 2023).
Otro desafío es el desconocimiento de la lengua materna del estudiantado por parte del profesorado. El hecho de no considerar este aspecto en los procesos de evaluación puede limitar la expresión y la comunicación, lo que se refleja en dificultades para demostrar la adquisición de aprendizajes (Pérez y Arán, 2022).
La flexibilidad, entendida como esa adaptación de los criterios de evaluación según las necesidades y particularidades del alumnado (Carrillo y Benavides, 2022), es otro desafío que involucra la toma de conciencia del docente acerca de la diversidad de formas de aprender y de intereses que pueden o no, coincidir con su planeación previa e, incluso, con los mismos propósitos y contenidos del plan de estudios (Cabrera-Vázquez et al., 2022; Penalba, 2007).
Lo anterior permite reflexionar en lo complejo que llega a ser la evaluación de estudiantes indígenas cuando no se tiene la sensibilidad y el conocimiento de lo que ocurre al interior de sus comunidades (Arias-Ortega y Quintriqueo, 2023). La evaluación debe ser un proceso que respete y valore la cultura y el contexto (Carrillo y Benavides, 2022), lo que implica adoptar enfoques inclusivos y colaborativos que se caractericen por ser un sistema de evaluación que no sólo mida el rendimiento académico, sino que también fomente el desarrollo integral y el orgullo cultural del alumnado (Sillas y Arauz, 2024). Ante esto, el papel del profesorado es clave para fomentar un entorno educativo que respete y celebre la diversidad cultural.
Metodología de la investigación
Es un estudio interpretativo, con enfoque cualitativo y método fenomenológico. Este tipo de investigación profundiza en los significados que construyen los sujetos a partir de sus experiencias, interpretaciones y percepciones sobre un fenómeno determinado (Finol de Franco y Vero, 2020). En el caso del presente estudio, se busca describir y comprender las percepciones y experiencias del profesorado de primarias indígenas sobre la evaluación de los aprendizajes de sus estudiantes, por tal razón, la fenomenología resulta pertinente pues mediante ella se analizan los fenómenos desde las vivencias de los sujetos considerando las particularidades de su contexto (Castillo-López et al., 2022).
Técnicas e instrumentos
Se utilizó la técnica de la encuesta a través de un cuestionario con preguntas abiertas, que se estructuró en cuatro categorías a priori: 1) función de la evaluación de los aprendizajes, 2) procesos para la evaluación, 3) técnicas e instrumentos de evaluación, y 4) evaluación en contextos indígenas; éstas surgieron a partir de los propósitos del estudio y de la revisión de la literatura en temas sobre la evaluación de aprendizajes, la evaluación formativa y la evaluación de aprendizajes en contextos indígenas (Casanova, 2016; Fulano-Vargas y Meneses-Runza, 2023; Arabena et al., 2023; Espinoza, 2022; Delgado y Zambrano, 2021; Coronado y Czarny, 2022; Ferrada y Del Pino, 2018; Quiroga et al., 2023; García y García, 2022; Zambrano y Mendoza, 2021).
Se redactó el primer borrador y fue sometido a validez del contenido por juicio de expertos, que es el grado de acuerdo entre jueces calificados como expertos y expertas en un tema del que pueden dar información y opinión sobre la pertinencia y claridad en el contenido de un instrumento (Rodríguez et al., 2021). Los jueces se eligieron bajo los criterios que proponen Galicia et al. (2017): grado de doctorado, experticia en el o los temas a investigar, con participación como evaluadores/evaluadoras de otros instrumentos investigativos y reconocimiento académico por parte de instituciones de prestigio.
Fueron cuatro expertos seleccionados, quienes son reconocidos por su trayectoria académica y su experiencia en investigación sobre la evaluación educativa y la educación en contextos indígenas, además de haber participado como jueces expertos en otras investigaciones. Se les informó sobre los propósitos del estudio y del instrumento. Se analizó la validación que hicieron al cuestionario mediante el Coeficiente de Kappa para determinar el nivel de consenso, el cual resultó de 0.8, lo que significa que el grado de acuerdo es bueno.
Aplicación del instrumento
Sobre el procedimiento, primero se hizo una invitación formal a dos inspectores a cargo de las zonas escolares ubicadas en la región serrana al sureste del estado, las cuales se conforman de 16 escuelas con un contexto predominantemente indígena. Se les hizo llegar una invitación de colaboración institucional, informando los propósitos del estudio, la confidencialidad de los datos y los fines meramente académicos. Una vez que los inspectores de zona aceptaron la invitación, se les entregaron los documentos impresos. Cada inspector, a través de los directores de escuela, proporcionaron al profesorado a su cargo el cuestionario impreso, la carta de invitación y el aviso de privacidad y confidencialidad.
Participantes
La selección de las y los participantes se hizo a través de un muestreo de conveniencia, es decir, se incluyó a todo el profesorado de una zona escolar en contextos indígenas que aceptó contestar el cuestionario. Estos docentes debían cumplir con dos criterios: laborar en escuelas de contextos indígenas y estar frente a grupo en nivel primaria. De un total de 88 maestros y maestras de estas zonas escolares, respondieron 64, lo que corresponde a 72.72% de la población, y fueron 35 mujeres y 29 hombres.
Tratamiento de la información
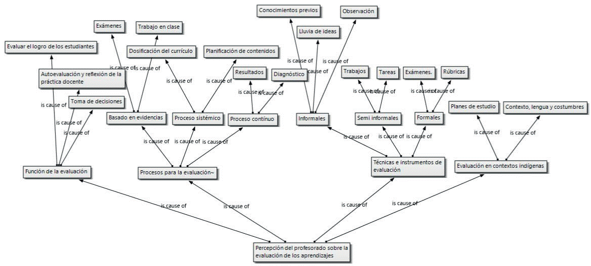
El análisis de resultados se realizó con apoyo del software ATLAS. ti, un programa que permite segmentar datos en unidades de significado, codificarlos de manera abierta, axial y selectiva, así como construir teoría relacionando conceptos, categorías y temas. Primero se transcribieron las preguntas y respuestas en un documento Word, para después exportar la información al ATLAS.ti; se redujeron los datos, se identificaron los códigos y se vincularon con la teoría. Se encontraron un total de 24 códigos (ver Figura 1), mismos que se organizan en familias, a partir de las categorías a priori, para dar descripción e interpretación a los resultados.
Análisis de resultados
El análisis de resultados permitió conocer y comprender el significado que tiene para el profesorado en contextos indígenas la evaluación de los aprendizajes y los procesos que lleva a cabo para identificar el avance y las necesidades educativas de sus estudiantes.
Se organizan y presentan los resultados a partir de las cuatro categorías a priori ya mencionadas, de donde surgieron subcategorías que, a continuación, se abordan desde un análisis descriptivo y se interpretan y discuten desde la teoría. Se incorporan algunas expresiones de los docentes y, para asegurar el anonimato, se asignó el código CD (cuestionario docente) seguido del número de identificación de cada participante, por ejemplo, para el cuestionario del participante 1 sería (CD1).
Función de la evaluación de los aprendizajes
Esta categoría analiza el significado que tiene para el profesorado la evaluación de los aprendizajes a partir de sus expresiones sobre el para qué evaluar. Al analizar las recurrencias en las respuestas, se identificaron dos funciones principales: determinar el logro de los aprendizajes del estudiantado y tener elementos para la toma de decisiones (Zambrano y Mendoza, 2021). Tres docentes mencionaron la autoevaluación de su propio quehacer docente para favorecer el logro de los aprendizajes (Arabena et al., 2023), y no hubo quien refiriera la función social de la evaluación (Fulano-Vargas y MenesesRunza, 2023), que señala involucrar a la comunidad escolar para la toma de decisiones (ver Figura 2).
Algunas expresiones de las y los participantes que evidencian lo anterior son:
Se evalúa para saber si el niño está aprendiendo y, en caso de que tenga dudas o dificultades, poder retroalimentar a tiempo (CD24).
Considero que la evaluación es parte importante de nuestro trabajo docente, al evaluar no solo evaluamos a nuestros alumnos, también nos ayuda a saber si nuestra didáctica es atractiva y si despertamos el interés por aprender o si es necesario hacer ajustes (CD12).
Necesitamos evaluar, como profe la evaluación es la prueba objetiva que nos ayuda a determinar qué aprendieron nuestros alumnos respecto a los aprendizajes esperados y si pueden pasar al siguiente nivel o requieren más apoyo (CD2).
La mayoría del profesorado participante percibe la evaluación como el medio para determinar qué tanto aprendieron sus estudiantes, ya que es un requisito administrativo y académico el emitir una calificación que avale la adquisición de aprendizajes y habilidades, lo que permite inferir que predomina un enfoque tradicionalista, tal como mencionan Blanco y Arias (2022, p. 171) “la evaluación escolar se ha convertido para los docentes en la forma objetiva y tradicional de juzgar el resultado obtenido por los estudiantes en los aprendizajes”.
Sin embargo, también destacan expresiones que develan la preocupación del profesorado por la resolución de problemas en el aula, pues afirman que evaluar les permite tomar mejores decisiones sobre el proceso de enseñanza-aprendizaje. En este sentido, Hortigüela et al. (2018) mencionan que una evaluación formativa favorece la toma de decisiones para mejorar los aprendizajes; asimismo, evaluar, desde este enfoque permite formular un juicio de valor de los aprendizajes logrados en relación con el trabajo que se desarrolló durante las actividades diarias y no sólo con el resultado de un producto como es el examen (Salazar, 2018).
Lo anterior deja ver que el profesorado está transitando de una concepción de la evaluación meramente técnica, como es la medición de conocimientos (Berlanga y Juárez-Hernández, 2020), hacia un paradigma más complejo, donde la evaluación se concibe como un proceso que impacta no sólo en el estudiantado, sino también en la propia reflexión de la práctica docente para la toma de decisiones que permitan solucionar problemas del día a día (Anijovich y Cappelletti, 2022).
Así, evaluar para la toma de decisiones, promueve un proceso formativo e inclusivo que ofrece y señala un panorama con una perspectiva amplia, generosa y retadora para quienes se encuentran inmersos en la educación, ya que, mediante ésta, no sólo se busca detectar las necesidades en el proceso, sino también encontrar las estrategias más viables para reforzar y para superar las debilidades (Casanova, 2016).
Sumado a las ideas recién expuestas, un menor número de docentes mencionó que la evaluación que hacen en el aula ayuda a reflexionar sobre su propia práctica e identificar si ésta responde a las condiciones y necesidades de sus estudiantes. Al respecto, Barnes y Brownell (2016) afirman que cuando el profesorado toma conciencia de su acción docente, puede entonces reorientar su práctica hacia la mejora de la enseñanza, y deja de ser un mero reproductor de currículo, a veces ajeno a los intereses de la comunidad escolar (Gallardo, 2020).
Esta diversidad de significados sobre la función de la evaluación da cuenta de lo complejo que resulta unificar formas y criterios para determinar el grado de avance y desarrollo de los estudiantes. Por un lado, existen factores de carácter ideológico, político, organizativo y administrativo que influyen en la construcción de estas percepciones y, por otro, están las experiencias personales de cada maestro o maestra (Reyes et al., 2020).
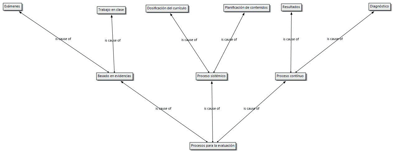
Procesos para la evaluación
En esta categoría se describen las recurrencias en las expresiones de las y los participantes respecto a cómo evalúan, y después se hace una interpretación desde la teoría. Considerando lo que propone la literatura (Mejía, 2012; García y García, 2022; Rosales, 2014; Álvarez y Valverde, 2021), el cuestionario indaga cómo llevan a cabo los procesos evaluativos los profesores y profesoras respecto a la continuidad y la sistematicidad que dan a este proceso, así como las evidencias que utilizan para determinar si se lograron los aprendizajes y en qué medida (ver Figura 3).
Respecto al proceso continuo de la evaluación, se observa en la Figura 3 que se prioriza la evaluación diagnóstica y final, lo que se confirma con algunas expresiones del profesorado participante:
Una tarea que tenemos al inicio de cada ciclo es hacer un diagnóstico del niño y del grupo, porque así sabemos qué tanto traen, según el grado que van a cursar y, después, hay que evaluar qué tanto avanzaron considerando la evaluación inicial (CD8).
Yo pienso que se debe evaluar al inicio para saber de dónde partir, y después de cada contenido se vuelve a evaluar para identificar hasta dónde llegaron, pero hay quienes toman en cuenta sólo los resultados finales y eso no muestra el panorama completo (CD11).
Yo evalúo cuando empieza el ciclo escolar, porque me ayuda a conocer qué conocimientos tienen los niños del ciclo anterior y cuáles hay que reforzar, y cada bimestre evalúo lo que se vio y si salen bajos en algún tema se vuelve a retomar (CD34).
Si bien, la evaluación diagnóstica y final son importantes para identificar de dónde parte el niño y hasta dónde llega (García y García, 2022), el acompañamiento durante el proceso es indispensable porque va permitir monitorear el avance y detectar las necesidades y dificultades para la toma de decisiones oportunas (Casanova, 2016).
Sólo cuatro docentes mencionaron la evaluación formativa de manera explícita, pero la mayoría manifiesta que consideran las actividades diarias, las tareas, participaciones, trabajo colaborativo y actitudes frente a la tarea al momento de evaluar, lo que permite inferir que si llevan a cabo la evaluación del proceso o evaluación formativa como parte de su quehacer cotidiano; sin embargo, como menciona Angelini (2016), cuando no se tiene claridad en los conceptos, y se carece de un marco teórico y metodológico definido, existe el riesgo de descontextualizar o minimizar la tarea, incluso de llevarla a cabo de forma errónea. Por eso la importancia de brindar a los docentes mayores elementos teóricos y metodológicos que orienten sus prácticas evaluativas y dejen de realizarse por prescripción del currículo o por intuición/experiencia.
Respecto a la sistematicidad de los procesos evaluativos, consiste en establecer los objetivos y criterios sobre el qué, el cuándo y el cómo evaluar de manera organizada y lógica. De la Iglesia (2020) sostiene que toda evaluación formativa debe tener una previa planificación, puesto que la improvisación repercute en el logro de los aprendizajes.
Las y los participantes coinciden en que llevan a cabo una planificación y dosificación de la evaluación a partir de lo que señala el plan de estudios. Es decir, afirman que, dentro de su planeación, consideran qué, cómo y cuándo evaluar, sin embargo, estos criterios se basan primordialmente en los lineamientos del currículo oficial y no en el progreso individual del estudiante, situación que, en contextos indígenas, deja un sesgo entre lo que realmente aprendieron y lo que se espera que aprendan.
Es cierto que cada estudiante aprende a su ritmo y sus intereses, cosa que debemos tomar en cuenta en la planeación y en la propia evaluación, y dentro de la flexibilidad que se nos permite, sí se hace o se intenta. Pero también es verdad que no podemos dejar de lado el plan de estudios, ahí se indican los aprendizajes que deben alcanzar e incluso los criterios a seguir y se deben evidenciar para que el niño pase al siguiente año escolar. Es un tema complicado (CD47).
Sí, siempre se hace una planeación previa de los temas, actividades y evaluaciones. Aquí, en este contexto donde los niños son indígenas, aunque la mayoría habla español, no se puede seguir el plan de estudios al pie de la letra. En mi caso, hago diferentes planeaciones según el avance de cada estudiante y los evalúo con base en esas planeaciones, teniendo como base los objetivos y criterios que me dice el plan de estudios, pero con ciertos ajustes para los niños que traen más rezago o que no dominan el español (CD30).
Quienes han trabajado en estos contextos, saben que alinearse al currículo oficial es provocar la deserción de estos estudiantes. Pero se nos exigen ciertos procedimientos que debemos seguir, como la planeación con base en los contenidos del plan de estudios y evaluar según los aprendizajes que alcanzaron los estudiantes para emitir una calificación que determine si pasa o no al siguiente grado (CD6).
Es importante señalar que las y los participantes están conscientes que una planificación de la evaluación centrada en el currículo no garantiza que se evidencie el aprendizaje y el progreso real de cada estudiante, sin embargo, los requerimientos administrativos a los que están sujetos, les obligan a evaluar bajo los criterios establecidos en el plan de estudios. Al respecto, Sandoval et al. (2022), mencionan que la evaluación ha sido y sigue siendo parte de la configuración discursiva de la enseñanza, por lo que tiene validez en el sistema educativo y, a la vez, tiene una función normativa y regulatoria, subordinada a fines políticos, económicos y sociales.
En relación con la evaluación como proceso basado en evidencias, los exámenes y los trabajos en clase se posicionan como los medios de verificación más utilizados por el profesorado. Si bien se encontraron también otros medios como la participación, la disciplina y las tareas, el examen ocupa el primer lugar en las expresiones de las y los participantes.
Considero diferentes aspectos, desde la conducta y las relaciones con sus compañeros, hasta la calidad de los trabajos y la participación en clase, pero el examen sigue siendo el principal medio para identificar qué tanto aprendieron (CD12).
Prado (2020) afirma que la evaluación formativa debe recabar diversidad de información, de manera constante, organizada y metódica, lo que va a permitir valorar los aprendizajes y tomar decisiones precisas y pertinentes al resultado, para fortalecer los logros y retroalimentar las dificultades.
Un aspecto que vale la pena resaltar es que, a pesar de que el examen es el medio tangible más utilizado, se aplica considerando las particularidades de este contexto. El profesorado reconoce que hace ajustes con el propósito de no afectar a sus estudiantes:
En el caso de escuelas en el medio indígena, hay factores que influyen y que debemos considerar, por ejemplo, en la temporada de cosecha, los niños no van a la escuela porque se van a la pizca con toda la familia, y no podemos reprobarlos por las faltas o por no entregar trabajos, ya que sólo aumentaríamos la probabilidad del abandono escolar, entonces, hay que buscar otros medios para evaluarlos, aunque no nos salvamos de aplicar exámenes pero, por ejemplo, lo que hago yo es acompañarlos mientras lo responden para resolver dudas, hasta en las instrucciones, más como un ejercicio donde todos participamos, que como un medio punitivo (CD52).
Lo anterior favorece la evaluación formativa ya que se consideran las actividades diarias, lo que ayuda a recopilar información más real del proceso que vive el estudiantado, además, está la intención de adaptarse a las condiciones de las y los alumnos, lo que genera mayor confiabilidad y pertinencia en la evaluación (Berlanga y Juárez-Hernández, 2020).
Técnicas e instrumentos de evaluación
Esta categoría recupera las recurrencias en las expresiones respecto a las técnicas e instrumentos que utilizan los docentes, a partir de la propuesta de Díaz y Hernández (1997), quienes clasifican en técnicas informales, semiformales y formales, las cuales se aplican según el momento, grupo escolar, contenido a evaluar y lo que desea obtener (ver Figura 4).
En la Figura 4 se presentan los instrumentos con mayor recurrencia según la técnica de evaluación aplicada. Los instrumentos más mencionados fueron el examen y la rúbrica, que pertenecen a las técnicas formales, seguido del trabajo en clase y las tareas, los cuales son parte de las técnicas semiformales. Los menos utilizados, pero, aun así, con suficiente recurrencia para mencionarlos, son la exploración de conocimientos previos, la observación y la lluvia de ideas. Esto refleja que el profesorado prioriza aquellos instrumentos de orden cuantitativo, sin embargo, Martínez y Larreal (2023) mencionan que toda evaluación debe ir acompañada de una propuesta de mejora, de lo contrario, no será útil para optimizar el proceso de la enseñanza aprendizaje.
Existe una relación entre las técnicas e instrumentos que utilizan las y los docentes y el momento en que llevan a cabo la evaluación. Por ejemplo, en la evaluación diagnóstica, aunque no especifican que se refieren a ella, se puede deducir que utilizan la técnica informal, ya que mencionan la exploración de conocimientos previos, lluvia de ideas y observación, lo que se puede interpretar como medios para identificar de dónde hay que partir para la planificación de la enseñanza. Para Jihuallanca et al. (2023), la evaluación diagnóstica tiene como propósito principal reconocer los conocimientos previos de los estudiantes y se utiliza al inicio de cualquier contenido, curso o proyecto.
En el caso de las técnicas semiformales, recurren principalmente a los trabajos durante las clases y a las tareas en casa. Esto coincide con el análisis anterior, donde se percibe la ausencia de la evaluación del proceso como una actividad formal, pero en la praxis se realiza cotidianamente, sin embargo, esta evaluación y la diagnóstica, tienen poco peso a la hora de emitir una calificación, pues se consideran como actividades que ayudan a la planificación y adquisición de saberes y no como evidencias de aprendizaje.
Utilizo diferentes instrumentos, por ejemplo, al inicio del ciclo o de un contenido me ayudo de la observación y en cada tema hay una lluvia de ideas para identificar qué saben. Ya después, con las actividades y tareas voy viendo qué tanto van entendiendo y donde hay que reforzar. Al final, con el examen, compruebo que sí se lograron los aprendizajes (CD45).
Tenemos mucha diversidad de técnicas e instrumentos, depende de lo que se va evaluar. Los que mejor resultado me da son las preguntas al inicio de un tema, a manera de diagnóstico. Durante el desarrollo, observo cómo trabajan, si terminan los trabajos, si cumplen con tareas, etcétera, y voy registrando lo que lograron y lo que no. Y al final se hace algún trabajo que englobe todo lo visto y un examen y con eso califico (CD15).
Estas experiencias compartidas no reflejan una evaluación que recupera información de diferentes fuentes, sujetos y momentos de manera permanente, para redirigir procesos o para fortalecerlos, sino “como una afirmación verídica de lo que el sujeto evaluado sabe ahora, incluso sin tener en cuenta el contraste con lo que sabía antes” (Muriel et al., 2020, p. 119). Bajo esta premisa, las y los participantes se apoyan de técnicas cualitativas y cuantitativas, pero las segundas siguen siendo el principal medio para emitir un juicio valorativo, pues como afirman Muriel et al. (2020), el docente presta mayor atención al cumplimiento de tareas y resultados de exámenes para asignar un número a la evaluación de sus estudiantes.
Evaluación en contextos indígenas
La cuarta categoría hace un análisis de las percepciones del profesorado sobre la evaluación en contextos indígenas, donde se pueden observar dos aspectos principales que enfrentan, por un lado, el plan de estudios y, por otro, las condiciones reales de las y los estudiantes (ver Figura 5).
En la Figura 5 se identifican las dos posturas más recurrentes para la evaluación de los aprendizajes, según los resultados del estudio. Hubo quienes se guían por el plan de estudios y quienes priorizan el contexto y sus características. En el caso de los primeros, defienden la idea de que la mejor manera de favorecer la inclusión y las oportunidades para el desarrollo de estudiantes indígenas es aprender y adquirir las habilidades que el mundo actual demanda; mientras que los segundos, defienden la necesidad de respetar y promover las tradiciones, la lengua y la cosmovisión de estas comunidades a fin de fortalecer su identidad y preservar su cultura.
En el caso del profesorado que prioriza el plan de estudios, coinciden en que es difícil que los estudiantes logren los aprendizajes que ahí se indican, pero defienden la idea de que son necesarios para que las oportunidades sociales, laborales y profesionales, dentro y fuera de su comunidad, sean más amplias. Se reconoce que hay objetivos y contenidos ajenos a los intereses del alumnado y de su comunidad y que éstos deben ajustarse en la medida de lo posible, pero sin limitarlos a las condiciones y precariedades de su contexto.
Muchos de estos niños sueñan con irse de su comunidad en busca de una mejor calidad de vida, entonces, es nuestra obligación prepararlos para el mundo que vivimos, porque luego salen del nivel básico y difícilmente pueden avanzar a la educación media y superior pues no logran ni adaptarse ni seguir el ritmo de los demás (CD59).
Considero que, aun cuando hay factores como la familia y su misma cultura que les dificulta el paso por la escuela, estos niños indígenas tienen derecho a recibir la misma educación que todos, pues tienen la capacidad de aprender, pero nosotros como profesores los minimizamos y luego andamos haciendo circo maroma y teatro para que aprueben las evaluaciones, eso los perjudica más que si los preparamos para desenvolverse más allá de su comunidad (CD18).
Si bien, la intención del profesorado en favor de evaluar con apego al plan de estudios refleja el interés para que sus alumnos y alumnas se superen y no reproduzcan las limitaciones y carencias de sus familias, diversos estudios (Bazán-Ramírez et al., 2020; Tinajero y Solís, 2019; Quintriqueo et al., 2023; Gallegos y Tinajero, 2022) han documentado que el contexto de procedencia influye significativamente en el logro de los aprendizajes estandarizados, generando que las evaluaciones de poblaciones vulnerables, como es el caso de grupos indígenas, reflejen resultados muy por debajo de la media nacional e internacional.
Esta lógica de “hacer pertenecer” al otro dentro de la hegemonía para facilitarle su camino, dista de una verdadera inclusión. Al respecto, Walsh (2010) habla de una inclusión que da espacio a la diversidad dentro de su estructura social preestablecida, lo que la autora llama “inclusión funcional”, porque se acepta, siempre y cuando no cuestione al sistema ya existente.
Por otro lado, están las y los docentes que manifiestan una postura que no castiga al plan de estudios, pero lo reconoce como lejano a los intereses de sus estudiantes y, por lo tanto, no favorece la motivación por aprender. Coinciden en que las escuelas son espacios para que estudiantes y profesores aprendan, compartan y convivan en la riqueza de sus saberes. También resaltan la importancia del diálogo que permite la diversidad de pensamientos, creencias y conocimientos, lo cual, según el profesorado, da más claridad de lo que el estudiantado ha aprendido, que los exámenes y actividades de los libros de texto.
Yo aprendo mucho de mis niños. Yo vengo de la capital, pero estos tres años trabajando en esta comunidad, me ha enseñado lo que la escuela no te enseña: si quieres que tus alumnos de verdad aprendan y vean futuro en la escuela, entonces olvídate de casarte con el plan de estudios y mejor acércate y plática con los niños, conócelos y a partir de eso organiza tus clases (CD33).
Considero que, si queremos realmente que la evaluación sea sincera, tenemos que empezar por tomar en cuenta el contexto de estos niños desde la planeación. La mayoría, si no es que todos, vienen a la escuela por que los mandan, o por las becas, no porque les guste, y eso es culpa del sistema y de nosotros que no nos preocupamos por darles lo que necesitan para salir adelante (CD4).
Si el currículo no responde al contexto, cambia el currículo, no quieras cambiar el contexto (CD26).
Expresiones como las anteriores develan la conciencia y el interés del profesorado por promover aprendizajes significativos en sus estudiantes a partir del diálogo con y entre ellos y ellas. Según López y Soler-Gallart (2021), el aprendizaje que surge del diálogo, de las interacciones, donde todos comparten sus saberes, sus experiencias y sus emociones, se vuelve significativo y genera resultados positivos, no sólo para el sistema educativo, sino para el propio estudiante.
Discusión y conclusiones
El análisis de los resultados de este estudio permite concluir algunos aspectos que se presentan en las siguientes líneas:
Las percepciones que el profesorado ha construido sobre la evaluación de aprendizajes de estudiantes indígenas son diversas y es complejo tratar de unificarlas. Si bien, la mayoría afirma que el plan de estudios orienta sus prácticas pedagógicas y evaluativas, la manera en que cada docente interpreta la función de la evaluación, según el currículo y según su propia experiencia, difiere, pero se pueden rescatar dos funciones principales: conocer el nivel de aprendizajes adquiridos y tomar decisiones para la solución de problemas en el aula y en la mejora de la propia práctica docente.
En este sentido, se observa la presencia tanto de la perspectiva tradicional como de la formativa en la intención o función que asigna el profesorado participante a la evaluación. Por el lado tradicional, las y los docentes evalúan para determinar qué tanto aprendieron sus estudiantes en relación con los planteamientos del plan de estudio y los aprendizajes esperados (Berlanga y Juárez-Hernández, 2020; SEP, 2012), lo cual se refleja en la importancia que otorgan a la evaluación sumativa y al uso de exámenes y entrega de trabajos y tareas como criterios para asignar una calificación.
Por otro lado, se utiliza la evaluación como un recurso de reflexión de la propia práctica docente (Casanova, 2016; Anijovich y Cappelletti, 2022) y como insumo para la toma de decisiones (Barnes y Brownell, 2016). Este tipo de evaluación va a permitir la toma de decisiones pertinentes y oportunas, estableciendo las pautas que servirán de apoyo para obtener las evidencias que sustenten el diseño de las actividades, estrategias o, en su caso, de un plan o trayecto de mejora dirigido a solventar o resolver alguna necesidad o problemática (Espinoza, 2022).
Respecto al proceso continuo de la evaluación, se prioriza la evaluación diagnóstica y final; sin embargo, el total de docentes participantes llevan a cabo la evaluación del proceso o formativa de manera informal y asistemática. Esto deja ver que aún predomina una perspectiva tradicional que prioriza los resultados sobre el proceso (García y García, 2022), lo que puede acrecentar el rezago educativo de estudiantes indígenas, al no considerar que su desarrollo se ve limitado frente a un currículo pensado para una cultura y un contexto privilegiado que incluye a una población dominante como los mestizos (Cram y Mertens, 2016).
Asimismo, las evaluaciones informales y semiformales, presentes en las aulas, tienen menor peso valorativo que aquellas que se consideran formales y que se apoyan de instrumentos como los exámenes y las rúbricas, los cuales tienen un enfoque cuantitativo, evidenciando nuevamente la presencia de una evaluación tradicional (Muriel et al., 2020) que, al intentar dar respuesta a los planteamientos de un currículo nacional, deja fuera las dinámicas muy particulares de las culturas minoritarias, como las y los estudiantes indígenas, quienes tienen una cosmovisión y un significado de la educación que puede diferir de los objetivos generales que plantean los programas educativos oficiales (Bazán-Ramírez et al., 2020; Tinajero y Solís, 2019; Quintriqueo et al., 2023).
En relación con el proceso de sistematización de la evaluación, las y los participantes llevan a cabo una planificación de la evaluación a partir de lo que señala el plan de estudios, lo que puede generar un sesgo entre lo que realmente aprendieron sus estudiantes y lo que se espera que aprendan. Al respecto, el profesorado admite que esto ocurre por los requerimientos administrativos y académicos que el propio sistema educativo les exige, lo que convierte en un desafío no sólo contextualizar los criterios e instrumentos de evaluación, sino también el uso que se da a la misma y a los propios resultados (Gallardo, 2020; Mertens y Wilson, 2019).
Otro aspecto importante a señalar es el uso de exámenes y trabajos en clase como las principales evidencias para la evaluación, lo que refleja una evaluación técnica, aunque cabe destacar que en ambos casos se hacen ajustes considerando las particularidades de cada estudiante y de su contexto, lo que deja ver el interés del profesorado por no minimizar la cultura y creencias, así como su disposición por evaluar tomando en cuenta la diversidad y el intercambio de saberes. En este sentido, se está avanzando hacia una cultura de la inclusión y la atención a la diversidad cultural (Carrillo y Benavides, 2022; Arias-Ortega y Quintriqueo, 2023), lo que favorece el proceso de aprendizaje y, sobre todo, el interés y la motivación del estudiantado por su educación (Blanco y Arias, 2022; Sillas y Arauz, 2024).
En cuanto a la evaluación en contextos indígenas, se encontraron dos posicionamientos, aquellos que evalúan a partir de los indicadores del plan de estudios y aquellos que lo hacen según las condiciones reales de los estudiantes. En ambos casos hay coincidencia en el interés y preocupación del profesorado por mejorar las condiciones de los niños y niñas indígenas, sin embargo, difieren en el cómo. Para un grupo de docentes, todas y todos deben alcanzar los mismos saberes para estar en igualdad de condiciones que sus compañeros no indígenas; para el otro grupo, la prioridad es la enseñanza situada que les permita responder a los requerimientos de su contexto inmediato.
Aun cuando ambos posicionamientos son pensando en el bienestar del estudiantado, el primero, que prioriza el logro de aprendizajes estandarizados, pocas veces considera la diversidad social y cultural del estudiantado (Del Pino et al., 2018). Contrario a esto, Mertens y Wilson (2019) proponen algunos componentes a considerar dentro de la planificación de la enseñanza y la evaluación de estudiantes indígenas: el contexto sociohistórico y geográfico; los derechos humanos y la justicia social; las experiencias de vida de estudiantes y la propia comunidad; las formas de construir y comprender los saberes, respetando las culturas y lenguas; y finalmente, las prácticas de enseñanza propias de la cultura y lengua.
Los resultados de esta investigación permiten comprender los significados que han construido las y los docentes del medio indígena respecto a la evaluación de los aprendizajes de sus estudiantes, sin embargo, se sugiere analizar otros contextos con características similares a fin de tener un panorama más amplio sobre el tema, ya que se puede percibir un cambio importante en la manera de entender los procesos educativos dentro y fuera del aula, aun cuando persiste un enfoque tradicional en las prácticas pedagógicas, también existe un interés por mejorar la calidad educativa y de vida de estas comunidades étnicas.




















