Introducción
El presente trabajo abarca el análisis de características asociadas a los estudiantes, docentes y centros educativos, que son representativos dentro de la dinámica de enseñanza-aprendizaje y que afectan directamente, el rendimiento académico de los estudiantes.
La construcción de un buen ambiente de trabajo escolar en los salones de clase depende de distintas cuestiones, como la motivación, el desempeño docente y la comunicación entre docente y alumno. Estos factores, como mencionan Trigueros (2019) y Macías y Saltos (2020), tienen una repercusión directa en los logros académicos de los estudiantes, actores del aprendizaje, caracterizados por el rendimiento académico.
Así, el rendimiento académico se considera una variable que mide la calidad educativa de los centros de estudio y está relacionada con múltiples factores, entre los cuales se encuentra el ambiente de estudio (Sucari et al., 2021). El cumplimiento de un conjunto de metas y objetivos bien definidos, con base en una serie de requerimientos registrados mediante una calificación, es resultado de un proceso de evaluación que determina si se logró la superación o no de las necesidades de cada uno de los niveles educativos definidos en el sistema actual del país. Estas son necesidades básicas tanto para los alumnos como para los docentes, implicadas directamente en el desarrollo del rendimiento académico (Bravo et al., 2021).
La definición formal de rendimiento académico es difícil de otorgar, ya que distintos autores le atribuyen un concepto adaptado a las situaciones que desean abordar. Por ejemplo, para Gonz (2009) y Willcox (2007), se refiere al cumplimiento de objetivos establecidos en una determinada área o tarea. Manchego (2017) lo define como la adquisición de saberes mediante distintas técnicas educativas. Por otro lado, Bolaños (2018) lo entiende como la nota numérica asignada y el porcentaje de aprobación dentro de un curso. Para Toscano Ruíz et al. (2019), es un indicador de calidad y eficiencia del modo en que se lleva a cabo el proceso educativo, el cual involucra múltiples factores, entre ellos el entorno en el que se desarrollan las estrategias de enseñanza y aprendizaje de educadores y educandos, respectivamente.
También Lamas (2015) y Campoverde et al. (2016) consideran que el rendimiento académico se concibe como el producto final del aprendizaje del alumno dentro de las aulas, y que se visualiza como un número que refleja una calificación asignada al nivel de conocimiento adquirido. Esta calificación es una herramienta utilizada en la mayoría de los centros educativos. Sin embargo, el aprendizaje de un alumno se manifiesta también en el uso de los saberes adquiridos, llevados a la práctica mediante habilidades desarrolladas en el proceso de enseñanza-aprendizaje.
Las autoridades responsables de las áreas educativas tienen como objetivo diseñar planes y programas de estudio para cada uno de los niveles educativos, con la finalidad de que los individuos obtengan conocimientos y desarrollen competencias que les permitan avanzar de forma continua a lo largo de la carrera escolar, desde el nivel preescolar hasta concluir con un nivel profesional.
Si bien el indicador de rendimiento académico de los educandos es un tema de particular importancia e interés para los sectores educativos, aún queda una brecha por investigar. Se requieren estudios profundos que permitan comprender con mayor detenimiento cuáles son las principales necesidades de un estudiante para poder garantizar un aprovechamiento académico adecuado. Como lo menciona Estrada (2018), el rendimiento académico es un complejo constructo afectado por factores propios del estudiante, como los biológicos y/o psicológicos, así como aquellos relacionados con su entorno sociodemográfico, los cuales marcan una pauta para el desarrollo de los procesos de enseñanza-aprendizaje.
El rendimiento académico de un individuo puede presentar altibajos por diversos aspectos, como las estrategias de enseñanza utilizadas por el docente. Estas pueden ser adecuadas y actualizadas -garantizando así la construcción del conocimiento necesario- o, por el contrario, tradicionalistas e insuficientes. También puede verse afectado por problemáticas personales del estudiante o por situaciones propias de su entorno familiar (Colonio, 2017). Aun en la actualidad, se lucha por cambiar las prácticas tradicionalistas dentro de las aulas, donde los docentes adoptan técnicas de enseñanza centradas en ellos mismos, lo que genera una actitud apática en los estudiantes respecto al estudio.
Como se ha mencionado, el rendimiento académico está determinado tanto por características del docente como del alumno. Por ejemplo, las capacidades económicas del estudiante para satisfacer sus necesidades durante el periodo de estudio influyen en su respuesta ante el proceso de aprendizaje. De igual forma, el contexto familiar puede favorecer o limitar su capacidad de concentración, lo cual repercutirá en sus resultados. También se ha demostrado que el estilo de aprendizaje del estudiante es determinante en su rendimiento escolar.
En cuanto a los docentes, las técnicas de enseñanza utilizadas para la transmisión de conocimiento representan un momento decisivo para la motivación del alumno. Aquellos docentes que buscan constantemente formas de incentivar el trabajo de sus alumnos obtienen mejores resultados.
La búsqueda de un modelo que permita establecer cómo influyen las características antes mencionadas en el rendimiento académico de los educandos representa una herramienta de alto valor. Identificar las variantes causantes del bajo rendimiento permitiría realizar adecuaciones necesarias en los planes y programas de estudio, en las estrategias empleadas en las aulas y en el diseño de programas de apoyo a los estudiantes para atender situaciones propias de su contexto personal que repercutan de forma directa en su aprovechamiento escolar.
Son tantas las variables que se han considerado en diversas investigaciones como influyentes en el rendimiento escolar, que, como menciona Fullana (2008), se ha optado por enfocarlas directamente en una o dos. Sin embargo, son múltiples los factores que deben considerarse en la creación de estos modelos y que aparecen de forma recurrente en la literatura como:
Género
Edad
Contexto sociocultural
Horas de estudio
Horas de sueño
Tipo de estudiante (empleado o no)
Estrategias docentes
Experiencia del docente
Los modelos construidos suelen presentar al rendimiento académico como una variable dependiente de cualquiera de las mencionadas, pues se cree que estas son determinantes este.
Existen distintos tipos de modelos, dependiendo de la teoría que se desea comprobar. Algunos se enfocan en las características del alumno -fisiológicas, somáticas, intelectuales o de personalidad-; otros, en el contexto del alumno -factores sociales, situación económica, ubicación geográfica- o en características de los centros de estudio -infraestructura, tipos de docentes, culturas de estudio. También hay modelos que explican la influencia de las técnicas pedagógicas y estrategias didácticas utilizadas en las instituciones, considerando las experiencias de los principales actores del proceso: docentes y alumnos.
Las técnicas estadísticas utilizadas para la construcción de estos modelos son diversas. Una de ellas son las redes bayesianas, las cuales han cobrado gran relevancia en los últimos años debido a su flexibilidad y capacidad de adaptación a los cambios en las situaciones de estudio. Estos modelos se caracterizan por establecer relaciones causales claras entre variables y permitir, a partir de los datos, un análisis probabilístico para determinar cómo cada variable influye en la situación de interés.
Las redes bayesianas se fundamentan en el Teorema de Bayes. Como menciona Farías et al. (2020), este teorema representa una de las reglas más importantes dentro de la teoría de la probabilidad, ya que expresa la probabilidad condicional de un evento con base en información conocida. Dicho de otra forma, establece la probabilidad de que ocurra un evento A dado que se conoce que ha ocurrido un evento B.
Matemáticamente se puede expresar de la siguiente forma: Sean B1, B2, …, Bk particiones de un espacio muestral S, donde la probabilidad de cada evento es distinta a cero, es decir, P(Bi) ≠ 0 para todo i =1,2, …, k, entonces cualquier evento A en S, tal que P(A) ≠ 0 se tiene que
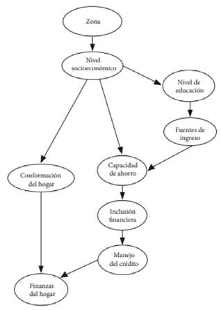
De este modo, las redes bayesianas constituyen modelos probabilísticos que permiten incorporar información sobre sus relaciones, lo cual da lugar al establecimiento de hipótesis y a la verificación de teorías acerca de cómo influyen las variables del modelo en el evento o situación de interés. La Figura 1 muestra un ejemplo de un modelo de red bayesiana, construido por Dávila et al. (2021), para el análisis de las finanzas de las familias mexicanas.

Fuente: Dávila Aragón, G., Ortiz Arango, F., & Cabrera Llanos, A. I. (2021) . Las finanzas de los hogares mexicanos: análisis con redes bayesianas. Investigación económica, 80(317), 109-134.
Figura 1 Red Bayesiana como modelo para el análisis de las finanzas de las familias mexicanas.
Como se puede ver en la Figura 1, el objetivo de la red es analizar la influencia que tienen la zona de residencia, el nivel socioeconómico, el nivel de educación, la capacidad de ahorro y algunas variables más, pero directamente, la conformación del hogar y el manejo administrativo en las finanzas de las familias mexicanas.
El modelo propuesto por Dávila et al. (2021) es una red causal en la que se interrelacionan las variables propuestas, de modo que se generan influencias unas sobre otras hasta llegar al nodo de interés: las finanzas del hogar. Cada una de estas variables cuenta con una parametrización probabilística, en donde se le asigna una tabla de probabilidad, ya sea simple -si se trata de un “nodo padre”, es decir, que no tiene ninguna otra variable que lo anteceda y afecte, como lo es la zona de residencia-, o bien una tabla de probabilidad condicional, como lo es cualquiera de los otros “nodos hijos” que conforman la red, ya que todos ellos tienen al menos una variable que los antecede e influye.
Todas estas interrelaciones existentes y las parametrizaciones obtenidas permitirán establecer conclusiones acerca del comportamiento de las variables incluidas en el modelo sobre las finanzas del hogar.
Así, el presente trabajo se desarrolla construyendo un modelo que involucre en conjunto las características que afectan el rendimiento académico de los estudiantes de los centros de estudio de nivel superior, tomando en cuenta tanto a los educandos como a los educadores y a los centros de estudio, apoyándose en la herramienta estadística de las redes bayesianas.
Método
La población de estudio estuvo conformada por 500 participantes, los cuales son estudiantes y docentes del TECNM Campus Ciudad. Juárez, Chihuahua. Individuos adscritos a la diversidad de programas de ingeniería que ofrece la institución y a los distintos departamentos, que cursan e imparten la materia de Cálculo Diferencial.
Para recopilar la información del estudio, se aplicó un instrumento validado anteriormente, un cuestionario conformado por preguntas definidas de tal forma que permitió la parametrización del modelo estadístico construido. En la Tabla 1 se describen los reactivos elaborados para cada nodo incluido en la red, incluyendo el tipo de variable asociada y las posibles respuestas.
Tabla 1 Definición de las variables incluidas en el modelo
| Variable | Abreviación en el modelo | Reactivo | Respuestas posibles |
|---|---|---|---|
| Edad del docente | ED | ¿En qué categoría de edad se clasifica? | Escala 1: 25-40, 2: 41-55, 3:56-70, 4: 71 o más |
| Experiencia docente | EXD | ¿Cómo clasificaría la experiencia con la que cuenta para estar frente a grupo? | Ordinal Regular, Buena, Muy buena, Excelente |
| Estilo de enseñanza | EE | ¿Qué estilo de enseñanza practica? | Nominal Abierto, Formal, Estructurado, Funcional |
| Edad del alumno | EA | ¿En qué categoría de edad te clasificas? | Escala 1:18-25, 2: 26-35, 3: 36-45, 4: 46 o más |
| Género | G | ¿Qué género eres? | Nominal Hombre, Mujer |
| Condición cognitiva | CG | ¿Posees alguna condición cognitiva que afecte tu desarrollo académico? | Nominal Si, No, No lo sé |
| Nivel socioeconómico | NSE | ¿A qué nivel socioeconómico corresponde tu ingreso económico mensual? | Nominal Alto, Medio, Bajo |
| Familia | F | ¿Cuál es tu situación civil? | Nominal Soltero, Casado |
| Estilo de aprendizaje | EAP | ¿Qué estilo de aprendizaje tienes? | Nominal Visual, Auditivo, Kinestésico |
| Tipo de alumno | TA | ¿Eres estudiante de tiempo completo? | Nominal Si, solo estudio; No, también trabajo |
| Evaluación | EV | ¿Qué instrumento de evaluación utilizan tus maestros con mayor frecuencia? | Nominal Exámenes, Proyectos. Tareas |
| Rendimiento | R | ¿Qué calificación obtuviste en el último semestre en la materia de cálculo diferencial? | Escala 1 al 5 |
Fuente: Elaboración propia
Como se puede observar en la Tabla 1, las variables incluidas en el modelo corresponden a distintas categorías: características fisiológicas y conductuales del alumno, características del docente con respecto a su perfil de enseñanza, y algunas más correspondientes al contexto del alumno. Se pretende demostrar que todas ellas tienen una influencia directa en su rendimiento académico.
Así, una vez definidas las variables que se deben tomar en cuenta para evaluar el rendimiento académico de un estudiante de educación superior, se construyó el modelo en el que se establecen las relaciones entre las mismas, con el objetivo de encontrar la manera en la que repercuten en el factor de interés. La Figura 2 muestra la red bayesiana construida para evaluar el rendimiento académico.

Fuente: Elaboración propia
Figura 2 Red Bayesiana como modelo predictivo del rendimiento académico de estudiantes universitarios
Cada uno de los nodos representa una de las características que se definieron y que tienen influencia sobre el rendimiento académico de los estudiantes de educación superior, relacionándose entre sí y expresando el efecto que tiene una variable sobre otra. Por ejemplo, se establece que la edad, el género y las condiciones cognitivas de los alumnos influyen en el estilo de aprendizaje que utilizan dentro del proceso de construcción de conocimiento en las aulas.
Por otro lado, el modelo establece que la edad y la experiencia que tiene un docente frente a grupo tienen una relación causal con las estrategias de enseñanza que utiliza en el aula. Así, el que un alumno se dedique solamente al estudio o si divide su atención asistiendo a una jornada laboral, se relaciona con las estrategias de docencia que se utilizan y los medios empleados para la evaluación, utilizados para medir el grado de alcance del conocimiento, teniendo un efecto directo en el rendimiento de los estudiantes.
Una vez determinado el modelo y las relaciones causales en él, y con base en la información recopilada mediante el instrumento, se procedió a establecer la parametrización del mismo, con el fin de realizar las inferencias y conclusiones pertinentes. La Figura 3 muestra un ejemplo de la parametrización para el nodo de edad del estudiante (EA), siendo este un nodo padre de la red, es decir, sin antecesores. La parametrización se traduce como una tabla de probabilidad simple.
Cada una de las tablas de probabilidad que componen la parte estadística de las variables permite, en conjunto, establecer las influencias de unas sobre otras mediante el cálculo de las probabilidades conjuntas. Esta información es importante para identificar cuáles son las variables fuertes y, por ende, las relaciones imprescindibles entre ellas.
Resultados
Reunida toda la información estadística obtenida de la base de datos, es posible obtener las probabilidades conjuntas de cada uno de los nodos, es decir, establecer la probabilidad general de cada variable tomando en cuenta la influencia de aquellos nodos antecesores a la variable de análisis. La Figura 4 muestra la red bayesiana con la parametrización completa inicial, donde se visualiza cómo se distribuyó la base de datos para cada una de las categorías de las variables.
Como se ha mencionado, una de las ventajas del uso de redes bayesianas para el modelado de situaciones de interés es la facilidad que aportan a la interpretación de los resultados y la flexibilidad en la actualización del conocimiento dentro del modelo, permitiendo modificar conclusiones previas o reforzar las ya presentadas.
El objetivo del modelo presentado es analizar las variables que influyen en el rendimiento académico de estudiantes de nivel superior. Así, la Figura 5 muestra la influencia que tienen las variables “edad del alumno”, “género” y “condición cognitiva” sobre la variable “estilo de aprendizaje”.

Fuente: Elaboración propia
Figura 5 Influencia de variables sobre el nodo correspondiente a estilos de aprendizaje
La influencia que tiene el que los estudiantes sean jóvenes, mujeres y que no tengan ninguna condición cognitiva es fuerte sobre el estilo de aprendizaje. Inicialmente, como lo muestra la Figura 4, el estilo de aprendizaje predominante es el auditivo, con una probabilidad de 36.22%; sin embargo, al considerar dichas características, el estilo de aprendizaje se ve considerablemente afectado, como lo muestra la Figura 5, siendo el estilo kinestésico el más prevalente, aumentando su probabilidad al 80%. El gran aumento en la probabilidad conjunta que tiene este estilo de aprendizaje permite establecer la ruta crítica del modelo, la cual va construyendo una conclusión que provee de gran información para el entendimiento del problema inicialmente planteado.
Este tipo de análisis se puede realizar con cada una de las variables, estableciendo cuáles son los nodos de mayor importancia, generando las rutas críticas del modelo y permitiendo un análisis pertinente. En la Figura 6 se muestran las rutas críticas del modelo para uno de los nodos intermedios de la red: el tipo de estudiante. Se interpretan los factores que influyen en que un estudiante se dedique totalmente a estudiar, lo cual, en teoría, beneficiaría el proceso de enseñanza-aprendizaje y, por ende, provocaría un buen rendimiento escolar.
Las selecciones efectuadas en los nodos representan aquellas características que tienen mayor influencia sobre los nodos sucesores y que, por tanto, tendrán repercusiones directas en el rendimiento escolar. Agregado a lo explicado anteriormente, se puede establecer que las características que influyen en que un individuo pueda dedicarse a estudiar de tiempo completo son: ser joven, mujer, no padecer ninguna condición cognitiva que genere dificultades de aprendizaje, ser soltera y contar con un ingreso económico que le proporcione los recursos necesarios para realizar sus actividades cotidianas. Estadísticamente, el incremento en esta característica es del 40%, pasando de un 46% a un 86%, lo que establece que las variables asociadas son importantes y las relaciones establecidas, significativas.
Con respecto a las características de los docentes, la Figura 7 muestra la relación existente entre las variables de edad y experiencia del docente con el estilo de enseñanza que practica en el aula.

Fuente: Elaboración propia
Figura 7 Fragmento del modelo de red bayesiana correspondiente a las características del docente.
Los dos estilos de enseñanza con mayor influencia dentro del modelo son el abierto y el formal, con un 33% y 42% de probabilidad conjunta, respectivamente. Esto está determinado por el hecho de que los docentes cuenten con una experiencia sólida en el campo de la materia que imparten y que estén en un rango de edad entre los 56 y 70 años, lo cual también contribuye a que posean dicha experiencia. La influencia que estas variables ejercen en el estilo de enseñanza que se practica aumenta aproximadamente un 15%, haciendo una comparación entre los valores presentados en la Figura 4 y Figura 7. Esto representa un cambio significativo que marca la tendencia que va construyendo el modelo con base a las características que se va buscando en los docentes para el alcance del rendimiento académico de los estudiantes.
Así, se pueden realizar análisis de cada uno de los fragmentos del modelo para comprender cómo funcionan las relaciones existentes en el mismo y declarar las influencias que tienen en las variables intermedias y finales del modelo. En la Figura 8 se muestra la ruta crítica final para el nodo del rendimiento escolar.

Fuente: Elaboración propia
Figura 8 Influencia de las variables totales del modelo en el rendimiento académico
El rendimiento académico es una variable que se ve afectada por las variables incluidas en el modelo. Las características que propician un mejor rendimiento académico son: estudiantes jóvenes, mujeres, entre 18 y 25 años, sin condiciones cognitivas que afecten su aprendizaje, con un estilo de aprendizaje predominantemente auditivo, solteras y sin hijos, con un ingreso económico alto que les permite dedicarse completamente a estudiar. Los docentes que contribuyen a un mejor rendimiento académico son aquellos con amplia experiencia, entre 56 y 70 años, que utilizan estrategias de enseñanza clasificadas como abiertas, y emplean métodos de evaluación como portafolios de tareas, lo cual influye en que sus alumnos obtengan un rendimiento favorable. Todos los criterios estudiados hacen que el mejor rendimiento de los alumnos esté estipulado por un 27%, lo que representa un aumento del 4%. Pero lo más importante es que, gracias a la definición de estas características, además de propiciar un mejor rendimiento académico, también se logra que, en promedio, el 76% de los estudiantes aprueben la materia en curso.
Discusión
La tendencia de los datos dentro de los centros de estudio universitarios reúne una diversidad de aspectos a evaluar cuando se busca dar respuesta a un problema de gran importancia para las autoridades educativas, como lo es el rendimiento escolar. La generalidad de variables que explican el problema principal se ve determinada por la edad, el género y la condición cognitiva de los estudiantes. La forma en que se construyen las rutas críticas en el modelo permite generar un panorama sobre el comportamiento determinístico, para evaluar acciones correctivas o predictivas y proyectar situaciones referentes al sector educativo y las estrategias didácticas o bien al diseño de programas de ayuda al estudiante que coadyuven a facilitar el acceso a los recursos educativos.
Así, que los estudiantes sean jóvenes, mujeres, sin condiciones cognitivas, solteras y con un nivel socioeconómico alto, tiene una repercusión directa en que sean estudiantes de tiempo completo. Si, además, los docentes tienen amplia experiencia y se encuentran en el rango de edad entre los 56 y 70 años, podrán manejar sus clases con un estilo de enseñanza formal. Por último, si las herramientas empleadas para evaluar el conocimiento se enfocan tareas diseñadas para determinar el alcance de los conocimientos, se puede establecer una probabilidad del 76% de que el estudiante tenga un buen rendimiento académico basado en el cálculo de las probabilidades simples y condicionales de cada variable y sus relaciones en la red mediante la construcción de las probabilidades conjuntas.
Conclusiones
Las redes bayesianas demuestran ser herramientas muy útiles para el análisis de situaciones de interés, tanto en áreas de ingeniería como en salud, ciencias sociales, entre otras. Este recurso estadístico permite evaluar las relaciones causales entre las variables incluidas en el modelo de forma sencilla y con visualización comprensible.
Como se analizó a lo largo del documento, existen características que influyen significativamente en el tipo de rendimiento académico que puede tener un estudiante de educación superior. Estas influencias se pueden analizar de forma detallada para permitir a las autoridades crear o reformular herramientas o estrategias que contribuyan efectivamente a la formación integral del conocimiento del profesionista, garantizando un proceso de enseñanza-aprendizaje con estrategias y ambientes propicios.
En distintas investigaciones se menciona que las características de estudiantes y docentes influyen en el rendimiento académico. Sin embargo, esta investigación fundamenta matemáticamente la inclusión de dichas características, lo que permite un análisis más profundo del modelo propuesto.
Futuras líneas de investigación
Un posible trabajo posterior es el análisis exhaustivo del modelo propuesto, con el fin de validar si las variables incluidas pueden reducirse o si existen otras que deban añadirse, analizando las relaciones que se puedan construir entre las nuevas y las ya existentes, y cómo dichos cambios influyen en los resultados del estudio.
Por otro lado, se propone explorar un nuevo factor: el sentido de pertenencia del alumno dentro de la institución educativa. Como menciona Roque (2022), este se define como la creación de lazos que reflejan el compromiso del individuo -en este caso, el alumno- con un grupo social u organización, es decir, su centro de estudio. Este sentido de pertenencia puede reflejarse en la participación en eventos internos, como equipos deportivos, concursos académicos, actividades de apoyo, etc.
Como lo mencionan De Pontes-Loreto (2018), Mayorga et al. (2019) y Ramírez-Díaz et al. (2018), este factor, aunque cualitativo e intangible, repercute directamente en el bienestar del aprendizaje y se refleja en un buen rendimiento académico.
Sin embargo, para que el sentido de pertenencia sea significativo, deben existir estrategias adecuadas que generen motivación, liderazgo y oportunidades de desarrollo, como lo menciona Rodríguez et al. (2021).
De esta forma, el análisis del sentido de pertenencia de un estudiante hacia su centro de estudios sería de gran interés y relevancia para futuras investigaciones.


















