La autorregulación académica se entiende como el control que el estudiante ejerce sobre sus pensamientos, acciones, emociones y motivación, empleando estrategias orientadas a la consecución de objetivos previamente planteados (Panadero y Tapia, 2014).
A pesar de que son muchos los estudios realizados acerca de este proceso para el logro del aprendizaje, la preocupación sobre la conceptualización de este y su operacionalización, así como el desarrollo de modelos completos que involucren elementos afectivo-motivacionales y contextuales conectados con la autorregulación, es persistente (Torrano et al., 2017); prueba de ello, son las investigaciones llevadas a cabo para analizar el proceso de autorregulación de los estudiantes en las diversas modalidades educativas, resultado del confinamiento por COVID 19; este suceso permitió recordar que se requiere del desarrollo de habilidades que le permitan al aprendiz adaptarse a cambios de todo tipo durante crisis como esta (García y Bustos, 2021).
Según el Instituto Mexicano para la Competitividad (IMCO, 2023), la contingencia generó interés por integrar en las políticas educativas el desarrollo de habilidades socioemocionales en los estudiantes, para lo que se publicaron materiales para fomentar habilidades como empatía, liderazgo y autorregulación de emociones, pensamientos y comportamientos, las cuales se consideran necesarias para el desempeño académico y sobre todo para el desempeño profesional. Asimismo, se profundiza en la necesidad de analizar la relación de estas habilidades con la familia, profesores y escuela del estudiante.
Tras la revisión de la literatura se confirma la evidencia de las medidas tomadas para fomentar las habilidades socioemocionales, entre ellas la autorregulación escolar o académica. En el 2004, se reconoce el desarrollo de dichas habilidades en los planes de estudios de manera obligatoria (educación básica y media superior), sin embargo, es hasta el año 2013 cuando se presentan evidencias de un programa implementado en los jóvenes en el cual se les solicita el desarrollo de su proyecto de vida y con ello, evitar factores de riesgo. El programa se reconoció como exitoso, no obstante, se limitó a nivel medio superior. Posteriormente en 2017, la SEP reconoció que el impulso de este tipo de habilidades es requerido en todos los niveles educativos aplicando programas como el titulado “aprendamos a convivir”, en el que se intenta además de que los estudiantes sean empáticos y autorregulados, que se generen ambientes positivos de aprendizaje. El Instituto Mexicano para la Competitividad (IMCO) expone también que, pese a los aciertos en cuestión del desarrollo de estas habilidades en los estudiantes, obstáculos como la cancelación de la Reforma Educativa de 2013 y los estragos que dejó la pandemia, ponen en jaque los avances, obligando a replantear los objetivos y reestructurar las estrategias para el aprendizaje socioemocional en los próximos años (IMCO, 2023).
Los resultados de la encuesta de habilidades socioemocionales del Estudio Regional Comparativo y Explicativo (ERCE, 2019) aplicado específicamente a 6to grado de primaria, funcionan como ejemplo de lo anterior, pues mostraron que la categoría en la que los estudiantes de educación básica obtuvieron menores puntajes fue la de autorregulación, lo mismo ocurrió con todos los países latinoamericanos que participaron en el estudio. Estos hallazgos evidencian que, a pesar de los esfuerzos, los resultados no son los esperados (Organización de las Naciones Unidas para la Educación, la Ciencia y la Cultura [UNESCO], 2023).
De acuerdo con Torrano et al. (2017), además de conocer datos de índole cuantitativo como los descritos por el IMCO, el reto para el estudio del fenómeno de autorregulación académica recae también en la investigación cualitativa, por lo que se requiere de diseños y técnicas válidos desde ese enfoque, con la intención de conocer a profundidad, adicionalmente a la cantidad o frecuencia, la calidad de los procesos de autorregulación de los estudiantes en todos los niveles educativos.
Al respecto, Mora et al., (2020), en su investigación sobre los procesos de autorregulación del aprendizaje y desempeño académico en estudiantes de licenciatura en modalidad virtual, a través un estudio cualitativo, con un grupo focal conformado por estudiantes y docentes, encontraron que la motivación, el autoconcepto y las estrategias pedagógicas de los docentes (considerados dentro de la autorregulación), actúan como principales impulsores del desempeño académico. Los resultados permitieron concluir que los estudiantes son autorregulados, sin embargo, se recomienda continuar con el desarrollo de dicho proceso para obtener mejores resultados reflejados en el logro académico y aprendizajes significativos.
A su vez, trabajando con una muestra de estudiantes universitarios de México, García y Bustos (2021) desarrollaron un sistema de estrategias para la autorregulación en ambientes virtuales, a partir del cambio de modalidad por contingencia debido al Covid-19. Desde un enfoque histórico cultural y bajo los criterios de la investigación-acción, los autores utilizaron las técnicas de observación, grupos focales, análisis de incidentes críticos, diario de campo, entrevista, diálogo grupal y análisis de actividades académicas realizadas para la recolección de los datos, los resultados mostraron las problemáticas que enfrentaron los estudiantes, mismas que estaban relacionadas con la organización y gestión del aprendizaje (planteamiento de objetivos, gestión de tiempo, jerarquización de actividades, trabajo en equipo), los recursos tecnológicos y la organización y trasferencia de actividades en el entorno virtual y la interacción afectiva con profesores y compañeros. A partir de ello, las propuestas de solución fueron: poner atención a las instrucciones y separar actividades en pasos, un mejor aprovechamiento del tiempo, generar compromiso académico y aumentar el esfuerzo, plantearse objetivos claros y planificar acciones para conseguirlos, implementar estrategias de colaboración, trabajar en equipo, mejorar la comunicación y el desarrollo emocional.
Por otra parte, Silva (2022) en su estudio de tipo fenomenológico realizado en estudiantes con el objetivo de conocer el proceso que siguen estos para autorregularse, encontró a través del análisis de bitácoras de reflexión sobre la tarea que realizaban los propios estudiantes, que éstos reflexionan sobre sus actividades previas para la planificación de nuevas actividades, permitiendo mejores resultados y mayor satisfacción al concientizar sobre sus errores y aciertos en las diversas tareas. Finalmente se reconoció la utilidad del empleo de una bitácora para mejorar el control que tienen sobre sus pensamientos y comportamientos para la obtención de aprendizaje, ya que les fue posible sistematizar su avance en el curso y mantener comunicación con el docente sobre todo para la retroalimentación, lo que generó en ellos estrategias de autorregulación y mayor aprendizaje.
Sin duda la autorregulación académica no solamente es importante para el logro del aprendizaje, sino que también contribuye a la permanencia de los estudiantes en la escuela, al respecto, Zuñiga (2019) entrevistó a estudiantes que abandonaron la escuela y a partir de ello concluye que entre los motivos que influyeron en la deserción escolar, se encuentran dificultades asociadas con el proceso de autorregulación y percepción de autoeficacia durante su estadía en la universidad; el uso de estrategias cognitivas solo de nivel de repetición, hábitos de estudios inadecuados y la falta de confianza en sí mismo para aprender generó en ellos sentimientos de frustración, ansiedad, estrés, etcétera que resultó en el abandono escolar.
Uno de los actores del sistema educativo involucrado en el proceso de aprendizaje y por ende en los procesos de autorregulación de los estudiantes es el profesor, por lo que desde su perspectiva Olivo-Franco (2018) indagó a través de entrevistas a profundidad, en profesores las características cognitivas y motivacionales que intervienen en el desempeño académico de los estudiantes catalogados como exitosos; los docentes mencionaron que los estudiantes con buen rendimiento académico se caracterizan por comportarse adecuadamente durante las clases, prestan atención, y son responsables, asimismo, relacionaron el éxito del estudiante con su participación activa durante las clases, contestar acertadamente a las preguntas que se plantean, con capacidad de cuestionar y proponer respuestas válidas y solución a los problemas a diferencia del resto de compañeros, asimismo, tienen definidos sus gustos e intereses y se encuentran motivados. A partir de la información recabada de los profesores, se clasifican tres categorías que engloban los tipos de características de los estudiantes exitosos: características personales, características de aprendizaje e indicios de aprendizaje autorregulado.
Pese a la importancia del proceso de autorregulación académica, en algunos casos, aún se desconoce su definición, relevancia y formas de intervención en los estudiantes para lograrlo. Al respecto Merchan y Hernández (2018) trabajaron con docentes universitarios con entrevistas y técnicas de observación sobre el rol profesional y estrategias promotoras de autorregulación del aprendizaje en educación superior, y observaron que hace falta un concepto curricular institucional que permita a los docentes unificar una definición y lo concrete como una estrategia para el profesor en cualquiera de las modalidades educativas, para cada docente, el proceso de autorregulación presenta diferentes connotaciones e incluso resulta nuevo para algunos de ellos. En cuanto a los aspectos indispensables para el desarrollo de la autorregulación, los docentes informaron que la disciplina es un elemento clave, también la motivación y la administración del tiempo. Resulta interesante que la autorregulación es desconocida por algunos docentes participantes y los hallazgos sugieren que el estudiante es el único responsable de su formación, dicha percepción y desconocimiento se refleja en los retos educativos como la alta tasa de deserción académica, los estilos de aprendizaje y técnicas inapropiadas de estudio.
Sáez-Delgado et al., (2023) por su parte, identifican diferentes niveles en el conocimiento que exponen los docentes sobre el constructo de autorregulación académica: desconocimiento o conocimiento vago, bajo, medio y alto; en el primer nivel se sitúan los docentes que tienen ideas erradas sobre el concepto o confusión con términos como autonomía y responsabilidad, mientras que en el último nivel se encuentran los docentes que además de conocer el significado de autorregulación e identificarlo como un proceso, conocen las fases que este sigue. El objetivo de los autores se encontraba orientado a comprender las prácticas pedagógicas para promover la autorregulación del aprendizaje durante la enseñanza remota por la emergencia ocasionada por el Covid-19, para lo cual se utilizó el método cualitativo inductivo con diseño fenomenológico con una muestra de docentes universitarios, entre los principales hallazgos se obtuvo que las prácticas pedagógicas empleadas por los profesores, que van desde límites en los horarios de atención y recomendaciones verbales hasta la recomendación de estrategias, el modelamiento del uso de ellas y el cambio de actividades de clases, son insuficientes para promover la autorregulación del aprendizaje en universitarias(os). Los participantes reportan que estas prácticas fueron adoptadas, en su mayoría luego de la pandemia, más de forma operativa para enfrentar los obstáculos de comunicación virtual, sin fuertes cimientos teóricos y empíricos. Los autores concluyen la importancia de entrenar a los docentes en el desarrollo de prácticas pedagógicas que satisfagan las necesidades de los estudiantes en cuestión a sus habilidades de autorregulación.
El desconocimiento del concepto de autorregulación también se percibe en los estudiantes. Entre los resultados del estudio cualitativo de González et al., (2021), destacan la confusión del término con otros como autocontrol y nivelación académica, además de la ausencia de este constructo en su formación universitaria. Los jóvenes reportan no recordar algún momento en el que se haya mencionado el concepto de autorregulación curso, taller o actividad académica. Sin embargo, una vez profundizando en las estrategias los estudiantes reconocen emplear algunas de ellas en sus tareas y ejercicios escolares (establecer metas, organizar tiempos, autoevaluarse, etc.).
Por lo anterior, el objetivo del presente estudio consistió en conocer desde la percepción de los estudiantes el proceso de autorregulación que llevan a cabo para cumplir con sus actividades académicas.
Método
El estudio se llevó a cabo bajo el enfoque cualitativo siguiendo el método de análisis de contenido, debido a la técnica de recolección y análisis de información. Este método permite analizar e interpretar las respuestas abiertas de los participantes, a través de la categorización a priori si ese es el objetivo, identificando así patrones y temáticas que permiten comprender a profundidad el fenómeno de estudio (Mejía, 2011).
Participantes. Se contó con la colaboración de 14 estudiantes (8 hombres y 6 mujeres) de diferentes carreras y semestres de una institución pública de educación superior, con edades entre 18 y 26 años (M= 20.7). Los promedios de calificación de los participantes fueron entre 7.9 y 10. La mayoría de ellos han reprobado entre 2 y 24 materias de su plan de estudios.
Técnica e instrumento de recolección de datos. Se empleó la técnica de entrevista conversacional, de manera presencial o virtual según la disposición de los participantes, para lo cual se diseñaron en total 22 preguntas abiertas, sobre la forma en la que desarrollan sus actividades y tareas académicas.
Procedimiento y análisis de contenido. Inicialmente se contactó a cada uno de los estudiantes, a partir de la técnica de bola de nieve, para agendar una cita en función de su disponibilidad de tiempo, esta podía ser de forma presencial en un área de la institución o de manera virtual a través de la plataforma Zoom. Cada entrevista inició con la lectura del consentimiento informado y con la solicitud de autorización para la grabación de audio, la duración fue de 30 min aproximadamente en cada caso. Una vez recabadas las entrevistas se procedió a la transcripción de los discursos en formato Word, que posteriormente se trasladaron al programa atlas ti versión 9 para continuar con el análisis del contenido de cada una de las participaciones de los estudiantes. Se establecieron citas y asignaron códigos a las respuestas de los jóvenes, enseguida se categorizaron dichos códigos, las categorías fueron generadas a partir de la teoría de autorregulación académica de Pintrich (2000).
La flexibilidad del método de análisis de contenido para adaptarse a diferentes contextos de investigación, así como la capacidad para analizar grandes cantidades de datos y generar categorías a priori, permitieron identificar patrones en el comportamiento autorregulado de los estudiantes (Rueda et al., 2023).
Resultados
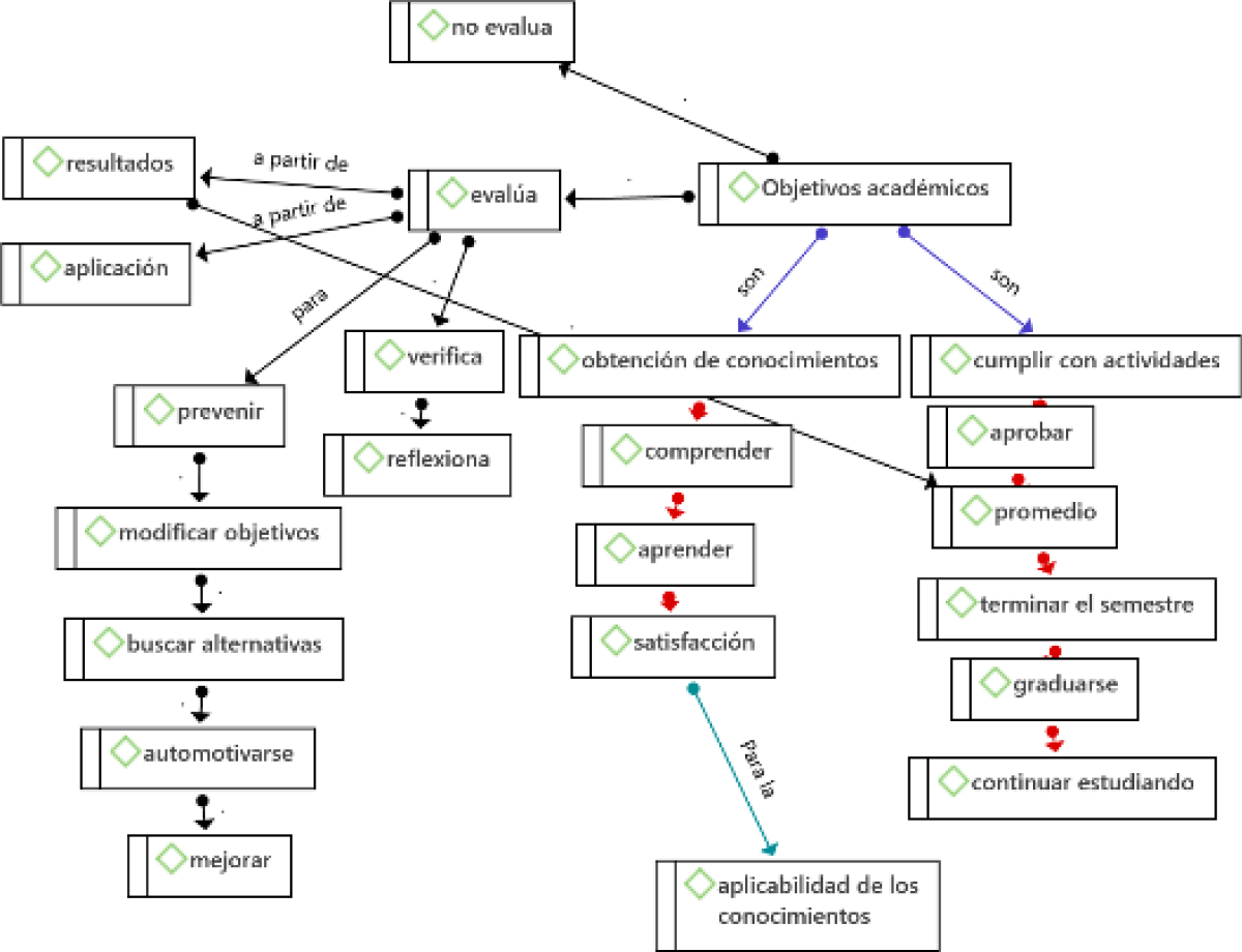
A partir del análisis de contenido se establecieron una serie de categorías que muestran cómo los estudiantes llevan a cabo una serie de acciones para realizar sus tareas académicas (tareas, ejercicios en clase, preparación para exámenes). Basado en la teoría de autorregulación académica de Pintrich (2000), que estipula que el establecimiento de metas y la planificación son indispensable para la regulación del aprendizaje, se planteó un cuestionamiento sobre el establecimiento de objetivos y metas académicas por parte de los estudiantes. Ante ello, se encontró que en su mayoría los estudiantes se plantean objetivos en relación a la culminación del curso en general, más que en actividades específicas.
Se encontraron dos grupos de objetivos o metas planteadas en el ámbito académico. Por una parte, un grupo de participantes externó que sus metas son orientadas a cumplir con las actividades de la clase, aprobar, obtener determinado promedio, culminar el semestre, graduarse y continuar estudiando (posgrado), expuesto con frases como: P 1 “continuar con mi promedio de 100”, P 5 “no tengo meta más que terminar la escuela y ya”. Mientras que otro grupo compartió que sus principales objetivos se orientan a obtener conocimientos, comprender, aprender, sentirse satisfechos y poder aplicar lo aprendido en su labor profesional, observado en comentarios como: P 3 “aprender cosas nuevas no, de mi carrera”, y P 4 “es simplemente aprender siempre”. Algunos de los estudiantes indicaron establecer metas de ambos tipos: P 2 “en general es aprender y pasar todas las materias”.
Es importante señalar también que algunos estudiantes utilizan los objetivos para la fase de autoevaluación, es decir, reflexionan sobre los objetivos planteados inicialmente para verificar su consecución, los aciertos y fallos para mejorar en futuras actividades, sin embargo, otros estudiantes, olvidan sus objetivos y no los retoman en ninguna parte del proceso de realización de tareas. En la Figura 1 se muestran los códigos y categorías que permiten identificar las actividades realizadas por los estudiantes en la fase del establecimiento de metas u objetivos académicos.
Entre los elementos considerados para la realización de las actividades académicas, en primer lugar, se observa que hay dos tipos de estudiantes: los que no estudian y/o no realizan tareas debido a que consideran que no les funciona o no es de utilidad (P 6 “cada vez que estudio para un examen me va mal”); y quienes estudian y realizan sus tareas.
En ese grupo de estudiantes también se encuentran variedades, hay estudiantes que requieren de un espacio específico y acondicionado para llevar a cabo la tarea y quienes realizan sus actividades en cualquier lugar, ya sea de la escuela o de su vivienda (P 11” Pues puede ser en mi escritorio, en la biblioteca de la escuela o en el comedor de mi casa”). También hay quienes pueden trabajar con cualquier tipo de ruido y otros que necesitan silencio, aunque la mayoría coincide con que prefieren utilizar un ruido seleccionado por sí mismos en su mayoría música (para trabajar mejor).
Respecto a la organización, los estudiantes explican que preparan sus materiales y organizan su tiempo de modo que perciban un mejor aprovechamiento de este a partir de cronogramas lo que les permite monitorear el progreso en sus actividades, esto acompañado de recordatorios, además indican aprender de forma autodidacta (P 1 “empiezo a ver y comparar todas las tareas que tengo en la semana”, “empiezo a ver cuál es la más compleja de realizar empiezo con la más compleja”; P 6 “lo primero que hago es anotarlo en mi celular”; P 10 “para eso tengo un tablero” P 12 “ya al momento de hacerla la tachó como que ya está cumplida”).
Entre los factores que intervienen, desde la perspectiva de los estudiantes, en la realización de sus actividades destaca el interés por la materia, ya que de estar presente se convierte en un motivante para ellos, y de no ser así posibilita la aparición de distractores. Hay quienes mencionaron que “todo” les distrae, otros mencionan que los factores que afectan al realizar las tareas son: la flojera, la incomodidad o los amigos, y de manera más frecuente, el uso de celular y redes sociales. Ante estos distractores, algunos estudiantes expresaron afrontarlos alejándose mientras que otros compartieron desconocer cómo manejarlos. Otros factores que intervienen son la confianza en sí mismos, su estado de ánimo, el estrés, el disgusto por las clases, la dedicación y acciones como desvelarse. En la Figura 2 se ilustran los códigos y categorías generadas en esta fase.
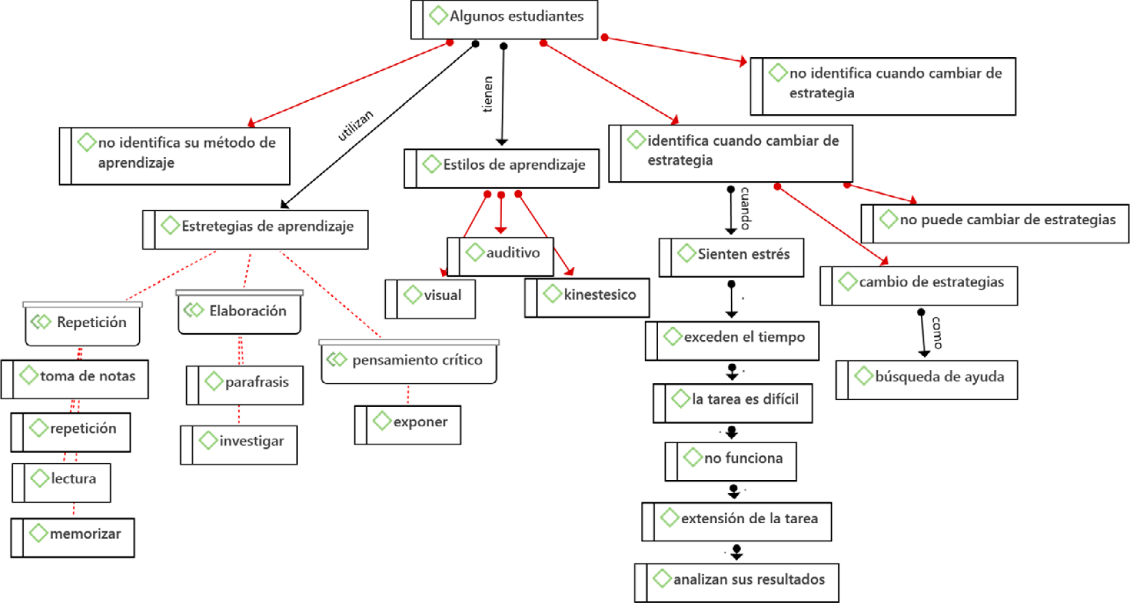
Respecto a los estilos y estrategias de aprendizaje utilizados por los estudiantes, algunos mencionan que no son capaces de identificar el método que mejor les funciona para cumplir sus objetivos de aprendizaje, sin embargo, la mayoría de los universitarios logran identificar que aprenden mejor cuando observan a alguien más realizar la actividad o ejercicio, lo que es conocido como aprendizaje vicario y que puede clasificarse con un estilo de aprendizaje visual (P 2 “necesito ver cómo se hacen las cosas como están para yo aprender es la manera más rápida en la que me aprendo todo”); cuando escuchan las explicaciones del docente o algún compañero, lo que puede ser catalogado como estilo auditivo (P 14 “yo pienso en la que me explican”); o cuando practican por sí mismos la actividad o tarea una y otra vez hasta dominarla o cuando involucran movimientos para asociar la información, conocido como estilo kinestésico (P 9 “jugando con el tema con los ejercicios es la mejor forma de aprender”, P 1 “pero empiezo a caminar por toda la casa”).
Asimismo, al cuestionar sobre las estrategias más utilizadas, estas van desde la toma de notas, lectura y otras estrategias de repetición hasta estrategias de elaboración como la investigación y paráfrasis y estrategias de pensamiento crítico, como la exposición a otros compañeros.
A sabiendas de que los estudiantes son capaces, en la mayoría de los casos, de identificar estrategias de aprendizaje, se profundizó en sí es posible que además detecten cuando estas dejan de funcionar y resulta necesario realizar un cambio en la estrategia seleccionada. Ante ello, un estudiante mencionó que no identifica cuándo debe cambiar de estrategia, pero, la mayoría de los participantes mencionaron detectar que necesitan un cambio cuando se sienten estresados, se exceden del tiempo establecido para culminar la tarea, cuando perciben dificultad o una extensión larga de la tarea o a través del análisis de los resultados que han logrado. Una vez identificada la necesidad, algunos estudiantes reportan cambiar de estrategia por alguna otra o buscar ayuda, mientras que un estudiante externó no poder cambiar de estrategia a pesar de percibir que no está funcionado como esperaba. En la Figura 3 se presentan las relaciones entre los códigos de las estrategias de aprendizaje identificadas.
La información proporcionada por los estudiantes y presentada anteriormente, refleja lo que corresponde a las fases de planificación, monitoreo y control del proceso de autorregulación académica, destacando en mayor medida los aspectos cognitivos y comportamentales, es por ello que se solicitó información a los participantes en lo que concierne a su motivación y a las relaciones establecidas con sus compañeros y docentes de clase.
En la Figura 4 se muestran los hallazgos más relevantes en cuanto a la motivación de los estudiantes, las respuestas similares a lo representado en el planteamiento de objetivos, permite clasificar la motivación en intrínseca y extrínseca, en la mayoría de los casos. En este sentido, “el futuro” fue la principal fuente de motivación de los estudiantes para realizar sus actividades y obtener aprendizajes (P 7 “mi futuro me motiva”, P 8 “que me vaya bien en el futuro”).
Los estudiantes expresan también, como elemento importante para la realización de tareas, la automotivación, sobre todo con palabras de aliento para sí mismos (P 1 “Empiezo como a decirme palabras que me alienten a mí mismo”). Asimismo, reportan, en ocasiones mantener un monitoreo de su motivación durante la tarea, para buscar ayuda cuando es necesario, generalmente con amigos de quienes reciben palabras de aliento (P 9 “hay amigos que sí te motivan y te dicen ¡ah, vamos a hacer esto, vamos a echarle ganas!”).
Los participantes identificaron que existen emociones negativas que experimentan durante el desarrollo de tareas, actividades, ejercicios y evaluaciones, estas pueden ser estrés, ansiedad, miedo, falta de confianza en sí mismos e inseguridad, lo que se muestra relacionado a la motivación: y se refleja en frases como: P 1 “me entra el miedo, como que tal vez no, realmente no soy capaz”, P 6 “fue más el estrés que traía y fue cuando ya dije no me gusta software, me voy a cambiar de carrera”.
En lo que concierne a las interacciones dentro del grupo de clases, estas se clasifican en dos: las interacciones entre pares y las interacciones estudiante-profesor. En la Figura 5, se muestra la información relacionada a la primera categoría. En general, se encontró que los estudiantes perciben que sus compañeros pueden motivarlos, apoyarlos, complementarlos, brindarles palabras de aliento o en contra parte, convertirse en distractores al momento de realizar las tareas. La mayor parte de los estudiantes reportó que las relaciones entre compañeros son buenas, con una adecuada comunicación, lo que les permite sentirse cómodos, aclarar dudas y reforzar aprendizajes (P 1 “pero siento que, si hay un lazo de comunicación”, “por ahora he estado cómodo con mis compañeros y quisiera seguir estando con ellos”). Sin embargo, algunos estudiantes externaron tener poca interacción con sus compañeros, esto debido a que no se conocen (P 5 “Pues no conozco a nadie de la escuela”) por apatía (P 6 “la mayoría de la gente me cae mal”) o por desinterés (P 4 “casi no hablo con ellos ni nada, y no me interesa”)
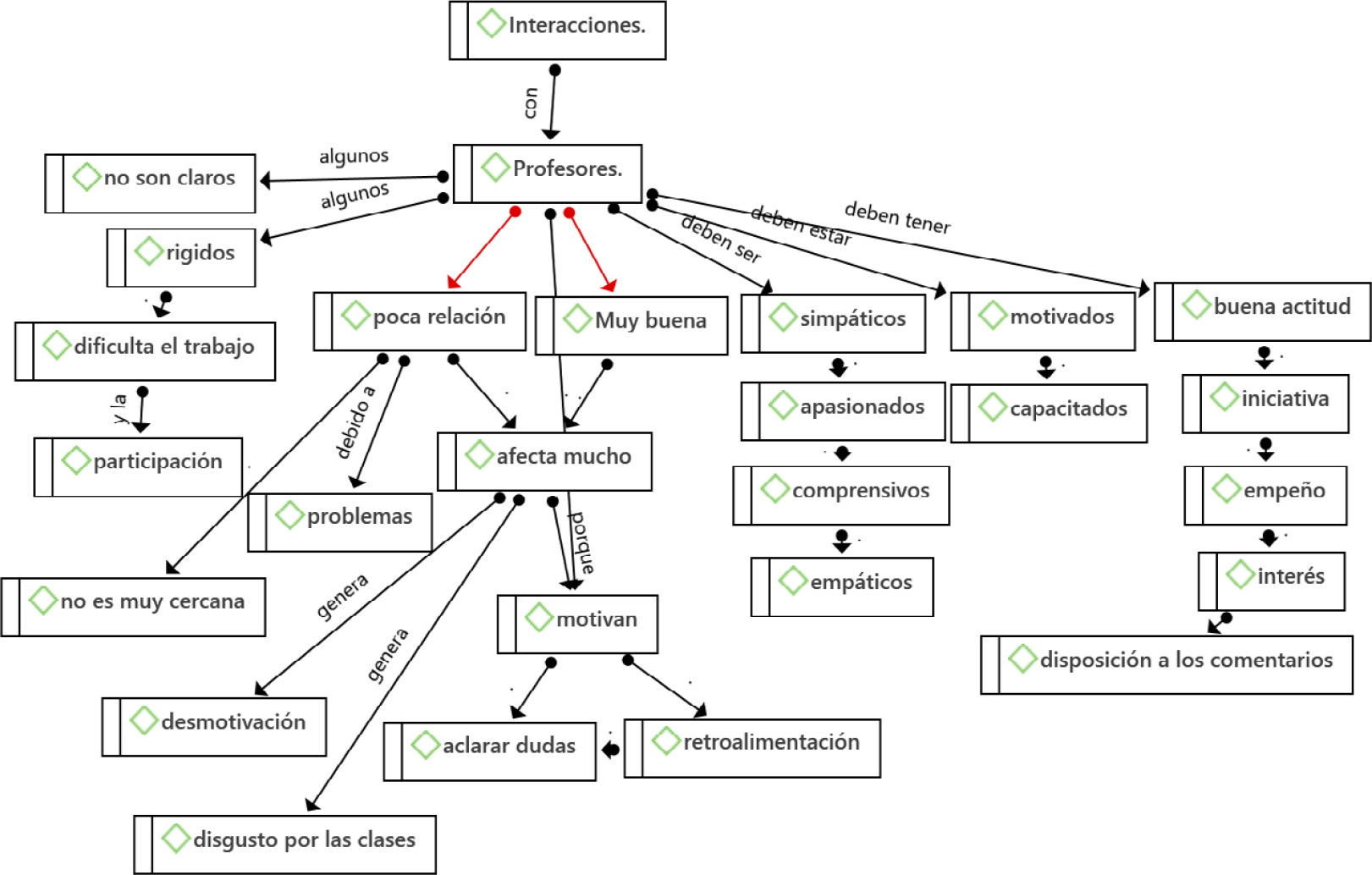
En cuanto a la relación entre los estudiantes y profesores, destacan quienes informan muy buena relación con sus docentes y como esto los motiva y posibilita una mejor retroalimentación y aclarar las dudas (P 7 “creo que es muy bueno, pues tener buena con comunicación con el con el maestro, llevarse bien”, P 9 “yo diría que muy bien, porque de alguna forma, si tiene una buena relación con el maestro, pues el maestro también se siente en confianza de abrirse más a preguntas o a responder”). Mientras que otros participantes expresan tener poca relación con sus profesores debido a ciertos problemas (de actitud) en los que prefirieron no profundizar, estos estudiantes están de acuerdo en que la relación no muy cercana con sus profesores afecta en su motivación y en el gusto por las clases (P 13 “si no llegó a tener esta comunicación con los maestros, no podría llegar a aclarar algunas dudas”, P 12 “Si un maestro llega a veces con una actitud muy mala o pésima, eh, simplemente nos limitamos a tal vez no hacer preguntas porque hay falta de confianza”).
Los jóvenes externaron que en algunos casos sus maestros no son claros o son rígidos, situaciones que dificultan el trabajo y la participación del estudiante (P 2 “me ha tocado que maestros no saben compartir la información, no saben enseñar y pues es con sus reglas, yo enseño así y así va a ser y te guste o no pues ni modo si aprendiste no ni modo y pues hay veces que si se me dificulta o sea”, P 11 “si hay una relación tensa entre lo el alumno y el profesor, pues eh, primero el profesor no va a hacer su trabajo bien”). Aunado a esto, explican que los maestros deberían ser simpáticos, apasionados, comprensivos y empáticos; estar motivados y capacitados y contar con iniciativa, interés por el alumno, buena actitud y disposición ante los comentarios (ver Figura 6).
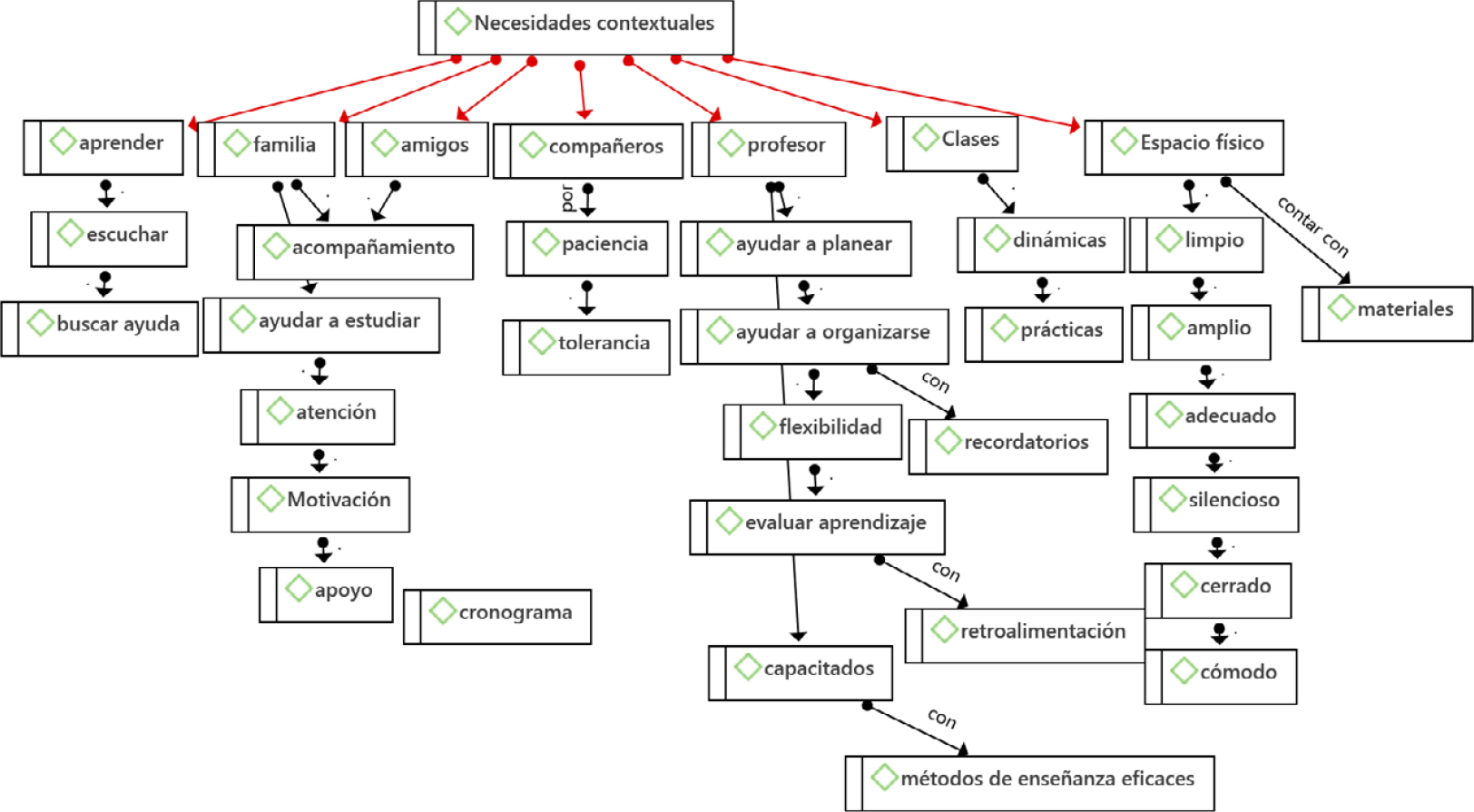
Finalmente, hablando sobre las necesidades contextuales expuestas por los estudiantes, los participantes iniciaron reconociendo que de su parte requieren aprender a escuchar a los demás (P 1 “empezar a escuchar más a la gente sobre sus opiniones sobre lo que ellas tienen aprendido”) y solicitar ayuda cuando sea preciso (P 6 “dirigirnos al maestro a pedir ayuda”). Enseguida explican que de sus familias y amigos requieren acompañamiento, escucha activa, atención, apoyo y motivación (con frases como, por ejemplo: P 10 “el que estén pendientes de lo que hago, o sea. Proyectos, eh, cosas que presento siempre me están como apoyando en eso”, P 12 “acompañarme en mis estudios, en mi formación”) (ver Figura 7).
Los participantes necesitan paciencia y tolerancia por parte de sus compañeros, sobre todo al trabajar en equipo, mientras que, de los profesores, solicitan flexibilidad y preparación, así como servir de guías en la planeación de acciones y organización, acompañado de una evaluación constante que retroalimente el desempeño. Los estudiantes explican que las clases deben ser dinámicas y en su mayoría prácticas para encontrar la utilidad y aplicabilidad de contenidos; asimismo desean espacios limpios, amplios, silenciosos y cómodos en los que cuenten con los materiales necesarios para la realización de sus tareas (ver Figura 7).
Discusión y conclusiones
A partir de los hallazgos de esta investigación, que cumplió con el objetivo de conocer el proceso de autorregulación de los estudiantes universitarios analizando los elementos involucrados con él, se determina que los estudiantes emplean algunas estrategias autorregulatorias en su rol como estudiante universitario.
Inicialmente, si se realiza una comparación con las fases propuestas por autores como Zimmerman (1989) y Pintrich (2000), se encuentra que efectivamente algunos estudiantes llevan a cabo una planeación de sus actividades en función a sus objetivos. Estos objetivos pueden ser variados, tanto extrínsecos como intrínsecos, para el caso de este estudio, la mayoría de los objetivos académicos se orientaban a la aprobación u obtención de una calificación específica, y con relación a ello, se planificaban aspectos sobre todo de orden en la realización de tareas y tiempo dedicado a ellas, para cumplir con las fechas establecidas; aunque hubieron también estudiantes con el interés obtener conocimientos y sentirse satisfechos, planificando en función a ello, el esfuerzo dedicado a cada tarea, estos estudiantes dan prioridad a los contenidos que perciben más interesantes y útiles de su carrera para la aplicación en su profesión.
Con respecto a la fase de monitoreo/control que se ha manejado de forma conjunta o separada en diferentes modelos, los resultados del presente, agrupan a los estudiantes entre quienes estudian para los exámenes y evaluaciones y quienes no lo hacen, el segundo grupo externa que estudiar, actividades como lecturas, resúmenes, práctica u otra actividad para recordar los contenidos, no es necesario o no es funcional para ellos. Pocos estudiantes refirieron utilizar estrategias de monitoreo para confirmar si están cumpliendo con su planeación y si las estrategias seleccionadas están resultando útiles, además expresan una serie de factores que intervienen en el control del uso de las estrategias, que pueden ser de diversa índole, por una parte reportan elementos cognitivos como la falta de concentración, atención y retención; aspectos motivacionales como su estado emocional y la presencia de estrés, preocupación, cansancio, ansiedad; elementos comportamentales como la falta de un sueño de calidad que recae en desvelo y cansancio; y condiciones ambientales, aquí describen la presencia de distractores que pueden ser desde ruido como la intromisión de actividades con amigos, como la comunicación o falta de ella con compañeros y profesores. Pero, son muy pocos quienes expresan identificar y cambiar de estrategias cuando no están siendo eficaces (fase de control).
Finalmente, en cuanto a la fase de autoevaluación, son aún menos los estudiantes que aluden recurrir a los objetivos iniciales para verificar si cumplieron sus objetivos, los aciertos o errores que cometieron en el proceso para tomarlos en cuenta en futuras tareas, los obstáculos que enfrentaron ni las áreas de oportunidad, es decir, se olvidan de los objetivos planteados y en la mayoría de los casos no realizan una reflexión del desarrollo de las tareas, limitándose a evaluar su desempeño en función de la retroalimentación del profesor o la calificación obtenida.
Los hallazgos del presente estudio coinciden con lo reportado por González et al., (2021) y Sáez et al., (2023) quien mencionan que los estudiantes tienen desconocimiento sobre el término de autorregulación, otros lo confunden o presentan ideas erradas al respecto. Hay quienes reconocen el uso de algunas estrategias sin saber que forman parte de este proceso, mientras que unos cuantos están informados sobre la autorregulación, pero indican que no es a partir de alguno de sus cursos, puesto que no forma parte del currículo ni de la práctica en el proceso de enseñanza aprendizaje de forma explícita.
Los estudiantes que conforman los últimos dos grupos (desconocen el término, pero aplican las estrategias y quienes conocen el término), coinciden en que el proceso tiene que ver con la organización de tiempo, la forma de aprender y la manera en la que podrán aplicar y transferir los conocimientos a la vida cotidiana, esto concuerda con lo reportado por lo profesores participantes en el estudio de Merchan y Hernández (2018), quienes hicieron hincapié la limitante que representa la ausencia de un concepto curricular que unifique la concepción de la autorregulación y permita a los docentes diseñar e implementar estrategias que desarrollen las habilidades necesarias para que los estudiantes regulen su aprendizaje por sí mismos.
Debido a lo anterior y a los obstáculos que encuentran los estudiantes en el intento de mantenerse activos en su aprendizaje, como lo es la poca motivación por parte de los docentes y el empleo de estrategias de enseñanza inapropiadas (Mora et al., 2020), así como a la insuficiencia de estrategias de organización de tiempo, gestión de aprendizajes, planteamiento de objetivos, jerarquización de tareas, trabajo colaborativo, uso de herramientas tecnológicas, comunicación e interacción con profesores y compañeros (García y Bustos, 2021), hábitos de estudio inadecuados, hasta nivel de repetición y presencia de sentimientos negativos como la falta de confianza, estrés, frustración, etcétera (Zuñiga, 2019), así como los detectados en este estudio se concluye la relevancia de continuar con el estudio de esta temática.
Realizar investigaciones cualitativas al respecto ha demostrado ser útil para identificar una serie de retos a considerar en la enseñanza en educación, en este caso, superior, por lo que concordando con Torrano et al., (2017), se sugiere mantener y expandir esta línea. Asimismo, desarrollar estrategias de curso que involucren el desarrollo de la autorregulación de los estudiantes, como lo es el uso de una bitácora, en la que los estudiantes de forma ordenada coloquen la información necesaria para desarrollar una tarea, así como el resultado final ha generado efectos positivos en estudiantes que lo han puesto en práctica, aumentado la percepción de su autorregulación (Silva, 2022).
Los mismos estudiantes expresan que algunas estrategias de regulación de su aprendizaje en las que deberían trabajar son: poner atención, segmentar las instrucciones para la realización de tareas en pequeños apartados que permitan monitorear los avances, plantear y evaluar sus objetivos académicos, priorizar las actividades, organizar mejor su tiempo y aplicar mayor esfuerzo, comprometerse con la consecución de metas, mejorar la comunicación con compañeros y profesor y practicar el trabajo en equipo (García y Bustos, 2021).
Otra recomendación indispensable a partir de los resultados y lo expuesto por García y Bustos (2021) y Zuñiga (2019), es prestar atención a las habilidades socioemocionales de los estudiantes, como se ha mencionado, las estrategias cognitivas y metacognitivas no pueden separarse de elementos afectivos que forman parte del estudiante, es por ello que otro reto para el docente y las instituciones educativas es fomentar la autorregulación emocional, generar confianza por parte del estudiante, autoeficacia, un autoconcepto positivo, tolerancia a la frustración, todo esto mediante un entorno positivo en el aula, que permita una convivencia armónica y el desarrollo de habilidades emocionales por parte de los alumnos.





















