Introducción
Hoy en día, en época post pandemia, los consumidores son más exigentes con la calidad de los servicios de salud que demandan, y para poder cubrir sus expectativas es importante conocer qué es lo que desean y determinar cuál es el nivel de calidad que se les ofrece. Las organizaciones actuales dependen cada vez más de la información obtenida de primera mano para comprender la evolución de sus mercados meta. En particular, la investigación en campo apoya en el diseño de estrategias mercadológicas y generación de ventajas competitivas que ayuden a mejorar la percepción de las instituciones de salud. El mercado de los servicios dentales se ha vuelto muy competitivo y en este sentido, ante la necesidad de generar evidencia empírica, el objetivo del trabajo es evaluar la relación entre la calidad del servicio ofrecido en la Facultad de Odontología con la satisfacción de los pacientes.
Marco contextual
El Plan Sectorial de Salud 2019-2024 en México, establece que uno de los grandes objetivos en el ámbito de salud es el acceso y atención de calidad de los servicios primarios. Por lo que de acuerdo con Arias Hernández et al. (2020), los sistemas de salud deben esforzarse por responder a las expectativas de los pacientes tanto en su dimensión técnica como en la interpersonal. Para evaluar la calidad de los servicios sanitarios, se tiene que haber superado la línea básica de la cobertura en el servicio.
En el caso del estado de Coahuila, el Gobierno (2018) reporta que a través del Programa Estatal de Salud 2017-2023, el 70% de la población cuenta con seguridad social, logrando que el 95% de la población del estado cuente con acceso a algún tipo de servicio institucional de salud. Identificando, además, que, en materia de infraestructura, actualmente se cuenta con 228 unidades de servicio dispersas en todo el territorio, entre las que se encuentran 10 hospitales generales, tres de especialidad y 133 centros de salud urbanos y rurales. Sin embargo, el sistema de salud presenta rezagos en materia de rehabilitación y mantenimiento de las unidades de servicio, equipamiento, instrumental, medicinas y otros insumos para la salud, así como de personal médico lo que repercute en la calidad del servicio ofrecido.
En el caso particular objeto de este estudio, los servicios odontológicos ofrecidos por la Facultad de Odontología de la Universidad Autónoma de Coahuila, en la ciudad de Saltillo, contribuyen al sistema de salud ofrecido en el estado para la población de escasos recursos. La universidad cuenta con seis Clínicas de Atención Dental, que ofrecen servicios a bajo costo a la población en general, con una tasa de atención diaria de 100 a 200 pacientes. Los servicios se ofrecen de las 08:00 a las 15:00 horas, y de las 16:00 a las 20:00 horas de lunes a viernes, mientras que los sábados atienden de las 09:00 a las 13:00 horas. Los servicios son ofrecidos por alumnos de sexto semestre o superiores, dependiendo de las características del tratamiento, siendo supervisados por odontólogos especialistas. En general, los servicios ofrecidos son percibidos de buena calidad.
Estudios previos realizados en estas clínicas universitarias se ha identificado a la seguridad como la dimensión con mayor impacto en la satisfacción de los usuarios, mientras que la tangibilidad es la dimensión percibida como de menor calidad en el servicio, específicamente en las instalaciones físicas del consultorio, el equipo y el material de promoción de los servicios dentales (Morales, 2020). Con el presente trabajo se pretende avanzar en dicho proyecto de investigación al brindar un análisis de tipo explicativo aplicando el modelo de ecuaciones estructurales (SEM) y al agregar al modelo SERVPERF un constructo adicional (i.e., higiene) que ayude a mejorar su capacidad de estimación de la calidad en el servicio odontológico, como lo sugieren algunos investigadores.
Revisión de literatura
En este apartado se presentan los aspectos teóricos que sostienen las hipótesis planteadas en el modelo empírico propuesto, por lo que, a continuación, se exponen la defensa de cada una de las variables incluidas:
Mercadotecnia sanitaria y la satisfacción del paciente
La mercadotecnia es una herramienta en función de la gestión sanitaria, en tanto posibilita detectar y dar respuesta a las necesidades de salud a partir de la investigación, la evaluación y análisis de la demanda sanitaria, la satisfacción de los pacientes y realizar esta identificación para anticipar y satisfacer ambos requerimientos (Suárez Lugo, 2002).
Además, se aprecia la relevancia del tema en cuestión en estos tiempos posteriores a la crisis de salud generada por el Covid19.
El objetivo primordial de la mercadotecnia es alcanzar el bienestar del cliente mediante la satisfacción de sus necesidades y deseos. Para ello es primordial conocer las expectativas y percepciones de los pacientes con el fin de orientar las estrategias hacia la satisfacción de los mismos.
Şantaş et al (2016) sostienen que para lograr que los consumidores de servicios sanitarios los prefieran, es necesario que los gestores determinen cómo es la percepción de las organizaciones sanitarias.
Las percepciones de los consumidores son importantes para comprender lo que en última instancia conduce a la satisfacción del consumidor en un determinado hospital o centro sanitario. Una vía fundamental de la investigación académica consiste en identificar los atributos más destacados de los centros sanitarios que los consumidores consideran a la hora de elegir (Ford, Honeycutt, & Hoffman, 2015).
La satisfacción del paciente depende de la calidad del servicio percibida, que es el principal factor en las innovaciones sanitarias (Subhadra & Sanar, 2018), lo que hace imprescindible su estudio.
Calidad en el servicio
Evaluar los servicios ofrecidos desde la visión de los usuarios es determinante para el conocimiento de los mercados meta. En los últimos años se ha visto un aumento de oferta de servicios de salud por lo que la competencia entre los hospitales para atraer a los clientes es aún mayor. Además, los pacientes esperan mejores servicios sanitarios al ser testigos de los avances tecnológicos en el ramo de la medicina. Uno de los retos de los hospitales es el pensar en cómo mantener la fidelidad de sus pacientes para aumentar los ingresos del hospital y mantenerse competitivos. Además, Natalya Angela y Bawono Adisasmito (2019) consideran que otro de los factores que influye en la fidelidad a la marca, es la imagen del proveedor de servicios, lo que demuestra que el estudio de la calidad implica un análisis multidimensional.
Los estudios de la calidad en los servicios de salud, basados en metodologías de las ciencias sociales, se ha realizado principalmente desde dos perspectivas: la valoración de los profesionales de la salud y la perspectiva desde la percepción del paciente.
El presente trabajo se basa en la percepción del usuario y dos de los modelos más utilizados para la evaluación de la calidad en el servicio son el de SERVQUAL propuesto por Parasuraman, Berry y Zeithaml (1988) y su versión reexaminada y extendida por Cronin y Taylor (1992) denominada SERVPERF. A continuación, se explican ambas técnicas para sentar las bases que permitan comprender mejor la extensión propuesta para este último modelo.
Modelo SERVQUAL y la calidad de servicio en clínicas dentales
El modelo SERVQUAL permite a las empresas medir su calidad en el servicio, mediante el conocimiento de las expectativas y percepciones de los clientes. El modelo fue desarrollado por Zeithaml, Parasuraman y Berry en sus estudios realizados para su trabajo “A mutiple item scale for measuring consumer perceptions of service quality”. Su propuesta con una óptica multidimensional identifica cinco áreas críticas: fiabilidad de los servicios, seguridad entendida como la capacidad de generar confianza, sensibilidad y empatía de los prestadores de servicio y los elementos tangibles o instalaciones con que cuenta la institución.
Estudios previos en diferentes partes del mundo han resaltado la importancia de alguna de estas dimensiones al evaluar servicios odontológicos.
Por ejemplo, un estudio realizado en una clínica dental especializada afiliada a las Fuerzas Armadas de la República Islámica de Irán en Teherán en 2013en la que 385 pacientes respondieron el cuestionario SERVQUAL mostró que la calidad de los servicios prestados a los pacientes fue significativamente inferior a sus expectativas. Concluyendo que los gestores de esta clínica deberían tomar medidas para mejorar la calidad de los servicios en todas las dimensiones, especialmente la capacidad de respuesta y la empatía (Dopeykar, y otros, 2018).
Subhadra y Sanar (2018) con el objetivo de conocer los niveles de experiencia de la satisfacción del paciente con la calidad del servicio en clínicas dentales suecas, encontraron que la imagen del centro sanitario afecta a la calidad del servicio percibida. Considerando que la calidad del servicio es uno de los factores clave entre las innovaciones de servicios que contribuyen al desarrollo empresarial y a una posición de liderazgo en el mundo de los negocios con una gran competencia. Y que la satisfacción del paciente es importante para cualquier organización sanitaria. La satisfacción del paciente mejora la imagen del hospital/clínica, lo que se traduce en un aumento del uso de los servicios prestados por los sistemas sanitarios e incrementa la cuota de mercado. Este estudio se basó en un análisis cuantitativo y cualitativo (es decir, enfoque de método mixto). El problema se analizó mediante entrevistas con el personal de clínicas dentales privadas y públicas y mediante la aplicación de la metodología SERQUAL a sus pacientes. Los resultados de las encuestas mostraron que el factor empatía tuvo el mayor efecto positivo y la capacidad de respuesta el menor efecto en dichas clínicas dentales. El efecto más bajo fue el factor capacidad de respuesta que se basa en el tiempo de espera del paciente antes de ver al dentista. Los investigadores encontraron que había un área de oportunidad para mejorar los servicios instalando productos de nueva tecnología y cambiando el aspecto de la clínica.
Por su parte, en la India, Sitaraman et al. (2020) evaluaron la calidad del tratamiento recibido por los pacientes en el departamento de odontología de cuidados especiales. La población de estudio consistió en 384 pacientes. Se pidió al participante o al cuidador del participante que rellenara el cuestionario de expectativas del modelo SERVQUAL y se proporcionó el tratamiento dental requerido. Tras el tratamiento, se pidió al participante que rellenara el cuestionario de percepción. Se realizaron análisis estadísticos múltiples para calcular la discrepancia entre las puntuaciones de percepción y las de expectativas, que se denota mediante el término estadístico "valor Gap" o brechas. En los hallazgos se encontró que el compromiso médico es el factor más importante. Los cinco dominios del modelo SERVQUAL mostraron elevadas puntuaciones de expectativas y percepción, así como valores de brecha positivos. Concluyendo que el modelo SERVQUAL es una herramienta eficaz para la evaluación de los servicios odontológicos.
Finalmente, el trabajo de grado de Maestría de Salazar Montoya (2018) en la Universidad Católica de Santiago de Guayaquil muestra los resultados de la encuesta SERQUAL aplicada a una muestra de 206 pacientes de una clínica dental. Los resultados reflejaron que existen aspectos a mejorar: en límites de tiempos de espera, separación de citas, proceso y resultado obtenido.
Sin embargo, y a pesar de la efectividad demostrada en su aplicación, el modelo SERVQUAL conlleva cierta dificultad pues los usuarios deben responder a 22 items en dos ocasiones, pues primero deben expresar sus expectativas del servicio y una vez recibido, evaluarlo con el mismo instrumento de medición. Para evitar este inconveniente Cronin y Taylor (1994) proponen una versión simplificada denominada SERVPERF.
Modelo SERVPERF
La escala SERVPERF (Cronin & Taylor, 1994) está basada en los fundamentos teóricos del Modelo SERVQUAL de Parasuraman, Berry y Zeithaml (1988). De acuerdo con el argumento de Cronin y Taylor (1994) las evaluaciones de la calidad percibida se basan únicamente en la evaluación de las percepciones de los atributos del servicio recibido, dejando las expectativas fuera del análisis. Los resultados de sus investigaciones respaldan a la medición del servicio recibido como la única medida de la calidad percibida, y sostienen que la calidad del servicio se correlaciona fuertemente con la satisfacción del usuario. Esencialmente, proponen que la satisfacción del consumidor depende de la calidad del servicio.
Un trabajo de Hashem y Ali (2019) cuyo objetivo era medir el nivel de calidad de los servicios de las clínicas dentales jordanas desde la perspectiva de sus clientes, aplicaron la escala SERVPERF la cual consta de cinco dimensiones de calidad de servicio: tangibilidad, fiabilidad, capacidad de respuesta, garantía, y empatía. Los cuestionarios se distribuyeron entre 250 clientes de clínicas dentales en Jordania y los datos recogidos muestran que el nivel de calidad de los servicios de las clínicas dentales tiene un impacto positivo estadísticamente significativo en la fidelidad de los clientes. A la luz de estos resultados, los investigadores recomiendan mejorar el nivel de calidad de los servicios odontológicos mediante la prestación de servicios que satisfagan o superen las expectativas de los clientes.
El presente trabajo de investigación se basa en el modelo SERVPERF para evaluar la percepción del servicio de las clínicas odontológicas de la Universidad Autónoma de Coahuila, y para ello se realiza la siguiente conceptualización de las dimensiones que propone el modelo:
Empatía
La empatía se refiere al nivel de atención individualizada que ofrecen las empresas a sus clientes. Se debe transmitir por medio de un servicio personalizado o adaptado al gusto del cliente (Matsumoto Nishizawa, 2014). En concordancia la empatía es una competencia del personal que proporciona el servicio odontológico expresado a través de trato y la atención proporcionada a los pacientes.
Confianza
Para Lindsay-Resnick (2017) en un entorno en el que la confianza de los consumidores está en su punto más bajo, las organizaciones sanitarias de éxito deben trabajar duro para establecerse como recursos fiables de información y servicios dentro de su segmento de la industria, ya sea como proveedor o vendedor de servicios. Establecer la confianza y articular el valor comienza con el posicionamiento de su marca en el mercado y su capacidad para proyectar que proporcionan servicios de calidad.
Capacidad de respuesta
El informe sobre la salud mundial 2000 de la Organización Mundial de la Salud (OMS), Sistemas de salud: mejorar el rendimiento, desarrolló por primera vez el concepto de capacidad de respuesta de los sistemas de salud como uno de los tres objetivos principales que debe tener todo sistema de salud. La capacidad de respuesta de los sistemas de salud se definió como la capacidad de éstos para responder a las expectativas legítimas de su población en los aspectos no médicos de la atención médica; es decir, como la forma en que son atendidas las personas y el entorno donde se tratan, valorando la experiencia personal del contacto del paciente con el sistema de salud. La capacidad de respuesta de los sistemas de salud se mide en ocho dominios clasificados en dos categorías principales: los referidos al respeto hacia las personas (dignidad, confidencialidad, comunicación y autonomía) y los orientados al paciente (atención rápida, calidad básica de los servicios, acceso a apoyo social y elección del proveedor) (Rodríguez Eguizabal, y otros, 2022).
Seguridad
Şantaş et al (2016) realizan un estudio en Turquía con el objetivo de determinar la percepción de los consumidores de asistencia sanitaria en relación con los hospitales públicos, universitarios y privados. Para ello, se aplicó una encuesta a 283 pacientes que recibieron atención sanitaria en los servicios ambulatorios de un hospital. La investigación demuestra que los consumidores perciben los hospitales privados como los mejores en cuanto a reputación, calidad del servicio e instalaciones físicas. Sin embargo, el 56.5% de los encuestados prefieren los hospitales públicos pues los perciben como la preferencia más asequible en comparación de los hospitales privados quienes ofertan servicios más costosos. Consecuentemente, podemos aducir que los servicios públicos de salud de bajo costo pueden ser percibidos como servicios seguros y de calidad, lo que hace pertinente la aplicación del modelo al objeto de estudio.
Elementos tangibles
Como los hospitales brindan servicios, los clientes tienen dificultad para evaluar debido a la ausencia de un producto tangible, por lo que se consideran a las variables que conforman el contexto social y físico de la prestación de servicios, como señales periféricas, que son pruebas tangibles de la prestación del servicio (Ford, Honeycutt, & Hoffman, 2015). En consecuencia, se les pidió a los usuarios que evaluaran las instalaciones físicas con que cuentan las clínicas universitarias.
Relacionado con los elementos tangibles, pero también con la seguridad y confianza que puede generar una institución de servicios de salud, consideramos que la higiene puede ser un atributo fácilmente identificable y que puede impactar la percepción de los servicios de salud recibidos. Si las instalaciones y el equipo se perciben como faltos de limpieza, hay una afectación en la percepción de calidad en el servicio como lo sugieren Pedraza-Melo et al (2014) al evaluar instalaciones hospitalarias en México. Por dicha razón se propone la incorporación al modelo de la variable higiene, que toma especial relevancia después de experimentar la pandemia del Covid19.
Higiene
En un contexto de crisis sanitaria por el Covid19, es un desafío brindar servicios de salud con las medidas para prevenir el contagio en el contexto de la atención dental. Según Martínez-Camus & Yévenes-Huaiquinao (2020) a la fecha, no existe un protocolo universal para la atención durante el brote del Covid19, las recomendaciones están en constante evolución según se determinan nuevas características del virus SARS-CoV-2. Sin embargo, se deben tomar medidas de precaución antes, durante y después de la atención dental para reducir el riesgo de contagio entre el paciente y el personal de salud dental.
Después de revisar la literatura de las variables involucradas en el modelo SERVPERF, a continuación, se presentan las hipótesis de trabajo a comprobar:
H1: Los elementos tangibles tienen una relación directa y positiva con la satisfacción de los pacientes con los servicios dentales recibidos.
H2: La confianza que brinda el personal tiene una relación directa y positiva con la satisfacción de los pacientes con los servicios dentales recibidos.
H3: La capacidad de respuesta en brindar servicios rápidos y eficientes tiene una relación directa y positiva con la satisfacción de los pacientes con los servicios dentales recibidos.
H4: La seguridad percibida tiene una relación directa y positiva con la satisfacción de los pacientes con los servicios dentales recibidos.
H5: La empatía de los doctores y estudiantes que trabajan en los consultorios dentales tiene una relación directa y positiva con la satisfacción de los pacientes.
H6: Las medidas de higiene brindadas tienen una relación directa y positiva con la satisfacción de los pacientes con los servicios dentales recibidos.
Metodología
Diseño de investigación
Se realiza un estudio exploratorio, cuantitativo y transversal mediante la aplicación de un cuestionario obteniendo la participación de setenta pacientes. El método PLS SEM ha demostrado trabajar adecuadamente con muestras pequeñas. Para 6 relaciones en el modelo es aceptable utilizar un mínimo de 70 datos (Marcoulides & Saunders, 2006). El instrumento consta de 23 ítems utilizando la escala del modelo SERVPERF (Cronin & Taylor, 1994) para medir las percepciones sobre las experiencias y la calidad de los servicios dentales mediante las cinco dimensiones: elementos tangibles, empatía, confiabilidad, capacidad de respuesta y seguridad. Se agrega la dimensión higiene con dos ítems (El consultorio dental contaba con buena higiene y Los doctores y estudiantes tomaron las medidas de higiene necesarias), así como la satisfacción del paciente obtenida a través de la afirmación “Estoy muy satisfecho(a) con el servicio y lo recomiendo ampliamente”.
Tabla 1 Definición operativa de los cinco constructos de la Escala SERVPERF aplicada y los 2 constructos incorporados al modelo
| No. | Constructo | No. Variables | Ítems |
|---|---|---|---|
| 1 | Elementos tangibles | 4 | 1. El consultorio dental de la Facultad de Odontología UAdeC cuenta con un equipamiento de aspecto moderno. |
| 2. Las instalaciones físicas del consultorio dental son visualmente atractivas. | |||
| 3. Los doctores y estudiantes que trabajan en el consultorio dental tienen buena presencia. | |||
| 4. En el consultorio dental, el material asociado con el servidor (como los folletos o los comunicados) es visualmente atractivo. | |||
| 2 | Confiabilidad | 4 | 5. Cuando el consultorio dental promete hacer algo en una fecha determinada, lo cumple. |
| 6. Cuando tiene un problema el consultorio dental muestra un interés sincero por solucionarlo. | |||
| 7. El consultorio dental lleva a cabo el servicio bien a la primera. | |||
| 8. El consultorio dental lleva a cabo sus servicios en el momento que promete que va a hacerlo. | |||
| 3 | Capacidad de respuesta | 4 | 9. Los doctores y estudiantes que trabajan en el consultorio le comunican con exactitud cuándo se llevarán a cabo los servicios. |
| 10. Los doctores y estudiantes que trabajan en el consultorio le proporcionan un servicio rápido. | |||
| 11. Los doctores y estudiantes que trabajan en el consultorio siempre están dispuestos a ayudarle. | |||
| 12. Los doctores y estudiantes que trabajan en el consultorio están demasiado ocupados para responder a sus preguntas | |||
| 4 | Seguridad | 4 | 13. El comportamiento de los doctores y estudiantes que trabajan en el consultorio le inspira confianza. |
| 14. Se siente seguro con los servicios que le ofrece el consultorio dental de la Facultad de Odontología UAdeC. | |||
| 15. Los doctores y estudiantes que trabajan en el consultorio suelen ser amables con usted. | |||
| 16. Los doctores y estudiantes que trabajan en el consultorio tienen los conocimientos necesarios para contestar a sus preguntas. | |||
| 5 | Empatía | 4 | 17. El consultorio dental tiene unos horarios de apertura o atención adecuados para todos sus clientes. |
| 18. En el consultorio dental los precios son accesibles. | |||
| 19. Los doctores y estudiantes que trabajan en el consultorio comprenden sus necesidades específicas. | |||
| 20. El consultorio dental se interesa por actuar del modo más conveniente para usted. | |||
| 6 | Higiene | 2 | 21. El consultorio dental contaba con buena higiene. |
| 22. Los doctores y estudiantes tomaron las medidas de higiene necesarias. | |||
| 7 | Satisfacción | 1 | 23. Estoy muy satisfecho(a) con el servicio y lo recomiendo ampliamente. |
Fuente: Elaboración propia con datos de (Cronin & Taylor, 1994)
Los resultados del estudio empírico se obtienen al aplicar un Modelo de Ecuaciones Estructurales (SEM) evaluando el modelo teórico mediante Análisis de Mínimos Cuadrados Parciales (PLS) con el software Smart PLS. Se utiliza el Análisis de Senderos (PATH Analysis) para determinar la correlación entre variables y se encuentra que las estimaciones obtenidas para el modelo tienen un impacto significativo en la satisfacción de los usuarios, donde se observa que la r2 del modelo es de 0.781 lo que hace relevante la relación explicada del modelo confirmatorio.
Resultados y discusión
El análisis inferencial se lleva a cabo con la herramienta SmartPLS 4 herramienta que permite evaluar en dos fases (Hair Jr., Bush, & Ortinau, 2010): a) modelo de medida (propiedades psicométricas de la escala usada para mediar una variable) y b) la estimación del modelo estructural (la fuerza y dirección de las relaciones entre las variables).
A continuación, se presentación los hallazgos:
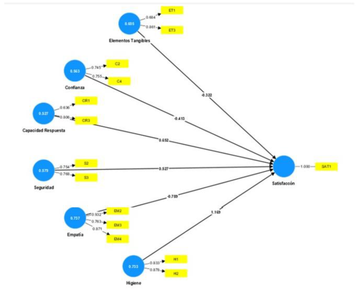
a) Modelo de medida

Fuente: Elaboración propia
Figura 1 Modelo de medida Satisfacción de pacientes de servicios dentales
Referente a la fiabilidad de ítems, al ejecutar el algoritmo de PLS, todos los ítems muestran valores aceptables, dado que los factores de carga se encuentran en el rango de 0.636 - 0.932 y el criterio del valor mínimo es de 0.70.
En la Tabla 2 se muestra que el estadístico Alfa de Cronbach de todos los ítems se encuentra por arriba de 0.701 cumpliendo el criterio del valor mínimo de 0.70. Así mismo, la Confiabilidad compuesta (rho_c) de todos los ítems tiene valores mayores a 0.703 (Hair, Bush, y Ortinau, 2010).
Tabla 2 Fiabilidad y validez de constructo: Alfa de Cronbach, Confiabilidad Compuesta y Validez Convergente
| Constructo | Alfa de Cronbach | Rho_c | AVE | |
|---|---|---|---|---|
| 1 | Elementos tangibles | 0.741 | 0.751 | 0.605 |
| 2 | Confianza | 0.72 | 0.72 | 0.563 |
| 3 | Capacidad de respuesta | 0.701 | 0.703 | 0.527 |
| 4 | Seguridad | 0.713 | 0.733 | 0.579 |
| 5 | Empatía | 0.882 | 0.893 | 0.737 |
| 6 | Higiene | 0.845 | 0.846 | 0.733 |
Fuente: Elaboración propia
La validez convergente se lleva a cabo a través del AVE donde los valores de todas las dimensiones del modelo son superiores a 0.50 (Fornell & Larcker, 1981). El modelo contempla indicadores reflectivos, por lo que aplica este análisis.
b) Modelo estructural
Se verifica el ajuste aproximado del modelo con el análisis SRMR que es la divergencia de las matrices de correlación observada y la implícita del modelo. Los valores son menores a 0.08 lo que representa un buen ajuste (Hu & Bentler 1998 citado por Medina-Quintero, Ábrego-Almazán, & Echeverría-Ríos 2021). En la Tabla 3 se observa que se obtiene un valor de 0.079 cumpliendo con el criterio mencionado.
Tabla 3 Ajuste del Modelo con análisis SRMR
|
|
|
95% | 99% | |
|---|---|---|---|---|
| Modelo saturado | 0.079 | 0.052 | 0.074 | 0.086 |
| Modelo estimado | 0.079 | 0.052 | 0.074 | 0.086 |
Fuente: Elaboración propia
Se utiliza el Bootstrapping completo de dos colas para la validación del modelo estructural y comprobación de hipótesis. De acuerdo con González Huelva (2018), el Bootstrapping es un procedimiento no paramétrico que puede utilizarse para probar la significancia estadística de los resultados de PLS.SEM.
La Figura 2 detalla en el nomograma de PLS que todos los ítems son significativos para cada una de las dimensiones (p < 0.001). Cada dimensión es significativa para la explicación de la satisfacción de los pacientes (p< 0.001) (Hair, Jr., y otros, 2017).
Observándose en la Tabla 4 que R2 del modelo es de 0.781 por lo que la relación explicada del modelo es confirmatoria (Hair et al, 2017). Indicando que las 6 dimensiones impactan a la satisfacción de los pacientes de las clínicas de atención dental de la Facultad de Odontología de la Universidad Autónoma de Coahuila.
Tabla 4 Análisis Coeficiente de Determinación R2 del modelo
| Muestra original (0) | Media de la muestra (M) | Sesgo | 5% | 95% | |
|---|---|---|---|---|---|
| Satisfacción | 0.781 | n/a | n/a | 0.412 | 1.328 |
Fuente: Elaboración propia
La Tabla 5 muestra los resultados del método de valoración para la validez discriminante de acuerdo al criterio establecido por Fornell y Larcker que toma la raíz cuadrada del AVE de cada constructo y la compara con las correlaciones con los otros constructos. La raíz del AVE debe ser mayor que todas las correlaciones con los otros constructos y que se muestran en la misma columna (Hair, Jr., y otros, 2017). Como se puede apreciar en la Tabla 5 todos los constructos cumplen con el criterio.
Tabla 5 Validez discriminante de acuerdo al criterio de Fornell y Larcker
| Capacidad respuesta | Confiabilidad | Empatía | Higiene | Satisfacción | Seguridad | Tangibles | |
|---|---|---|---|---|---|---|---|
| C. respuesta | 0.8684 | ||||||
| Confiabilidad | 0.7227 | 0.8839 | |||||
| Empatía | 0.7193 | 0.8004 | 0.9076 | ||||
| Higiene | 0.6229 | 0.6835 | 0.8777 | 0.9305 | |||
| Satisfacción | 0.6949 | 0.6806 | 0.8151 | 0.7411 | 1.0000 | ||
| Seguridad | 0.7434 | 0.7705 | 0.8159 | 0.8004 | 0.7824 | 0.8885 | |
| Tangibles | 0.4127 | 0.5678 | 0.6099 | 0.6801 | 0.4736 | 0.5750 | 0.8903 |
Fuente: Elaboración propia
En la Tabla 6 se muestra la evaluación del modelo y las hipótesis planteadas con base en la revisión de la literatura. A continuación, se responde a las hipótesis de investigación planteadas tomando en cuenta los resultados descritos previamente:
La H1 es aceptada con un β=.322 los usuarios están conscientes de que los elementos tangibles son factores claves al recibir la atención concordando con Natalya Angela y Bawono Adisasmito (2019) quienes consideran a la imagen del proveedor de servicios, como una variable destacada en la satisfacción de los pacientes. Cabe señalar que en la variable Tangibilidad se obtiene menor valor en relación a las otras dimensiones, coincidiendo con Morales Pando (2020) que las áreas de mejora se enfocarían en instalaciones físicas, equipo y el material de promoción de los servicios dentales. También en el tema de la confianza en el personal es aceptada la H2 con un β=.413 pues los pacientes perciben que se cumplen con los plazos de los tratamientos y se atiende con calidad los problemas de salud que presentan, coincidiendo con las conclusiones de la investigación de Sitaraman, Shanmugasundaram y Muthukrishnan (2020) al afirmar que el compromiso médico es el factor más importante en la atención de los pacientes. De igual forma la H3 es aceptada con un β=.652 referente a la capacidad de respuesta, al opinar los usuarios de recibir atención rápida y eficiente. En cuanto a sentirse seguros con los servicios ofrecidos la H4 es aceptada con un β=.527 pues el personal inspira confianza al poseer los conocimientos necesarios para resolver dudas. También la H5 es aceptada con un β=.789 pues consideran que los doctores y estudiantes que trabajan en los consultorios dentales son empáticos al contar con precios accesibles y por su actuación centrada en la conveniencia de los usuarios, concertando con lo manifestado por Matsumoto Nishizawa (2014) y Şantaş, Kar, Kahraman, & Kurşun (2016) de que los pacientes prefieren acudir a los hospitales públicos por el costo. Respecto a la H6 también se acepta con un β=.845, pues los entrevistados opinan sentirse seguros y satisfechos con las medidas de precaución durante su atención en la clínica dental, coincidiendo con Martínez-Camus y Yévenes-Huaiquinao (2020) de la importancia en este contexto de pandemia al brindar una atención dental procurando reducir el riesgo de contagio entre el paciente y el personal de salud dental.
Tabla 6 Resumen de los resultados con SmartPLS 4: Análisis de Senderos/ Path
| Hipótesis | Coeficiente path | Comentario | |
|---|---|---|---|
| 1 | Elementos tangibles > Satisfacción | 0.322 | Aceptada |
| 2 | Confianza > Satisfacción | 0.413 | Aceptada |
| 3 | Cap. de respuesta > Satisfacción | 0.652 | Aceptada |
| 4 | Seguridad > Satisfacción | 0.527 | Aceptada |
| 5 | Empatía > Satisfacción | 0.789 | Aceptada |
| 6 | Higiene > Satisfacción | 0.845 | Aceptada |
Fuente: Elaboración propia
Conclusiones
Es de reconocer la labor social que ejerce la Facultad al brindar acceso a la atención bucodental a las poblaciones vulnerables preferentemente, mediante su modelo docencia-servicio.
Los resultados del presente trabajo demuestran que los usuarios detectan rezago en materia de rehabilitación y mantenimiento de las unidades de servicio, equipamiento, instrumental e insumos para brindar un servicio de calidad.
Algunas de las consideraciones para garantizar la mejora en la percepción de la calidad de los servicios prestados por la Facultad, serían las siguientes estrategias desde la perspectiva de la Mercadotecnia:
Primero, asegurar el seguimiento a los pacientes de la institución, adquiriendo un buen software para el manejo eficiente de bases de datos.
Por otra parte, los serios retos que enfrenta la economía mexicana en la actualidad y observando un presupuesto público para salud insuficiente para dar respuesta a la demanda de servicios, se sugiere continuar ofertando los servicios con precios accesibles.
Después de la pandemia los pacientes exigen mantener los protocolos de bioseguridad asegurando la práctica odontológica.
Por otro lado, punto importante para los usuarios es el relacionado con el aseguramiento de la mejora en instalaciones físicas y equipo, mismo que se puede realizar con los ingresos obtenidos por los servicios y mediante la procuración de fondos por patrocinios.
Otra recomendación es incluir en el plan de estudios cursos de calidad en el servicio para los profesores y estudiantes. Así como el seguir incorporando la tecnología que brinda el mundo digital a la práctica odontológica para continuar distinguiéndose a nivel nacional como una Facultad de calidad.
Por último, se sugiere el diseño e implementación de campañas de promoción de salud oral, como “Semana de revisión gratuitas”, “Las personas mayores y su salud oral”, “La salud bucal y los niños”, “Guía de las enfermedades bucodentales más frecuentes”, “Cursos en modalidad virtual y presencial”, “Consejos universitarios para una buena higiene bucal” entre otros.
El presente estudio tuvo como limitación el pequeño tamaño de muestra, que impidió llegar a resultados concluyentes para la población que utiliza los servicios dentales de la Facultad de odontología de la Universidad Autónoma de Coahuila. Para una segunda fase del proyecto deberá incrementarse el número de participantes. Así mismo, sería conveniente extender la encuesta a servicios odontológicos ofertados por universidades privadas, e incluso a consultorios de profesionales para evaluar si los resultados se comportan de la misma manera. Especialmente lo relativo al constructo de la higiene, pues este elemento podría variar significativamente en los tres contextos citados. Sería importante demostrar si el constructo de higiene mantiene su importancia en otras industrias de servicio como la de la belleza (spas, estéticas, etc.) o la de alimentos. De ser así, la adición de este constructo podría significar un mejoramiento del modelo SERVPERF para analizar la calidad de servicio en cualquier tipo de industria.















