Introducción
Con base en las preguntas de investigación: ¿Cuáles son las decisiones estratégicas de la estabilidad del autoritarismo competitivo? ¿Se puede entender la continuidad de un régimen autoritario competitivo como un equilibrio de Nash de un juego entre incumbents, oposición y otros actores en un campo de competencia desigual? ¿Por qué el régimen autoritario competitivo es estable? ¿Qué condiciones institucionales y comportamientos de gobierno y oposición les dan continuidad en el tiempo? Se propone -para interpretar el fenómeno y aproximar respuestas- un modelo analítico que racionalice (dé cuenta de) las decisiones estratégicas de los actores políticos en el régimen autoritario competitivo, por medio de: (1) identificar a los actores políticos; (2) describir los posibles outcomes (resultados) del juego de acuerdo a las combinaciones de estrategias; (3) proponer preferencias de cada actor sobre los resultados del juego; (4) identificar el concepto de solución pertinente (equilibrio de Nash, perfecto en subjuegos u otro que resulte apropiado); (5) encontrar los equilibrios del juego resultante y; (6) contrastar las consecuencias analíticas del modelo con evidencia empírica.
El objeto de estudio de esta investigación es el autoritarismo competitivo definido éste (Levitsky y Way, 2004a:161-164) como un régimen de tipo híbrido donde coexisten características de la democracia y del autoritarismo. En el autoritarismo competitivo (RAC) las instituciones democráticas constituyen los medios principales de acceso legítimo al poder y es a través del control y la subversión de estas instituciones que los incumbents (titulares del poder) establecen ventajas frente a la oposición. Este régimen es competitivo en la medida que el gobierno permite que la oposición compita legalmente por el poder mediante los procesos electorales; sin embargo, el campo de juego está sesgado a favor de los intereses de los incumbents. Bajo estas condiciones desiguales y reglas manipuladas por los titulares del poder, los actores políticos, individuales, colectivos o institucionales compiten también en las arenas legislativa, judicial y mediática.
En un RAC los funcionarios gubernamentales violan con frecuencia las reglas democráticas, a tal grado que el régimen no cumple con los estándares convencionales de una democracia en sus tres condiciones fundamentales y las ocho garantías procedimentales como lo estipula (Dahl, 2009:14) tales como: (a) formular y manifestar preferencias para llevar a cabo elecciones competitivas, libres y justas; (b) derecho y libertad para que los líderes políticos compitan y; (c) recibir igualdad de trato por parte del gobierno en la ponderación de las preferencias. (Levitsky y Way, 2013:9-10) agregan otro atributo democrático y es el campo de juego equitativo entre el gobierno y la oposición. En ausencia de esta última condición, la manipulación y violación de las reglas institucionales -además de la cooptación de los recursos públicos- limitan y crean un campo de juego desigual entre gobierno y la oposición. Esto abre la posibilidad al autoritarismo competitivo.
En el régimen autoritario competitivo la función de las elecciones es instrumental y una de las cuatro arenas de competencia. Es a través de los procesos electorales que la oposición puede retar al gobierno. Asimismo, los comicios son potencialmente útiles para denunciar al gobierno y sus abusos de poder. La competencia es una característica en el comportamiento y las expectativas de los actores políticos en las cuatro arenas del ejercicio de poder. En el RAC los incumbents recurren a la manipulación tanto en las instituciones de dominación como de representación, a diferencia de las autocracias electorales1 donde la manipulación autoritaria se sujeta mediante la combinación de ambas instituciones porque, en las primeras, se produce la obediencia y la cooperación en el seno del monopolio del poder político y; en las segundas -las llamadas comprensivas- se diseñan las concesiones al pluralismo societal, se canaliza el conflicto y se limita al poder.
Lo que distingue al régimen autoritario competitivo de los regímenes democráticos electorales es que, los incumbents no cumplen -por lo menos con uno- de los cuatro elementos procedimentales: (1) sistema político multipartidista; (2) sufragio universal, (3) procesos electorales competitivos; y (4) acceso público para los partidos políticos hacia el electorado (Tilly, 2007: 39).2 A diferencia de otros regímenes semidemocráticos o parcialmente libres que cumplen con cuatro criterios mínimos3 en el régimen autoritario competitivo, el gobierno y la oposición encaran una serie de oportunidades y retos que no existen en las otras tipologías democráticas u otras formas de reglas autoritarias absolutas. Además, el autoritarismo competitivo tiende a expandirse.
Cuatro son las arenas de competencia entre gobierno y oposición en un régimen autoritario competitivo: electoral, legislativa, judicial y mediática. En la arena electoral, los incumbents acceden y mantienen el poder. Si bien los procesos electorales son reñidos y se caracterizan por la sospecha de fraude, clientelismo, chantaje, extorsión a candidatos de la oposición y cooptación de los funcionarios electorales, para la oposición son espacios competitivos. La arena legislativa es un centro nodal de la actividad de la oposición, porque funge: (a) como un lugar de encuentro y organización y; (b) como un foro público legítimo para denunciar el abuso de poder del régimen, aun cuando el gobierno tenga mayoría legislativa. Si bien el gobierno puede optar por cerrar o disolver el cuerpo legislativo cuando no le es favorable, ya que los costos en legitimidad por estas acciones son significativos tanto al interior del país como a nivel internacional.
En la arena judicial -contrapeso a los otros poderes públicos en un régimen democrático- el autoritarismo competitivo subordina al poder judicial a través de la persecución, la construcción de delitos para encarcelar jueces, la extorsión y otros mecanismos de cooptación y control. En el ámbito mediático -en condiciones democráticas- la prensa independiente sirve de contención al poder y posibilita que periodistas y analistas surjan como líderes de oposición; no obstante, en el RAC, las concesiones de la red de comunicación masiva dependen del gobierno y los representantes de los medios críticos pueden ser hostigados a través de las instituciones que asignan contratos selectivos de publicidad gubernamental o autorizan la condonación de deudas por impuestos (Levitsky y Way, 2004b:164-168).
El artículo está organizado en cinco apartados: (1) plantea las preguntas y los objetivos de la investigación; así como la definición del objeto de estudio; (2) hace referente al régimen autoritario competitivo a través de casos empíricos como: El Salvador y Turquía; (3) se exponen el marco teórico y las definiciones funcionales para la construcción del modelo analítico. (4) se propone un modelo estilizado con base en la teoría de juegos que explica las decisiones estratégicas -como unidad de análisis- para explicar la racionalidad de la estabilidad del autoritarismo competitivo. En el modelo -diagrama de árbol de decisiones- se incorporan parámetros institucionales y diversos comportamientos de gobierno y la oposición. Igualmente, se presentan ejemplos de equilibrios del modelo en que el resultado son; autoritario, democrático o autoritario competitivo y las condiciones en que éstos surgen. (5) a manera de conclusión, se establecen algunas relaciones causales derivadas del análisis y posibles avenidas para investigación futura.
1. Régimen autoritario competitivo en las primeras décadas del siglo veintiuno
En la actualidad, la evidencia empírica del régimen político de tipo híbrido se manifiesta en 37 países de 167 analizados a nivel global durante los años 2020 y 2021. Los reportes titulados Democracy Index publicados por Economist Intelligence Unit4 y The Economist5 ubican a un régimen híbrido entre 5.99 a 4.10 sobre la máxima calificación de 10. La categoría se sustenta en la medición de 60 indicadores con base en 5 categorías: (i) procesos electorales y pluralismo; (ii) funcionamiento de gobierno; (iii) participación política; (iv) cultura política y; (v) libertades civiles. Para esta investigación se hace referencia específica a dos casos empíricos que cumplen con las características de régimen de tipo híbrido: El Salvador y Turquía.
El Salvador6 -ubicado en Centroamérica- está en el puesto 79/167 con un promedio ID 5.72. En el proceso electoral último reciente del 28 de febrero de 2021, el electorado vota a favor de los candidatos del partido político que lidera el actual presidente Nayib Bukele. La oposición organizada en el duopolio entre Alianza Republicana Nacionalista (ARENA) y el Frente Farabundo Martín para la Liberación Nacional (FMLN) afronta el dilema de participar o no en la arena electoral, aun cuando el campo de la competencia es desigual. Se percibe que el poder se está concentrado en un solo hombre porque el jefe de Estado utiliza las instituciones democráticas para estabilizar un régimen autoritario; no obstante, mantiene abiertas las otras arenas de competencia.7
En cuanto a la arena mediática, el presidente salvadoreño “ha cercenado la libertad de prensa y ha arremetido contra periodistas independientes, a quienes acusa de propagar fake news y los califica constantemente de mercenarios”.8 En la arena legislativa, Nayib Bukele cuenta con la mayoría de dos tercios y ello posibilita legitimar cualquier propuesta de iniciativa de ley para regular la función de los medios independientes y /o de cualquier otro actor político que sea crítico a su proyecto de gobierno.
Turquía -en el Oriente medio- es otro caso empírico de régimen híbrido ubicado en el puesto 103/167 del ranking democrático; promedio: 4.35. En el último proceso electoral del 24 de junio de 2018 fue reelecto el presidente Recep Tayyip Erdogan. (Mourenza, 2018) comparte su observación directa del proceso electoral mediante un amplio reportaje periodístico para indicar que, el presidente -y candidato- iba seguro ganador porque “tiene a la policía de su parte, tiene al ejército de su parte, a la justicia de su parte y a la prensa también (…) y hará lo que sea para no perder. Y, si hace falta, amañará las elecciones”.9
Desde que el líder turco llega al poder en 2002 controla y usa las instituciones democráticas para competir -con ventaja- en los procesos electorales. Utiliza estrategias autoritarias como: (1) operar una maquinaria electoral imbatible mediante el partido político en el gobierno; (2) destina los recursos públicos en beneficio de sus campañas electorales y las de sus aliados políticos y; (3) maximizar su carisma y experiencia en la política pragmática para negociar hábilmente con la oposición. Sin embargo, en las elecciones del 31 marzo de 2019, la oposición turca decide participar en la arena electoral, bajo incertidumbre y en un campo desigual. El triunfo opositor se da en dos importantes ciudades, Ankara y Estambul, esto motiva a los opositores decidir estrategias para el próximo proceso electoral convocado en junio de 2023.
Erdogan se considera un competidor estratega. Convierte los reveses, como la prisión en 1998, la pérdida de la mayoría parlamentaria en 2015 y el golpe de Estado en 2016, en oportunidades para salir fortalecido. El triunfo electoral de la oposición turca en las ciudades de Ankara y Estambul es importante; pero, “el AKP junto con el presidente Erdogan, ejercen influencia en todo el sistema político turco. El liderazgo del mandatario es incuestionable y a pesar de la derrota electoral, gobierna con un amplio espectro de acción autoritaria”10 (Hernández, 2019:1).
2. Los supuestos teóricos, el método y las definiciones funcionales
2.1. Elección racional
El método de la elección racional (Shepsle, 2018) supone que:
Definición 1 Axioma de elección racional.
Cada persona tiene intereses propios bien definidos que persigue de manera consistente dada la información que posee y las herramientas a su alcance. Las personas siempre buscan hacer lo mejor para ellas en cada posible circunstancia.
2.2. La narrativa analítica
(Levy, 2006) proporciona el marco conceptual a través de la narrativa analítica que, al combinar la formalización matemática con el uso de fuentes históricas permite elaborar modelos de explicación causal y sustentar las generalizaciones con casos empíricos que ayudan a contrastar hipótesis y a relacionar los fenómenos políticos. Este enfoque parte de la teoría de la elección racional, específicamente en los juegos de forma estratégica o extensa. Ello significa, primero, extraer de la narrativa los actores clave, sus objetivos, y sus preferencias y las reglas efectivas que influyen en su comportamiento; segundo, elaborar las interacciones estratégicas que producen un equilibrio que limita algunas acciones y facilita otras. En este orden, el énfasis está en la identificación de las razones para el tránsito de un equilibrio institucional en un momento dado por el tiempo, a un equilibrio institucional distinto a un momento diferente.
Este modelo teórico es funcional para: (i) estudiar el comportamiento estratégico de los actores políticos en los autoritarismos competitivos porque es capaz de (ii) generar no solo la explicación preferida, sino también, hipótesis alternativas. Primero, porque al hacer los supuestos claros y explícitos, es posible desafiarlos y producir nuevos conocimientos (insights) e interpretaciones y; segundo, porque a la consideración de estos comportamientos fuera del área de confort se revelan las razones y razonamientos por los cuales los jugadores toman un camino y no otro. De hecho, lo que los actores creen que pasará si hacen una elección diferente podría determinar las elecciones que efectivamente realizan. En esta investigación, la narrativa analítica ayuda a determinar los jugadores principales, sus metas y sus preferencias, al tiempo que arroja luz sobre las reglas efectivas del juego, limitaciones e incentivos toda vez que, la narrativa es la historia detallada del proceso y el contexto, cuidando la secuencia y la temporalidad. Así, la narrativa analítica es atractiva como método porque se busca evaluar la fortaleza de mecanismos causales parsimoniosos.
La narrativa analítica se construye en los siguientes pasos:
Hacer comprensibles las cosas desconocidas a partir de cosas conocidas mediante la analogía, la similitud o el contraste.
Señalar descubrimientos nuevos o resaltar lo peculiar, para lo cual se puede utilizar la perspectiva de la comparación heurística. Se interpretan varios casos e identifican fenómenos históricos que dan coherencia a la inferencia causal.
Sistematizar las diferencias entre los casos estudiados para revelar la comparación, considerando lo particular del objeto analizado no como singularidad sino como especificidad. La narrativa analítica da fuerza a la interpretación valorativa de los resultados empíricos.
2.3 Teoría de juegos
Para establecer los mecanismos causales que menciona (Levy, 2006) se usa el axioma de elección racional en el contexto de la teoría de juegos. Este enfoque explora las consecuencias lógicas del supuesto de elección racional cuando existen decisiones interdependientes entre varios actores. El principio de elección racional supone que cada actor calcula la mejor estrategia para alcanzar sus objetivos dada la información con que cuenta y sus posibilidades: los jugadores son maximizadores estratégicos que buscan promover sus intereses de manera consistente.
En el contexto de la teoría de juegos se entiende a los fenómenos políticos como situaciones de negociación y conflicto entre actores políticos con decisiones interdependientes.
Para elaborar el modelo teórico (el juego) es necesario:
Identificar a los stakeholders, es decir, aquellas personas que tienen algo que ganar o perder en la situación que estudiamos.
Seleccionar dentro de los stakeholders encontramos a los que tienen capacidad de incidir en los resultados a través de sus decisiones, a estos los llamaremos jugadores.
Formular un conjunto de estrategias para cada jugador, a través de las cuales pueden incidir en el escenario contribuyendo a producir un resultado o estado del mundo.
Construir una función de resultados: una regla que a cada posible combinación de estrategias asigna un resultado específico.
Definir preferencias para cada jugador sobre el conjunto de los posibles resultados y representarlas a través de utilidades esperadas de von Neumann y Morgenstern (que consideren su grado de aversión al riesgo).
Establecer un concepto de solución (Nash, perfecto en subjuegos, etc.) y calcular el equilibrio del juego.
Plantear escenarios factuales y contrafactuales modificando los parámetros del juego.
2.4 Definiciones funcionales del modelo teórico
Para construir el modelo teórico se utilizan definiciones funcionales de actores, regímenes e instituciones:
Definición 2 Autoritarismo competitivo (Levitsky and Way, 2013).
Régimen político híbrido cuyos actores políticos compiten usando las instituciones democráticas formales de forma selectiva para legitimarse. Los funcionarios gubernamentales manipulan o violan con frecuencia las reglas democráticas, esto crea escenarios de competencia desigual e injusta entre el gobierno y la oposición.
Definición 3 Arenas de competencia en un RAC (Levitsky y Way, 2004).
Electoral: en que los regímenes AC acceden, mantienen y legitiman su poder. Fuertemente reñidas y bajo amenaza e incertidumbre.
Legislativa: el gobierno puede o no tener la mayoría, es un escenario de negociación con partidos opositores.
Judicial: las cortes pueden evitar acciones ilegales del gobierno y proteger a la oposición; sin embargo, también están bajo presión del ejecutivo.
Mediática: la formación de opinión pública a favor o en contra del régimen autoritario competitivo. Los medios pueden o no estar controlados directamente por el gobierno.
En cada una de las arenas del régimen autoritario competitivo existen acciones que pueden llevar a cabo los gobiernos, las oposiciones y otros actores, por ejemplo:
Electoral: chantaje, compra de votos, extorsión a candidatos de oposición, cooptación de funcionarios electorales.
Legislativa: financiar a partidos de oposición para controlar la mayoría y preservar la legitimidad de las iniciativas del poder ejecutivo.
Judicial: Subordinarlo a través de persecución, soborno, construcción de delitos para encarcelar jueces, extorsión.
Mediática: agredir empresas que no se alinean al gobierno, persecución y acoso de periodistas, editorialistas a través de medios legales y extralegales.
Definición 4 Instituciones (North, 1991).
Para efectos de esta investigación las instituciones son un conjunto de reglas formales e informales que dan incentivos al comportamiento de personas y grupos. Las instituciones constituyen las reglas del juego en que gobierno, oposición, participan. Las instituciones como equilibrios autoimpuestos que coordinan los comportamientos.
Es importante hacer notar que la anterior definición de instituciones no incluye organizaciones, sólo conjuntos de reglas que incentivan el comportamiento de personas y grupos. En este sentido, un partido político es una organización/actor y no una institución.
La teoría de juegos es el estudio de las situaciones sociales de decisiones interdependientes entre actores racionales. Es un método analítico deductivo que parte de supuestos: la elección racional y las características de una situación de decisión interdependiente para deducir el comportamiento de personas en esa situación (Binmore, 2017).
Definición 5 Juego en forma estratégica (Osborne and Rubinstein, 1994)
Situación social en que no hay acuerdos vinculantes.
Hay decisiones simultáneas.
Conjunto de jugadores cada uno de los cuales tiene un conjunto posible de estrategias.
Un conjunto de resultados.
Una regla que asigna cada resultado a una combinación de estrategias de los jugadores.
Cada jugador tiene preferencias racionales sobre el conjunto de posibles resultados representadas por utilidades esperadas de von Neumann y Morgenstern.
Con esa definición se relacionan las instituciones y los juegos de la siguiente forma:
Las reglas formales e informales que incentivan el comportamiento de personas y grupos se capturan en la teoría de juegos a través de la regla que asigna cada resultado a una combinación de estrategias de los jugadores.
Ese elemento constituye las reglas del juego.
Definición 6 Estrategia mixta (Sánchez-Mier, 2019)
Una estrategia mixta para un jugador es una distribución de probabilidad sobre las estrategias puras a través de la cual se selecciona una de las puras aleatoriamente.
En la teoría de juegos, un concepto de solución es una predicción sobre el comportamiento de actores racionales en el juego. Los conceptos de solución destacan situaciones de estabilidad, aquellas en las que los jugadores tienen un comportamiento estable en el tiempo.
Definición 7 Equilibrio de Nash (Osborn and Rubinstein, 1994).
Dado un juego en forma estratégica en que existe conocimiento común, un equilibrio de Nash es una combinación de estrategias (incluyendo mixtas) tal que cada jugador elige una mejor respuesta a las estrategias de los demás. Es decir que ningún jugador puede mejorar cambiando su estrategia unilateralmente.
Definición 8 Tipos de incertidumbre (Shepsle, 2018)
Estructural: aquella que no depende de las estrategias de los jugadores, “jugadas de la naturaleza”.
Estratégica: incertidumbre sobre las estrategias o creencias de otros jugadores (por ejemplo, cuando un jugador usa estrategias mixtas).
Definición 9 Juego en forma extensa. (Sánchez-Mier, 2019)
Situación social en que no hay acuerdos vinculantes.
Hay decisiones sucesivas de cada actor.
El juego se representa por un árbol de decisión que establece los jugadores, los nodos en que toman sus decisiones y las ramas que representan acciones posibles.
Cada jugador tiene un conjunto de nodos en que debe elegir dentro de un conjunto de acciones.
Una estrategia de un jugador es un plan completo que especifica una acción en cada nodo de decisión del jugador independientemente de que se alcance en la solución del juego.
Las ramas se extienden hasta un conjunto de nodos terminales cada uno de los cuales corresponde a un resultado posible del juego.
Cada jugador tiene preferencias racionales sobre el conjunto de posibles resultados (nodos terminales) representadas por utilidades esperadas de von Neumann y Morgenstern.
Puede incluirse al jugador artificial “naturaleza” que permite introducir elementos de riesgo que están fuera del control de los jugadores.
Definición 10 Estrategia en un juego en forma extensa (Sánchez-Mier, 2019)
Una estrategia para un jugador en un juego en forma extensa es un plan de acción para cada posible contingencia, es decir se especifica una acción en cada nodo de decisión posible para un jugador.
Definición 11 Equilibrio perfecto en subjuegos (Osborne and Rubinstein, 1994)
En un juego en forma extensa, una combinación de estrategias para cada jugador tales que cada estrategia es óptima en cada posible subjuegos del juego completo. Se calculan a través del método de inducción hacia atrás.
3.- El modelo estilizado
(Shepsle, 2018) propone como modelo una simplificación estilizada de un fenómeno complejo de interés cuyo objetivo es proveer instituciones e intuiciones acerca de dicho fenómeno. En la misma forma, (Robinson and Acemoglu, 2006)11 usan la lógica de la elección racional para desarrollar un modelo universal que explica la dinámica reflejada en varios patrones empíricos durante la tercera ola democratizadora de finales de siglo veinte.
En el modelo propuesto en este Artículo, solo hay dos jugadores que toman decisiones: el gobierno (incumbent) y la oposición; es decir, la sociedad y otros actores probables, se integran en uno de los dos grupos colectivos decisores interdependientes. En el gobierno, por ejemplo, están considerados todos los titulares del poder a todos los niveles, federal, regional, local, de todos los cargos públicos que abarcan el uso de recursos públicos y ejercicio de poder político. En el grupo de jugadores identificado como oposición, se encuentran todos los tipos de oposición posible, la radical, social, de opinión, colaborativa, etc. Es el jugador que compite por el poder.
El modelo propuesto en esta investigación, se centra en las decisiones que toman los jugadores interdependientes en un campo de juego desigual cuya competencia es por el acceso al poder en forma legítima, con doble intención: (1) estabilizar el régimen actual o; (2) iniciar un cambio político, que puede llevar a una democracia o a un autoritarismo pleno.
Se toma como casos empíricos los dos procesos últimos recientes en El Salvador y Turquía, donde se observa que el gobierno a través de sus incumbents elige estrategias autoritarias, pero no cancelan las instituciones democráticas. En este modelo, la oposición decide si participa o no en la arena electoral, aun con la incertidumbre de que está compitiendo en un campo de juego desigual. El gobierno pondera los costos de maniobrar cualquier tipo de fraude durante el proceso electoral, incluso, si opta por cambiar las reglas del juego, o incurrir en actividades de coerción, soborno, agresión hacia los candidatos de oposición, etc. Cada decisión que elijan tanto la oposición como el gobierno en torno a este juego de ciclo electoral, es interdependiente y estratégica secuencial.
3.1. Ejemplo 1
Jugadores= {líder de oposición, autócrata}
Estrategias de Líder de oposición= {mantener el reto al régimen, abandonar el reto}
Estrategias de autócrata= {conservar el poder, ceder el poder}
Resultados o estados del mundo= {status quo; asilo político y elecciones; sustitución del liderazgo de oposición; gobierno militar}
En la tabla se resume toda esta información, incluyendo la función de resultados que asigna status quo a la combinación {mantener reto, conservar poder}, etc.
La función de resultados captura el entorno institucional del juego, es decir, las reglas formales e informales en las que se desenvuelven los jugadores.
Ilustración 1 Ejemplo de una función de resultados
| Autócrata | |||
| Conservar poder | Ceder poder | ||
| Líder de oposición | Mantener reto | Status quo | Asilo politico y elecciones |
| Abandonar reto | Sustitución del liderazgo
de oposición |
Gobierno militar | |
Fuente: Elaboración propia.
Es necesario formular supuestos sobre las preferencias que cada jugador tiene sobre cada posible resultado y sobre las creencias e información que tiene cada jugador sobre la naturaleza del juego y sus oponentes. Establecer preferencias equivale a asignar valores de utilidad para cada jugador a cada resultado de forma que una utilidad mayor corresponde a un resultado preferido. Por ejemplo, si el autócrata prefiere el statu quo al asilo político asigno un número mayor al primero que al segundo. Si los pagos están escritos como (oposición, autócrata) entonces:
3.2. Ejemplo 2
Jugadores: gobierno, oposición.
En cada arena cada jugador tiene posibles acciones.
Para cada jugador, una estrategia es una combinación de acciones, una en cada arena.
Existe una regla que asigna un resultado a cada combinación de estrategias.
Los jugadores tienen preferencia sobre los posibles resultados.
Acciones del gobierno para cada arena:
Electoral: seguir la ley, gastar más de lo permitido.
Legislativa: Cooptación, no cooptación.
Judicial: inacción, soborno.
Mediática: Concesión a medio privados, control total.
Ejemplo de estrategia: {Gastar más, no cooptar, inacción, control total}.
Acciones de la oposición en cada arena:
Electoral: participar, abstenerse.
Legislativa: negociar, no negociar.
Judicial: controversia constitucional, inacción.
Mediática: redes sociales, acepta espacio asignado.
Ejemplo de estrategia: {abstenerse, no negociar, inacción, aceptar espacio}
En el siguiente juego de ciclo electoral, puede llevar a tres resultados: democracia, autoritarismo competitivo y autoritarismo pleno. (Levitsky, 2013: 13) define cada resultado de la siguiente manera:
Tabla 1 Comparación de variables en tres regímenes
| Variables | Democracia | Autoritarismo competitivo | Autoritarismo absoluto |
| Estado de las instituciones democráticas | Se respetan sistemáticamente. | Existen y son relevantes, pero son sistemáticamente violentadas en favor de los titulares del poder. | No existen o están reducidas a mero estatus de fachada. |
| Elecciones y libertades civiles | Ampliamente aceptadas como la única ruta para acceder al poder. | Ampliamente aceptadas como la ruta original para acceder al poder. | No se consideran como una ruta viable para acceder al poder. |
| Estado de la oposición | Se compite en condiciones (más o menos) de igualdad y equidad entre los titulares del poder. | La mayoría de la oposición es legal y puede competir en forma abierta, pero tienen significativas desventajas por el abuso de los titulares del poder. | La oposición en la mayoría, está prohibida, o está exiliada o activa en forma clandestina. |
| Nivel de incertidumbre | Alta | Más bajo en comparación a la Democracia, pero más alto en relación con el autoritarismo absoluto. | Baja |
Formular utilidades esperadas de John von Neumann y Oskar Morgenstern para cada jugador.
La oposición tiene tres nodos de decisión y dos acciones en cada nodo.

Fuente: Elaboración propia a partir del árbol de decisiones.
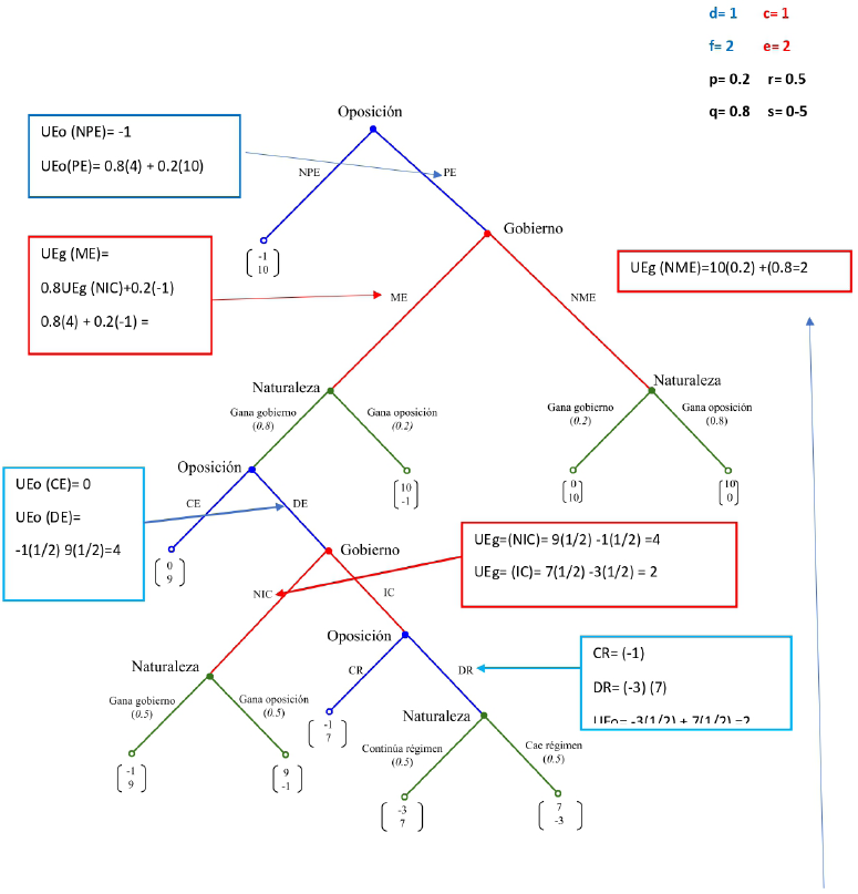
Ilustración 3 Juego de un ciclo electoral
Tabla 2 Acciones de la oposición
| Primer nodo | NPE | No participar en elección |
| PE | Participar en la elección | |
| Segundo nodo | CE | Conceder elección |
| DE | Denunciar elección | |
| Tercer nodo | CR | Conceder resolución |
| DR | Denunciar resolución |
El gobierno tiene dos nodos de decisión y dos acciones en cada nodo.
Tabla 3 Acciones del gobierno
| Primer nodo | ME | Manipular elección |
| NME | No manipular la elección | |
| Segundo nodo | NIC | No intervenir en corte |
| IC | Intervenir en corte |
Las preferencias de los jugadores se representan por funciones de utilidad esperada von Neumann-Morgenstern. Para ambos jugadores la utilidad básica de reelegirse / alcanzar el gobierno es de 10.
En varias etapas del juego las acciones de los jugadores son costosas:
Tabla 4 Costos para oposición
| CNP | Costo de no participar elecciones |
| d | Costo de denunciar manipulación electoral |
| f | Costo de desconocer al régimen |
Supuesto 1
CNP es mayor o igual a cero. Los costos d, f, c, y e son estrictamente mayores a cero y progresivos, es decir que f ≥ d y e ≥ f.
Los parámetros institucionales p, q, r y s son probabilidades y por tanto tienen valores entre cero y uno. Estos parámetros son exógenos al juego.
Tabla 6 Parámetros institucionales
| p | Probabilidad de que el gobierno gane las elecciones sin interferencia. |
| q | Probabilidad de que el gobierno gane las elecciones con interferencia. |
| r | Probabilidad de que la corte electoral falle a favor del gobierno sin interferencia. |
| s | Probabilidad de que el desconocimiento del régimen sea infructuoso. |
En un juego en forma extensa una estrategia de un jugador es un plan de acción para cada posible contingencia. Los jugadores tienen los siguientes conjuntos de estrategias, ocho para la oposición y cuatro para el gobierno.
Se explica de la siguiente manera:
El plan estratégico de la oposición se conforma de un conjunto de ocho alternativas: (no participa en elección, cede al resultado de la elección, concede la resolución que emita la Corte) (no participa en la elección, concede el resultado de la elección, denuncia la resolución que emita la Corte) (no participa en la elección, denuncia los resultados de la elección, concede la resolución de la Corte) (no participa en la elección, denuncia la elección, denuncia la resolución) (participa elección, concede elección, concede la resolución) (participa elección, concede elección, denuncia elección) (participa elección, denuncia la elección, concede la resolución) (participa en la elección, denuncia los resultados de la elección, denuncia la resolución de la Corte).
El plan estratégico del gobierno se conforma por cuatro conjuntos de acciones: (manipular la elección, no intervenir en las decisiones de la Corte -siempre y cuando la oposición denuncie el fraude de la elección manipulada-) (manipular la elección, intervenir en la decisión de la Corte electoral) (no manipular la elección y no intervenir en la Corte) (no manipular la elección y si intervenir en la Corte electoral).
4. Ejemplos de equilibrios
En una situación ideal (democrática) las instituciones de un país serían perfectamente resistentes a los intentos de manipular las elecciones, a las Cortes y se aplicarían correctivos y sanciones inmediatas a los incumbents que lo intentaran. En el modelo de ciclo electoral esto se representaría como una situación en que q=p, es decir la manipulación electoral no incrementa la probabilidad de ganar las elecciones para el régimen. Además, las probabilidades r y s son tales que r=s=0. Es decir que la Corte no es influenciable y la denuncia parlamentaria e internacional del régimen es demoledora.
Esta situación presenta en la ilustración 5 en que las ramas de probabilidad cero fueron eliminadas. Resolviendo el juego por inducción hacia atrás se observa que el único equilibrio perfecto en subjuegos es:
Es decir que la estrategia de la oposición es participar en las elecciones y de ser necesario denunciar la manipulación electoral en las Cortes y denunciar al régimen en su conjunto. La estrategia del gobierno es no manipular las elecciones y no interferir en las Cortes. El resultado de este juego es que se lleven a cabo elecciones sin manipulación del gobierno.
Fuera de este caso ideal las cosas se complican. Si la manipulación electoral es efectiva en algún grado entonces q>p y si las instituciones son débiles en algún grado entonces r>0 y s>0.
Por ejemplo, en un país con instituciones débiles, donde los costos y probabilidades son:
Esta situación se observa en la ilustración 5. En este juego el equilibrio perfecto en subjuegos es:
En este equilibrio el gobierno manipula las elecciones y decide no intervenir en la Corte. En este caso la probabilidad dadas las estrategias de equilibrio de que sobreviva el régimen es de 0.4 contra el 0.2 de ganar elecciones limpias.
A manera de conclusión
El modelo estilizado que se propone está diagramado por un árbol de decisión e interpreta un juego en forma extensa que simula un proceso electoral de x país en x tiempo. Establece dos jugadores, el gobierno (incumbents) y la oposición quienes compiten a través de una combinación de estrategias. Cada plan de acción está representado por un nodo de decisión. En este modelo hay cinco nodos de decisión.
Todos los actores que se identifican contrarios al gobierno están representados por el jugador llamado oposición. Los incumbents están representados por el jugador denominado gobierno. A través del diagrama, la narrativa analítica interpreta que, la oposición tiene dos alternativas: participar o no en el proceso electoral. Mientras que el gobierno elije entre competir limpiamente o cometer cualquier acción de fraude. Si la oposición decide no participar en elecciones, el juego termina porque no hay competencia, premisa de un régimen autoritario absoluto. Si la oposición decide participar en las elecciones y el gobierno concursa honestamente y la naturaleza actúa (por ejemplo, el votante acude en forma masiva a las urnas), hay dos posibilidades: que gane la oposición o que gane el gobierno; ergo, se cumple una de las condiciones de la democracia.
Si la oposición elije participar en la elección y el gobierno opta por manipular las elecciones y la naturaleza actúa; entonces hay dos escenarios: que gane el gobierno, o que gane la oposición. Si el gobierno manipula la elección y la oposición gana, el escenario gira hacia la democracia. En otra estrategia, si la oposición decide participar en elecciones, el gobierno manipula la elección y gana la elección, entonces la oposición elije entre conceder el resultado de la elección o denunciar las irregularidades ante la Corte. En la primera alternativa donde la oposición elije conceder ante el resultado, el juego termina y es un escenario de autoritarismo pleno. En la segunda alternativa donde la oposición decide denunciar el fraude ante la Corte correspondiente, se abre otro subjuego y el gobierno tiene dos alternativas ante la decisión de la oposición de denunciar las irregularidades en el proceso electoral, intervenir en las decisiones de los jueces o no intervenir. En el caso de que los incumbents decidan no intervenir en la decisión de la Corte y la naturaleza intervenga, se dan dos escenarios: que el gobierno gane y se sostenga o que la oposición gane en una suerte de compensación. Este es el escenario del autoritarismo competitivo.
Pero, si la oposición decide participar en elecciones, el gobierno manipula la elección, el gobierno gana y la oposición elije denunciar el fraude y el gobierno opta por intervenir en las decisiones de los jueces electorales, entonces hay dos escenarios: la oposición concede ante la decisión de la Corte, o elije denunciar ante los otros poderes públicos como el Congreso, los medios de comunicación o la comunidad internacional. Si el gobierno decide intervenir en la Corte y la oposición denuncia la resolución judicial ante las otras arenas de competencia y la naturaleza hace su intervención, entonces hay dos escenarios: el régimen puede caer, o el régimen continúa. El equilibrio perfecto en subjuego es cuando la oposición elije participar en el proceso electoral, denunciar las irregularidades ante la Corte y denunciar la resolución de la Corte ante las otras arenas de competencia. El gobierno elije manipular las elecciones y no intervenir en la Corte.
















