Introducción
El apoyo social percibido hace referencia a la percepción subjetiva y evaluativa del apoyo con que cuenta una persona por parte de integrantes de su red familiar y social (Barra, 2004; Del Carpio et al., 2022b; Fernández-Lasarte et al., 2019; Hidalgo-Fuentes et al., 2021; Martínez et al., 2014; Remor, 2002; Rodríguez, 2011; Uchino, 2009). Esta red propicia la confianza de las personas en el apoyo del que consideran disponer o podrían disponer en caso de requerirlo (Baca, 2016; Londoño et al., 2012; Rodríguez, 2011; Viteri et al., 2019). Algunos factores que influyen en la percepción del apoyo pueden ser culturales, psicológicos, sociales y socioeconómicos (Narváez y Obando, 2021; Rodríguez, 2011). Además, el género o el estado civil pueden ser relevantes al percibir tanto fuentes como tipos de apoyo social (Landero y González, 2006; Thoits, 1992).
La percepción del apoyo social puede originar un sentimiento de pertenencia, de integración a un grupo social; genera una sensación de afecto, seguridad, protección, y es un amortiguador para sortear diversas dificultades; protege a las personas en eventos estresantes y tiene resultados favorables en la calidad de vida, en la manera en que se afrontan situaciones y en la adhesión a tratamientos médicos. Por lo tanto, se ha considerado que tiene efectos favorables en la salud física y mental (Brito-Rhor y Herrera, 2022; Cañari y Baldeón, 2020; Herrera et al., 2021; Maluenda et al., 2021; Martínez et al., 2014; Remor, 2002; Rodríguez y Enrique, 2007; Rodríguez, 2011; Salazar-C. et al., 2021; Vega y González, 2009). Saber que se tiene a alguien en quien confiar origina un sentimiento de valoración, protección y confianza; a la vez, contar con alguien propicia compañía en eventos sociales, recreativos, y permite entablar conversaciones sobre temas íntimos y relevantes (Fiallos, 2021; Martínez et al., 2014; Urbay y De la Rosa, 2021; Zúñiga, 2005).
Como fuentes de apoyo sobresalen la familia, las amistades, las personas con quienes se trabaja, las personas vecinas y otras significativas (Bueno et al., 2017; Góngora, 2013; Hidalgo-Fuentes et al., 2021; Rodríguez, 2011). Los tipos de apoyo más recurridos son: recursos materiales (monetarios como dinero y regalos y no monetarios como alimentos y ropa), instrumentales (cuidado, transporte, tareas del hogar y acompañamiento), emocionales (empatía, transmisión de afecto y preocupación por los demás) y cognitivos (consejos y transmisión de información) (Castellano, 2014; Londoño et al., 2012).
Contar con apoyo social en situaciones que ocasionan estrés o en eventos que tienen fuertes repercusiones emocionales como, por ejemplo, la separación o el divorcio de la pareja es bien valorado en general, pero en particular cuando propician la monoparentalidad. Ésta se refiere a la situación en la que un solo progenitor, por lo general la madre, se encarga de forma exclusiva del cuidado de sus hijos/as (Avilés, 2013; CNDH, 2018). Al respecto, hay que mencionar que la monoparentalidad debe comprenderse no sólo como una composición familiar, sino también como un conjunto heterogéneo de procesos y circunstancias sociofamiliares (Barrón, 2002). Entonces, también puede ser generada cuando uno de los integrantes de la pareja emigra, ingresa a prisión o participa en guerras (Avilés, 2013).
Aquí cabe añadir que se ha reportado que el nivel de vida puede disminuir después de una ruptura. Son las mujeres quienes sufren una afectación financiera más relevante en comparación con sus excónyuges o parejas (Landero y González, 2006). La partida del cónyuge ocasiona cambios en el cuidado, la educación y la alimentación de los/as hijos/as, y una reestructuración en las funciones familiares (Landry, 2011; Martín, 2007; Obregón-Velasco y Rivera-Heredia, 2015; Ojeda et al., 2007; Uribe, 2007; Veloza-Morales et al., 2023). Esto suele propiciar que, en las familias monoparentales, las mujeres tomen el liderazgo en la responsabilidad del cuidado de la familia, de los gastos económicos y de la relación afectiva familiar (Bustos, 2017; Fernández y Tobío, 1998). Esta sobrecarga de actividades y de cuidados puede producir estrés, afectaciones emocionales y daños en la salud (Chaparro-Díaz et al., 2023; Landero y González, 2006; Rodríguez, 2021).
Por lo anterior, es importante destacar que el apoyo social (o una red de apoyo) desempeña un papel esencial en la habilidad de las personas para afrontar problemas emocionales y materiales que surgen luego de una ruptura o divorcio (Zúñiga y Ribeiro, 2005). Durante 2021, en México se documentó un total de 149 675 divorcios; las razones principales de éstos son el divorcio incausado (65.9 por ciento) y el mutuo consentimiento (32.7 por ciento). Además, se observó que las mujeres tienden a divorciarse a una edad ligeramente más temprana, en promedio 39.6 años, en comparación con los hombres, en promedio 42.2 años (INEGI, 2022b). En 2020 se registraron 35 221 314 madres en México, que en promedio tenían 2.2 hijos/as. De estas madres, el 48 por ciento estaban casadas, el 23 por ciento convivía en unión libre, el 10 por ciento eran viudas, el nueve por ciento estaban separadas, el siete por ciento eran solteras y el tres por ciento se encontraban divorciadas (INEGI, 2022a).
Según el Censo de Población y Vivienda 2020 (INEGI, 2021), en México había un total de 35.2 millones de hogares. De éstos, el 86.7 por ciento (30.5 millones aproximadamente) correspondía a hogares familiares, en los que al menos un miembro presenta un vínculo de parentesco con la persona a cargo del hogar o la persona de referencia. Por otro lado, el 13.1 por ciento (cerca de 4.6 millones) era hogares no familiares (INEGI, 2023). En cuanto a la composición del núcleo familiar, se determinó que el 58.7 por ciento (alrededor de 17.9 millones) correspondía a hogares biparentales, es decir, hogares con una pareja con al menos un/a hijo/a. Los hogares monoparentales, en los que hay una madre o padre viviendo con sus hijos, representaban el 21.5 por ciento (6.6 millones aproximadamente). Además, un 15.4 por ciento (cerca de 4.7 millones) estaba formado por una pareja sin hijos. Por último, el 4.4 por ciento (alrededor de 1.4 millones) lo constituía hogares de una sola persona (INEGI, 2023). Hay que subrayar que en este país las mujeres ejercen el rol de jefas del hogar en 33 de cada 100 hogares, lo que equivale a aproximadamente 11 474 983 hogares (INEGI, s/f).
Considerando este contexto, el presente trabajo tiene dos objetivos; en primer lugar, generar conocimiento sobre el importante papel del apoyo social percibido de mujeres de familias monoparentales, y, en segundo lugar, analizar los tipos y las fuentes de apoyos a los que ellas recurren para afrontar la monoparentalidad.
Método
Enfoque
El enfoque del estudio es cualitativo, bajo el diseño de la teoría fundamentada (TF) que enfatiza la emergencia de información de datos para establecer un modelo o teoría (De la Espriella y Gómez, 2020; Raimundi et al., 2015). Se intenta interpretar los fenómenos y crear sentido a partir del significado que otorgan a éstos quienes participan en el estudio (Vasilachis, 2006). La TF ha sido empleada frecuentemente para el análisis de diferentes temáticas en torno a familias y monoparentalidad femenina y masculina (Barrón, 2002; Castro et al., 2017; Henríquez, 2021; Montoya-Ahmedt, 2017; Raimundi et al., 2015).
Técnicas y participantes
Se aplicó una entrevista abierta y semiestructurada, se llevó un diario de campo y se efectuó un análisis documental. La entrevista semiestructurada constó de nueve preguntas que tuvieron como ejes temáticos las fuentes, los tipos y las situaciones de apoyo. El guion de la entrevista se inspiró en preguntas del Medical Outcomes Study (MOS), que es un instrumento para evaluar la percepción del apoyo social por parte de quien lo recibe y fue desarrollado por Sherbourne y Stewart (1991).
El MOS consta de cinco dimensiones: apoyo instrumental, apoyo social emocional/informacional, interacción social positiva, red de apoyo y apoyo afectivo. Los participantes evalúan cada dimensión utilizando una escala tipo Likert de 1 a 5 puntos. En esta escala, las puntuaciones más altas reflejan una percepción más positiva del apoyo social (Del Carpio et al., 2022b). Estudios sobre las propiedades psicométricas de la escala han corroborado la estructura confirmatoria del instrumento (Herrera et al., 2021) y han demostrado la validez y la confiabilidad de ésta para medir el apoyo social percibido en población mexicana (Del Carpio, 2022b).
Con base en dicho instrumento, se elaboró el guion de la entrevista que fue aplicado como parte de una inmersión a cinco mujeres que compartían características similares a las de las participantes del estudio. Este proceso condujo a la realización de modificaciones en la redacción y en la cantidad de preguntas de la versión final del guion de la entrevista que se utilizaría con las 10 participantes del estudio. El trabajo de campo se llevó a cabo en el período de enero a junio de 2022. Se acudió, inicialmente, al muestreo por conveniencia y, posteriormente, al de bola de nieve. El primero consiste en los casos disponibles a los que el grupo de investigación puede tener acceso, y el segundo en que conforme se incorporan las personas que participan en el estudio van recomendando a más informantes (Hernández Sampieri et al., 2014).
Al inicio se contactó a una conocida de un integrante del grupo de investigación, ya que en 2017 había sido su compañera de trabajo en una institución financiera en la ciudad de Celaya. En dicha institución había tenido la oportunidad de conocer también a clientas que habían referido sus experiencias como mujeres madres de familia monoparental. Se les contactó, se les explicaron los objetivos del estudio y se les invitó a participar. En el caso de otras participantes, se tuvo acceso a ellas por conocidas de amistades a las que se les comunicó el interés de realizar la investigación y que ofrecieron los datos de contacto de mujeres en monoparentalidad, quienes aceptaron exponer sus experiencias y al momento de ser entrevistadas propiciaron el contacto con algunas de sus amigas que también eran madres de familia monoparental.
De esta manera, en cadena se generó la red de 10 mujeres participantes, a quienes se aplicó el guion de la entrevista y se les aseguró que la información que compartieran sería utilizada sólo con fines de investigación y no se revelarían ningún dato que permitiese su identificación. Como puede verse en el cuadro 1, el rango de edad de las entrevistadas es de 35 a 57 años y sus ocupaciones son variadas. La monoparentalidad ha sido generada por abandono (cinco participantes) y por divorcio (cinco participantes; en dos casos, divorcio por violencia intrafamiliar).
Cuadro 1 Características de las participantes
| No. participante | Edad | Ocupación | Motivo de monoparentalidad |
|---|---|---|---|
| P1 | 42 años | Médica veterinaria | Abandono |
| P2 | 53 años | Emprendedora (negocio de costura) | Divorcio (por violencia intrafamiliar) |
| P3 | 36 años | Emprendedora (negocio de uñas) | Divorcio (por violencia intrafamiliar) |
| P4 | 35 años | Empleada (no proporcionado) | Abandono |
| P5 | 47 años | Empleada (agente de fianzas y seguros) | Divorcio (por violencia intrafamiliar) |
| P6 | 39 años | Líder de producción | Abandono |
| P7 | 57 años | Limpieza industrial | Abandono |
| P8 | 43 años | Limpieza industrial | Divorcio |
| P9 | 49 años | Asistente de nóminas | Divorcio |
| P10 | 47 años | Especialista senior RH | Abandono |
Fuente: elaboración propia con base en la información obtenida en el trabajo de campo.
Tratamiento de la información
Las entrevistas se transcribieron. Para el tratamiento y el análisis del contenido, se acudió al software ATLAS.ti versión 9.0, usado en estudios de diferentes temas acerca de familias como monoparentalidad y monomarentalidad (Zapata, 2013), paternidad (Montoya-Ahmedt, 2017) y parentalidad adoptiva (Henríquez, 2021). Este software es un instrumento de apoyo para el análisis cualitativo y permite pasar de un nivel descriptivo de los datos a un nivel conceptual, con el cual se pretende construir una teoría (San Martín, 2014).
Con las transcripciones se efectuó un análisis intratextual que hizo posible la identificación de los ejes, las categorías y las subcategorías analíticos, que fueron revisados, como parte de una triangulación de expertos, por investigadores con experiencia en el campo de las ciencias sociales y en investigaciones con enfoque cualitativo.
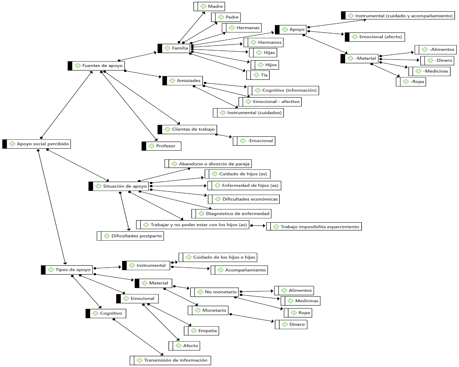
Para el eje temático de fuentes, tipos y situación de apoyo social en torno a la monoparentalidad se construyeron las siguientes categorías y subcategorías: a) tipos de apoyo: instrumental, material, emocional y cognitivo; b) fuentes de apoyo: integrantes de la familia, amistades, clientas de trabajo y profesorado; c) situaciones de apoyo: abandono o divorcio de pareja, cuidado y atención de hijos/as, enfermedad de hijos/as, dificultades económicas, diagnóstico de enfermedad, trabajar y no poder estar con hijos/as y dificultades posparto.
Para el eje temático que detecta y examina si las participantes perciben tener el apoyo de alguien para relajarse y realizar actividades de ocio, se consideraron fuentes, tipos y espacios de relajación y ocio.
Resultados

Fuente: elaboración propia con base en el tratamiento de información en ATLAS.ti.
Gráfica 1 Fuentes, tipos y situación de apoyo social en torno a la monoparentalidad
Fuentes y tipos de apoyo
Apoyo familiar
La monoparentalidad propicia que las mujeres tomen el liderazgo en la responsabilidad del cuidado de la familia, de los gastos económicos y de la relación afectiva (Bustos, 2017). Respecto a esta situación, algunas participantes informaron que viven en una familia ampliada o extensa (con sus progenitores, hermanas y otros parientes como el abuelo); otras viven sólo con sus hijos/as, aunque reciben el apoyo de su familia nuclear biparental (madre, padre y hermanos/as de las participantes).
Cabe anotar que la principal fuente de apoyo mencionada es la familia nuclear biparental, grupo con lazos de parentesco que les ha proporcionado en especial apoyo instrumental, material y emocional. Con excepción de una participante emprendedora que indicó que su principal fuente de apoyo han sido sus clientas, quienes le proporcionan apoyo emocional (la escuchan y comparten palabras y conversaciones que, la participante afirmó, la hacen sentir mejor). Entre las fuentes de apoyo dentro del núcleo familiar mencionadas sobresalen la madre y el padre, en especial la primera, seguida de hermanas, hermanos, hijas e hijos. En este aspecto, destacan los siguientes testimonios:
Siempre me han apoyado. En primera, cuidando a mi hija, más que nada para poder trabajar porque ya estoy sola. Mi mamá es la que se encarga de cuidar a mi hija; ella es la que la levanta para tomar la leche, ella es la que se ocupa de todo. Han sido mis papás y mi familia. Son los que han estado siempre ahí (P6, entrevista, octubre 5, 2022).
La familia nunca me ha abandonado. Desde que se enteraron de que estaba embarazada en un principio sí se enojaron, obviamente, pero nunca me han dejado, tanto mis hermanos como ellos, mis papás. Principales, pues siempre mi papá ha sido, sobre todo antes, el apoyo económico. [Ha sido] la parte, como la figura paterna de mis hijas. Y sí, definitivamente él (P4, entrevista, octubre 3, 2022).
En estos relatos se hace visible que el apoyo social constituye una posibilidad para obtener medios de subsistencia (Palomar et al., 2013); proporciona un soporte instrumental y emocional e invita a considerar que la redes son una posibilidad real y frecuente de incrementar el espectro de recursos de quienes la integran (Arriagada et al., 2004).
En el primer fragmento, el apoyo instrumental (cuidado de hija) y el apoyo material (económico) revelan que la familia suele ser de las redes de apoyo más importantes (Pérez y Lorenzo, 2004); es relevante la contribución de éstos en familias monoparentales (Góngora, 2013). Las participantes calificaron como importantes los apoyos instrumental y afectivo, ya que son recursos fundamentales para la salud psicológica (González et al., 2018). Al apoyo instrumental hizo referencia una participante:
Mi hija nace con una deficiencia en los pulmones, lo cual hace que yo tenga que quedarme más en casa con ella cuidándola. El problema era que yo trabajaba desde las ocho de la mañana hasta las diez de la noche, con una hora de comida; entonces salía a la hora de la comida e iba por mi hija a la guardería. La recogía y la llevaba a la casa de una de mis hermanas y me regresaba al trabajo porque ya se me iba la hora de la comida; luego la recogía otra de mis hermanas porque la primera se tenía que ir a trabajar. Ya en la noche, que yo salía de trabajar, iba por mi hija para llevármela a casa. Y al otro día, igual. Lo peor fue cuando se enfermaba; no me la recibían en la guardería, y como mi mamá falleció, era de encargársela a quien pudiera hacerlo y con los cuidados que ella requería no era fácil dejarla así como de emergencia con alguien (P5, entrevista, octubre 4, 2022).
En este fragmento de entrevista se visibiliza la importancia del apoyo de las hermanas en el cuidado y atención de la hija de la participante, apoyo instrumental que se suma al apoyo material (en especial el económico) señalado por ella, así como por otras participantes, lo cual resulta comprensible dada la posibilidad latente en las familias monoparentales de experimentar más dificultades sociales y/o carencias económicas (Chavarría y Tomic-Obrdalj, 2016). Los apoyos instrumental, material y emocional son notorios en el caso de dos entrevistadas:
Pues hablando de situaciones tanto económicas como emocionales, he recibido mucho apoyo de mi familia. En ese aspecto, cuando no tengo recursos, ven la manera y ellos me ayudan. Emocionalmente, pues hasta con que me acompañen, el que me escuchen; por eso, por parte de mi familia sí he recibido bastante apoyo […]. Siempre he trabajado y me ha ayudado también cuidándolos [a los hijos] mientras me voy a trabajar, pero también, como los otros dos hermanos estaban un poco más grandecitos, pues cuidaban a los que estaban más pequeñitos. También hubo un tiempo en que me los cuidaba mi hermana y ahí estaba el apoyo, pero cuando ya no se pudo, pues veíamos cómo acomodarnos. Y sí, mi hija la más grande es como una mamá chiquita porque se hizo cargo de los más chiquitos y siempre estuvo muy al pendiente de ellos (P9, entrevista, octubre 11, 2022).
Siempre me han apoyado. En primera, cuidando a mi hija, más que nada para poder trabajar porque ya estoy sola. Mi mamá es la que se encarga de cuidar a mi hija (P6, entrevista, octubre 5, 2022).
Al considerar que el apoyo social se refiere a aquellos recursos del entorno que favorecen la adaptación, el mantenimiento de relaciones sociales y el bienestar de las personas en un contexto de comunidad (Rodríguez-Marín et al., 1993), la experiencia de las participantes conduce a subrayar que el entorno primario, en este caso la familia, permite la disminución de posibles factores psicosociales negativos ante situaciones estresantes y tiene la posibilidad de actuar como base representando una fuente de identidad (Martín, 2007; Quintero y Del Carpio, 2023b; Rodríguez-Marín et al., 1993).
Hay que decir que, aunque la experiencia en torno al apoyo familiar es diferente, la mayoría de las participantes lo percibe como fuente principal de apoyo (instrumental, material y emocional). Es notable el apoyo que consideran que les ha otorgado la madre. Sólo una participante dijo que sus amistades (clientas de su emprendimiento) son su principal fuente de apoyo (emocional); mientras otra indicó que el padre, debido a que la madre había fallecido. En este caso, el padre constituye la fuente de apoyo material, aunque no necesariamente emocional, como lo expresó la participante:
[…] me desahogo en el gimnasio porque, si le cuento todo a mi papá, él piensa todo diferente a lo que yo pienso. Entonces, así como para evitar problemas, mejor no le cuento, porque como piensa diferente que yo, pues chocamos y se vuelve otro problema (P3, entrevista, octubre 1, 2022).
En este abanico de experiencias alrededor de la percepción de las participantes del apoyo recibido, hay quienes consideran que la familia biparental nuclear de la que provienen ha sido la única fuente de apoyo y que ninguna fuente externa ha sido capaz de suplir esa función.
No, en ninguna situación me han apoyado. Nadie me ha apoyado. Se podría decir que nada más mi familia directa: mi mamá, mi papá y mis hermanos, pero muy poco […]. Pues mi principal apoyo ha sido mi familia, en la actualidad mis hijos y mi madre, pero ni económicamente ni moralmente he recibido apoyo [externo] (P8, entrevista, octubre 7, 2022).
En lado opuesto, en un momento en que puede tener contrariedades como asumir un embarazo sin pareja, una participante indicó que cuando vivió la experiencia contaba con diferentes fuentes de apoyo para atender diversas dificultades. La participante 1, por ejemplo, refirió que cuando estaba embarazada y en los primeros años del bebé contó con el apoyo de su madre (material: dinero para cubrir gastos del bebé), hermano (material: ropa, despensa, dinero), tía (material: dinero) y profesores (cognitivo: información durante la realización de tesis en el embarazo). En esta pluralidad de experiencias respecto a las fuentes y los tipos de apoyo, hay quienes valoran la aportación de amistades y compañeras de trabajo, como se verá a continuación.
Apoyo de amistades y compañeras de trabajo
Luego de integrantes de la familia, sobresalen las amistades como fuente de apoyo de tipo emocional, instrumental y cognitivo.
En cuestión de amistades, sí he tenido mucho apoyo para animarme a que debo de salir adelante, a darme confianza y saber de que valgo mucho […]. Nada más moral -la familia-. Pero, de hecho, a mi hija la más pequeña, una de mis amigas del trabajo en donde estaba anteriormente se ofreció a cuidármela para que yo pudiera seguir estudiando. Entonces fue una oportunidad para que pudiera salir de casa los sábados y continuar con mis estudios. Me la cuidó durante tres años; fue una gran amiga. Y otra fue la que me buscó la escuela donde yo pudiera estudiar, buscó qué carreras había y me dio muchos ánimos para seguir estudiando (P10, entrevista, octubre 13, 2022).
El testimonio anterior hace visible la valoración por parte de la participante del importante apoyo que su amiga le dio. Esta valoración permite subrayar que la amistad constituye una relación significativa, de reciprocidad e intercambio entre pares, construida de forma voluntaria, que se mantiene a lo largo del tiempo y que condensa afecto (Bukowski et al., 2009; Grinovero et al., 2014). Otra participante subrayó el apoyo (emocional) que, luego de su divorcio, le otorgaron las clientas de su negocio:
En ayuda, me ayudaban mucho. ¡Uh! Me decía una clienta que la aprecio muchísimo y que me dio terapia también, me dio mucha ayuda, este, me decía “estás llorando por una persona y todas tus clientas te necesitamos, te estimamos, te queremos y tú estás por una persona sufriendo”. Ella me ayudaba muchísimo, todas las palabras que ella me decía (P2, entrevista, septiembre 20, 2022).
El testimonio anterior da cuenta de que la cercanía de amistades tiene influencia en la percepción del apoyo social (Vázquez et al., 2022), ya que con las/os amigas/os suelen experimentarse intercambios que implican mayor intimidad y afectos positivos (Grinovero et al., 2014; Resett et al., 2013). “Mis amigas, son amigas de la preparatoria. Yo sé que, si las llamo para tomarnos un café o así, este, jalan” (P1, entrevista, septiembre 14, 2022). Esta participante considera que cuenta con amigas para compartir momentos de ocio (tomar un café). Esto es importante si se piensa que las actividades y las responsabilidades de la monoparentalidad son diversas y el tiempo invertido en actividades de cuidado puede generar sobrecarga, estrés, problemas de salud física y mental e influir en la calidad de vida de ellas y de quienes cuidan (Chaparro-Díaz et al., 2023), lo cual limita el tiempo para la realización de actividades sociales (Méndez, 2015).
Cabe mencionar que la experiencia de reciprocidad e intercambio generados a través de la amistad puede contribuir a la construcción de una sensación de bienestar y validación, lo que permite el desarrollo moral y la protección contra factores de riesgo (Bukowski et al., 2009; Grinovero et al., 2014).
Programas sociales
Como se ha señalado hasta aquí, la mayoría de las participantes refiere vinculación y apoyo del entorno cercano (familia, amistades, clientas del trabajo), lo que es conocido como apoyo social informal. Una participante indicó que, de forma simultánea al apoyo instrumental recibido de su familia en el cuidado de sus hijos, tuvo apoyo material (económico) de un programa social gubernamental que forma parte del sistema formal de apoyos relacionado con la seguridad social del Estado (Huenchuan y Sosa, 2003):
Nos ayudaron un tiempo, el programa […] y ya nomás mi hija la menor se fue con su pareja y de ahí me lo quitaron. Con el programa pagaba la escuela y útiles escolares. Sólo esa ayuda recibía. Ya cuando la niña más pequeña comenzó a caminar ya me fui con mis papás […]. Pues de mi mamá, con la ayuda de cuidármelos fue más que suficiente (P7, entrevista, octubre 6, 2022).
Aunque ella alude a dos fuentes de apoyo (apoyo informal, de la familia, y apoyo formal, del programa social), es posible que la percepción de recibir apoyo de ambas redes sea diferente (Landero y González, 2006) y la valoración se incline hacia el apoyo recibido de la familia, en especial de la madre, del que señala que “fue más que suficiente”, lo cual deja ver que de esta red de apoyo social (informal) surge el apoyo más trascendental para quien lo recibe debido a la calidad de sus contribuciones (Rodríguez y Enrique, 2007). También es necesario hacer notar que la percepción del apoyo social de las personas es importante, ya que no basta la sola interacción de conductas de apoyo, sino que es necesario que la persona receptora se autoperciba apoyada (Landero y González, 2006; Orcasita y Uribe, 2010).
Situaciones en las que más se valoró el apoyo
Son diversas las situaciones en las que las participantes han recibido apoyo. Refirieron principalmente actividades de cuidados, crianza, enfermedad y llevar a la escuela a los/as hijos/as; enfermedad personal (posibilidad de cáncer, en un caso); obtención de información de escuelas para poder estudiar (en un caso); embarazo (por abandono de la pareja), preeclampsia posparto, y la imposibilidad de convivir más con los/as hijos/as a causa del tiempo que demanda el trabajo. Entre los episodios en que más se valoró contar con apoyo, destaca el relatado por una participante, en el contexto de un posible diagnóstico de enfermedad:
Desde que vivo sola, el vivir el duelo fue lo más complicado. Cuando tuve mi duelo, me sentía que me vine para abajo. Me sentía que no valía, me sentía peor que un trapo viejo. Me sentía un zapato viejo. Me sentí de lo peor, me sentí rechazada, sin ganas de vivir, sin ganas de trabajar. Yo creo que enseguida de lo que estaba viviendo, que me fui a hacer mi mastografía, yo creo que es lo más más difícil que viví el que me dijeran que tenía la posibilidad de tener cáncer; entonces, ahí me dio más y más fuerte la depresión. Esa fue la experiencia más fuerte de toda mi vida. Yo creo que ya me veía en un ataúd (P2, entrevista, septiembre 20, 2022).
Esta situación fue abordada por la participante en compañía de familia y de amigas, lo que da cuenta de que el apoyo hace posible el afrontamiento de situaciones percibidas como marcadamente estresantes (Castellano, 2014). Esto es en particular relevante porque se ha encontrado que las mujeres suelen ser más tendientes a presentar dificultades en la salud ante situaciones adversas como las económicas, que también visibilizan inequidad de género (Quintero y Del Carpio, 2023a). Otras participantes aludieron también a situaciones de salud y a la dificultad para cubrir los gastos médicos:
Los momentos más difíciles fueron durante el posparto porque dejé de trabajar y tenía que pagar la ropa, comida, medicinas si enfermaba. Esa fue una época muy difícil para mí (P3, entrevista, octubre 1, 2022).
Los momentos más difíciles fue en la enfermedad porque no contaba con seguridad social ni nada de eso. Como podíamos lo llevábamos al doctor y comprábamos la medicina. También de las muelas, entonces se le tuvieron que operar dos y en [médico] particular, y sí me salió caro, entonces ahí hubo sufrimiento en cuanto al dinero […] (P1, entrevista, septiembre 14, 2022).
En circunstancias adversas como éstas, tener una red de apoyo resulta crucial, ya que las relaciones sociales están vinculadas a la salud y a la formación de hábitos y comportamientos saludables (Gené-Badia et al., 2016). El apoyo social percibido suele ser un factor de calidad de vida y de bienestar, a la vez que amortigua los efectos de las dificultades (Arias et al., 2020; Bueno et al., 2017; Del Carpio et al., 2022a; Lyyra y Heikkinen, 2006; Martín-Carbonell et al., 2019). Esta situación fue reportada por una de las participantes:
Cuando nace mi hija -ella nace antes de tiempo- a mí me da preeclampsia, es decir, tuve dos infartos durante el parto y mi hija nace sin oxígeno y la tuvieron que revivir. Mi esposo, cuando ve lo que sucede durante el parto, decide irse y dejarnos solas a mi hija y a mí, entonces nos abandona ahí a las dos (P5, entrevista, octubre 4, 2022).
Otra participante calificó como difícil el hecho de que sus hijos la culparan por haberse separado del padre de ellos.
Los momentos más difíciles fueron cuando mis hijos me culpaban de haberme separado de su papá, el quitarles esa imagen de papá para ellos fue muy difícil. Me reclamaban también que ellos no tenían la culpa de nuestros problemas, porque los problemas eran sólo nuestros y ellos por qué tenían que pagar por ellos (P10, entrevista, octubre 13, 2022).
De igual forma, según el testimonio de otra participante, tras el abandono del padre de su hija, le resultaba difícil afrontar los cuestionamientos que hacía su hija respecto a éste.
Creo que los momentos más difíciles, no han sido tanto para mí, más bien han sido para mi hija, y sobre todo más chiquita, porque ahorita ya entiende. Ella me preguntaba “¿quién es mi papá?”. O que veía en la escuela que era el festival del Día del Padre, o que tiene que venir acompañada del padre […] (P4, entrevista, octubre 3, 2022).
Otras participantes, por su parte, indicaron que tener que trabajar implicaba dejar solos a sus hijos/as, aunque sabían que tenían que trabajar para obtener recursos para cubrir diversos gastos. La combinación de ambas situaciones les generaba frustración.
Dejarlos solos y tener que salirme a trabajar. No tenía quién me los cuidara. Y cuando salía les daba la bendición y que Dios los acompañe. Porque sí le sufrimos un tiempo […] (P7, entrevista, octubre 6, 2022).
Pues los momentos más difíciles era lidiar con la frustración de cómo sacar a mis hijos adelante, cómo iba a solventarlos, cómo iba a darles los estudios que ellos querían. Más que nada eso, porque en cuanto a los trabajos me he desempeñado en lo que sea y en lo que se pueda (P8, entrevista, octubre 7, 2022).
Esta preocupación económica fue expuesta también por otra participante, que dijo: “nomás de acordarme […] me afecta” (P9, entrevista, octubre 11, 2022).
[…] fue cuando me quedé sin trabajo. ¡Creo que ya hasta voy a llorar nomás de acordarme! Es que me viene el recuerdo y sí me afecta. Entonces hubo una etapa en que me quedé sola y sin trabajo, entonces fue una etapa muy muy difícil, aunque tuviera el apoyo de mi familia. Sí fue una etapa de que yo decía “hoy comieron mis hijos, pero mañana no lo sé si comerán”. Entonces fue muy muy difícil (P9, entrevista, octubre 11, 2022).
Como se observa, son diversas las situaciones generadoras de estrés que las mujeres en familia monoparental han tenido que afrontar; sobresalen las dificultades en torno a la salud y las económicas vinculadas a la atención de las necesidades de los/as hijos/as y, en algunos casos, reproches de los hijos por haberse separado de la pareja. Cabe mencionar que en el estudio hubo sólo una participante que aseguró que no tuvo momentos difíciles en virtud del soporte que le otorgaba su madre y de los ingresos que le reportaba su trabajo: “Pues no he vivido así como momentos difíciles, no, porque siempre he trabajado y me va bien […] mi mamá es una parte muy importante porque es la que me ayuda con mi hija. Como mitad mi mamá y mitad yo” (P6, entrevista, octubre 5, 2022).
Excepto este caso, la mayoría de las participantes ha vivido situaciones que calificaron como difíciles y las encararon con apoyo social, en especial de la familia. Esto, de cierta manera, podría explicarse por la percepción de apoyo que es promovida en culturas colectivistas como la de México (Cienfuegos-Martínez et al., 2016; Del Carpio et al., 2022a). En el caso de las participantes, el apoyo social ha sido relevante para afrontar múltiples dificultades, ya que constituye un conjunto de relaciones y comportamientos sociales en situaciones de estrés que hacen posible la mejora del bienestar material, físico, emocional y de protección (Barra, 2004; Guzmán et al., 2003; Martínez et al., 2014; Orcasita y Uribe, 2010). A la vez, tal apoyo permite contar con quienes compartir momentos de ocio. Sobre este último aspecto las participantes expresaron lo que a continuación se expone y analiza.
Contar con alguien para relajarse o compartir momentos de ocio
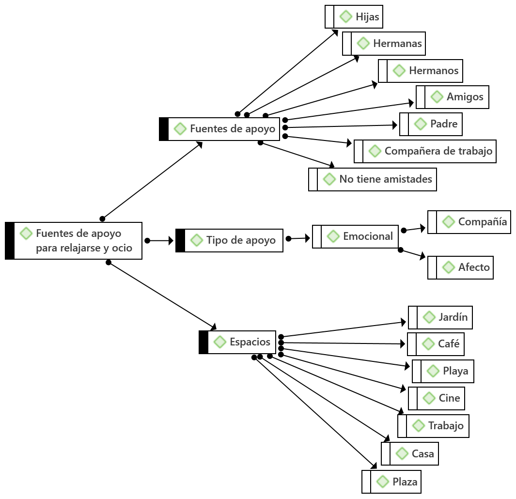
En cuanto a las fuentes y los tipos de apoyo para relajarse y realizar actividades de ocio, así como a los espacios que al respecto aludieron, las participantes comunicaron lo representado en la gráfica 2.

Fuente: elaboración propia con base en el tratamiento de información en ATLAS.ti.
Gráfica 2 Fuentes y tipos de apoyo para relajarse y realizar actividades de ocio
Para compartir momentos de ocio y para relajarse, las participantes consideran que cuentan con hijas, hermanas, hermanos, amigas, amigo, padre y compañera de trabajo.
Mi hija, siempre que tenemos tiempo libre, ella siempre me dice “tarde de chicas”. Entonces, es de irnos al cine. Cuando no había mucho dinero, pues por lo menos [iban] allá a la plaza a comprarnos un heladito o [se quedaban] en casa viendo películas y comiendo palomitas y pizza (P4, entrevista, octubre 3, 2022).
Con mi hija, siempre hacemos todo juntas y procuramos darnos ese tiempo para estar una con la otra. Vemos películas en casa o vamos al jardín o a la alameda (P5, entrevista, octubre 4, 2022).
Algunas participantes también mencionaron a las hermanas y a las amigas de la escuela preparatoria:
Mis hermanas, sobre todo dos de ellas. Llevamos muy buena relación (P6, entrevista, octubre 5, 2022).
Mis amigas, que son amigas de la preparatoria. Yo sé que, si las llamo para tomarnos un café o así, este, jalan, y ahorita pues con mi pareja (P1, entrevista, septiembre 14, 2022).
Una de las participantes nombró a una compañera de trabajo: “Bueno, pues sí platico mucho con la señora Hortensia, que es la que está aquí conmigo trabajando. Ya tenemos muchos años juntas, y también luego me desahogo un poquito con una vecina (P2, entrevista, septiembre 20, 2022).
La mayoría de las participantes confía en mujeres como fuentes de apoyo para compartir momentos de relajación y ocio. Sólo dos participantes aludieron a varones (padre y amigo) como la compañía para compartir esos momentos: “Mi papá, pero en el sentido de diversión de vacaciones en la playa, caminar por la playa […]” (P3, entrevista, octubre 1, 2022). “Para el momento de relajarme y pasar un buen momento tengo un amigo que de verdad es un muy buen amigo” (P9, entrevista, octubre 11, 2022).
También hubo quien dijo que no socializa y que no se divierte como resultado de la fuerte carga de trabajo.
Pues diversiones, yo creo que no, definitivamente no las hay. La distracción es aquí, el trabajo, porque no salgo a ningún lado. Sólo del trabajo a la casa y de la casa al trabajo (P7, entrevista, octubre 6, 2022).
Es que ese es el problema. Soy de las personas que no socializo con los demás. A lo mejor ese es mi gran problema, porque simplemente me aíslo. Yo sola trato de ser lo más fuerte que se pueda, incluso hasta con mi familia. No me gusta que me vean derrotada (P8, entrevista, octubre 7, 2022).
La percepción de falta de apoyo, como se mencionó, puede generar una sensación de soledad, que hace referencia a una sensación subjetiva de que se tiene menor afecto y cercanía (con respecto de los deseados) en el ámbito íntimo (soledad emocional); de ser poco valorada socialmente (soledad colectiva), o de poca cercanía con amistades y familiares (soledad relacional) (Gené-Badia et al., 2016). Además de la participante 7, una informante explicó que el trabajo le ha impedido tener amistades y realizar actividades fuera de casa:
Pues el trabajo, yo creo que el trabajo no me ha dado la oportunidad de relajarme y donde me relajo es en la casa porque descanso, veo series y platico con mis hijos; pero el trabajo me envuelve mucho y creo que he perdido esa parte de tener amistades (P10, entrevista, octubre 13, 2022).
Lo anterior es de subrayarse, ya que ser responsable de familia monoparental suele estar asociado a diversas responsabilidades que pueden generar estrés; así que relajarse o realizar actividades de ocio pueden proporcionar bienestar. Sin embargo, este último testimonio hace ver que el trabajo imposibilita, en cierta forma, esa oportunidad y, en otros casos, impide la construcción de vínculos fuera de la familia, lo cual puede reducir la posibilidad de que se nutra la red de integrantes externos a ella, lo que puede generar aislamiento y soledad, que se han asociado a un mayor riesgo de enfermedades (Roure et al., 2002).
Al respecto, destaca que las participantes valoran más el apoyo que tienen en torno a su papel como madres en familia monoparental en el cuidado de hijos/as, salud personal, dificultades económicas y otros problemas alrededor de su familia; pero en las actividades para relajarse y distraerse es interesante que ninguna refirió a la madre, quien, ante las adversidades que la mayoría de ellas ha vivenciado, ha sido la principal fuente de apoyo. Otra reflexión que señalar es que tanto en las adversidades como en las actividades de ocio las participantes aludieron, en su mayoría, a mujeres.
Destaca también que algunas participantes admitieron que no socializan y que el tiempo que demandan sus actividades laborales y de cuidados impide que destinen tiempo a actividades de relajación y ocio. Es de subrayarse debido a la sobrecarga de actividades que puede suponer la monoparentalidad y a los beneficios que ha reportado contar con una red de apoyo social no sólo para afrontar dificultades, sino que también propicia compañía en actividades de recreación, eventos sociales, y la posibilidad de tener conversaciones sobre temas íntimos y relevantes (Fiallos, 2021; Martínez et al., 2014; Urbay y De la Rosa, 2021; Zúñiga, 2005).
Lo dicho hasta aquí permite afirmar que los testimonios de las participantes corroboran lo encontrado en estudios acerca de los beneficios del apoyo social en cuanto a que éste constituye un factor protector y tiene efectos en la salud (Del Carpio et al., 2022b; Roure et al., 2002). No obstante, debe advertirse que existe una diversidad de experiencias en torno a la monoparentalidad y que es posible que no en todos los casos se acuda a las mismas fuentes y tipos de apoyo ni represente riesgo psicosocial; posiblemente tampoco en todos los casos se requiera apoyo social formal a través de programas gubernamentales de asistencia social (Madrigal, 2012), que en este estudio fue poco mencionado por las participantes.
Al respecto, dos programas nacionales de apoyo son el Programa de Apoyo para el Bienestar de las Niñas y Niños Hijos de Madres Trabajadoras, que proporciona bimestralmente una suma de dinero a niños/as, adolescentes y jóvenes menores de 23 años que afrontan situaciones de vulnerabilidad a causa de la falta de uno o ambos progenitores (DOF, 2022), y el Apoyo a Madres Jefas de Familia, dirigido a “madres mexicanas solteras, divorciadas, viudas o separadas” matriculadas en instituciones de educación superior, consistente en un apoyo mensual, un monto adicional “al inicio de cada ciclo académico (anual)” y acceso a servicio médico, “con cobertura para la becaria e hijos(as)” (CONAHCyT, s/f).
En el estado de Guanajuato destaca el programa del Instituto para las Mujeres Guanajuatenses (IMUG), que administra el Seguro para la Autonomía de las Mujeres, apoyo económico destinado a mujeres en diversas situaciones de vulnerabilidad: jefas de familia, indígenas, migrantes, adultas mayores, mujeres en un proceso de superación o en situación de violencia, víctimas u ofendidas de un delito, en proceso de reinserción social, en situación de alta vulnerabilidad, pobreza o pobreza extrema, o que tienen a cargo personas con enfermedades crónico-degenerativas o con discapacidades (IMUG, s/f). Sobresale también el apoyo económico otorgado a través del programa “Acceso de las mujeres a oportunidades de desarrollo en condiciones de igualdad”, destinado a mujeres de 18 años y más que radican en o transitan por el estado de Guanajuato que se encuentran en situaciones de vulnerabilidad (Periódico Oficial, 2023).
Otros programas que opera el Sistema para el Desarrollo Integral de la Familia del Estado de Guanajuato (DIF Guanajuato) son el Programa Crianza Positiva, que consiste en talleres a padres, madres y cuidadores en los que se les proporcionan herramientas para el desarrollo de habilidades de niñas/os y adolescentes; Familias de Grandeza, dirigido a familias con niñas/os y adolescentes bajo cuidado alternativo o acogimiento en centros de asistencia social, sin el cuidado de sus padres o familiares, y Acogimiento Familiar, programa para capacitar y certificar a individuos, parejas o grupos familiares para ser temporalmente familia de acogida de niñas/os y adolescentes que no pueden vivir con sus respectivas familias (DIF Guanajuato, s/f).
Los tipos de apoyo proporcionados por estos programas son recursos materiales (dinero), apoyo instrumental (acceso a servicios médicos, como en Apoyo a Madres Jefas de Familia) y apoyo cognitivo (transmisión de información y capacitación por medio de programas estatales operados por el DIF Guanajuato). En este sentido, con excepción de un caso, las participantes de este estudio no aludieron a la recepción de alguno de estos u otros programas; tema que podría profundizarse en futuros trabajos.
Por lo dicho hasta aquí, es relevante y necesario seguir realizando investigación sobre el tipo de apoyo social, las fuentes que lo proporcionan y la evaluación (apoyo social percibido) por parte de las mujeres de familia monoparental, ya que no es el apoyo en sí mismo lo que tiene un efecto en quienes lo reciben, sino la percepción-evaluación que se realiza de éste (Heller et al., 1986; Remor, 2002). “Lo importante no es, pues, ‘la situación’ objetiva, sino la ‘definición’ (subjetiva) de la situación” (Lamo de Espinosa, 2001, p. 39).
Conclusiones
El análisis muestra que entre las participantes del estudio sigue vigente la función de la familia como principal fuente de apoyo en torno a las diversas responsabilidades que demanda la monoparentalidad. Casi en su mayoría, las familias de las participantes han proporcionado apoyo instrumental, material y emocional. Las amistades y personas vinculadas al trabajo también han sido fuente de apoyo, instrumental, emocional y cognitivo, lo que permite subrayar la importancia de esta relación de reciprocidad voluntaria que suele estar basada en el afecto y que favorece los intercambios que propician intimidad y confianza.
Los tipos de apoyo mencionados han sido observados en una pluralidad de situaciones estresantes vinculadas, en mayor medida, a los/as hijos/as de las participantes. Sobresalen dificultades en la salud y en la economía, por lo que se torna necesario seguir realizando investigaciones al respecto, debido a la sobrecarga de actividades que la monoparentalidad supone y a la posible contribución de la red de apoyo social, como el hecho de que la amistad suscita compañía en eventos sociales y recreativos.
En razón de las experiencias de las participantes, se subraya que los tipos y las fuentes de apoyo pueden cambiar a lo largo de la vida y en diferentes situaciones. Asimismo, con fundamento en los casos aquí estudiados, se afirma que el protagonismo de la familia y la participación de la madre y de otras mujeres (hermanas, hijas, amigas, clientas del emprendimiento y tía) son vitales en dificultades y responsabilidades en torno a la monoparentalidad. Ello evidencia que, en las redes de familia monoparental, las mujeres tienen una participación sobresaliente en comparación con la de los varones de las redes de apoyo. Esta dinámica puede seguir estudiándose en mayor profundidad en otros trabajos, en los que también se consideren los tipos y las dinámicas familiares de las que provienen y forman parte las mujeres de familia monoparental.
A la luz de estos resultados, es necesario seguir haciendo investigación acerca de las posibles afectaciones derivadas de la sensación de afrontar la monoparentalidad sola y en distancia social, como el caso de algunas participantes que declararon no tener amistades o sentir que no cuentan con alguien para relajarse y compartir momentos de ocio. Es necesario seguir haciéndola al tomar en cuenta la sobrecarga de actividades que puede representar la monoparentalidad y la incompatibilidad detectada respecto a que el trabajo dificulta el cuidado de los/as hijos/as o la convivencia con ellos y personas fuera de la familia, en especial para realizar actividades de ocio y esparcimiento, indispensables ante situaciones estresantes.
El estudio de los cambios en las fuentes y los tipos de apoyo a lo largo de la vida también resulta fundamental, así como la recuperación de la experiencia de quienes integran la red de apoyo. Esta recuperación es una de las limitaciones del estudio, ya que centró la atención en mujeres de familia monoparental y no involucró a quienes integran la red de apoyo. Así, es importante recuperar, por ejemplo, la experiencia de la fuente de apoyo principal reportada: la madre. Esta recuperación permitirá, en futuros trabajos, obtener una visión más completa de la naturaleza y las características de los apoyos y de quienes los proporcionan.
Por último, consideramos necesario crear políticas públicas de protección y apoyo a las familias que han adquirido nuevas configuraciones y dinámicas, por lo tanto, con distintas tendencias sociales en torno a ellas, como la diversidad y pluralidad de familias (diferentes al modelo tradicional), el incremento de divorcios en el país, la convivialidad en las familias (Sánchez, 2022) y la tensión o conciliación entre la vida laboral y la familiar. Es fundamental el conocimiento de la experiencia de otras mujeres, ya que, reiteramos, el apoyo social per se no es lo que tiene un efecto en quienes lo reciben, sino cómo lo interpretan, evalúan y viven quienes lo reciben -en este caso, las mujeres de familia monoparental-.















