Introducción
Como parte del Estudio sobre la excelencia del profesorado del posgrado de la UNAM,1 durante 2017 y 2018, se aplicó a 34 académicos2 de posgrado de la Universidad Nacional Autónoma de México (UNAM) una guía de entrevista que incluyó la pregunta abierta: ¿Cómo se prepara usted para lograr que sus estudiantes construyan conocimiento y desarrollen un pensamiento crítico? El análisis se desarrolló a través de los procedimientos propios de la teoría fundamentada, tales como la codificación y la categorización, para lo cual se construyó una unidad hermenéutica por medio del Atlas Ti © .
Se distinguen dos cuestiones: preparación del profesor y formación del pensamiento crítico. La primera se refiere a tres aspectos: la forma en que los académicos asumen la tarea de enseñar a sus estudiantes, la importancia que atribuyen al conocimiento en general, al conocimiento didáctico y a los contenidos (estructuración de las clases, planeación, creencias de cómo se logra el aprendizaje y los recursos pedagógicos que utilizan para tal fin) y los problemas que enfrentan en ese proceso. La segunda se relaciona con las prácticas utilizadas con el propósito de construir pensamiento crítico, los valores y las actitudes que se vinculan con este concepto y su dimensión social.
Estos dos temas se relacionan ampliamente con la práctica de la enseñanza de posgrado en la UNAM, cuya misión general es formar estudiantes capaces de producir y difundir nuevos conocimientos para el avance de las disciplinas y para el beneficio de la sociedad mexicana y de otras naciones (UNAM, s. f.).
Referentes teóricos
Este apartado trata acerca de dos dimensiones de análisis; las cuales son la preparación del profesor y el pensamiento crítico.
Preparación del profesor
Muchos son los estudios que tratan acerca de lo que conlleva la preparación del proceso de formación. Para Bain (2007), el buen docente planifica pensando en qué quiere que hagan sus estudiantes intelectualmente, comenzando con los resultados que espera fomentar. Es una cuestión de identidad y de conocimientos: ¿qué espero formar?, ¿qué necesitan saber los estudiantes de la disciplina impartida? y ¿cómo logro qué aprendan? Con estas preguntas se inicia un proceso dinámico y flexible, en el cual los actos previos a la clase son acciones pensadas reflexivamente. Esto concuerda con lo expresado por Colomina, Onrubia y Rochera (2001), quienes refieren que necesita considerarse el pensamiento del profesor antes que el de la clase. Tal idea surge de tomar en cuenta al estudiante, las expectativas del curso, la concepción que se tiene de cómo aprende y las estrategias que resultan de esta labor. Es lo que Coll y Solé (2001, p. 373) denominan triángulo interactivo: “el contenido, la actividad educativa e instruccional del profesor y las actividades de aprendizaje de los alumnos”.
El antes se caracteriza por las creencias y los conocimientos del profesor acerca de la enseñanza en general y la de su asignatura en particular; la planeación que hace de su clase y las expectativas que posee acerca del grupo y de su propia función como docente. De acuerdo con Shulman (1989, p. 10), “los determinantes potenciales de la enseñanza y el aprendizaje en el aula son los tres atributos significativos de los autores: capacidades, acciones y pensamiento”.
Dentro de las creencias y los conocimientos del profesor, Goodson (2000) menciona que hay tres tradiciones: la utilitaria, que se relaciona con el perfil para el trabajo; la académica, que es más abstracta, científica y descontextualizada; y la pedagógica, que formula la cuestión de cómo conectar a los estudiantes con las asignaturas. Estas tres tradiciones están presentes en el pensamiento del docente, antes, durante y después de la clase.
Sin embargo, y como se expondrá más adelante en relación con el desarrollo del pensamiento crítico, algunos profesores e investigadores se perciben como acompañantes y promotores del proceso de aprendizaje. Se presentan como diseñadores de situaciones o ambientes de aprendizaje, en los cuales se favorece la reflexión, el análisis y la argumentación. Para Alvarado (2014, p. 13), “se requiere de un docente de alto nivel que estimule positivamente a sus estudiantes para que logren lo máximo de sí mismos, exploren y ensayen nuevas alternativas de solución a problemas complejos y estén dispuestos a aceptar más de una solución”, aunque es el estudiante protagonista y responsable de la apropiación que hace del conocimiento y cómo lo adapta a su vida cotidiana.
Pensamiento crítico
El pensamiento crítico supone el desarrollo de ciertas habilidades o disposiciones que conducen al buen juicio y a la toma de decisiones pertinentes. Autores como Lipman (2016, p. 21) lo ven como un proceso de discernimiento, un conjunto de destrezas que permiten distinguir la información más relevante de la menos relevante en relación con las metas: “es hábil y es un pensamiento responsable que hace posible el buen juicio porque: primero se basa en criterios, segundo es auto-correctivo y tercero es sensible al contexto”.
Paul y Elder (2003, p. 4) lo precisan como “ese modo de pensar en el cual el pensante mejora la calidad de su pensamiento al apoderarse de las estructuras inherentes del acto de pensar y al someterlas a estándares intelectuales”. De acuerdo con estos autores (2005), el pensamiento crítico se define como un conjunto de habilidades intelectuales, aptitudes y disposiciones que tiene los siguientes elementos: propósito, pregunta en cuestión, resolución de problemas, supuestos, puntos de vista, información, conceptos, interpretación o inferencia, e implicaciones y consecuencias.
Estos factores se someten a los estándares intelectuales universales: claridad, exactitud, precisión, relevancia, profundidad, amplitud, lógica, importancia y justicia. El pensador crítico se autodirige, se autorregula, se autodisciplina y se autocorrige, y es individual y consciente. Según Paul y Elder (2005), el profesor necesita lograr que sus estudiantes dominen del contenido y el aprendizaje profundo, desarrollar la apreciación por la razón y la evidencia, animar a los estudiantes a descubrir y a procesar la información con disciplina, enseñar a pensar arribando a conclusiones, defender posiciones en asuntos complejos, considerar una amplia variedad de puntos de vista, analizar conceptos, teorías y explicaciones, aclarar asuntos y conclusiones, resolver problemas, transferir ideas a nuevos contextos, examinar suposiciones, evaluar hechos, explorar implicaciones y consecuencias y, cada vez más, aceptar las contradicciones e inconsistencias de su propio pensamiento y experiencia.
Para Facione (2007), el pensamiento crítico es buen juicio e implica reflexionar y desarrollar habilidades cognitivas, tales como interpretación, análisis, evaluación, inferencia, explicación y autorregulación. Incluso va más allá al considerar que no sólo es una habilidad cognitiva, sino que se refiere a la forma de enfocar los problemas, las preguntas, los asuntos y la vida, para lo cual se requieren disposiciones como ser inquisitivo, juicioso, sistemático, analítico, buscador de la verdad, de mente abierta y confiar en el razonamiento. En función de lo anterior es necesario reconocer que se trata de una cuestión que va mucho más allá del salón de clase y que se vincula con valores y actitudes. Paul y Elder (2005) explican que también implica reconocer que el comportamiento humano tiene consecuencias en el bienestar de los demás; somos capaces de comportarnos hacia otros de modo que afectamos la calidad de sus vidas, ayudamos o dañamos, y somos capaces de comprender cuando hacemos una cosa o la otra.
El pensador crítico desarrolla las habilidades necesarias para formular preguntas esenciales, buscar y evaluar información pertinente, tener la capacidad de análisis y apertura para poder llegar a conclusiones o soluciones, tomando decisiones y valorando todas las implicaciones y consecuencias. De acuerdo con Paul y Elder (2005, p. 5) “el pensamiento crítico implica tanto habilidades en la comunicación efectiva y en la resolución de problemas, como un compromiso de superar las tendencias egocéntricas y sociocéntricas naturales de uno mismo”.
Por su parte, Klooster (2001) caracteriza el pensamiento crítico con base en cuatro adjetivos: independiente, porque se construye a partir de la individualidad; informado, porque requiere de datos y conocimientos; cuestionador, porque se detona a partir de preguntas; y razonado, porque busca argumentar. Olivares, Saiz y Rivas (2013) lo sintetizan en tres habilidades básicas: el razonamiento, la resolución de problemas y la toma de decisiones.
Por su parte, Difabio (2005, p. 181) explica que es “el pensamiento reflexivo el que, mediante el análisis cuidadoso de los argumentos, busca evidencia válida y conclusiones fundamentadas”. Esta autora realizó una lista de lo que implican las habilidades y subhabilidades del pensamiento crítico: interpretación, análisis, identificación de supuestos, inferencia, razonamiento inductivo y deductivo, evaluación de argumentos e identificación de falacias. Señala que “las investigaciones más recientes sobre pensamiento crítico concluyen que no puede ser efectivamente enseñado si no se integra en un área profesional o académica específica” (p. 183).
Además de todo lo anterior, dentro del pensamiento crítico, Facione (2007) incluye el creativo o innovador que lleva a nuevos hallazgos, a enfoques novedosos, a perspectivas originales y a maneras completamente diferentes de comprender y concebir las cosas. Es tal su importancia que Karbalaei (2012, p. 127) explica que “dentro de los métodos actuales de instrucción, es más importante enseñar a los estudiantes cómo pensar en lugar de qué pensar”.
Método
El enfoque utilizado es de carácter cualitativo, se espera dar cuenta de la manera en que se preparan los académicos para lograr que sus estudiantes construyan su conocimiento y desarrollen el pensamiento crítico. En este tipo de investigaciones no se pretende realizar generalizaciones a toda la población, sino una comprensión adecuada del objeto en estudio.
La investigación cualitativa se caracteriza por su flexibilidad metodológica, sin embargo, existen algunos diseños que son considerados básicos, dentro de los cuales se encuentra la Teoría Fundamentada. Según Hernández, Fernández y Baptista (2014) se aplica cuando se carece de teorías que expliquen un fenómeno o las existentes resultan inadecuadas para el contexto. Como instrumento fundamental se emplea la entrevista.
Para la UNAM, se seleccionó una muestra homogénea que, de acuerdo con Hernández et al. (2014, p. 388), es propia de las indagaciones de corte cualitativo “en las que se eligen casos de un perfil similar, pero que se consideran representativos de un segmento de la población, una comunidad o una cultura (no en un sentido estadístico, sino de prototipo)”.
En este caso, de una fase previa del proyecto, se retomaron los resultados que dieron 399 académicos de posgrado de la UNAM, acerca de la solicitud de que identificaran al menos a tres profesores excelentes. Se obtuvo una lista de 710 nombres. Con base en ella, se seleccionaron 34 académicos, tomando en cuenta el criterio de que laboraran en posgrados de las cuatro áreas de conocimiento en que la institución clasifica sus 41 posgrados: Ciencias Físico-Matemáticas y de las Ingenierías; Ciencias Biológicas, Químicas y de la Salud; Ciencias Sociales y Humanidades y de las Artes.
La recolección de la información se realizó a través de una entrevista que incluía la pregunta: “¿Cómo se prepara usted para lograr que sus estudiantes construyan conocimiento y desarrollen un pensamiento crítico?” Para organizar la información y facilitar el trabajo, se elaboró una unidad hermenéutica con el programa Atlas Ti©. Esta herramienta permitió desarrollar el proceso de análisis en el cual se utilizaron los procedimientos postulados por Strauss y Corbin (2002, p. 64), específicamente el microanálisis que “incluye la codificación axial y abierta”.
La codificación según Morse (2003, p. 48) “comienza a hacerse línea por línea para identificar códigos de primer nivel”. Una vez culminada esta fase, se realizó una revisión preliminar que permitió hacer un agrupamiento estableciendo, de esa manera, los códigos de segundo nivel con los cuales se identificaron porciones importantes del texto de las entrevistas. Posteriormente, se establecieron las categorías, que a su vez se organizaron en dos grandes dimensiones que guardan estrecha relación: preparación del profesor y pensamiento crítico.
En la dimensión preparación del profesor se agrupan las siguientes categorías: identidad, conocimiento y problemas. Se refiere fundamentalmente a la forma como el profesor se prepara para desarrollar el pensamiento crítico con sus estudiantes. Tal cuestión está relacionada con la manera como se ven a sí mismos en cuanto a la acción de enseñar, el valor que atribuyen al conocimiento de la disciplina, el conocimiento didáctico del contenido y los problemas o dificultades que perciben para desarrollar este trabajo.
La dimensión pensamiento crítico quedó organizada a través de tres categorías: formación, valores y actitudes, y social. Se incluyen aquí las ideas expresadas por los profesores e investigadores de posgrado sobre los procedimientos y estrategias que utilizan para lograr el desarrollo del pensamiento crítico, su vinculación con los conceptos éticos y el papel de la interacción con pares en este proceso.
Vale la pena destacar que una de las principales limitaciones de los estudios de carácter cualitativo se relaciona con la validez externa de los resultados. Las categorías que se definieron, pues, no pretenden ser válidas para cualquier contexto o generalizables.
Otro problema que se presentó fue la imposibilidad de acceder a otras fuentes de corroboración de la información que suministraron los entrevistados, por esa razón no se realizó observación de la práctica que realizan los profesores con sus estudiantes, aunque esto último tampoco se consideró indispensable en función del propósito establecido.
Se intentó asegurar la calidad de la investigación utilizando diversos procedimientos. Sandín (2003) señala la existencia de múltiples criterios dentro de los cuales destaca aquellos que son propios de la metodología cualitativa, por ejemplo: equidad y autenticidad ontológica. El primero se atendió incorporando diversos puntos de vista en la selección de los informantes que se incluyeron en la muestra, pues como ya se mencionó, se aseguró la participación de académicos de las cuatro áreas de conocimiento en que la UNAM organiza sus posgrados. El segundo se logró a partir de la comparación constante de las entrevistas con la teoría expuesta, particularmente con otras investigaciones que recolectaron también evidencia empírica.
Valles (1999) explica que, de los criterios evaluativos que se utilizan para establecer calidad de los estudios cualitativos, los que han recibido mayor atención son los referidos a la confiabilidad. En esta investigación la credibilidad se alcanzó con el uso de la triangulación de datos y las discusiones permanentes de los autores con los restantes participantes del proyecto. La transferibilidad se relaciona con el proceso de muestreo (ya descrito). Es necesario resaltar que, aunque no se realizó una fase de observación de la práctica, el hecho de que los informantes fueran seleccionados a partir de la opinión de sus pares académicos garantizó cierta concepción colectiva sobre la calidad del trabajo que desarrollan más allá de sus propias opiniones. Finalmente, para asegurar la confiabilidad, se dejó evidencia de toda la documentación necesaria para realizar una auditoría de los datos.
Resultados
Preparación del profesor
El primer elemento que condiciona la forma como se desarrolla la preparación para la formación del pensamiento crítico en los estudiantes es la identidad profesional, establecida como primera categoría de análisis. Se encontró que en el grupo de académicos entrevistados coexisten dos maneras de verse a sí mismos frente a esta tarea, bien como investigadores o como profesores.
Según se asuma de manera prioritaria una u otra identidad profesional, se realiza la formación para el desarrollo de la actividad docente. Quienes la aceptan como profesores valoran la formación pedagógica (didáctica) y disciplinaria; mencionan que necesitan preparar la clase, realizando una planeación, se ven como acompañantes de sus estudiantes (especialmente en la relación tutorial), mediadores y promotores del aprendizaje y manifiestan gusto por la enseñanza, que reconocen como tarea primordial. Esto se evidencia en el siguiente testimonio:
Creo que la tarea de un profesor, por lo menos en las áreas de Filosofía y de Teoría, es hacerlo accesible al conocimiento complejo, y eso es lo que yo veo como mi función (entrevista 13, Posgrados: Filosofía de las Ciencias y Ciencias Políticas y Sociales).
A diferencia del primer grupo, los entrevistados que privilegian su función como investigadores no otorgan mayor relevancia a la preparación didáctica y, por tanto, no incluyen en su preparación cursos sobre esta temática. Sin embargo, señalan la importancia de la actualización permanente en su área disciplinaria y dan prioridad a la investigación como su trabajo fundamental. A través de ella desarrollan la enseñanza, por lo que incorporan a los estudiantes en sus propias investigaciones, dando cuenta del antes, durante y después de la clase. Mencionan que el estudiante necesita contribuir al conocimiento científico y consideran que la finalidad es formar investigadores, tal como se indica en una de las entrevistas que resulta representativa:
Yo soy básicamente, un investigador y en los últimos cursos, en los últimos años que di docencia, ahora, no doy docencia, lo que yo traté siempre fue transmitir esos dilemas que yo veía en mis investigaciones, en mis procesos de creación del conocimiento, de investigar empíricamente, a que los alumnos aprendieran ese quehacer haciendo (entrevista 27, Posgrado: Ciencias Políticas y Sociales).
Estas dos identidades en forma ideal no deberían entrar en contradicción en el proceso educativo. Para Merellano, Almonacid, Moreno y Castro (2016, p. 940) el buen profesor “debe entender y llevar a cabo un trabajo en el que las labores de docencia e investigación no son dos realidades dicotómicas, sino que forman partes inseparables de un quehacer pedagógico exitoso”. Para ellos, las dos funciones comparten estos elementos: tutoría, vocación, autonomía académica y conocimiento.
Los profesores e investigadores que participaron en el estudio coinciden en reconocer la importancia del conocimiento; esta categoría se ve desde dos perspectivas: el saber propio de la disciplina y el de la manera de enseñarlo.
El desarrollo de la docencia a nivel posgrado supone que el profesor dispone del necesario conocimiento de la asignatura que enseña; tiene la obligación de mantenerse actualizado; por lo cual, se reconoce como indispensable la asistencia a seminarios y congresos, buscar información constantemente en publicaciones especializadas e incluso realizar publicaciones a través de las cuales se realice una aportación a la ciencia en virtud del rigor metodológico necesario en el desarrollo de la investigación, a tal efecto se expresó:
Los profesores debemos estar bien preparados, debemos conocer bien nuestra materia, las que tengamos, porque si no lo entendemos, pues no lo vamos a poder explicar; es una conexión lógica (entrevista 6, Posgrado: Ciencias Físicas).
La importancia de la investigación y la generación de conocimiento se relacionan con su influencia en el currículo de los cursos de posgrado, específicamente en la necesidad de mantener actualizados los contenidos. Se reconoce que existe un vínculo directo entre las actividades de actualización, generación y difusión que realiza el profesor y sus actividades docentes. Según lo señalado en las entrevistas:
Es estar leyendo continuamente artículos, aparte de los libros, textos que son una guía de manera general; el propio proceso de investigación te lleva a estar leyendo artículos, y ahí tienes un factor de actualización continuo (entrevista 14, Posgrados: Ingeniería y Ciencia e Ingeniería de Materiales).
Es notable que, aun cuando existe dualidad en relación con la identidad profesional, en ambos grupos se revela la preocupación por el conocimiento didáctico del contenido, este concepto formulado por Shulman (2005, p. 11) se define como “la mezcla entre materia y didáctica por la que se llega a una comprensión de cómo determinados temas y problemas se organizan, se representan y se adaptan a los diversos intereses y capacidades de los alumnos”. De acuerdo con Escobar (2016, p. 323) entra en acción “el conocimiento experiencial del docente, su conocimiento teórico y práctico; así como el conocimiento de otras experiencias, su capacidad innovadora para crear estrategias que posibiliten la comprensión del contenido por parte de los estudiantes”.
En tal sentido se manifiesta preocupación en torno al desarrollo de la clase, también por el conocimiento de las características y necesidades del estudiante. Los entrevistados mencionan que utilizan su experiencia para generar conocimiento, narran que esto surge de la práctica, de concebir sus propios métodos, de la memoria, del uso de la experiencia acumulada en otras clases, del rigor y del entrenamiento. Ejemplo de esto son los siguientes testimonios:
No es planear clase, no es un tiempo específico en la clase, es una manera de enseñar, y ésa, pues la he trabajado a lo largo de mi trayectoria y desde antes (entrevista 19, Posgrado: Psicología).
Todo es a base de experiencia, uno va creciendo con el trato con la gente, cuando uno empieza a ser tutor, la verdad, es que uno tiene grandes dudas. Bueno, para ser docente hay muchas filosofías y hay muchas formas de pensar; la verdad es que yo casi no le creo a ninguna de éstas; uno se va formando en la práctica (entrevista 11, Posgrado: Ciencias Bioquímicas).
De acuerdo con lo anterior, en la preparación del docente para el desarrollo del pensamiento crítico se privilegia la propia experiencia como espacio de formación; esta idea se alinea con lo expresado en la categoría identidad profesional por quienes asumen fundamentalmente su función como investigadores. Sin embargo, otro grupo de profesores desarrollan estrategias diferentes para su preparación, por ejemplo, la asistencia a cursos de capacitación docente:
Prepararte para ser un mejor maestro; hay muchos cursos y continuamente hay más. Entonces, yo te puedo decir que al principio de mi carrera yo empecé a dar clases cuando era estudiante de maestría; entonces, me di cuenta de que no los podía controlar, entonces, dije, tengo que capacitarme, para que me tengan respeto y, ahí, comencé a buscar (entrevista 16, Posgrados: Ciencias de la Tierra e Ingeniería Ambiental).
Bien sea a través de la reflexión sobre su propia experiencia, desde el desarrollo de procesos formales de formación o de la conjunción de ambos, los académicos de posgrado que participaron en el estudio realizan de algún modo las siguientes acciones: planeación, desarrollo o intervención y evaluación. Shulman (1986) señaló la necesidad de que los profesores logren un aprendizaje que es el resultado de la interacción de dichas funciones.
Por su parte, Bain (2007, p. 62) afirma que “enseñar es atraer a los estudiantes, diseñando cuidadosamente un entorno en el que ellos aprendan […] pensaban en la creación de ese entorno de aprendizaje exitoso como en un acto intelectual (o artístico) serio y de importancia”. En la organización de esta actividad resulta esencial el conocimiento del estudiante; esta idea es señalada de diversas maneras por los entrevistados:
Yo me pregunto mucho todo el tiempo, qué quiero que mis estudiantes hagan con el material que vamos a cubrir en clase y siempre trato de ponerme en su perspectiva, trato de que no ocurra el para qué tuve que aprender esto, trato que no pase y los cuestiono continuamente (entrevista 34, Posgrado: Lingüística).
Generalmente, siempre saco el guión de mi siguiente semestre, y hay veces que les pregunto a mis estudiantes, […] les digo, cómo les gustaría abordar, o más bien, qué sienten que profesionalmente les falta […] Entonces, generalmente, se me van ocurriendo las temáticas por los intereses (entrevista 30, Posgrado: Historia).
Para el desarrollo del programa y de cada una de las clases, los participantes del estudio hacen referencia a diferentes métodos de enseñanza, por ejemplo: por proyectos, activa, situada y el método socrático. La mención de estas formas de implementar el trabajo docente revela una preocupación por la realización de una actividad dinámica en la que se utilizan diversidad de estrategias (histrionismo, resolución de problemas, uso de ejemplos) y se emplean múltiples recursos didácticos. Algunos de los testimonios son:
Yo creo que esto es mucho de estar haciendo y haciendo, de mucho ejercicio (entrevista 32, Posgrados: Filosofía, Filosofía de las Ciencias e Ingeniería y Ciencias de la Computación).
No se habla en un solo tono toda la clase, hay que subir la voz, bajar la voz y de repente hacer una expresión que puede ser exagerada en un principio, pero que de momento le da sabor, calor, para llamar la atención (entrevista 14, Posgrados: Ingeniería y Ciencia e Ingeniería de Materiales).
Algo que en el posgrado me ha ayudado es que vamos a visitar algunos centros de investigación para que vean algunos equipos, algunos procesos. La UNAM es riquísima en recursos y los estudiantes de posgrado son muy participativos y preguntan a quienes nos reciben (entrevista 14, Posgrados: Ingeniería y Ciencia e Ingeniería de Materiales).
¿Qué puedo llegar a hacer?, bueno, plantear un problema y, decirles, háganlo y, entonces, no lo resuelvo, entonces, paseo por entre las bancas para ver qué están haciendo (entrevista 17, Posgrados: Ciencias Físicas y Ciencias Químicas).
Otra forma es transmitir ejemplos, transmitir casos, de un semestre a otro, a lo mejor salió un nuevo caso, entonces, prepararlo y adaptarlo para transmitirles ese nuevo proyecto que hace seis años no había (entrevista 16, Posgrados: Ciencias de la Tierra e Ingeniería Ambiental).
Paralelo a esta forma de trabajo didáctico, los profesores entrevistados también mencionan una enseñanza fundamentada en lo disciplinario, de carácter tradicional, con una estructura lógica que se cimienta, tal como se señaló, en su propia experiencia de formación a través de la práctica. Se indica lo siguiente:
Hay una cantidad de conocimiento técnico que necesitamos transmitir, [en el] que los estudiantes se deben entrenar, entonces, muchas de mis clases son bastante tradicionales (entrevista 17, Posgrados: Ciencias Físicas y Ciencias Químicas).
A pesar de esta diversidad se encuentran aspectos comunes que demuestran la importancia de que los participantes de la investigación confieren a la enseñanza en general y en particular al desarrollo del pensamiento crítico. En tal sentido, resulta relevante señalar que en ambos grupos se declara explícitamente la preocupación por el aprendizaje del otro, la necesidad de imitar a quienes consideran buenos maestros y lo más relevante, la creencia de que la investigación como actividad didáctica es una importante experiencia formativa, se considera que la clase necesita ser producto de esta actividad y resulta indispensable incorporar a los estudiantes en su desarrollo.
En la preparación del trabajo docente en posgrado los participantes del estudio identifican diversos problemas (tercera categoría de análisis). Se organizan en torno a dos cuestiones: lo pedagógico y el tiempo. En relación con la primera, algunos entrevistados manifiestan no saber cómo lograr el desarrollo del pensamiento crítico, esto se vincula con la dificultad de transferir lo aprendido en los procesos de formación didáctica, encuentran dificultad para aplicar diversas estrategias en su propia práctica de la enseñanza, esto a su vez se hace más complejo según las características de la disciplina que tiene la responsabilidad de orientar, por ejemplo:
[…] yo he tenido mucha interacción con educadores, el programa está basado en el constructivismo, eso yo puedo ver que es increíblemente fácil hacerlo en preescolar, comienza a ser un poquito más difícil en primaria, más en secundaria y así, y cuando llegamos a los cursos de la universidad, realmente, siento en mis clases, [que] yo estoy muy lejos de poder hacer prácticas de promoción del trabajo reflexivo y colaborativo, por lo menos en Física (entrevista 17, Posgrados: Ciencias Físicas y Ciencias Químicas).
Otro elemento visto como problema es la implementación y el uso de las tecnologías, pues se considera difícil el desarrollo de aptitudes por los estudiantes y se manifiesta preocupación por su uso acrítico, tal como se evidencia en las siguientes expresiones:
El problema [es] cómo implementarlo para que el estudiante pueda beneficiarse en términos del conocimiento y de toda esta complejidad, […] que esté desarrollando aptitudes, no que se quede pues simplemente con la boca abierta, […] sin que tenga que estar haciendo un esfuerzo, que lo haga él y que no lo haga la tecnología (entrevista 8, Posgrados: Ciencias Bioquímicas y Ciencias Químicas).
[…] me parece que son muy importantes las herramientas tecnológicas, pero no lo es todo, pero no está todo en la red, muchos estudiantes creen [en el] googleo, pero en el fondo hay que estar preparado con los conocimientos de punta (entrevista 16, Posgrados: Ciencias de la Tierra e Ingeniería Ambiental).
A diferencia de lo expresado en algunas entrevistas, la incorporación de las tecnologías en el trabajo de los docentes es valorada como una posibilidad para el desarrollo del pensamiento crítico. Para Estrada, Quiñónez y Pantoja (2017), el uso de las Tecnologías de la Información y la Comunicación (TIC) por parte del profesor necesita servir para enseñar a sus estudiantes cómo analizar e interpretar las cantidades de información que resultan accesibles a través de los medios digitales, con el propósito de lograr la selección de información válida y confiable, y su uso adecuado, lo cual a su vez se relaciona con aspectos de carácter ético.
Desde otra perspectiva, el problema del tiempo es visto también de forma dual, se refiere a la duración de los cursos de posgrado, el cual es considerado insuficiente para poder trabajar de forma amplia con los estudiantes y lograr su formación, esto es particularmente notable al comparar con la duración del asesoramiento para el desarrollo de los trabajos de grado en maestría o doctorado. La cuestión del tiempo también se relaciona con la cantidad de labores que se exigen al académico, por la necesidad de mantener una alta productividad en investigación. En tal sentido, resultan pertinentes las siguientes ideas:
Ahora, la tutoría para formar maestros y doctores en términos de investigación, si tiene un trabajo continuo, mínimo dos, cinco, seis años, un estudiante de doctorado, y eso tú lo sabes, en la docencia es sólo un semestre, o algunas semanas de un semestre, entonces es más efímero, es más complicado saber quién es quién (entrevista 11, Posgrado: Ciencias Bioquímicas).
Hay que ir a congresos, hay que presentar ponencias, hay que dar conferencias, hay que participar “en esto”, hay que formar parte de tales cuerpos, hay que entrar incluso a la política universitaria, y hacer mil cosas, entonces se convierte uno en hombre orquesta (entrevista 1, Posgrado: Antropología).
De acuerdo con Caballero y Bolívar (2015, p. 58), dentro de las tareas que realizan los universitarios, la investigación cobró en los últimos años particular relevancia, de forma tal que frente a otras actividades “ésta es la que lleva al profesorado a alcanzar mayores cotas de éxito y prestigio dentro de la profesión”. Es la función a la que se dedica más tiempo originando una sobrecarga en el trabajo que desarrollan los académicos, lo cual va en detrimento de su desempeño en otras actividades como la docencia.
Pensamiento crítico
El conocimiento didáctico del contenido que manifiestan los profesores de posgrado de la UNAM que participaron en la investigación se concreta en la primera categoría de esta dimensión, identificada como formación, entendida como un conjunto de acciones que se propician en el estudiante, en quien se conjugan de manera recurrente la reflexión y la investigación como procedimientos complementarios entre sí.
Los entrevistados señalan que la formación de un estudiante crítico supone lograr que sea reflexivo, lo cual se logra en el desarrollo de las actividades de enseñanza creando la necesidad de cuestionar, manifestar curiosidad, generar dudas y expresar sus puntos de vista. El propósito es que el estudiante vaya más allá de aceptar el conocimiento como algo dado y realice un ejercicio mental que genera pensamiento autónomo y argumentativo, que conduce a la meta-cognición, según Daniel et al. (2003, p. 28) “pensar de manera meta-cognitiva quiere decir reflexionar sobre los pensamientos propios, significa ejercer el control de las propias perspectivas y creencias”. De acuerdo con los entrevistados:
[…] yo creo que primero para producir conocimiento en el área, tienes primero que apropiarte de ello, y ya teniéndolo lo puedes deshacer, cuestionar, avanzar (entrevista 13, Posgrados: Filosofía de las Ciencias y Ciencias Políticas y Sociales).
[…] siempre tratando a quien se le está acompañando en el proceso de pensar y aprender, [que] sea autosuficiente y entienda la lógica de por qué las cosas, cuál es el sentido, o sea que lo aprenda de manera muy lógica y que lo asuma como parte de su estructura de pensamiento y como parte de su acervo de saberes (entrevista 19, Posgrado: Psicología).
De eso se trata, de capacitar para que ellos puedan tomar decisiones, o sea yo formo consultores y curiosos (entrevista 18, Posgrado: Ciencias de la Tierra).
Con esta mirada crítica de no aceptar que el conocimiento está dado, sino que hay que irlo cuestionando siempre (entrevista 25, Posgrados: Estudios Latinoamericanos y Trabajo Social).
Los entrevistados consideran que necesita responsabilizarse al estudiante de su propio aprendizaje; esta idea concuerda con lo mencionado por Coll y Sole (2002, p. 370) para quienes el estudiante es el actor principal “que emerge como el verdadero agente, protagonista principal y responsable último del aprendizaje”. Con el mismo propósito también se refiere la necesidad de formarlos como investigadores a través de la elaboración de su tesis o trabajo de grado.
La investigación supone el desarrollo de múltiples tareas que van desde la revisión de literatura especializada, planteamiento de problemas, formulación de proyectos, desarrollo de actividades prácticas (recolección y análisis de datos), realizar análisis e inferir conclusiones, hasta la elaboración y redacción de artículos para su publicación en revistas especializadas. Incluso los profesores participantes del estudio mencionan que es una experiencia formativa importante la incorporación de sus estudiantes en las actividades de investigación que ellos desarrollan y también en sus funciones docentes (invitar a los participantes del doctorado en los cursos de maestría o licenciatura). Como ejemplo se tiene:
[…] cuando llega un estudiante para hacer la tesis, sobre algo que ya he iniciado, y en general procuramos prepararnos juntos él estudiante y yo, de la siguiente manera: yo le propongo al estudiante artículos para estudiar, para leer y que me los presente en el pizarrón, y aquí los vamos desmenuzando y estudiando (entrevista 7, Posgrado: Ciencias Físicas).
[…] ahí soy más bien natural, a mí nunca me han enseñado a cómo hacer eso, simplemente me sale, entonces mis alumnos, sin caer en ser unos consentidos, que requieren de mi aprobación para todo, conciben el trabajo de investigación, incluso, como un trabajo de equipo, en este caso conmigo (entrevista 10, Posgrados: Ciencias Químicas, Ciencias Bioquímicas e Ingeniería de Materiales).
En cuanto a investigación, es un poquito lo mismo, entender la personalidad de cada quien e ir llevándolo, y tratar de sacar lo máximo de las capacidades de cada quien (entrevista 11, Posgrado: Ciencias Bioquímicas).
En realidad, como trabajamos aquí es que uno tiene un gran proyecto de investigación y lo parte en preguntas individuales y diferentes y a cada alumno uno le da una pregunta, que es un pedacito del gran proyecto (entrevista 21, Posgrado: Ciencias Bioquímicas).
A esos estudiantes les pedimos que hagan una investigación desde principio al fin, en pequeños grupos y mis estudiantes de doctorado fungen como los asesores de cada uno de los proyectos (entrevista 6, Posgrado: Psicología).
Resulta relevante señalar que, de acuerdo con los entrevistados, el pensamiento crítico tiene que ver con valores y actitudes (segunda categoría de esta dimensión). Es evidente que la autonomía y la responsabilidad están implícitas en lo expuesto anteriormente. Además de esto, en una de las entrevistas se señaló expresamente que pensar de forma crítica tiene que ver con los principios de beneficencia y no maleficencia (Beauchamp y Childress, 2019):
Utilizar muchos argumentos, darle sentido a la vida, que se asuma uno como un agente que puede ayudar o puede perjudicar (entrevista 19, Posgrado: Psicología).
El desarrollo del pensamiento crítico supone la formación de estudiantes capaces de asumir un posicionamiento ético en el que se revelan valores y actitudes manifestados antes, durante y después de la clase. Los principales valores expresados son responsabilidad y compromiso. Le siguen actitudes como disciplina, respeto por el otro, gusto por la enseñanza, corresponsabilidad, apertura, acompañamiento, empatía, preocupación porque el otro aprenda, calidad, la idea de prestar un buen servicio a la sociedad, crecimiento, falibilidad, subsanar los errores y disposición. Estos elementos están relacionados con lo expuesto en las categorías precedentes, por ejemplo, la apertura se puede vincular con la importancia que se atribuye a la investigación y el gusto por la enseñanza con la identidad docente. Algunos entrevistados dijeron lo siguiente:
[…] siempre trato de ponerme en su perspectiva (entrevista 34 Posgrado: Lingüística).
Lo segundo es que hay una preparación de primera clase en cada semestre, de decirles a los estudiantes: bueno, vamos a estar juntos en esta aventura, vamos a tratar de aprender todos, desde ahí abrir el espacio de que no son ellos los que van a recibir, sino vamos a ser todos los que vamos a aprender (entrevista 14, Posgrados: Ingeniería y Ciencia e Ingeniería de Materiales).
Hacer alguna contribución para que sea de utilidad a los que van a hacer las siguientes preguntas […] Tenemos en la Tierra una época relativamente pequeña y, después, vienen los que van a continuar. Tienen que ser mejores (entrevista 2, Posgrados: Ciencias Bioquímicas y Ciencias Biomédicas).
Tal como se aprecia, los valores que los profesores entrevistados asocian con este tema corresponden con dos éticas aplicadas: ética profesional y, fundamentalmente, ética de la investigación; de hecho, se identifica la idea de que al enseñar y aprender a investigar se desarrollan actitudes y valores, y, al mismo tiempo, se logra construir pensamiento crítico. De esta manera, la investigación se puede asumir de acuerdo con lo expuesto por Esparza (2018, p. 114) como “una actividad pedagógica que integra a la didáctica, la ética y la actividad profesional que se procura impulsar”.
Por su parte, Paul y Elder (2005, p. 47) para el pensamiento crítico establecen competencias enfocadas en los rasgos intelectuales, virtudes o disposiciones, dentro de las cuales mencionan: justicia de pensamiento, humildad, integridad, confianza y autonomía. De esta manera se reconoce el vínculo que existe con los conceptos éticos, de hecho, los autores señalan que los “estudiantes que piensan críticamente aprenden a identificar los asuntos éticos y razonan bien en las cuestiones éticas”.
En línea con lo expuesto y de acuerdo con lo expresado por los profesores interrogados, para el desarrollo del pensamiento crítico es indispensable un trabajo colectivo vinculado con lo social (tercera categoría de la dimensión). Se manifiesta la corresponsabilidad entre quien enseña y quien aprende, lo cual en este caso resulta importante por cuanto los estudiantes realizan estudios de maestría y doctorado.
En este contexto, la comunicación entre pares es necesaria; esta actividad se refuerza con cuestiones como el debate, el diálogo e incluso el desarrollo de la empatía. Este encuentro con el otro ocurre tanto en el aula de clase como en otros escenarios: congresos, jornadas y talleres, que son propios de la actividad investigativa. También relacionado con lo social y vinculado con la investigación, aparece la necesidad de realizar trabajos conjuntos (profesor-estudiante o en grupos de investigación). Por ejemplo, la elaboración de un artículo para publicar en una revista científica, actividades que, como ya se señaló, forman parte de la práctica de enseñanza de los profesores de posgrado. Es mencionada también la posibilidad de vincularse con personas o instituciones que trabajen temáticas similares o incluso con movimientos sociales.
Entonces, nosotros como profesores investigamos el tema, localizamos lecturas y se establece un diálogo permanente entre el alumno y nosotros (entrevista 31, Posgrado: Arquitectura).
[…] pertenezco a varias redes de investigación, a través de las redes se aprende muchísimo, porque en las redes participamos, no solamente investigadoras de la academia, sino también investigadoras que trabajan desde el activismo, desde la vinculación con los movimientos y realizaciones sociales (entrevista 12, Posgrados: Estudios Latinoamericanos, Antropología y Trabajo Social).
Algo que en el posgrado me ha ayudado es que vamos a visitar algunos centros de investigación para que vean algunos equipos, algunos procesos. La UNAM es riquísima en recursos y los estudiantes de posgrado son muy participativos y preguntan a quienes nos reciben (entrevista 14, Posgrados: Ingeniería y Ciencia e Ingeniería de Materiales).
Se trata de la habilidad de profesores e investigadores para establecer una relación con sus estudiantes y comunicación con sus pares y otros colectivos, de allí la importancia del diálogo, trabajo en redes, vinculación con movimientos sociales y el trabajo colaborativo para el desarrollo del pensamiento crítico. En tal sentido y, de acuerdo con Yurén, García y Briseño (2019, p. 124), “las relaciones entre profesor y estudiantes tendría que obedecer al principio del reconocimiento en sus distintas esferas: confianza, respeto y estima social” de esta manera se logra la formación de estudiantes capaces de construir y cuestionar conocimiento.
Discusión
Como se evidenció en la exposición previa, los resultados de la investigación se organizan en torno a dos cuestiones fundamentales, la preparación de los profesores y el pensamiento crítico. Los códigos y las categorías que las conforman presentan múltiples relaciones de lo cual emergen diversos elementos que resultan esenciales a los fines de articular una explicación adecuada.
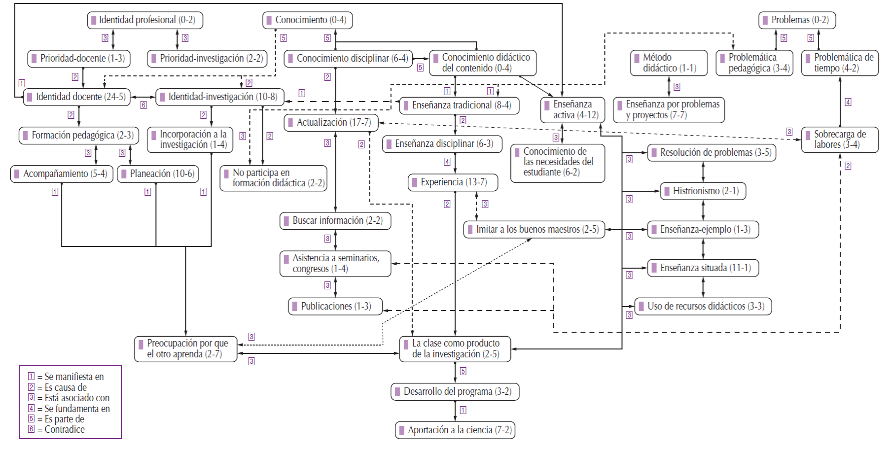
En la Figura 1 se puede apreciar la red que se elaboró con las categorías, códigos y los múltiples vínculos que se establecieron para la dimensión Preparación del profesor. Se encontró que, de acuerdo con los testimonios recabados, este proceso se desarrolla de forma diferente de acuerdo con la identidad profesional que tiene el académico. En caso de estar clasificado en la UNAM en la categoría de profesor, por estar adscrito a las facultades o escuelas, es más probable que incluya en su formación, además de lo disciplinario, cursos relacionados con lo pedagógico y didáctico. Estas cuestiones pueden quedar excluidas cuando se trata de los investigadores que están adscritos a los centros e institutos.
En ambos casos se evidenció la preocupación por el aprendizaje del otro y la valoración del conocimiento. Desde esta perspectiva, se encontró que la investigación es una actividad de importancia capital, vista como un mecanismo de actualización permanente (relacionada con el conocimiento disciplinario); también se valora como una experiencia formativa que se desarrolla con el estudiante, es decir, está integrada dentro del conocimiento didáctico del contenido como un elemento a través del cual se puede articular todo el proceso de formación, especialmente cuando se relaciona con la elaboración de tesis de maestría y doctorado.
La centralidad de dicha función dentro del proceso de formación no implica que los académicos entrevistados abandonen el uso de diversas estrategias en su trabajo, por el contrario, se evidenciaron procedimientos que armonizan con esta actividad y son planificadas de forma consciente, por ejemplo, la enseñanza por proyectos, resolución de problemas, recolección de información, entre otras. Esto a su vez coexiste con formas tradicionales de desarrollar las clases que pueden estar en relación con la poca valoración de la formación didáctica o incluso en la dificultad que supone transferir estos conocimientos en el posgrado.
Además de la problemática pedagógica, los participantes del estudio reconocen la diversidad de tareas que necesitan realizar como un problema para atender su propia formación. La investigación aparece nuevamente como un elemento primordial, dada su importancia en los sistemas de evaluación, lo que los orilla a dedicar en ella más tiempo que a otras actividades. Se configura así una ambivalencia en relación con la investigación; por un lado, es vista de forma positiva como mecanismo de actualización permanente y estrategia de enseñanza, pero, por el otro, se reconoce que consume gran parte de las jornadas de trabajo por las múltiples labores que incluye (desde la formulación de proyectos hasta la difusión de resultados a través de ponencias y artículos).
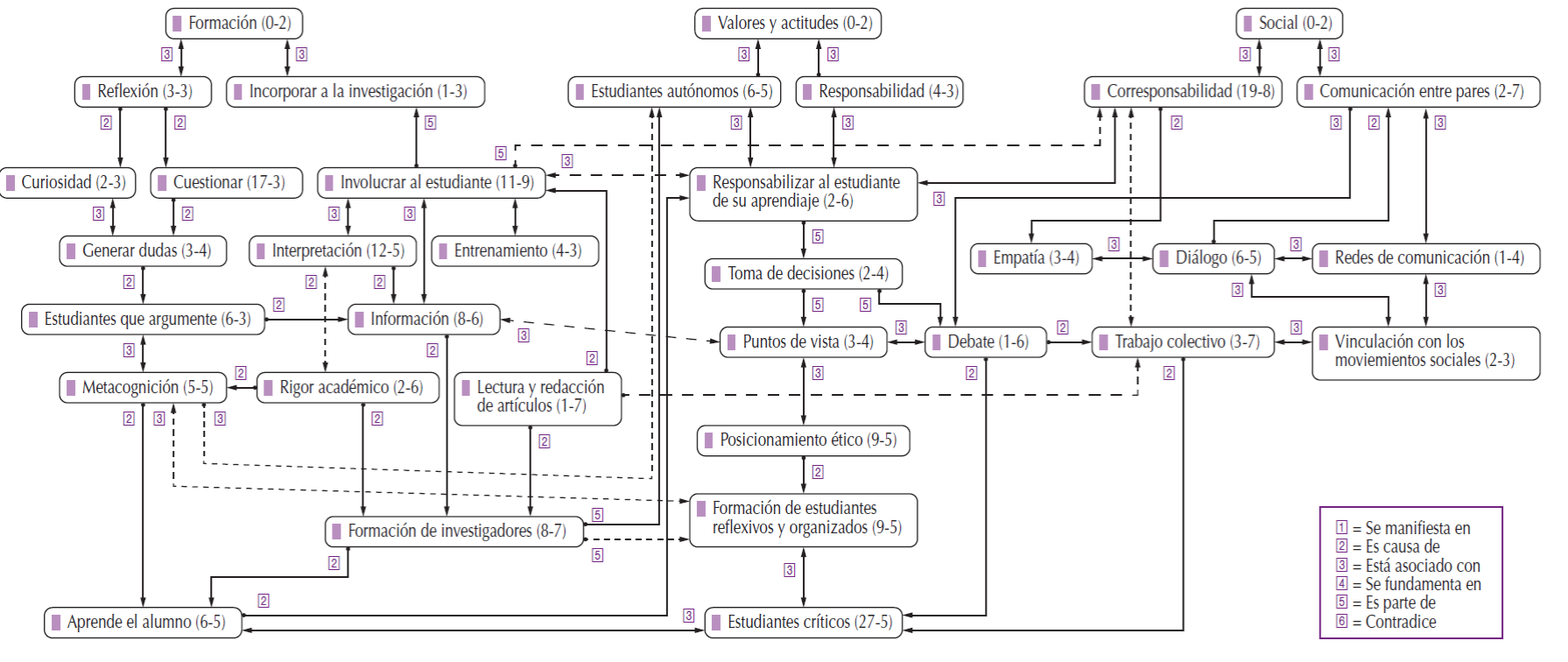
En la Figura 2 se presenta la red elaborada para la dimensión Pensamiento crítico. Tal como se aprecia, para su formación se valoran fundamentalmente dos acciones asumidas de forma complementaria; en primer lugar, los siguientes elementos: la reflexión asociada con la idea de que el profesor necesita estimular la curiosidad de los estudiantes, que cuestione de forma permanente y genere dudas y la metacognición, para lograr el aprendizaje del estudiante y, por ende, el desarrollo del pensamiento crítico.
En segundo lugar, aparece también la idea de que la investigación es esencial para lograr aprendices que construyan conocimiento y al mismo tiempo lo cuestionen. Este proceso posibilita a su vez múltiples ejercicios que van desde la identificación de problemas hasta la elaboración de reportes. De esta manera se realiza un aporte al conocimiento y se logra el aprendizaje, en una dinámica en la que aun cuando se cuenta con el acompañamiento del profesor, se espera el desarrollo de la autonomía y la responsabilidad, a partir de lo cual se vincula el pensamiento crítico con conceptos éticos, tales como valores, principios y actitudes.
Como experiencia formativa, la investigación también se asume desde una perspectiva social; se encuentra así que el reconocimiento del otro (representado por el estudiante, pares académicos u otro tipo de actores sociales) posibilita la elaboración de trabajos conjuntos, diálogo constante, debate permanente y desarrollo de la argumentación, todo ello visto desde la corresponsabilidad y bajo la premisa de la formación del pensamiento crítico.
A modo de conclusión
Son múltiples las referencias que se identifican en relación con la preparación de los académicos entrevistados para el desarrollo del pensamiento crítico, sin embargo, la más importante es la investigación como actividad que sirve para la formación tanto del profesorado como del estudiante, vista como fortaleza e incluso como obstáculo. Estas ideas aparecen de forma recurrente a lo largo del estudio y desde diversas perspectivas.
De acuerdo con los resultados que se obtuvieron, el desarrollo del pensamiento crítico está supeditado a la identidad profesional, la disciplina que se enseña y a la formación de un investigador competente. Existe la premisa de que para esta última labor es fundamental ser crítico y esto a su vez se relaciona con un posicionamiento ético.
El trabajo deja abierta la posibilidad de profundizar en cuestiones que pueden resultar esenciales para comprender mejor el trabajo que desarrollan los profesores a nivel de posgrado. Se hace necesario estudiar el conocimiento didáctico del contenido que manifiestan los académicos de la UNAM, particularmente relacionado con conceptos éticos que, en los resultados de esta investigación, están asociados con el pensamiento crítico. En otras palabras, resulta de interés profundizar en cómo se realiza el proceso de formación atendiendo a los marcos disciplinares.
















