Introducción
En los últimos años, las micro y pequeñas empresas han sido objeto de estudio por parte de diferentes investigadores (Barbosa, Castañeda & Lombardo, 2020; Mazzarol & Reboud, 2020b), lo cual se ha vuelto un tema complejo debido a la gran diversidad de giros que tienen, pues se considera que representan más de 90% del sector empresarial en todo el mundo y que generan más de 33% del producto interno bruto, al ocupar más de 45% de la población económicamente activa (Durán, 2017), por lo que el gran reto del estudio de las mypes se encuentra en las grandes diferencias que presentan en los múltiples giros en los que se desarrollan, lo que ha generado una falta de conocimiento referente a su operación.
La literatura que hay acerca de las mypes está fragmentada en importantes brechas de conocimiento debido al limitado número de modelos que proporcionan herramientas de autoevaluación que se puedan aplicar a cualquier empresa, ya que la mayoría de los modelos presentan debilidades en el momento de buscar homologar sus resultados (Aydiner et al., 2019). En el caso de las mypes, las investigaciones han abordado desde la motivación del emprendimiento y sus habilidades en cuanto a experiencia y formación hasta la percepción de resultados deseables (Barba-Sánchez & Atienza-Sahuquillo, 2017; Tiwari, Bhat & Tikoria, 2017), incluyendo el cierre de las empresas que se ha relacionado con factores externos como la economía y con factores financieros (Everett & Watson, 1998; Peña, Aguilar & Posada, 2017; Urbano, Aparicio & Audretsch, 2019), entre otros.
Sin embargo, cada investigador muestra en sus estudios aspectos limitados debido a que en sus trabajos las muestras son pequeñas para la diversidad de giros y características de los empresarios (Rauch, Frese & Utsch, 2005; Torres, 2005). Esto sucede por la heterogeneidad de las mypes que no facilita analizar y estandarizar resultados en el ámbito de la empresa; por ejemplo, desempeño financiero, dirección, negocios internacionales y emprendimiento (Dabić et al., 2020), debido al número de variables que consideran, ya que el número de la muestra lleva a cuestionarse si las mypes analizadas tienen características similares. Es fundamental estudiar cómo las mypes gestionan sus procesos, además de encontrar sus patrones de comportamiento, lo cual posibilita determinar a qué actividad le dan más importancia y si está correlacionada con un mayor impacto en su percepción de la productividad a partir de un análisis sistémico (Aguilar & Peña, 2021; Peña, Posada & Aguilar, 2019; Posada, Aguilar & Peña, 2016).
Revisión de la literatura
Micro y pequeñas empresas
La comprensión del ciclo de vida de las empresas permite entender la evolución y el significado de la empresa. La mayoría de los investigadores sugiere que cada empresa tiene que empezar, luego crecer, mientras enfrenta varios desafíos y crisis y, finalmente, madurar y declinar independientemente de su forma jurídica (Reid, 2020). Diversos países han creado mecanismos con el fin de segmentar a las empresas con variables cuantitativas y cualitativas, como son sus ingresos y número de trabajadores en la mayoría de los casos. Las micro y pequeñas empresas se catalogan así con hasta 50 trabajadores, las cuales presentan procesos de operación y estructuras similares (Posada et al., 2016), mientras que las medianas y grandes empresas de la misma forma tienen estructuras similares. Los modelos de proceso ayudan a las organizaciones a visualizar y optimizar sus actividades y lograr sus objetivos comerciales de una manera más eficiente. El modelado de un proceso empresarial requiere información exacta acerca de las posibles secuencias de ejecución de las actividades, así como el conocimiento de la notación del modelado de procesos (Wiśniewski et al., 2018). Una de las formas de estudiar los procesos de las empresas es por medio del análisis sistémico donde se pueden observar las interdependencias de los procesos de insumo, procesos y salidas del sistema (Aydiner et al., 2019; Von Bertalanffy, 1976). Esto permite tener una técnica estructurada de toma de decisiones que incluye criterios tanto cualitativos como cuantitativos (Taherdoost & Brard, 2019) para la creación de valor o incluso en la destrucción de valor (Canhoto & Clear, 2020).
Análisis sistémico
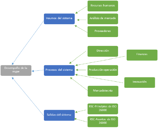
La presente investigación se realiza desde el esquema de análisis de procesos mediante los siguientes tres aspectos.
I. Los insumos del sistema permiten analizar los a) recursos humanos como uno de los aspectos principales donde existen múltiples dimensiones como son la experiencia, las habilidades, la educación y la formación (Mubarik, Chandran & Devadason, 2018), que se relacionan con la productividad y el éxito de la empresa (Hirzel, 2017; Kayl et al., 2017; Rauch et al., 2005). Uno de los problemas que enfrenta la mype es la forma de gestionar a su personal, no se ha profundizado en las formas específicas para este tipo de empresas (Núñez-Ríos, Sánchez-García & Tejeida-Padilla, 2020) y muestra dificultades en contratación de trabajadores calificados (Tambunan, 2019). b) Análisis de mercado donde se revisa la gestión del proceso de desarrollo de nuevos productos, es una tarea desafiante para que las empresas fortalezcan el éxito, la cual se desarrolla en dos etapas: actividades previas al desarrollo y desarrollo y prueba del producto (Dang, McMurray & Huang, 2021). En las etapas previas, es el conocimiento acerca del mercado y los consumidores lo que permite a las empresas generar una ventaja competitiva para sobrevivir en mercados altamente turbulentos y que cambian rápidamente (Nemati & Khajeheian, 2018; Verhees & Meulenberg, 2004). c) Proveedores donde se analiza cómo el nuevo papel de los proveedores no sólo es para abastecer productos; se han vuelto piezas clave en la mejora de las organizaciones (Fallahpour et al., 2016; Haakonsson & Slepniov, 2018), debido al establecimiento y adaptación de estándares que ayudan a aumentar el valor y el rendimiento por medio de la relación entre las integraciones externas e internas (Shashi, Shabani & Singh, 2019), lo cual permite a las empresas dar prioridad a las prácticas económicas y operativas propias de su giro (Malesios, Dey & Abdelaziz, 2020).
II. Los procesos del sistema permiten analizar:
a) la dirección como la importancia del desarrollo de habilidades de pensamiento estratégico, junto con la necesidad de equilibrar la estrategia, la estructura y los recursos de las organizaciones. Es fundamental para lograr los objetivos (Mazzarol & Reboud, 2020a), por medio del liderazgo y desarrollo de equipos que puedan operar los sistemas de manera eficiente y efectiva; es uno de los elementos más críticos en el éxito a largo plazo de la empresa (Mazzarol & Reboud, 2020b), proporcionando una visión estratégica mediante el desarrollo de objetivos y valores primordiales, su desarrollo, implementación y retroalimentación (Grünig & Kühn, 2015; Verreynne & Meyer, 2010).
b) Las finanzas donde se observa cómo los empresarios de pequeñas empresas buscan adquirir más conocimientos financieros, ya que tienden a ser responsables de todas las tareas relacionadas con la supervivencia empresarial, el conocimiento de cómo obtener el capital adecuado para establecer su negocio y el cálculo preciso de los costos son los dos aspectos más importantes del conocimiento financiero (Rachapaettayakom et al., 2020), así como en ser capaces de comprender el funcionamiento del negocio en términos de poseer los conocimientos de contabilidad, costos y presupuestos (Ali et al., 2018).
c) La producción-operación analiza los grandes retos que enfrentan las mypes, la mejora de la calidad y competitividad de los productos (Harvie, 2019). Es importante realizar evaluaciones continuas de tiempos de espera entre procesos productivos, productos defectuosos, métodos de trabajo ineficientes, distribución del diseño de la planta, equilibrios de carga de trabajo y estandarización de los métodos de trabajo (León-Guizado et al., 2021), que ayudan a la mejora de la competitividad por medio de la d) innovación donde se analiza que, por su propia naturaleza, ésta es intrínsecamente riesgosa. Cuanto más radical y disruptiva es la innovación, más incertidumbre y riesgo potencial se crea (León-Guizado et al., 2021). La innovación tiene diversos impactos positivos como medio de un cambio (Cucchiara et al., 2011) e impulsor en el desempeño comercial en las dimensiones financiera y operativa (León-Guizado et al., 2021). Referente al desempeño comercial, el análisis de la e) mercadotecnia se analiza mediante los elementos de las 4P (producto, precio, plaza y promoción) del marketing mix. La creación de una oferta se conceptualiza como producto, el intercambio como precio, la entrega como distribución de lugares y, finalmente, la comunicación como promoción, pero sin un consumidor que esté dispuesto y sea capaz de comprar el producto bajo la influencia de estos elementos, todos los esfuerzos del marketing serán en vano (Kucuk, 2017). La comprensión del mercado ha generado valor en las empresas por medio de la investigación de campo (Hult & Ketchen, 2017).
III. Las salidas del sistema analizan el impacto que se tiene por parte de la empresa mediante el análisis del uso consciente de los recursos, buscando equilibrios en la ecología y el medioambiente, respetando a la naturaleza (Rath, Azhaguraja & Deo, 2021). Los clientes presionan cada vez más a las marcas para que adopten prácticas genuinas de responsabilidad social corporativa y actividades de creación conjunta (Iglesias et al., 2020). La responsabilidad social empresarial forma parte del debate de la sostenibilidad dentro de las organizaciones y, en consecuencia, ha surgido una serie de sistemas para gestionar este tema. La norma ISO 26000 tiene como objetivo ayudar a las organizaciones a contribuir al desarrollo sostenible y a emplear estándares internacionales de comportamiento (Deus et al., 2019).
Hipótesis
Para el presente trabajo, se contemplan una hipótesis central de la investigación y tres hipótesis específicas.
Hipótesis general de investigación
Los insumos del sistema (recursos humanos, análisis de mercado, proveedores), los procesos del sistema (dirección, finanzas, producción-operación, innovación, mercadotecnia) y las salidas del sistema (Principios ISO 26000, Asuntos ISO 26000) son factores que contribuyen a mejorar el desempeño en las micro y pequeñas empresas (utilidades, ventas, número de empleados).
Hipótesis específicas
H1: Los insumos del sistema (recursos humanos, análisis de mercado, proveedores) son los factores que más contribuyen a mejorar el desempeño en las micro y pequeñas empresas (utilidades, ventas, número de empleados).
H2: Los procesos del sistema (dirección, finanzas, producción-operación, innovación, mercadotecnia) son los factores que más contribuyen a mejorar el desempeño en las micro y pequeñas empresas (utilidades, ventas, número de empleados).
H3: Las salidas del sistema (Principios ISO 26000, Asuntos ISO 26000) son los factores que más contribuyen a mejorar el desempeño en las micro y pequeñas empresas (utilidades, ventas, número de empleados).
Para el modelo propuesto en la figura 1, se integraron las siguientes variables, como variable independiente el desempeño de la mype empresa (utilidades, ventas, número de empleados), y como variables dependientes los insumos del sistema (recursos humanos, análisis de mercado, proveedores), procesos del sistema (dirección, finanzas, producción-operación, innovación, mercadotecnia) y salidas del sistema (Principios ISO 26000, Asuntos ISO 26000).
Metodología
Para la investigación, se planteó la siguiente pregunta de investigación: ¿determinar qué factores contribuyen a mejorar el desempeño en las micro y pequeñas empresas?, desde la perspectiva del análisis sistémico, entendiéndolo como un proceso de entradas y salidas. Para ello, se realizó un estudio cuantitativo, transversal no exploratorio causal (Hernández-Sampieri & Mendoza, 2018). El instrumento fue diseñado para ser contestado en papel por el empresario o director de la empresa (persona que toma la mayor parte de las decisiones en la empresa), dando la opción de que los encuestadores pudieran leerlo y completarlo de acuerdo con la información proporcionada por la persona entrevistada. La prueba piloto se realizó en enero de 2020, se aplicaron 832 encuestas en tres regiones; posteriormente, participaron 16 022 encuestadores, el levantamiento se realizó entre febrero y mayo de 2020 en cuatro países (México, Colombia, Perú y Ecuador), donde se trabajó en 160 regiones alcanzando una muestra total de 48 068 mypes. Los encuestadores fueron los responsables de capturar los datos en una plataforma de Internet, creada ex profeso. El instrumento de investigación para el análisis sistémico fue tomado de investigaciones previas realizadas por la Red de Estudios Latinoamericanos en Administración y Negocios (Relayn) (Posada et al., 2016). A continuación, se presentan las definiciones conceptuales de cada una de las variables (véase tabla 1). En cuanto a la definición operacional del instrumento, se utilizó una escala Likert de cinco puntos.
Tabla 1 Definición conceptual y operacional
| Variable | Definición conceptual | Ítems |
|---|---|---|
| Desempeño de la mype (V1) |
La percepción del empresario referente al desempeño de la empresa medido en las ventas, las utilidades y el número de empleados. |
3 |
| Insumos del sistema (V2) |
Una empresa requiere de proveedores, de recursos humanos y de análisis de mercados para poder llevar a cabo sus operaciones. Estos factores nos permiten preguntar cuál es el aporte que hacen al proceso. |
|
| Recursos humanos (VR) |
La percepción del empresario sobre el tener trabajadores eficientes y honestos que tienen capacidades para realizar las actividades. |
12 |
| Análisis de mercado (VA) |
La percepción del empresario sobre la metodología para conocer y evaluar su posicionamiento, sus productos o servicios, así como la competencia. |
9 |
| Proveedores (VP) | La percepción del empresario referente a las cualidades que deben tener las empresas o personas que suministran los productos o materias primas. |
6 |
| Proceso del sistema (V3) |
El desarrollo de las empresas se deriva de su capacidad de producir y vender productos o servicios mediante la correcta gestión en su planeación, finanzas, producción, innovación y mercadotecnia, donde estos factores nos permiten preguntar cuál es el aporte que hacen al proceso. |
|
| Dirección (VD) | La percepción de la importancia del establecimiento de la misión y visión de realizar actividades de planeación estratégica y seguimiento de objetivos. |
8 |
| Finanzas (VF) | La percepción de la importancia del desarrollo de planes financieros para una gestión financiera exitosa. |
13 |
| Producción- operación (VO) |
La percepción del empresario referente a las actividades logísticas de distribución y reducción de costos mejorando los procesos. |
5 |
| Innovación (VI) | La percepción del empresario de la importancia en el desarrollo de productos o servicios adaptándose a los mercados. |
8 |
| Mercadotecnia (VM) |
La percepción del empresario acerca del desarrollo de la mezcla de mercadotecnia referente al producto, la plaza, el precio y la promoción. |
11 |
| Salidas del sistema (V4) |
La empresa tiene efectos en el ámbito en el que se desenvuelve, cuidando los marcos legales y éticos desde sus procesos, sus trabajadores, la comunidad y clientes, estos factores nos permiten preguntar cuál es el aporte que hacen al proceso. |
|
| RSC-Principios de ISO 26000 (VPR) |
La percepción del empresario en la aplicación de las normas y legislaciones aplicables del comportamiento socialmente responsable. |
8 |
| RSC-Asuntos de ISO 26000 (VA) |
La importancia del empresario en el involucramiento de actividades que impulsen el bienestar de los diferentes grupos de interés para un desarrollo socialmente responsable. |
6 |
Fuente: Elaboración propia.
Población y muestra
El estudio se realizó con directivos de micro y pequeñas empresas (personas que toman la mayor parte de las decisiones en la empresa), el cual se conformó con 48 068 casos por medio de un sistema de muestreo simple. A continuación, se mencionan algunas características de los directores de la empresa; la edad que más se repite es la de 40 años, 50% son casados; respecto al género, 50.8% son hombres. En cuanto a la escolaridad, la mayoría cursó hasta tercero de bachillerato y la mayoría de los directivos encuestados dedica a la empresa 54 horas a la semana. Las microempresas (1 a 10 trabajadores) representaron 77.6% de la muestra, las pequeñas empresas (11 a 50 trabajadores) representaron 22.3% de la muestra, y la actividad económica con mayor representación es la venta al menudeo en comercios no especializados.
Procedimiento
Una vez que los encuestadores capturaron los datos en una plataforma de Internet, se procedió a capturar los datos en dos programas estadísticos (PSPP y Jamovi 2.2.5) para realizar los análisis estadísticos. Se dio inicio al estudio de a) la confiabilidad de la muestra mediante el análisis del alfa de Cronbach y omega de McDonald para observar la consistencia del instrumento, después se procedió con b) la estadística descriptiva, con el propósito de determinar patrones de comportamiento analizando la media y su desviación estándar de las variables, se continuó con c) el análisis factorial exploratorio, con el fin de observar la estructura subyacente del instrumento por medio de sus dimensiones.
En los resultados del trabajo, se presentó a) la correlación determinando la relación entre las variables y, por último, se procedió a realizar b) una regresión lineal para medir la magnitud y el efecto que tienen las variables dependientes sobre la independiente.
a) Confiabilidad de la muestra
Se analizaron un total de 48 068 casos, de los cuales se validaron 40 255 que representan 83.75% y se excluyeron 7 813 que representan 16.25%; en la tabla 2 se observan los resultados. El instrumento muestra confiabilidad y validez aceptada.
Tabla 2 Confiabilidad del instrumento
| Variable | Núm. ítems | Valor alfa de Cronbach |
Valor omega de McDonald |
|---|---|---|---|
| Insumos del sistema | 27 | 0.927 | 0.928 |
| Procesos del sistema | 45 | 0.956 | 0.957 |
| Salidas del sistema | 14 | 0.940 | 0.942 |
| Total | 86 | 0.970 | 0.971 |
Fuente: Elaboración propia.
En las tres variables se observa una alta confiabilidad, mostrando consistencia interna del instrumento mediante el análisis del alfa de Cronbach y analizando la carga factorial estandarizada por medio del omega de McDonald, una vez hecho el análisis de confiabilidad mediante dos medidas de validez y confiabilidad.
b) Análisis estadístico
A continuación, se realiza el análisis estadístico con el objetivo de analizar las medias y la desviación estándar de cada una de las variables en la tabla 3. El puntaje más alto se presenta en los insumos del sistema (media 3.88).
c) Análisis factorial exploratorio
Se lleva a cabo un análisis factorial con el propósito de observar la estructura subyacente del instrumento por medio de sus dimensiones. Distinguimos tres grupos homogéneos que corresponden a las variables de estudio. Los ítems se agrupan correctamente de acuerdo con las variables, cabe señalar que tres ítems (VD5, VD7 y VO5) presentan varianzas compartidas, pero se encuentran dentro del factor correspondiente para los análisis siguientes como se observa en la tabla 4.
Tabla 4 Análisis factorial
| Salidas del sistema | Proceso del sistema | Insumos del sistema | ||||
|---|---|---|---|---|---|---|
| Factor | Factor | Factor | ||||
| 1 | 1 | 2 | 3 | |||
| VPR1 | 0.612 | VD1 | 0.346 | VR1 | 0.866 | |
| VPR2 | 0.665 | VD2 | 0.322 | VR2 | 0.906 | |
| VPR3 | 0.595 | VD3 | 0.413 | VR3 | 0.9 | |
| VPR4 | 0.65 | VD4 | 0.402 | VR4 | 0.905 | |
| VPR5 | 0.561 | VD5 | 0.337 | 0.378 | VR5 | 0.882 |
| VPR6 | 0.664 | VD6 | 0.501 | VR6 | 0.815 | |
| VPR7 | 0.548 | VD7 | 0.308 | 0.378 | VR7 | 0.731 |
| VPR8 | 0.641 | VD8 | 0.447 | VR8 | 0.788 | |
| VA1 | 0.604 | VF1 | 0.561 | VR9 | 0.711 | |
| VA2 | 0.548 | VF2 | 0.417 | VR10 | 0.657 | |
| VA3 | 0.499 | VF3 | 0.563 | VR11 | 0.723 | |
| VA4 | 0.447 | VF4 | 0.537 | VR12 | 0.479 | |
| VA5 | 0.463 | VF5 | 0.459 | VA1 | 0.306 | |
| VA6 | 0.63 | VF6 | 0.54 | VA2 | 0.321 | |
| VF7 | 0.536 | VA3 | 0.323 | |||
| VF8 | 0.513 | VA4 | 0.315 | |||
| VF9 | 0.654 | VA5 | 0.384 | |||
| VF10 | 0.631 | VA6 | 0.35 | |||
| VF11 | 0.758 | VA7 | 0.307 | |||
| VF12 | 0.744 | VA8 | 0.33 | |||
| VF13 | 0.671 | VA9 | 0.348 | |||
| VO1 | 0.452 | VP1 | 0.515 | |||
| VO2 | 0.391 | VP2 | 0.608 | |||
| VO3 | 0.4 | VP3 | 0.612 | |||
| VO4 | 0.376 | VP4 | 0.4 | |||
| VO5 | 0.319 | 0.312 | VP5 | 0.558 | ||
| VI1 | 0.507 | VP6 | 0.32 | |||
| VI2 | 0.448 | |||||
| VI3 | 0.579 | |||||
| VI4 | 0.736 | |||||
| VI5 | 0.741 | |||||
| VI6 | 0.742 | |||||
| VI7 | 0.735 | |||||
| VI8 | 0.665 | |||||
| VM1 | 0.399 | |||||
| VM2 | 0.35 | |||||
| VM3 | 0.541 | |||||
| VM4 | 0.373 | |||||
| VM5 | 0.565 | |||||
| VM6 | 0.475 | |||||
| VM7 | 0.638 | |||||
| VM8 | 0.628 | |||||
| VM9 | 0.594 | |||||
| VM10 | 0.575 | |||||
| VM11 | 0.305 | |||||
Nota. Se utilizó el método de extracción de residuo mínimo en combinación con una rotación oblimin.
Fuente: Elaboración propia.
Resultados
Después de comprobar que el constructo tiene validez y confiabilidad, procedemos a realizar las pruebas de correlación y regresiones lineales para poder responder las hipótesis planteadas. Iniciamos con la hipótesis general: los insumos del sistema (recursos humanos, análisis de mercado, proveedores), los procesos del sistema (dirección, finanzas, producción-operación, innovación, mercadotecnia) y las salidas del sistema (Principios ISO 26000, Asuntos ISO 26000) son factores que contribuyen a mejorar el desempeño en las micro y pequeñas empresas (utilidades, ventas, número de empleados).
a) Correlación de variables
Se analiza la relación estadística entre las variables de estudio mediante la correlación de Pearson, con el objetivo de analizar sí existen correlaciones con el desempeño de la mype.
En la tabla 5 se observa que las variables están con una correlación lineal positiva débil a través de una regla lineal inestable (Ratner, 2009), las cuales son significativas ya que son menores a 0.005, se concluye que los insumos (0.19), los procesos (0.21) y las salidas del sistema (0.13) están relacionadas con el desempeño en las mypes, se procede a analizar cuál es el impacto que tiene cada una, mediante la regresión lineal.
Tabla 5 Correlación de variables
| Desempeño de la mype |
Insumos del sistema |
Procesos del sistema |
Salidas del sistema |
||
|---|---|---|---|---|---|
| Desempeño de la mype |
Correlación de Pearson | 1.00 | 0.19 | 0.21 | 0.13 |
| Sign. (2-colas) | 0.000 | 0.000 | 0.000 | ||
| N | 46 920 | 46 916 | 46 916 | 46 803 | |
| Insumos del sistema |
Correlación de Pearson | 0.19 | 1.00 | 0.65 | 0.47 |
| Sign. (2-colas) | 0.000 | 0.000 | 0.000 | ||
| N | 46 916 | 47 971 | 47 969 | 47 847 | |
| Procesos del sistema |
Correlación de Pearson | 0.21 | 0.65 | 1.00 | 0.59 |
| Sign. (2-colas) | 0.000 | 0.000 | 0.000 | ||
| N | 46 916 | 47 969 | 47 971 | 47 849 | |
| Salidas del sistema |
Correlación de Pearson | 0.13 | 0.47 | 0.59 | 1.00 |
| Sign. (2-colas) | 0.000 | 0.000 | 0.000 | ||
| N | 46 803 | 47 847 | 47 849 | 47 849 |
Fuente: Elaboración propia.
b) Regresión lineal
En nuestra hipótesis general, nos planteamos determinar si los insumos del sistema (recursos humanos, análisis de mercado, proveedores), los procesos del sistema (dirección, finanzas, producción-operación, innovación, mercadotecnia) y las salidas del sistema (Principios ISO 26000, Asuntos ISO 26000) son factores que contribuyen a mejorar el desempeño en las micro y pequeñas empresas (utilidades, ventas, número de empleados). Iniciamos la regresión lineal, donde el desempeño (V1) es la variable dependiente y las variables independientes son insumos del sistema (V2), procesos del sistema (V3) y salidas del sistema (V4). Enseguida se muestra la fórmula general de la regresión lineal y los resultados e iniciamos a sustituir los valores con el objetivo de determinar cuál es la que tiene un mayor impacto.
Tanto en la tabla 6 como en la figura 2, se muestran los resultados de la regresión lineal, donde se puede observar que la V3 procesos del sistema tiene mayor impacto en el desempeño de la mype con 0.9350, resuelta la ecuación en su conjunto tienen un impacto 3.2808 sobre el desempeño de la mype. De la misma forma el coeficiente estandarizado muestra que V3x (0.16) tiene una mayor importancia en el modelo que V2x (0.09) y V4x (-0.01).
Tabla 6 Regresión lineal del análisis sistémico
| Coeficientes núm. estandarizados | Coeficientes estandarizados |
||||
|---|---|---|---|---|---|
| B | Error estándar | Beta | t | Sign. | |
| Constante | 1.84 | 0.03 | 0.00 | 61.70 | 0.000 |
| (V2) Insumos del sistema |
0.14 | 0.01 | 0.09 | 15.57 | 0.000 |
| (V3) Procesos del sistema |
0.25 | 0.01 | 0.16 | 24.69 | 0.000 |
| (V4) Salidas del sistema |
-0.01 | 0.01 | -0.01 | -1.98 | 0.048 |
Fuente: Elaboración propia.
Procedemos a realizar la prueba de heterocedasticidad a través de la prueba de Breusch-Pagan (Breusch & Pagan, 1979) para ver si está presente en la regresión lineal, se calcula a prueba Chi-Cuadrado usando la fórmula del número de observaciones por los residuos al cuadrado (R2=0.0609 con 3 grados de libertad), posteriormente se calcula la distribución de chi cuadrado de cola derecha, dando como resultado p igual a 0.97911, al no ser menor que 0.05, asumimos que la homocedasticidad está presente en la regresión lineal.
Tabla 7 R2 y grados de libertad
| Model Fit Measures | Overall Model Test | |||||||
|---|---|---|---|---|---|---|---|---|
| Model | R | R2 | Adjusted R2 | RMSE | F | df1 | df2 | p |
| 1 | 0.247 | 0.0609 | 0.0609 | 0.798 | 841 | 3 | 38865 | < .001 |
Fuente: Elaboración propia.
De la misma forma para comprobar que las varianzas son desiguales realizamos la prueba de Games-Howell (Games et al., 1981), se observan que existen diferencias en las varianzas de las variables (insumos, procesos y salidas del sistema) ya que p es menor a 0.05como se pueden observar en las tablas 8, 9 y 10 correspondientemente. El desempeño de las mype se mide con una escala de Likert de 5 puntos que corre de uno donde el desempeño disminuyo mucho hasta cinco donde el desempeño ha aumentado mucho.
Tabla 8 Games-Howell Post-Hoc Test - V2 Insumos del sistema
| Desempeño de las mype |
1 | 2 | 3 | 4 | 5 | |||||
|---|---|---|---|---|---|---|---|---|---|---|
| 1 | Mean difference |
— | -0.1026 | *** | -0.1432 | *** | -0.2833 | *** | -0.508 | *** |
| t-value | — | -5.54 | -8.129 | -16.734 | -28.15 | |||||
| df | — | 3918.3 | 3278.3 | 2811.1 | 3564.7 | |||||
| p-value | — | < .001 | < .001 | < .001 | < .001 | |||||
| 2 | Mean difference |
— | -0.0405 | ** | -0.1806 | *** | -0.406 | *** | ||
| t-value | — | -3.695 | -18.368 | -34.74 | ||||||
| df | — | 13820.4 | 10396.2 | 11952.9 | ||||||
| p-value | — | 0.003 | < .001 | < .001 | ||||||
| 3 | Mean difference |
— | -0.1401 | *** | -0.365 | *** | ||||
| t-value | — | -17.552 | -35.92 | |||||||
| df | — | 21055.7 | 12578.3 | |||||||
| p-value | — | < .001 | < .001 | |||||||
| 4 | Mean difference |
— | -0.225 | *** | ||||||
| t-value | — | -25.22 | ||||||||
| df | — | 9068 | ||||||||
| p-value | — | < .001 | ||||||||
| 5 | Mean difference |
— | ||||||||
| t-value | — | |||||||||
| df | — | |||||||||
| p-value | — | |||||||||
Note. * p < .05, ** p < .01, *** p < .001
Fuente: Elaboración propia.
Tabla 9 Games-Howell Post-Hoc Test - V3 Proceso del sistema
| Desempeño de las mype |
1 | 2 | 3 | 4 | 5 | |||||
|---|---|---|---|---|---|---|---|---|---|---|
| 1 | Mean difference |
— | -0.0935 | *** | -0.1201 | *** | -0.3 | *** | -0.533 | *** |
| t-value | — | -5.37 | -7.26 | -18.88 | -30.84 | |||||
| df | — | 3952.8 | 3300.3 | 2829.11 | 3808.85 | |||||
| p-value | — | < .001 | < .001 | < .001 | < .001 | |||||
| 2 | Mean difference |
— | -0.0266 | -0.207 | *** | -0.439 | *** | |||
| t-value | — | -2.51 | -21.63 | -37.52 | ||||||
| df | — | 13699 | 10573.5 | 11667.9 | ||||||
| p-value | — | 0.12 | < .001 | < .001 | ||||||
| 3 | Mean difference |
— | -0.18 | *** | -0.413 | *** | ||||
| t-value | — | -22.96 | -39.84 | |||||||
| df | — | 21227.6 | 11498.2 | |||||||
| p-value | — | < .001 | < .001 | |||||||
| 4 | Mean difference |
— | -0.233 | *** | ||||||
| t-value | — | -25.05 | ||||||||
| df | — | 8567.9 | ||||||||
| p-value | — | < .001 | ||||||||
| 5 | Mean difference |
— | ||||||||
| t-value | — | |||||||||
| df | — | |||||||||
| p-value | — | |||||||||
Note. * p < .05, ** p < .01, *** p < .001
Fuente: Elaboración propia.
Tabla 10 Games-Howell Post-Hoc Test - V4 Salidas del Sistema
| Desempeño de las mype |
1 | 2 | 3 | 4 | 5 | ||||
|---|---|---|---|---|---|---|---|---|---|
| 1 | Mean difference |
— | -0.0712 | * | -0.0566 | -0.2204 | *** | -0.479 | *** |
| t-value | — | -2.88 | -2.405 | -9.779 | -19.454 | ||||
| df | — | 4327.9 | 3651.3 | 3105.8 | 4236.5 | ||||
| p-value | — | 0.046 | 0.154 | < .001 | < .001 | ||||
| 2 | Mean difference |
— | 0.0147 | -0.1492 | *** | -0.408 | *** | ||
| t-value | — | 0.939 | -10.587 | -23.657 | |||||
| df | — | 14989.8 | 11835.5 | 12313.6 | |||||
| p-value | — | 0.936 | < .001 | < .001 | |||||
| 3 | Mean difference |
— | -0.1639 | *** | -0.423 | *** | |||
| t-value | — | -13.812 | -27.305 | ||||||
| df | — | 22981.6 | 12173.7 | ||||||
| p-value | — | < .001 | < .001 | ||||||
| 4 | Mean difference |
— | -0.259 | *** | |||||
| t-value | — | -18.547 | |||||||
| df | — | 9263.5 | |||||||
| p-value | — | < .001 | |||||||
| 5 | Mean difference |
— | |||||||
| t-value | — | ||||||||
| df | — | ||||||||
| p-value | — | ||||||||
Note. * p < .05, ** p < .01, *** p < .001
Fuente: Elaboración propia.
Con el objetivo de observar la independencia en los residuales, se desarrolla la prueba de autocorrelación de Durbin y Watson (White, 1992), la prueba da como resultado 1.81 concluyendo que no existe autocorrelación entre las variables.
Tabla 11 Prueba de Durbin-Watson de autocorrelación
| Durbin-Watson Test for Autocorrelation | ||
|---|---|---|
| Autocorrelation | DW Statistic | p |
| 0.0973 | 1.81 | < .001 |
Fuente: Elaboración propia.
Se realiza la prueba de colinealidad a través del factor de inflación de la varianza (VIF) para para detectar la presencia de relaciones lineales entre las variables independientes (Salmerón et al., 2016), podemos observar que las tolerancias son superiores a 0.1 y el VIF menor a 10 con lo que concluimos que no existe colinealidad entre las variables independientes como se observa en la tabla 12.
Tabla 12 Tolerancia y Factor de inflación de la varianza
| Estadística de colinealidad | ||
|---|---|---|
| VIF | Tolerancia | |
| V2 Insumos del sistema | 1.76 | 0.567 |
| V3 Proceso del sistema | 2.10 | 0.477 |
| V4 Salidas del sistema | 1.57 | 0.637 |
Fuente: Elaboración propia.
Una vez que se determina que el modelo presenta confiabilidad y validez y se ha determinado que los procesos del sistema es la variable que tiene mayor impacto, descartamos H1 y H3 y se plantea H2: Los procesos del sistema (dirección, finanzas, producción-operación, innovación, mercadotecnia) son los factores que más contribuyen a mejorar el desempeño en las mype (utilidades, ventas, número de empleados) con el objetivo de determinar qué subvariable del proceso del sistema es la que tiene mayor impacto en el desempeño de la mype. Enseguida se muestra la fórmula general.
A continuación, se procede a realizar el análisis estadístico con el fin de conocer las medias y la desviación estándar de cada una de las subvariables (véase tabla 13). El puntaje más alto se presenta en producción y operación (media 4.25).
Tabla 13 Análisis estadístico de la V3 procesos del sistema
| Casos válidos = 48 068; casos con valores perdidos = 372. | |||
|---|---|---|---|
| Variable | Núm. | Media | Desv. std. |
| Dirección (VD) | 47 949 | 3.73 | 0.77 |
| Finanzas (VF) | 47 924 | 3.92 | 0.79 |
| Producción y operación (VO) | 47 794 | 4.25 | 0.73 |
| Mercadotecnia (VM) | 47 938 | 3.60 | 0.82 |
| Innovación (VI) | 47 920 | 3.31 | 1.04 |
Fuente: Elaboración propia.
Se inicia la regresión lineal, donde el desempeño (V1) es la variable dependiente y las variables independientes son dirección (VD), finanzas (VF), producción y operación (VO), mercadotecnia (VM) e innovación (VI). Enseguida se muestran los resultados. Al final, se sustituyen los valores.
Tabla 14 Regresión lineal del proceso del sistema
| Coeficientes núm. estandarizados |
Coeficientes estandarizados |
||||
|---|---|---|---|---|---|
| B | Error estándar | Beta | t | Sign. | |
| Constante | 2.18 | 0.03 | 0.00 | 70.26 | 0.000 |
| Dirección (VD) | 0.11 | 0.01 | 0.08 | 12.54 | 0.000 |
| Finanzas (VF) | 0.10 | 0.01 | 0.08 | 13.78 | 0.000 |
| Producción y operación (VO) | -0.03 | 0.01 | -0.02 | -4.52 | 0.000 |
| Mercadotecnia (VM) | 0.04 | 0.01 | 0.03 | 5.15 | 0.000 |
| Innovación (VI) | 0.09 | 0.01 | 0.09 | 13.85 | 0.000 |
Fuente: Elaboración propia.
Se procede a resolver la ecuación de la regresión lineal con los resultados de la tabla 12, donde se observa que la (VD) dirección tiene un mayor peso en el proceso del sistema como se muestra en la figura 3 con un 0.4103, resuelta la ecuación en su conjunto tienen un impacto 3.2967 sobre el desempeño de la mype.
Procedemos a realizar la prueba de heterocedasticidad a través de la prueba de Breusch-Pagan (Breusch & Pagan, 1979) para ver si está presente en la regresión lineal, se calcula a prueba Chi-Cuadrado usando la fórmula del número de observaciones por los residuos al cuadrado (R2=0.0574 con 5 grados de libertad), posteriormente se calcula la distribución de chi cuadrado de cola derecha, dando como resultado p igual a 0.95932, al no ser menor que 0.05, asumimos que la homocedasticidad está presente en la regresión lineal.
Tabla 15 R2 y grados de libertad
| Model Fit Measures | ||||||||||
|---|---|---|---|---|---|---|---|---|---|---|
| Overall Model Test | ||||||||||
| Model | R | R2 | Adjusted R2 | AIC | BIC | RMSE | F | df1 | df2 | p |
| 1 | 0.240 | 0.0574 | 0.0573 | 100726 | 100786 | 0.801 | 513 | 5 | 42068 | < .001 |
Fuente: Elaboración propia.
De la misma forma para comprobar que las varianzas son desiguales realizamos la prueba de Games-Howell (Games et al., 1981) para varianzas desiguales y en las subvariables del proceso del sistema (dirección (VD), finanzas (VF), producción y operación (VO), mercadotecnia (VM) e innovación (VI)) se observan que existen diferencias dependiendo el nivel del proceso del sistema (escala tipo Likert de cinco puntos).
Tabla 16 Games-Howell Post-Hoc Test - Dirección
| Proceso del sistema |
1 | 2 | 3 | 4 | 5 | |||||
|---|---|---|---|---|---|---|---|---|---|---|
| 1 | Mean difference |
— | -0.1118 | *** | -0.1264 | *** | -0.31 | *** | -0.547 | *** |
| t-value | — | -5.676 | -6.722 | -17.24 | -28.04 | |||||
| df | — | 4186.4 | 3567.3 | 3011 | 4014.7 | |||||
| p-value | — | < .001 | < .001 | < .001 | < .001 | |||||
| 2 | Mean difference |
— | -0.0146 | *** | -0.198 | *** | -0.435 | *** | ||
| t-value | — | -1.223 | -18.63 | -33.39 | ||||||
| df | — | 15033.8 | 11275 | 12494.3 | ||||||
| p-value | — | < .001 | < .001 | < .001 | ||||||
| 3 | Mean difference |
— | -0.184 | *** | -0.42 | *** | ||||
| t-value | — | -20.63 | -36.09 | |||||||
| df | — | 21960.6 | 12678.4 | |||||||
| p-value | — | < .001 | < .001 | |||||||
| 4 | Mean difference |
— | -0.237 | *** | ||||||
| t-value | — | -22.99 | ||||||||
| df | — | 9125.1 | ||||||||
| p-value | — | < .001 | ||||||||
| 5 | Mean difference |
— | ||||||||
| t-value | — | |||||||||
| df | — | |||||||||
| p-value | — | |||||||||
Note. * p < .05, ** p < .01, *** p < .001
Fuente: Elaboración propia.
Tabla 17 Games-Howell Post-Hoc Test - Finanzas
| Proceso del sistema |
1 | 2 | 3 | 4 | 5 | |||||
|---|---|---|---|---|---|---|---|---|---|---|
| 1 | Mean difference |
— | -0.0993 | *** | -0.1193 | *** | -0.291 | *** | -0.513 | *** |
| t-value | — | -4.83 | -6.12 | -15.52 | -25.37 | |||||
| df | — | 4254.9 | 3513.9 | 3017.2 | 3978.5 | |||||
| p-value | — | < .001 | < .001 | < .001 | < .001 | |||||
| 2 | Mean difference |
— | -0.02 | *** | -0.191 | *** | -0.414 | *** | ||
| t-value | — | -1.6 | -16.97 | -30.39 | ||||||
| df | — | 14508.8 | 11178.6 | 12552.6 | ||||||
| p-value | — | < .001 | < .001 | < .001 | ||||||
| 3 | Mean difference |
— | -0.171 | *** | -0.394 | *** | ||||
| t-value | — | -18.77 | -33.09 | |||||||
| df | — | 22492.6 | 12505.9 | |||||||
| p-value | — | < .001 | < .001 | |||||||
| 4 | Mean difference |
— | -0.222 | *** | ||||||
| t-value | — | -20.96 | ||||||||
| df | — | 9264.8 | ||||||||
| p-value | — | < .001 | ||||||||
| 5 | Mean difference |
— | ||||||||
| t-value | — | |||||||||
| df | — | |||||||||
| p-value | — | |||||||||
Note. * p < .05, ** p < .01, *** p < .001
Fuente: Elaboración propia.
Tabla 18 Games-Howell Post-Hoc Test - Producción-operación
| Proceso del sistema |
1 | 2 | 3 | 4 | 5 | |||||
|---|---|---|---|---|---|---|---|---|---|---|
| 1 | Mean difference |
— | -0.0429 | *** | -0.0177 | *** | -0.1257 | *** | -0.277 | *** |
| t-value | — | -2.222 | -0.956 | -7.087 | -14.48 | |||||
| df | — | 4181.6 | 3581.9 | 3064.5 | 4022.7 | |||||
| p-value | — | < .001 | < .001 | < .001 | < .001 | |||||
| 2 | Mean difference |
— | 0.0252 | *** | -0.0829 | *** | -0.234 | *** | ||
| t-value | — | 2.204 | -8.104 | -18.75 | ||||||
| df | — | 15236.8 | 11562.8 | 12690.4 | ||||||
| p-value | — | < .001 | < .001 | < .001 | ||||||
| 3 | Mean difference |
— | -0.1081 | *** | -0.259 | *** | ||||
| t-value | — | -12.643 | -23.25 | |||||||
| df | — | 22517 | 12835.3 | |||||||
| p-value | — | < .001 | < .001 | |||||||
| 4 | Mean difference |
— | -0.151 | *** | ||||||
| t-value | — | -15.29 | ||||||||
| df | — | 9359.9 | ||||||||
| p-value | — | < .001 | ||||||||
| 5 | Mean difference |
— | ||||||||
| t-value | — | |||||||||
| df | — | |||||||||
| p-value | — | |||||||||
Note. * p < .05, ** p < .01, *** p < .001
Fuente: Elaboración propia.
Tabla 19 Games-Howell Post-Hoc Test - Innovación
| Proceso del sistema |
1 | 2 | 3 | 4 | 5 | |||||
|---|---|---|---|---|---|---|---|---|---|---|
| 1 | Mean difference |
— | -0.13 | *** | -0.1972 | *** | -0.439 | *** | -0.74 | *** |
| t-value | — | -5.23 | -8.36 | -19.4 | -29.38 | |||||
| df | — | 4436.98 | 3752.42 | 3206.02 | 4615.87 | |||||
| p-value | — | < .001 | < .001 | < .001 | < .001 | |||||
| 2 | Mean difference |
— | -0.0676 | *** | -0.309 | *** | -0.61 | *** | ||
| t-value | — | -4.3 | -21.74 | -33.89 | ||||||
| df | — | 15255.78 | 12213.5 | 12268.21 | ||||||
| p-value | — | < .001 | < .001 | < .001 | ||||||
| 3 | Mean difference |
— | -0.242 | *** | -0.543 | *** | ||||
| t-value | — | -20.09 | -33.24 | |||||||
| df | — | 23638.93 | 11656.12 | |||||||
| p-value | — | < .001 | < .001 | |||||||
| 4 | Mean difference |
— | -0.301 | *** | ||||||
| t-value | — | -20.17 | ||||||||
| df | — | 9053.18 | ||||||||
| p-value | — | < .001 | ||||||||
| 5 | Mean difference |
— | ||||||||
| t-value | — | |||||||||
| df | — | |||||||||
| p-value | — | |||||||||
Note. * p < .05, ** p < .01, *** p < .001
Fuente: Elaboración propia.
Tabla 20 Games-Howell Post-Hoc Test - Mercadotecnia
| Proceso del sistema |
1 | 2 | 3 | 4 | 5 | |||||
|---|---|---|---|---|---|---|---|---|---|---|
| 1 | Mean difference |
- | -0.0713 | ** | -0.108 | *** | -0.282 | *** | -0.51 | *** |
| t-value | - | -3.61 | -5.76 | -15.7 | -25.41 | |||||
| df | - | 4446.18 | 3741.06 | 3170.46 | 4650.03 | |||||
| p-value | - | 0.004 | < .001 | < .001 | < .001 | |||||
| 2 | Mean difference |
- | -0.0367 | * | -0.211 | *** | -0.439 | *** | ||
| t-value | - | -2.91 | -18.49 | -30.23 | ||||||
| df | - | 15023.7 | 11879.77 | 12100.94 | ||||||
| p-value | - | 0.042 | < .001 | < .001 | ||||||
| 3 | Mean difference |
- | -0.174 | *** | -0.402 | *** | ||||
| t-value | - | -18.12 | -30.57 | |||||||
| df | - | 23052.77 | 11416.17 | |||||||
| p-value | - | < .001 | < .001 | |||||||
| 4 | Mean difference |
- | -0.229 | *** | ||||||
| t-value | - | -19.04 | ||||||||
| df | - | 8774.83 | ||||||||
| p-value | - | < .001 | ||||||||
| 5 | Mean difference |
- | ||||||||
| t-value | - | |||||||||
| df | - | |||||||||
| p-value | - | |||||||||
Note. * p < .05, ** p < .01, *** p < .001
Fuente: Elaboración propia.
Con el objetivo de observar la independencia en los residuales, se desarrolla la prueba de autocorrelación de Durbin y Watson (White, 1992), la prueba da como resultado 1.82 concluyendo que no existe autocorrelación entre las variables.
Tabla 21 Prueba de Durbin-Watson de autocorrelación
| Autocorrelation | DW Statistic | p |
| 0.0917 | 1.82 | < .001 |
Se realiza la prueba de colinealidad a través del factor de inflación de la varianza (VIF) para para detectar la presencia de relaciones lineales entre las variables independientes (Salmerón et al., 2016), podemos observar que las tolerancias son superiores a 0.1 y el VIF menor a 10 con lo que concluimos que no existe colinealidad entre las variables independientes como se observa en la tabla 10.
Discusión
Diferentes autores han trabajado en crear un marco referencial acerca de los procesos que siguen las mypes (Aguilar & Peña, 2021; Peña et al., 2019; Posada et al., 2016); sin embargo, la dificultad que existe en poder estudiarlas se debe al gran número de unidades económicas y a las diferencias que representan tanto en giros comerciales como en las características de los empresarios. Esta diversidad ha provocado el interés de investigadores que han buscado patrones de comportamiento, abordando diversos temas que van desde el emprendimiento hasta lo que ha provocado el cierre de las mypes (Aydiner et al., 2019; Barba-Sánchez & Atienza-Sahuquillo, 2017; Everett & Watson, 1998; Peña et al., 2017; Tiwari et al., 2017; Urbano et al., 2019; entre otros), si bien es cierto que se han realizado diversos estudios, el aporte de nuestra investigación está determinado por el número de variables que se relacionan mediante un análisis sistémico, donde establecemos cuáles son los factores que tienen mayor impacto en el desempeño de la mypes.
Este estudio, iniciamos analizando la percepción del empresario referente al desempeño de la empresa (ventas, las utilidades y el número de empleados - variable dependiente), a través del análisis sistémico (Aydiner et al., 2019; Von Bertalanffy, 1976) buscamos encontrar un patrón de comportamiento para determinar en qué variable los directivos de las mype se enfocan más para aumentar su desempeño. Iniciamos con tres variables independientes insumos, procesos y salidas del sistema. Los procesos del sistema (dirección, finanzas, producción-operación, innovación, mercadotecnia) son los factores que contribuyen más a mejorar el desempeño en las mype. La dirección es la subvariable que tiene un mayor impacto a mejorar los procesos del sistema, ya permite la toma de decisiones para el logro de los objetivos, aunque esta, se encuentre regulada por los recursos disponibles. Por otra parte, la experiencia y las actitudes del director (Kroon et al., 2013) se contemplaron como las acciones de buscar la mejora continua, reservar recursos para la innovación, establecer objetivos y cumplirlos, independientemente de su estructura formal o informal (Charles, Ojera & David, 2015) establecida.
Conclusiones
El objetivo de la presente investigación fue determinar qué factores contribuyen a mejorar el desempeño en las mypes. El estudio se realizó desde el análisis sistémico que considera a la empresa en procesos que tienen entradas y salidas, contemplando tres grupos: insumos (con un impacto de 0.5432), procesos insumos (con un impacto de 0.9350) y salidas del sistema insumos (con un impacto de -0.0374). Los estudios cuantitativos permiten observar patrones de comportamiento; por tanto, se puede concluir que dentro del proceso del sistema es en la dirección (con un impacto de 0.5432) donde los directores de las mypes deben poner mayor énfasis, ya que las empresas que tienen mayor desempeño muestran dicha tendencia.
Los resultados presentados en este estudio proporcionan una base empírica para promover el desempeño (ventas, utilidades y número de empleados) de las mypes. La implementación de la misión y visión, hacer continuamente planeación de las actividades a realizar, establecer objetivos y darles seguimiento, conlleva a implementar procesos para mejorar continuamente, teniendo una influencia significativa en el desempeño. La importancia radica en que el incremento de la competencia de empresas locales como extranjeras ha provocado que en los últimos años las mypes pierdan competitividad en los mercados como se puede apreciar. Las mypes representan más de 90% del sector empresarial en todo el mundo y generan más de 33% del producto interno bruto (Durán, 2017), por lo que la dirección es una alternativa para que sean más competitivas en los mercados.
Limitaciones del estudio
La presente investigación se llevó a cabo en cuatro países de América Latina, en 48 068 mypes. Se consideró al director como la persona que toma la mayor parte de las decisiones, la muestra del estudio se segmentó por el número de trabajadores, donde el rango fue de uno a cincuenta trabajadores, debido a esta segmentación podemos mencionar que si bien se contribuye al conocimiento por la amplitud de variables utilizadas, los resultados son generales, en futuras investigaciones sería importante segmentar por características de los directivos (edad, género, nivel de estudio, habilidades, etcétera) y por giros de empresas (comercialización, transformación y servicios), lo que permitirá tener un conocimiento más amplio.










texto em 






