Introduction
For over four decades, scholars have examined the gathering of plant materials under the banner of non-timber forest products (NTFPs). Gathering represents a clear, direct relationship between cultural values and the biophysical environment. Gathering practices are grounded in thousands of years of interactions between human beings and nature (Posey and Baleé 1989; Emery, 2002; Turner, Deur and Lepofsky, 2013); the resulting knowledge includes biology of valued species, habitats in which these species grow, and strategies to maximize harvest volume and/or quality. Social functions of gathering include identity formation and cultural maintenance, which may be supported or impeded by terms of access to plant and fungal resources. Gathering practices are dynamic in place and time (Hall, 2009).
Globally, gathering forms part of the ecological knowledge of many rural communities. As Berkes, Colding and Folke (2000) state:
the analysis of many Traditional Ecological Knowledge systems shows that there is a component of local observational knowledge of species and other environmental phenomena, a component of practice in the way people carry out their resource use activities, and further, a component of belief regarding how people fit into or relate to ecosystems. In short, traditional knowledge is a knowledge-practice-belief complex.
Gathering frequently has been associated with poverty. However, evidence suggests that this activity is closely associated with strong cultural traditions and provides significant livelihood resources through both exchange and use values. In addition, gathering contributes to wellbeing by reinforcing a sense of belonging and identity and strengthening family links (Caballero and Mapes, 1985; Altieri, 1991; Cocks, 2006; Herrmann, 2006; Alm, Blahna and Chávez, 2008; Reyes-García et al., 2015).
The practice of gathering can create intimate knowledge of the environment and resources utilized (e.g., phenology and ecological relationships), particularly where gathering experience accumulates over generations. Gatherers often carry out management practices that modify the structure and composition of the vegetation with the aims of enhancing and maintaining spatial and temporal distribution at scales from the individual plant to the landscape (Peacock and Turner, 2000). At the species level, such stewardship practices may include selecting for phenotype quality and other species variation (Blancas, Casas, Pérez-Salicrup, Caballero and Vega, 2013). Where plant materials enter markets, whether formal or informal, quantities gathered also may reflect prices and demand.
In Mexico, and other regions of the world, gathering is carried out for a variety of reasons including dietary, religious, and medicinal purposes (García-Fernández, Casado and Ruíz-Pérez, 2003; Shackleton and Shackleton, 2005; López, 2005; Rojas, 2008; Gerritsen, Ortiz-Arrona and González-Figueroa, 2009; Shanley, Cymerys, Serra and Medina, 2011; Oldfield and Jenkins, 2012; Martínez-Ballesté and Mandujano, 2013). Gathering may also take on a leisure and cultural role (McAvoy and Shirilla, 2005), as an incentive to be outdoors in the natural environment or to pass on family traditions, thereby enriching family bonds. In short, gathering is a dynamic reflection of the articulation between nature, culture, and biodiversity, including agro-biodiversity, in rural-to-urban settings (Cocks and Wiersum, 2014).
Access to plant and mushroom resources is essential to the practices of gathering and their social and cultural functions (Ginger, Emery, Baumflek and Putnam, 2011). However, often the latter aspects escape analysis within the framework of property rights and regimes. The work of Tucker (2010), on clay beds used for pottery in a community in Honduras offers a notable exception. While clay deposits are located on privately owned land, they are managed and used as common property resources. Each of these rights may be held by single individuals or collectives and are independent of one another. It is possible to have entry rights without withdrawal rights, to have withdrawal rights without management rights, to have management rights without exclusion rights, and to have exclusion rights without the rights of alienation (Schlager and Ostrom, 1992). In their work related to NTFP governance and access, Wiersum, Ingram and Ros-Tonen (2014) recognize that the property rights enjoyed by individuals may change over time and be differentiated by type of land, tree, plant species, and the products derived from them.
For NTFPs with commercial markets, production and marketing systems interact, raising three core concerns for governance and conservation of these resources. First, sustainability of the production base depends on species abundance, anthropogenic and natural disturbance, and species response to harvest, with the latter depending to a great extent, on plant part(s) harvested, as well as the timing and method of harvest. Second, the organization of access to resources and their markets conditions the distribution of benefits from a species. Third, commercialization of NTFPs has implications for actual and potential gatherers living with poverty (Wiersum et al., 2014).
Cachichín
Cachichín (Oecopetalum mexicanum Greenm. & C.H. Thomps.) is part of the daily lives of the approximately 105,000 inhabitants of the Sierra de Misantla, a mountain system that runs east-west across the state of Veracruz, Mexico at latitude 19o45'N. Valued for its wood and edible nut, cachichín occurs natively in forests at an elevational band between 400 m and 1100 m, at the ecotone of cloud forest, tropical high subevergreen forest, and tropical high forest (Gutiérrez, 1993; Gómez-Pompa, 1996). Cachichín trees also are found in intensively managed landscapes including shade coffee plantations, small woodlands known as cachichinales, and patio gardens (Lascurain et al., 2013; López, Lascurain, López and Covarrubarias, 2014; Covarrubias, 2014).
Both the tree and fruit are called cachichín, a word of Totonac origin that means bitter fruit. As the name suggests, the flavor of the seed is bitter, with aroma and texture similar to those of peanuts. Cachichín seeds contain high levels of protein (19.37%) and polyunsaturated fatty acids (60.02% [Hernández et al., 2013]). Medicinal uses of the seed include treatments for diabetes and diseases of the liver and gallbladder. Cachichín wood is widely used as fuel by inhabitants of the Sierra de Misantla, with much of this firewood derived from prunings and fallen and diseased or old trees. Cachichín timber, which is regarded as superior to pine, is used for posts and beams in the construction of rustic dwellings (Lascurain et al., 2007). Branches are used in the construction of traps to catch langoustines in the Rio Misantla.
Harvested during the months of April and May, fruits are stored for consumption throughout the year, are eaten at any time of day, most commonly toasted and on its own or with tortillas and a sauce. The toaster o boiled fruit is cracked open with the teeth to extract the seed. Much of the harvested is destined for personal consumption by gatherers and their social networks. They also are sold in regional markets. In some years, the price of fruit exceeds that of coffee. For example, in 2008 green cachichín sold for approximately 10.00 Mexican pesos, while coffee cherries sold for 50 percent less in the same year, 5.00 Mexican pesos per kilogram (Lascurain et al., 2013).
Objectives
The purpose of the work was to analyze cultural and environmental dimensions of foraging for cachichín including harvest practices, social organization, subsistence, commerce, and consumption. Following a description of methods, we report on results in terms of gathering practices, access to cachichín, and the fruit's ongoing significance in maintaining identity for the region's peoples. Such an evaluation provides potential insights for management, use and conservation of NTFP with deep cultural roots. We conclude with a discussion of the cultural and environmental aspects of gathering and consumption of cachichín.
Materials and methods
One community of the Sierra de Misantla was chosen as study site (Fig. 1): Pueblo Viejo (847 inhabitants) in the municipality of Misantla. This community is recognized regionally for gathering and trade of cachichín fruits and is accessible to the important urban centers of Misantla and Xalapa. Maize, beans, chili, and other food crops are cultivated in the area. Citrus fruits are cultivated in the warmest locations. However, shade coffee plantations dominate regional agricultural production. Results of semi-structured interviews and participant observation revealed the social, material, temporal, and spatial practices of cachichín gathering in the Sierra de Misantla. Semi-structured interviews ranging in length from two to three hours were conducted with 50 heads of household in their places of residence or other location of their choice to probe the socio-cultural structures and functions of cachichín gathering and use.
Participant observation with gatherers and property owners provided further information about cachichín management, gathering practices, and commerce. Five additional interviews were conducted with key informants to obtain detailed information about market chains in Pueblo Viejo. Qualitative data were analyzed using thematic analysis techniques (Denzin and Lincoln, 2000; Patton, 2002). Interviews were recorded, transcribed, and analyzed applying the basis of thematic analysis. This analysis is a qualitative approach; it consists of examining by careful and repetitive reading the responses from the semi-structured and ambulatory interviews, in order to identify themes or patterns across the data (Denzin and Lincoln, 2000). Themes identified included gathering activities, marketing, subsistence activities among others. Data analysis included the integration of participants' reflections. Throughout the data analysis and interpretation, the interviewee reflections and knowledge were directly quoted with the aim to strengthen credibility of the research (Patton, 2002).
Results
Gathering practices
The social structures of cachichín gathering are diverse. Gathering groups may be composed of entire families, individuals, or groups of single- or multi-generational friends. Children are involved from an early age. Both native inhabitants of the area and more recent arrivals gather and use cachichín. In general, the only rural and small town residents who do not participate are the ill, elderly, and owners of grocery stores.
Cachichineros, as they are known, reported waiting with anticipation throughout the year for the time of gathering. It is commonly said that the sound of cicadas announces the start of the 15- to 20-day long season. Gathering outings typically begin before sunrise. Women, men, and children make their way individually or in groups to coffee plantations and forests carrying lanterns, bags, backpacks, and sacks. They exchange comments about where the most fruit can be found and who arrived first. Enthusiasm is evident in the laughter, shouting, and exclamations of people preparing to gather and those who already are on the return journey. Most cachichineros arrive on foot; a small proportion use donkeys or horses. Cachichín fruits are collected by hand from the ground. In cachichinales, people sweep the soil with brushes made of leaves or dry stalks to remove leaf litter a few days before the fruit begin to fall. This facilitates locating the fruits and prevents surprise encounters with snakes. Fruits of a light-to-dark green, light brown, or slightly purple color are gathered. Light weight fruits are rejected, as this implies absence of the seed.
Ease of access plays a key role in cachichineros' choice of gathering sites. A previous study found that the production of fruit is approximately 680 pieces per tree, regardless of management system (Lascurain et al., 2013). Cachichineros may gather in one or several sites, and generally obtain fruits from a combination of management systems and forest. More than 50 percent of those interviewed stated that there is a higher density of trees and, therefore, of fruit in natural forests. However, they also noted that "in the forest you suffer" because of rocky terrain, steep slopes, and greater travel distances. Therefore, the most commonly reported gathering sites are cachichinales, which offer both high cachichín tree density and easier access due to their proximity to communities and flatter terrain. Much gathering occurs in planned locations, but most individuals also gather opportunistically when they come upon fruits during other activities.
Harvest volumes are difficult to confirm because participants in our study were not asked to weigh gathered fruit, but appear to vary with the vigor and skill levels of the gatherer, density of cachichín trees in gathering sites, and inter-annual fruit production. In Pueblo Viejo, participants estimate that a cachichinero gathers between ten and 30 kilograms, with neophytes gathering volumes at the low end of that range. One person stated that "it varies because there are years in which there is more fruit and years in which there is less". Another person claimed to gather "five kilograms each morning for a month". Volumes harvested by older people may be constrained by diminished strength and health, but also are counter balanced by experience that increases their efficiency in terms of site selection, recognition of mature fruits on the ground, and skillful movement of leaf litter to find fruits.
The number of days and time invested in gathering vary depending on the abilities of each gatherer, other time demands, and the intended destination of the fruit. Considering the heterogeneity, social and ecological conditions, we estimate that a single individual can gather from seven to 30 kilograms of cachichín per day. Those gathering for sale appear to spend more time doing so (four to ten hours per day, three to seven days per week) than those who gather exclusively for personal consumption. Pooling their harvest, two or three people can gather between 30 kilograms and 100 kilograms during an extended outing. Other factors influencing time spent gathering include distance, terrain, and weather conditions; study participants' typical outings range from thirty minutes to four hours and cover distances from one to five kilometers. Cachichineros dedicating the most time may gather 500 kilograms of fruit or more during the harvest period.
Access to cachichín trees
Landownership is predominantly private and all cachichín gathering sites in our study area are owned by private individuals. Nevertheless, trees and fruit function primarily as open access or common property resources, in the sense that the rules in use effectively allocate cachichín on a first-come-first-served basis in the case of the former, while a more complex set of norms and relationships govern the latter. One study participant stated that "no one owns the trees". Land owners reported they are aware that people enter their properties to gather. Cachichinales, which are actively managed to increase the density of trees and volume of fruit production, may be an exception to open access governance. Where possible, landowners who are dependent on income from the sale of cachichín limit access to their properties, especially in areas of cachichinal, taking turns among relatives to maintain a vigilant presence. Occasionally, gatherers reported asking landowners for permission and/or offering maize in exchange for cachichín. Half of interviewees who did so reported that access was granted only in cases where landowners were family or friends. Proximity to population centers also is a factor in cachichín governance. The closer a potential gathering site to a town, the more likely the identity of its owner(s) will be known and permission may be required. This has the effect of pushing the landless and those whose social networks do not include landowners to more distant sites.
Livelihood and Market chain
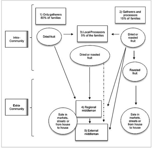
Cachichín gathering is a household livelihood diversification strategy in which use value is more important than exchange value. The cachichín production chain is based on family labor with low technological input and minimal infrastructure. With some variation in the relative mix of use and exchange values, families that gather, process, and sell rely on the fruit and wood primarily for personal consumption. Where sale does occur, it complements other sources of income from agriculture and commercial activities such as sale of coffee. For landless members of the community, harvest and sale make up a greater proportion of income than is the case for families that own property, including land with cachichín trees. However, some property owners indicate that while cachichín income may be modest, they value it because it is secure. Pueblo Viejo is known in the region for its many inhabitants that gather and sell cachichín. The market chain for Pueblo Viejo may be divided into two broad divisions, transactions that occur in the village (intra-community markets) and those that occur outside it (extra-community; Fig. 2).
Intra-community market: Our interviews suggest all Pueblo Viejo households that gather cachichín eat at least some of their harvest. Eighty percent also sell fresh fruit to local processors and local or regional consolidators. Approximately 15 percent of households interviewed gather and process the fruit by drying and/or toasting it before selling it to local consolidators or intermediaries from the region or more distant locations, who come to the village. In addition, some 10 percent of Pueblo Viejo households that gather cachichín engage in sale of processed nuts in neighboring towns and cities. Of residents who sell toasted outside Pueblo Viejo, 20 percent are women and 80 percent men. Five percent of Pueblo Viejo households are consolidators who do not gather cachichín. Rather, these households specialize in purchasing dried and toasted or fresh fruit, which they subsequently process, generally without extra-family labor. Sources of cachichín for local consolidators include individuals from Pueblo Viejo and surrounding areas. Primary markets are regional intermediaries from larger nearby towns or locations outside the Sierra de Misantla.
Extra-community market: Two primary types of intermediaries are involved in market transactions outside Pueblo Viejo; regional intermediaries and external intermediaries. Regional intermediaries live in communities that neighbor the Sierra de Misantla and travel to Pueblo Viejo to buy fresh or processed fruits. These intermediaries sell cachichín in their home towns or transport them for sale in regional cities. Most these intermediaries are women. External intermediaries share some characteristics with regional intermediaries. In general, they are campesinos who engage in cachichín commerce on a seasonal basis. However, they come from outside the Sierra de Misantla. In Xalapa's Toluca street market, we observed a young man from a region where the trees do not grow, using his mobile phone to arrange with relatives for a shipment of toasted cachichín.
Social and cultural values of cachichin
Gathering and eating cachichín creates powerful connections to place and family for people with roots in the Sierra de Misantla. As noted above, gathering brings together family and friends. Consuming is at once a part of everyday life and a marker of special occasions. Children are given cachichín to eat as soon as they have the teeth needed to crack them open and extract the seed. Offering to friends and relatives for shared consumption during visits is an important gesture of hospitality and welcome.
Cachichín continues to be important for people with roots in the Sierra de Misantla even when they no longer live in the region. We interviewed individuals purchasing cachichín in Xalapa, the capital of the state of Veracruz, and found that all were from the area where cachichín grows. The comments of one interviewee exemplify the place of cachichín in identity, "I buy because I am from Misantla. Since I was a girl, I have sold cachichín; I collected and toasted them". Another buyer commented: "My family has lived in Xalapa for many years. We are from Misantla and when we cannot go there, we come here to buy [cachichín]".
This attachment persists, even among people living temporarily or permanently in other parts of the country, as well as outside Mexico. It is common for family members remaining in the Sierra de Misantla to send one or two kilograms of toasted cachichín each year at a cost of 400-600 Mexican pesos per parcel (U.S. $20-$30). Our interviewees report that receiving packages helps these distant relatives feel closer to their land and family, because it is a food they have eaten since childhood.
For generations, cachichín has contributed to social cohesion and identity formation among the inhabitants of the Sierra de Misantla. O. mexicanum, gathering is linked to the dimension of entertainment and a liking for walking in the forest, cachichinales and coffee plantations. Reciprocity is observed in the gathering and consumption, on sharing the entertainment that influences the family cohesion and maintains the links of interaction and belonging to a region. While no special symbolic value was associated with the fruit or the trees in relation to the forest or to the history of the community, the general attitude of the people is that the cachichín is another example of the reviewed cases in which gathering is considered a recreation that serves as a diversion or pastime for family and friends.
Market chains are based in social networks of friends and family, giving commerce a basis in trust and reciprocity. Social and cultural values also are observed in the consumption of cachichín, shared across the region of Misantla, the only place where the tree grows, and related to the territory and terrain. It is a flavor that connects the people to their region. As previously described, sending parcels to family members in the United States demonstrates this important relationship between the fruit and the home and region. Gathering in and of itself also constitutes an important collective and deep-rooted activity. We could say that the knowledge and motivations of the people of the Sierra to practice gathering rest on a combination of the purposes of commerce and subsistence, in addition to cultural and recreational values. The cachichín is an important part of social and family networks, is enjoyed by all members of the family, is offered to visitors as a sign of courtesy and welcome, is sent to family members who have emigrated to other cities or countries and who miss eating the fruit.
Discussion
The ecological knowledge, use and management of NTFPs has a social, cultural and spiritual basis that the inhabitants maintain with the resource and their environment. The gathering of cachichín is a clear example of this, where the importance of the practice of gathering, the product and/or resource itself not only has an objective of commerce or subsistence, but also one of ritual, leisure or free time: gathering plays a role of reaffirmation of cultural and social links. Analysis of these relationships determines how the people and their knowledge contribute to conservation of this resource (Cocks, 2006; Herrmann, 2006). This knowledge, which forms part of the relatively new participative accesses to development, is proposed as a promising context in which to advance interdisciplinary research (Sillitoe, 2004).
The significance of gathering wild resources in areas of natural forest in non-economic terms is little recognized and studied (Robbins, Emery and Rice, 2008) by designers of public policy or researchers, and this is certainly the case in Mexico. Nevertheless, the extractors or gatherers play a key role in processes between society and nature that can be viewed as a frontier in behavior related to the environment processes of domestication, harvest practices, economic income, historical memory, etc. According to Poe, McLain, Emery and Hurley (2013), traditional practices have recently become crucial elements for the development of alternative systems for sustainable natural resource management.
In order to design strategies of management, use and exploitation of NTFP, it is necessary to incorporate the knowledge of the gatherers and their motivation for gathering (Emery, Ginger, Newman and Giammusso, 2003; Ticktin and Johns 2002; Poe et al., 2013). This is important because considering the activity of gathering with the exclusive purpose of commerce of subsistence means that possible cultural and recreational values are left aside. Other broader studies have addressed the theme of the role of the forests and the NTFP in fulfilling the requirements of subsistence and of emotional needs, such as the sense of belonging and identity (Cocks, 2006). Without doubt, this characteristic demonstrates its complexity and multidimensionality; since it must also be considered that resource use that is based on cultural values can be more sustainable and contribute to the conservation of the forests and biodiversity.
It has been said that rights imply a known demand recognized by society; however, such a right is not currently perceived for the cachichín. Availability and access exist without the need of some socially articulated approval. As already stated, the different relationships maintained by a community are related to the meanings of production, exchange and consumption. We see that, in the case of the cachichín, the concept of maintenance is presented, since access is open to one and all. In contrast, that of control (the ability to mediate the access of others) is absent. While private property dominates in Pueblo Viejo, the gatherers can access the resource in any plot where the tree grows. On many occasions, the inhabitants state that there is no competition to access the trees and fruits. However, a difference is observed between each site; a little more control is exercised in the cachichinal management systems, in which more time and effort has been invested.
The importance of this local product, from its gathering to its marketing and personal consumption, is related to regional history, form of access to the resources, distribution of human settlements and forms of organization of the inhabitants. Another aspect of relevance in relation to resources gathered in sites close to urban zones, is that permanence is observed in gathering and consumption even though Pueblo Viejo is located close to important cities. The gathering and use of the cachichín is conserved by its multifunctional importance, for direct use (edible, firewood, and other materials) and sale. Regarding property rights, Wiersum et al. (2014) describe the emergence of a hybrid of multi-layered, plural NTFP governance regimes subject to ongoing alteration and aggregation, characterized by a wide diversity of actors and complex institutional arrangements. If this aspect is not well understood, well-intended innovations of governance may overshoot their targets and underestimate their impacts. If external control over resource use and access is imposed, due consideration may not be given to the social and cultural values.
Conclusions
Cachichín is a classic example of a biocultural system, in which a wild edible fruit is the nexus of an articulated network of human relationships, land management, and terms of access to forests in a mountainous region of México. Natural forest and more intensively managed land uses anchor the biological components of the system. Knowledge of the biology of valued species, habitats in which these species grow, and strategies to maximize harvest volume and/or quality links the biological and cultural components. Culture is central to gathering, processing, consumption, and commerce. Thus, cachichín is emblematic of identity for the inhabitants of the Sierra de Misantla.
There is a global trend of abandonment of gathering due to the replacement of resources, reduction of gathering areas, overexploitation of resources or because gathering may be seen as being of little importance or even viewed in a derogatory manner. However, the gathering of cachichín remains alive and the integration of young people are the key. Gathering and consumption continues to form a key part of the current landscape and the way of life of the inhabitants of the Sierra de Misantla.










nova página do texto(beta)




