Introducción
La presente comunicación textual expone la experiencia de la práctica docente en la cual participa un grupo interdisciplinario de docentes que promueven el trámite y gestión de patentes y derechos de autor de desarrollo de software, como una estrategia de Productividad académica de alto impacto en la formación y participación de los profesionistas en el área de ingeniería dedicados a la enseñanza en las Instituciones de Educación Superior (IES).
Asimismo, Asimismo, se destaca la amplia cobertura de la tecnología educativa digital (IA, IoT, Google For Education, entre otros), que permite implementar modalidades presencial, no presencial y aprendizaje combinado (blended learning).
Entre las estrategias utilizadas para generar Productividad académica se encuentra la tecnología educativa que implica el uso de: software libre de programación, tecnología CAD/CAM/CAE, Internet de las Cosas (Iot, por sus siglas en inglés), placas electrónicas de desarrollo, dispositivos de prototipado rápido.
Muy importante es considerar el uso de la inteligencia artificial, de las plataformas educativas y las herramientas de mensajería (Google For Education), como elementos de apoyo instruccional inherentes y definitivas a la práctica docente.
Este trabajo sostiene que toda intención educativa debe centrarse en la productividad académica, debido a que su logro requiere de alta focalización, uso eficiente de los recursos y una alta aproximación a los desempeños ocupacionales.
Esta experiencia considera que el trámite de la gestión de patentes y derechos de autor en desarrollo de software es un concepto que se asocia dentro de un proceso de enseñanza-aprendizaje en las IES como un elemento innovador generador de recursos educativos, ya que los materiales didácticos (presenciales y digitales) tienen un enfoque muy específico en el desarrollo y la transferencia tecnológica, proporcionando solución a problemáticas aún no atendidas en el sector productivo, mención que se valida al ser procedentes los trámites de derechos de autor, patentes o modelos de utilidad.
La problemática identificada como no formal por el grupo de docentes es, la baja participación de los estudiantes en actividades formales de investigación o desarrollo tecnológico. Por ello se presentan los resultados de Productividad académica que abarcan como temporalidad los años 2020 a 2024.
Las modalidades de enseñanza involucradas incluyen la: presencial, no presencial y aprendizaje combinado debido a las diversas condiciones en las cuales se incluye el confinamiento educativo que ocasiono la pandemia COVID-19.
En cuanto a la planeación de la estrategia de enseñanza-aprendizaje esta se ejecuta organizada como proyecto de investigación donde se aprovechan los programas institucionales como Proyectos VIEP o Haciendo Ciencia en diversas versiones (Vicerectoría de Investigación y Estudios de Posgrado [VIEP], 2024). El financiamiento se obtiene de los mismos programas o de apoyos externos que se gestionan como servicios de capacitación, consultoría o asesoría. Sin embargo, en esta segunda modalidad la inversión se realiza de forma directa por parte del docente con recursos personales o gestiones de colaboración externa con el sector productivo.
La evaluación esta integralmente orientada y enlazada con la evidencia de la Productividad académica generada y que es sometida a revisión externa (evitando la endogamia académica), debido a que los comités de evaluación tanto de patentes como derecho de autor, están bajo la responsabilidad del Instituto Mexicano de la Propiedad Intelectual (IMPI), presentando como reto la innovación y la documentación de la validación de la funcionalidad de prototipos físicos y digitales, la distancia temporal de la respuesta de la evaluación, que para la gestión del trámite de una patente (la concesión puede llevar de 4 a 6 años) o derecho de autor de software (concedido) lleva seis meses.
Hoy en día el impacto directo en el número de estudiantes comparado con la matrícula total es relativamente bajo (Benemérita Universidad Autónoma de Puebla [BUAP], 2024), sin embargo, esta iniciativa permite identificar talentos que por diversas situaciones no pueden participar por los programas convencionales que priorizan las habilidades académicas, con enfoque a la investigación teórica. Esta estrategia prioriza los talentos en función de los descriptores asociados a los desempeños ocupacionales (Candia, 2023), con enfoque a la investigación aplicada y al desarrollo tecnológico.
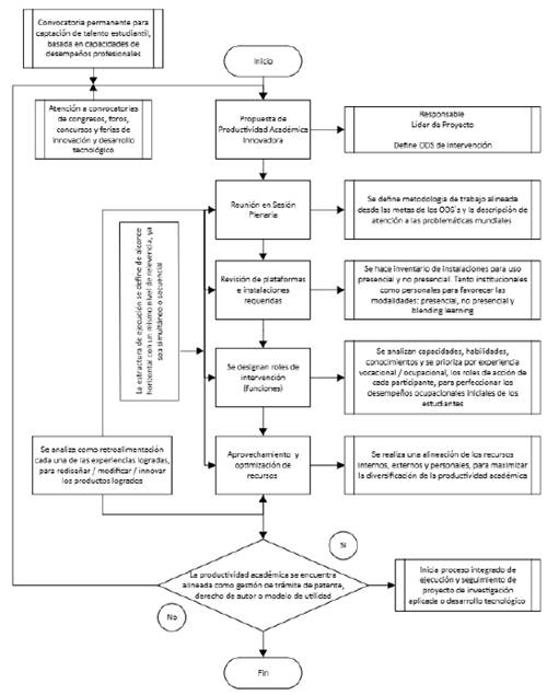
En cuanto a la sistematización generalizada de esta experiencia en las IES (figuras 1 y 2), su implementación requiere la modificación del curriculum por objetivos o del curriculum por competencias, como guías organizacionales de los conocimientos y contenidos temáticos de mayor recurrencia al tramitar los Reconocimientos de validez oficial de estudios del tipo superior (REVOES) ante la Secretaría de Educación Pública (SEP) Federal o Estatal. Esta nueva alineación de conocimientos y contenidos temáticos debe de organizarse a través del curriculum modular y reordenar los recursos de las IES, para incrementar el impacto en la matrícula escolar (Candia y García, 2024).

Fuente. Desarrollo propio, 2025
Figura 1 Diagrama de integración del procedimiento de Productividad académica alineada.
Esta intención de asociar la Productividad académica con elementos/productos como el trámite de patentes y derechos de autor, es un proceso (figura 1) de baja implementación (Gordillo-Salazar et al., 2020), debido a que se requiere de la implementación de la metodología de la Aprendizaje Basado en Retos (Apple Inc, 2010).
Debido a que mayormente los docentes con certificaciones como PRODEP y SNII, enfocan sus recursos a la producción de comunicaciones textuales (artículos, libros o capítulos de libros; de investigación, divulgación o difusión) ya sea por medios impresos (menor demanda) o electrónicos (mayor demanda). Actividad que es suficiente para ser considerados en las IES como profesores con alto perfil (Vicerrectoria de Docencia [VD], 2023). Este tipo de productividad que se puede llamar convencional favorece la modalidad de interacción no presencial (priorizando el concepto on line), usando los diversos medios que han sido utilizados por la educación a distancia, de acuerdo con el avance tecnológico.
Entre las características de la Productividad académica convencional, se encuentran como evidencias: Las publicaciones en revistas internacionales, arbitradas e indizadas en bases de reconocido prestigio como son: Journal Citation Reports, Scopus, Scielo o en el índice de revistas del CONACYT; así como capítulos de libro o libros en editoriales con Comité editorial, arbitraje y registro ISBN (VIEP, 2023). Adicionalmente, se pueden presentar como productos, patentes o prototipos registrados ante el Instituto Mexicano de la Propiedad Industrial (IMPI).
En cuanto al número de patentes en el año 2024 gestionadas por la comunidad académica de la IES, resalta que solo se tramitaron 32 patentes versus 678 artículos internacionales por área temática (BUAP, 2024) que fueron publicados para el mismo año.
En 2010, Apple Inc. propuso una estrategia educativa llamada Aprendizaje Basado en Retos (ABR), que definió como una experiencia de aprendizaje colaborativo en la que profesores y estudiantes trabajan juntos y proponen soluciones a problemas reales, al mismo tiempo que realizan acciones de alto impacto a favor del bienestar internacional, comunicando sus logros ante una audiencia mundial.
Una limitante en la implementación del ABR en las IES es la determinación objetiva de problemas significativos con alcance y repercusión mundial. Ocasionando que los resultados y el aprendizaje sean reducidos y en ocasiones no salgan de las paredes de las IES (tabla 1), cuando la relevancia de la aportación es la trascendencia ante cualquier tipo de frontera, favoreciendo la modalidad de enseñanza-aprendizaje presencial (Apple Inc., 2010).
Tabla 1 Productividad académica convencional
| Productividad académica convencional | |||||
|---|---|---|---|---|---|
| Tipo de Estrategia Educativa | Modalidad | Tipo de Participantes | Funciones y Participación | Recursos para la ejecución y financiamiento de la Productividad académica | Productividad académica convencional |
| Convencional | No presencial | Docente | Gestión, Ejecución, Seguimiento | Programas Institucionales | Publicaciones en revistas internacionales, arbitradas e indizadas en bases de reconocido prestigio como son: Journal Citation Reports, Scopus, Scielo o en el índice de revistas del CONACYT; así como capítulos de libro o libros en editoriales con Comité editorial, arbitraje y registro ISBN |
| ABR | Presencial | Docente | Gestión | Programas Institucionales | |
| Alumnos | Ejecución, Seguimiento | Programas Institucionales | |||
| Aula invertida | Aprendizaje combinado | Alumnos | Ejecución | Programas Institucionales | |
Fuente. Desarrollo propio, 2025
En cuando al aula invertida (Prieto et al., 2021), esta modalidad de enseñanza se considera efectiva cuando se crean oportunidades (prototipado rápido o desarrollo de software) para que los alumnos interaccionen con mayor autonomía con los materiales instruccionales, mejorando su preparación-compresión en el tema, que exige actividades de clase aplicadas mediante alternativas de solución, que favorecen la mejora de su rendimiento académico, priorizando la modalidad aprendizaje combinado.
También es importante mencionar que, en el año 2015, los Estados Miembros de las Naciones Unidas (ONU) aprobaron 17 Objetivos como parte de la Agenda 2030 para el Desarrollo Sostenible (Organización de las Naciones Unidas [ONU], 2023). Declaración que representa un compromiso mundial para erradicar; la esclavitud, la pobreza, el hambre y alcanzar un alto grado de desarrollo tecnológico sostenible. Cuyo beneficio ha sido una clarificación explicita de las demandas sociales que requieren atención y que deben ser atendidas por los Gobiernos y las dependencias públicas y sobre todo abordar su complejidad como casos de estudio en las IES. Configurando un paradigma fértil para la innovación educativa que alinea los recursos y las necesidades sociales (tabla 2).
Tabla 2 Productividad académica integrada y alineada
| Integración Alineada de Productividad académica | ||||||
|---|---|---|---|---|---|---|
| Tipo de Estrategia Educativa | Paradigma de Alineación | Modalidad | Tipo de Participantes | Funciones y Participación | Recursos para la ejecución y financiamiento de la Productividad académica | Productividad académica de Alineación Estratégica |
| Convencional | ODS de la Agenda 2030 | No presencial, Presencial y Aprendizaje combinado | Docentes | Gestión, Ejecución, Seguimiento | Programas Institucionales | Patentes, derechos de autor en software o modelos de utilidad registrados ante el Instituto Mexicano de la Propiedad Industrial |
| ABR | Recursos personales / Financiamiento Externo | |||||
| Aula invertida | Alumnos | Gestión, Ejecución, Seguimiento | Programas Institucionales | |||
| Recursos personales / Financiamiento Externo | ||||||
Fuente. Desarrollo propio, 2025
Por ello, esta propuesta es procedimental y sistemática que se enfoca en integrar las mejores ventajas competitivas de cada una de las metodologías educativas y aprovecha la alineación de las problemáticas sociales de la Agenda 2030, expresada a través de los ODS, favoreciendo acciones multidisciplinarias integradas (tabla 4).
Método
En cuanto al diseño de la investigación se ha seleccionado el estudio por una razón epistemológica ya que la comprensión cualitativa de los casos requiere experimentar la actividad del caso, donde la situación o contexto configuran: la actividad, la experiencia y la interpretación del fenómeno en estudio (Stake, 2013).
Para comprender el alcance de este trabajo como un estudio de caso, es necesario recurrir a su definición que lo orienta como un método empírico que investiga un fenómeno contemporáneo con específica profundidad y dentro de su contexto real y original suprimiendo alcances ambiguos (Yin, 2017).
El estudio de caso se ha formalizado y organizado por las recomendaciones de Álvarez y Álvarez (2018) que proporciona la consistencia documental para sistematizar una experiencia cualitativa a partir de cuatro características específicas: primero el estudio es intrínseco e instrumental, segundo la selección de datos, tercero la formulación de generalizaciones y cuarto la interpretación (Stake, 1995).
Esta aproximación a la definición de estudio de caso permite recabar información y datos suficientes para configurar un procedimiento secuencial a través de la retroalimentación que docentes y alumnos proporcionan desde su perspectiva y dominio de su desempeño ocupacional, esta situación admite una mejora continua y permanente de los conocimientos aplicados, a favor de la investigación e innovación del desarrollo y transferencia tecnológica.
Compartir la perspectiva de los docentes y estudiantes incluye exponer su experiencia sobre los siguientes elementos de la tecnología educativa -Software libre de programación, tecnología CAD/CAM/CAE, Iot, placas electrónicas de desarrollo, dispositivos de prototipado rápido, uso de la inteligencia artificial, de las plataformas educativas y las herramientas de mensajería (Google For Education)- que se han utilizado satisfactoria y continuamente, para gestar las evidencias producidas.
Se ha considerado en este trabajo que estructurarlo como estudio de caso (Álvarez y Álvarez, 2018), provee un documento textual que describe una experiencia de enseñanza-aprendizaje múltiple que atiende tanto e aprendizaje dependiente-síncrono como el aprendizaje autónomo-asíncrono, integrando las situaciones dependiente-asíncrono y autónomo-síncrono, que se demanda en función de la curva de aprendizaje de cada individuo (figura 3).

(Fuente. Adaptada de Candia et al., 2023.
Figura 3 Curvas de aprendizaje: lento (Dependiente-Síncrono).
Las tres aproximaciones presentadas en la Tabla 3 muestran resultados favorables, aunque con alcance limitado según la modalidad de aprendizaje aplicada.
Tabla 3 Relación independiente de condiciones y modalidad de aprendizaje
| Condiciones de Aprendizaje | Modalidad de Aprendizaje | Meta |
|---|---|---|
| Dependiente-Síncrono | Presencial | Sesión de Clase |
| Autónomo-Asíncrono | No presencial | Sesión de Clase |
| Autónomo-Síncrono | Aprendizaje combinado | Sesión de Clase |
| Dependiente-Asíncrono |
Fuente. Desarrollo propio, 2025
Asimismo, la cobertura hacia la matrícula escolar en las IES se considera limitada debido al tipo de objetivo y meta, que se cada una de las propuestas anteriores prioriza. Sin embargo, cuando el objetivo y la meta se alinean hacia la Productividad académica que se enfoca en realizar el trámite de patente o derecho de autor de software (tabla 4). Es posible que una actualización curricular con un enfoque modular (Candia y García, 2024), permita un mayor impacto y alcance en el total de la matrícula de las IES.
Tabla 4 Relación alineada de condiciones y modalidad de aprendizaje
| Condiciones de Aprendizaje | Modalidad de Aprendizaje | Meta |
|---|---|---|
| Dependiente-Síncrono | Presencial | Proyecto de Productividad académica. Alineada por las metas de los ODS. |
| Autónomo-Asíncrono | No presencial | |
| Autónomo-Síncrono | Aprendizaje combinado | |
| Dependiente-Asíncrono |
Fuente. Desarrollo propio, 2025
El diagrama secuencial de la figura 1, muestra cómo se ejecuta la revisión y cuantificación de la Productividad académica generada mediante esta estrategia educativa alineada a las problemáticas sociales vigentes e internacionales.
Descripción del procedimiento
El desarrollo o ejecución de cada uno de los once proyectos (tablas 5a y 5b) que se han definido y ejecutado como Productividad académica y que involucran la gestión del trámite de una patente o derecho de autor de software o modelo de utilidad.
Tabla 5 Resultados de la Productividad académica de alto impacto
| Tabla de Productividad académica | Obra Derivada | |||||||||
|---|---|---|---|---|---|---|---|---|---|---|
| Ítem 1 | Ítem 2 | Año | Nombre | Número Registro | Tipo | Docentes | Alumnos | Artículo Revista/ Capítulo de Libro | Docentes | Alumnos |
| 1 | 1 | 2023 | Ortesis para fortalecer la pinza de agarre tridimensional | MX/E/2023/050042 | Trámite Patente | 4 | 1 | La impresión 3D y la motricidad fina en niños durante la primera infancia | 2 | 2 |
| 2 | 2 | 2023 | ORTO-MAIL Software que compara una plantilla modelo de actividades de garabateo y trazo versus el resultado de ejercicios desarrollados por una persona | 03-2023-120511273700-01 | Derecho de Autor Software | 4 | 2 | App integradora de tecnologías CAD/CAM/CAE y de reconocimiento táctil | 3 | 2 |
| 3 | 3 | 2023 | Redi V1.0 Desarrollo de software que configura una interfaz gráfica para adquisición, tratamiento, análisis y presentación de señales de aceleración en elementos estructurales | 03-2022-120610332800-01 | Derecho de Autor Software | 2 | 1 | Tesis posgrado | 2 | 1 |
| 4 | 4 | 2022 | DEFLEX V1.0 Desarrollo de software que configura una interfaz gráfica para adquisición, tratamiento, análisis y presentación de señales de flexión en elementos estructurales | 03-2022-120610341500-01 | Derecho de Autor Software | 1 | 1 | Fabricación, programación y validación de dispositivo de medición flexión y pandeo | 4 | 1 |
| 5 | 5 | 2022 | SENVIMEC V1.0 Desarrollo de software que configura una interfaz gráfica para adquisición, tratamiento, análisis y presentación de señales de aceleración en elementos estructurales | 03-2022-120610335000-01 | Derecho de Autor Software | 4 | Fabricación, programación y validación de dispositivo de medición de ruido ambiental | 3 | 2 | |
| 6 | 6 | 2022 | Trilladora de Semilla de Alfalfa El dispositivo propuesto es una combinación simultanea de dos procesos mecánicos: trilla de forraje por pisoteo y cernido de paja trillada. | MX/E/2022/066061 | Trámite de Patente | 5 | 0 | Sin Referencia | 0 | 0 |
| 7 | 7 | 2022 | Four Testing V1.0 Adquirir en paralelo cuatro señales de aceleración | 03-2022-120610320500-01 | Derecho de Autor Software | 3 | 1 | Software académico que registra la medición de cuatro sensores MPU6050 | 3 | 2 |
| 8 | 8 | 2021 | Torre motriz eólica con volante de inercia. Turbina eólica que proporciona potencia mecánica para accionar dispositivos o maquinaria agrícola, sin el uso de hidrocarburos | MX/E/2021/092559 | Trámite de Patente | 5 | 0 | Modelo CAD/CAM/CAE para el diseño de turbinas eólicas | 5 | 1 |
| 9 | El reto del diseño de las transmisiones por engranes en la Mecatrónica | 3 | 1 | |||||||
| 9 | 10 | 2020 | Equipo para el cubicado de alimentos. Dispositivo para cubicar mezclas para preparar bebidas energéticas | MXE2020018425 | Trámite de Patente | 3 | 1 | Sin Referencia | 0 | 0 |
| 10 | 11 | 2020 | Modelo impreso en 3d para el estudio de la respuesta dinámica de sistemas estructurales de 1gdl ante excitaciones armónicas. Dispositivo para la enseñanza de las vibraciones mecánicas en modelos de 1 gdl | MXE2020057637 | Trámite de Patente | 3 | Material didáctico impreso en 3D en la enseñanza tecnológica | 4 | 1 | |
| 12 | Protección contra vibraciones fuera de rango en estructuras de 1 gdl | 4 | 1 | |||||||
| 13 | Educar la conciencia de la sociedad en el comportamiento de las estructuras de 1 GDL | 5 | 0 | |||||||
| 14 | La impresión en 3D en la educación inclusiva | 4 | 1 | |||||||
| 11 | 15 | 2020 | Pastillas de avena para preparar bebida instantánea Pastillas deshidratadas de avena que se disuelven en agua para preparar bebida alimenticia | MX/E/2020/057601 | Trámite de Patente | 3 | 1 | Sin Referencia | 0 | 0 |
Fuente. Desarrollo propio, 2025
Debe iniciar con la identificación informal de los estudiantes que presentan -durante las sesiones de clase- cualidades relacionadas a los desempeños ocupacionales (uso de software especializado incluyendo la programación, organización y manejo de grupos, planeación y liderazgo, gestión de infraestructura y recursos económicos, entre otras) sobre las cualidades académicas y profesionales (como el promedio o mínimo número de asignaturas en recurso.
Una vez que se integra un equipo multidisciplinario por docentes (generalmente miembros de un Cuerpo Académico) y alumnos (preferentemente cursando semestres superiores al séptimo).
Se calendariza y ejecuta un proceso de instrucción y capacitación (no clases formativas) sobre las tendencias tecnológicas internacionales, como las herramientas aplicadas a la investigación científica y el desarrollo de las tecnologías CAD/CAM/CAE, IoT, prototipado rápido, Core Tools, Lean Manufacturing, Mentefactura, etc.
De manera paralela pero correlacionadas durante la integración se revisan las convocatorias de congresos, foros, ferias y concursos de alineación tecnología a la temática de desarrollo e innovación de nuevos productos, resalta que este proceso requiere una obligada interacción presencial.
Al identificar un área de interés con capacidad para proponer y desarrollar una solución tecnológica innovadora se incrementa el grado de alcance mediante la revisión de los ODS, en el área pertinente y su inclusión, elevando la problemática a la condición de reto (donde interviene el ABR) al alinear un problema mundial con un problema local y por consiguiente definir los indicadores de evaluación que definan una solución eficiente, pertinente y lo más optima posible en función de la temporalidad y sector productivo donde se propone.
Cuando el responsable del proyecto ha definido la Productividad académica y evidencia a desarrollar, somete la propuesta a los programas de apoyo institucionales en las IES (VIEP, 2024). Cuando es favorable el resultado después de una evaluación por pares y por lo tanto lograda la gestión de los primeros recursos económicos. Se comunica al equipo de trabajo multidisciplinario en sesión plenaria y se definen la estrategia a seguir que refiere autonomía y uso de diversos espacios personales e institucionales tanto presenciales como no presenciales (intervención del aula invertida).
Ejecutar una interacción multidisciplinaria demanda de amplios recursos de infraestructura (laboratorios de pruebas mecánicas y procesos de fabricación convencionales y de prototipado rápido), tecnológica (software y plataformas virtuales de programación), de comunicación (acceso a internet de banda ancha, repositorios de acceso abierto) y económicos (compra de consumibles de investigación, papelería y oficina, pausa para café y acceso a cursos complementarios, entre otros). Esta interacción multidisciplinaria requiere del uso de las modalidades educativas: presencial, no presencial y aprendizaje combinado, debido a la complejidad de agenda de docentes, alumnos y gestores administrativos involucrados.
Asimismo, por la complejidad de los diversos avances que se generan, modifican, ajustan o liberan como producto terminado (ensamble de producto completo integrado por subproductos), se requiere de la intervención de más de una modalidad educativa, debido a que utilizar únicamente la modalidad presencial, representaría un alto costo y gasto de movilización y traslado en sitio de: docentes, alumnos, gestores y productos.
La responsabilidad, tiempos de ejecución y entrega de subproductos, para el ensamble de producto completo. Se asignan en función de las características físicas, motoras, conocimientos, habilidades y capacidades que configuran esbozos de desempeños ocupacionales en cada uno de los participantes, que se transforman en trazos de habilitación laboral perfectamente definidos y diferenciados, con respecto a sus compañeros del mismo nivel educativo.
A través del uso indistinto, continuo e interactivo de las modalidades educativas, se optimizan los recursos disponibles (aun cuando son limitados). Esta situación se observa al ejecutar cada una de las actividades, presenciales, no presenciales o aprendizaje combinado, mediante una agenda organizada y calendarizada con respecto a las fechas de intervención y participación de los congresos y de cierre y entrega de reportes de proyectos institucionales.
El filtro final que define la continuidad de este procedimiento es la evaluación del ensamble final del producto terminado, con apoyo de los criterios del Instituto Mexicano de la Propiedad Industrial (IMPI). Estos criterios determinan si el proceso de Productividad académica ha sido eficiente, confiable y de beneficio comunitario, que satisface mediante una propuesta de solución un problema de trascendencia mundial. De no ser favorable la evaluación el proceso reinicia una segunda o tercera secuencia de desarrollo, mientras la propuesta de Productividad académica sea perfectible y requiera de actividades como: rediseñar / modificar / innovar los productos parciales o previos al final.
Resultados
La sistematización secuencial mostrada en la Figura 2 genera una sinergia de productividad académica de alto impacto (Tablas 5 y 6). Esta interrelaciona a docentes y alumnos, favoreciendo el crecimiento profesional de la matrícula de las IES en ingeniería. Los participantes tienen la oportunidad de profundizar sus conocimientos en diseño, innovación y desarrollo de nuevos productos (Carbelo, 2020), alineados a la solución de problemáticas globales.
Tabla 6 Síntesis de los resultados de la Productividad académica de alto impacto
| Ítem 1 | Ítem 2 | Año | Tecnología Educativa Involucrada |
|---|---|---|---|
| 1 | 1 | 2023 | Software libre de programación, tecnología CAD/CAM/CAE, Iot, placas electrónicas de desarrollo, dispositivos de prototipado rápido, uso de la inteligencia artificial, de las plataformas educativas y las herramientas de mensajería |
| 2 | 2 | 2023 | Software libre de programación, tecnología CAD/CAM/CAE, Iot, placas electrónicas de desarrollo, dispositivos de prototipado rápido, uso de la inteligencia artificial, de las plataformas educativas y las herramientas de mensajería |
| 3 | 3 | 2023 | Software libre de programación, tecnología CAD/CAM/CAE, Iot, placas electrónicas de desarrollo, dispositivos de prototipado rápido, uso de la inteligencia artificial, de las plataformas educativas y las herramientas de mensajería |
| 4 | 4 | 2022 | Software libre de programación, tecnología CAD/CAM/CAE, Iot, placas electrónicas de desarrollo, dispositivos de prototipado rápido, uso de la inteligencia artificial, de las plataformas educativas y las herramientas de mensajería |
| 5 | 5 | 2022 | Software libre de programación, tecnología CAD/CAM/CAE, Iot, placas electrónicas de desarrollo, dispositivos de prototipado rápido, uso de la inteligencia artificial, de las plataformas educativas y las herramientas de mensajería |
| 6 | 6 | 2022 | Software libre de programación, tecnología CAD/CAM/CAE, Iot, placas electrónicas de desarrollo, dispositivos de prototipado rápido, uso de la inteligencia artificial, de las plataformas educativas y las herramientas de mensajería |
| 7 | 7 | 2022 | Software libre de programación, tecnología CAD/CAM/CAE, Iot, placas electrónicas de desarrollo, dispositivos de prototipado rápido, uso de la inteligencia artificial, de las plataformas educativas y las herramientas de mensajería |
| 8 | 8 | 2021 | Software libre de programación, tecnología CAD/CAM/CAE, Iot, placas electrónicas de desarrollo, dispositivos de prototipado rápido, uso de la inteligencia artificial, de las plataformas educativas y las herramientas de mensajería |
| 9 | |||
| 9 | 10 | 2020 | Software libre de programación, tecnología CAD/CAM/CAE, Iot, placas electrónicas de desarrollo, dispositivos de prototipado rápido, uso de la inteligencia artificial, de las plataformas educativas y las herramientas de mensajería |
| 10 | 11 | 2020 | Software libre de programación, tecnología CAD/CAM/CAE, Iot, placas electrónicas de desarrollo, dispositivos de prototipado rápido, uso de la inteligencia artificial, de las plataformas educativas y las herramientas de mensajería |
| 12 | |||
| 13 | |||
| 14 | |||
| 11 | 15 | 2020 | Software libre de programación, tecnología CAD/CAM/CAE, Iot, placas electrónicas de desarrollo, dispositivos de prototipado rápido, uso de la inteligencia artificial, de las plataformas educativas y las herramientas de mensajería |
(Fuente. Desarrollo propio, 2025).
Según la experiencia documentada entre 2020 y la actualidad, ha sido productiva y satisfactoria. Sin embargo, Se han identificado limitaciones en la implementación de la estrategia, como la deserción de hasta el 50% de los alumnos participantes, debido a que no se lleva un registro formal de estudiantes que han sido invitados a participar, solo de los alumnos que cumplen con los objetivos y metas globales.
También la falta de oportunidades laborales al egreso de los estudiantes involucrados ha sido un factor determinante, para que esta estrategia no motive a un mayor número de estudiantes en las IES. La vinculación mediante estrategias de capacitación, asesoría o consultoría presenta un alto potencial, ya que los proyectos y la productividad académica se alinean con los ODS (figura 2). Además, estas iniciativas abordan problemáticas sistemáticas del sector laboral, que pueden reforzarse mediante la integración en trabajos de tesis o proyectos de vinculación institucional.
Cabe destacar que la capacitación y la vinculación a través de trabajos de tesis no forman parte de la estrategia integradora de modalidades educativas, constituyendo áreas con amplio potencial de mejora.
Discusión
Involucrar a los estudiantes en proyectos que generen Productividad académica con una organización planeada en base a fechas límites de calendario les proporciona una mayor y significativa atención a los atributos del perfil profesional del graduado en ingeniería (International Engineering Alliance, 2023).
Un proyecto de innovación y transferencia tecnológica involucra y compromete a los estudiantes a establecer compromisos, que permiten una mayor apropiación y compresión aplicada de significado de las siguientes capacidades (CACEI, 2023) como parte inherente de su formación como profesionistas en ingeniería, adaptándolos al trabajo por objetivos y bajo presión, resaltando las siguientes actividades.
Diseño de experimentos, prepara condiciones para la disposición autodidacta y a distancia su plan de acción de acuerdo con la función asignada, sus recursos y horario de actividades académicas, personales y familiares.
Análisis de datos, la información generada debe ser concluyente y favorable a los supuestos previamente esperados.
Interpretación de datos, la configuración de un producto académico que sea sujeto de patente, derecho de autor o modelo de utilidad requiere de un sólido argumento teórico y metodológico.
Síntesis de la información, reconoce su capacidad para presentar efectivamente evidencia informática, electrónica o un prototipo funcional, como resultados de su función asignada.
Como apoyo a la consolidación de la apropiación de estos atributos es indispensable fomentar desde etapas tempranas en el ámbito educativo la creación de entornos que permitan emular en la academia departamentos o áreas del sector productivo como los departamentos de innovación y desarrollo.
Permitiendo que las curvas de aprendizaje mostradas por Candia et al. (2023) se modifiquen y sean más eficientes (figuras 3, 4 y 5), ya que contaran con un alto dominio del perfil ocupacional en el área de producto terminado, estos resultados se reflejan claramente en la productividad académica primicia y derivada, detallada en las tablas 5 y 6.
Al mismo tiempo esta estrategia permite a los docentes favorecer su número de evidencias de alto perfil, que les permita mantener certificaciones como el PRODEP y SNII, al mismo tiempo que incrementan su capacidad para impartir cursos de: capacitación, asesoría y consultoría, permitiendo un mayor y mejor acceso a recursos para el desarrollo de proyectos y remuneración económica personal.
La información resumida en las tablas 5 y 6, permitió determinar con precisión la cantidad de resultados favorables tanto de Productividad académica primicia y derivada que ha sido generada desde el año 2020-2024 y que año con año, tiende a consolidar la sistematización de la experiencia (tabla 7) y a incrementar el número de Productividad académica.

(Fuente. Adaptada deCandia et al., 2023).
Figura 4 Curvas de aprendizaje: mediado, Autónomo-Síncrono y Dependiente-Asíncrono.

(Fuente. Adaptada deCandia et al., 2023).
Figura 5 Curvas de aprendizaje: exponencial (Autónomo-Asíncrono).
Tabla 7 Resumen de los logros por tipo de Productividad académica.
| Obras de Productividad académica | Total |
|---|---|
| Patentes | 6 |
| Derecho de Autor Desarrollo de Software | 5 |
| Publicaciones arbitradas e indexadas | 12 |
Fuente. Desarrollo propio, 2025
La tabla 8, muestra el resumen de los integrantes de la academia de las IES (docentes y alumnos), que han sido beneficiados por la Productividad académica generada en términos de gestión de trámite de patente y derechos de autor en software.
Tabla 8 Resumen de los logros por tipo de participante académico
| Participaciones | Total |
|---|---|
| Docentes Obra Primigenia | 37 |
| Docentes Obra Derivada | 8 |
| Alumnos Obra primigenia | 42 |
| Alumnos Obra Derivada | 15 |
Fuente. Desarrollo propio, 2025
Se identifica después del análisis que obtener mayores beneficios requiere de la modificación del currículum o bien la creación de departamentos especializados (quizás más factible es la segunda opción que la primera), debido a que el beneficio a los estudiantes participantes incluiría becas, o servicio social o prácticas, etc.
Asimismo, la interacción interinstitucional y multidisciplinaria es indispensable, porque pocos alumnos que estudian ingeniería dominan el área de la programación de software, situación que abre la oportunidad para interactuar con los especialistas en computación para mejorar la eficiencia y rapidez, de las propuestas de desarrollo de software para aplicaciones de ingeniería.
Dado que la propuesta actual no beneficia a todos los estudiantes matriculados, resulta indispensable actualizar y modificar el currículum. Esto incluye incorporar los desempeños ocupacionales como elementos centrales de la formación. Esta acción tiene mayor factibilidad que la creación de departamentos especializados ajenos a las Unidades Académicas, cuya finalidad no es educativa.
En cuanto al uso e implementación de la IA y del aula invertida a través del aprendizaje combinado, un alumno autodidacta tiene alta capacidad para el aprendizaje autónomo para incrementar significativamente su productividad académica.
Es relevante reflexionar que los docentes deben ser conscientes de cómo implementar el ABR con eficiencia. Evitando que la Productividad académica se limite a los alcances del aprendizaje basado en proyectos, que se evalúan (califican) mediante una presentación de diapositivas en el salón de clases o exámenes tradicionales.
Conclusiones
La experiencia de generación de productividad académica enfocada en la gestión de trámites de patentes y derechos de autor constituye una oportunidad significativa para divulgar y difundir un proceso sistemático que fortalece los procesos integrados de las modalidades educativas presencial, no presencial y aprendizaje combinado. Este enfoque permite la creación de material y recursos didácticos funcionales, disponibles para afrontar condiciones extremas, como las generadas por la pandemia de COVID-19.
La continuidad de esta experiencia demuestra una elevada capacidad de reproducción en otras Unidades Académicas o áreas de estudio dentro de las IES, debido a su sistematicidad y a la disponibilidad de apoyos de gestión, así como al interés común de los docentes en formar profesionales con alto perfil, diversificando la productividad académica y favoreciendo desarrollos innovadores frente a los enfoques convencionales.
La incorporación de un apartado estadístico que cuantifique la participación, deserción e integración específica al área laboral abordada por los proyectos, permite formalizar la sistematización como una alternativa viable y confiable para la asignación continua y permanente de recursos institucionales.
La productividad académica generada, tanto primigenia como derivada, posibilita que los conocimientos, contenidos temáticos, estrategias metodológicas y técnicas de evaluación sean incluidos en la actualización o modificación curricular de los planes de estudio vigentes y de nueva creación en las IES. De manera adicional, se configura la oportunidad de implementar laboratorios o talleres tecnológicos dedicados a la innovación, creación y fabricación de nuevos productos.
Trabajos futuros
Se recomienda establecer un registro estadístico continuo que documente los beneficios e impactos positivos de la productividad académica de alto impacto, alineada con problemáticas sociales, en docentes de alto perfil. Esta sistematización permitirá replicar el proceso en distintas Unidades Académicas de la IES, optimizando la incorporación de un mayor número de docentes a los programas nacionales PRODEP y SNII. Asimismo, contribuirá a superar las limitaciones de certificación que dependen de la publicación de artículos en revistas indexadas en el Journal Citation Reports (JCR), promoviendo la consolidación de un desarrollo académico más integral y sostenido.










nueva página del texto (beta)




