Introducción
En México, 1 de cada 20 personas de 15 años y más, se reconoce como lesbiana, gay, bisexual, trans, intersex, queer, asexual, o con una orientación sexual, identidad de género, expresión de género, y/o características sexuales diversas (LGBTIQA+), destacando Yucatán entre los estados con mayor porcentaje de estas poblaciones (Encuesta Nacional sobre Diversidad Sexual y de Género [ENDISEG, INEGI], 2022).
A pesar de esas cifras, y considerando que la discriminación es un tema de derechos y de dignidad humana, tanto en el país como en diferentes partes del mundo, aún existen numerosos prejuicios que afectan a las juventudes LGBTIQA+ en diversos ámbitos de su vida.
De manera específica, en México, el 92% de estas juventudes, ha sido víctima de insultos debido a su orientación sexual, apariencia física, forma de vestir o por no cumplir con los estereotipos de género normativos (Sistema Nacional de Protección de Niñas, Niños y Adolescentes [SIPINNA], 2019). En este sentido, la victimización que sufren las personas con orientaciones sexuales, identidades de género, expresiones de género y/o características sexuales (OSIEGCS) diversas, desencadena una serie de consecuencias que vulnera su derecho a la identidad, a la libertad de expresión, al libre desarrollo de la personalidad, a la igualdad y no discriminación, así como a una vida libre de violencia en el ámbito público y privado (Comisión Interamericana de Derechos Humanos [CIDH], 2015).
Por otra parte, esto repercute en el derecho a la educación, en la medida en que los ambientes escolares se han convertido en uno de los espacios en los cuales se viven gran parte de las experiencias de discriminación, (Comisión Ejecutiva de Atención a Víctimas [CEAV], 2018), “teniendo un impacto adverso en el aprendizaje del estudiantado LGBTIQA+, y en la salud y bienestar de quienes son sujetos de ese tipo de violencias” (Organización de las Naciones Unidas para la Educación, la Ciencia y la Cultura [UNESCO], 2016, p. 38); lo cual resalta la necesidad de construir espacios educativos que promuevan la diferencia desde la heterogenidad y la equidad (López, 2022, como se citó en Amaya-Ramírez et al., 2023).
En relación con esto, el alumnado LGBTIQA+ suele experimentar un estrés constante causado por la estigmatización y discriminación en su entorno, lo cual desencadena una reacción negativa para poder mantener la concentración en su vida académica (Ortiz-López et al.,2021).
De este modo, si bien la mayor parte de las investigaciones referidas al estudiantado LGBTIQA+ dan cuenta de las experiencias de maltrato vividas en su trayectoria académica, éstas se encuentran focalizadas en la educación media y media superior, motivo que sustenta la importancia del presente estudio dentro del contexto de la Educación Superior en Yucatán.
Antecedentes
Históricamente, la educación superior se ha encontrado impregnada de un sistema de creencias heterocisnormativo que deriva en desigualdades estructurales que afectan el desarrollo de los estudiantes LGBTIQA+.
A este respecto, Ceballos (2013; como se citó en Piña-Osorio y Aguayo-Rousell,2015), reportan que en España “la homofobia le permite al estudiantado mantener su masculinidad y con ello, reforzar su condición de heterosexualidad” (p.11).
En esta línea, estudios realizados en los Estados Unidos visibilizan la presencia de mayores niveles de homofobia y homonegatividad entre estudiantes varones afroamericanos y blancos, que entre mujeres con las mismas características. De este modo, se evidencía el factor sexo como variable que incide en la representación de la homosexualidad. (Negy y Eisenman, 2005).
Adicionalmente, dentro del ámbito latinoamericano, Campo-Cantore et al. (2008), refiere que en Venezuela, el nivel de aceptación o rechazo del estudiantado hacia personas LGBTIQA+ varía en función de la licenciatura que se encuentran cursando.
Por su parte Velásquez-Fernández et al. (2013), informan que en Colombia, estudiantes de psicología y biología reflejan una intolerancia explícita con relación al ejercicio de los derechos de las personas homosexuales en paridad con las heterosexuales. De igual modo, Barreto-Plaza y Villalobos-Cruz (2020), reportan que en las universidades de ese pais se siguen reproduciendo prejuicios a través de discursos religiosos dirigidos a las personas LGBTIQA+, lo cual obstaculiza la labor de profesionales de la salud.
En este mismo sentido, Serey-Araneda y Zúñiga-Rocamora (2025), refieren que en Chile aun existen actitudes homofóbicas hacia el estudiantado universitario LGBTIQA+, las cuales se manifiestan a través del lenguaje y el currículum oculto. Por su parte, Ortiz-López et al. (2021), añaden que la discriminación dirigida al alumnado de medicina, deriva en altos niveles de estrés.
Dentro del contexto mexicano, Moral de la Rubia et al. (2013), refieren que estudiantes de medicina y psicología están en desacuerdo con la discriminación hacia las personas homosexuales; sin embargo, suele existir un rechazo de modo encubierto. Esto coincide con los estudios de Luján-Ponce y García-Villanueva (2017), quienes reportan que en México, el alumnado universitario LGBTIQA+ percibe que la discriminación se manifiesta por medio de acciones sutiles, normalizadas y minimizadas por la comunidad educativa, tales como burlas y comentarios pasivo-agresivos.
En este contexto nacional, Martínez-Guzmán e Íñiguez-Rueda (2017), enfatizan que en las universidades las prácticas discursivas contribuyen al mantenimiento de ideas discriminatorias, las cuales, a través de elementos como los estereotipos de género y las comprensiones biologicistas, excluyen al alumnado LGBTIQA+ de manifestar libremente su identidad no normativa.
Asimismo, el personal docente suele abusar de su poder al ejercer un liderazgo académico negativo y al imponer relaciones heterocisnormativas en el aula, lo que trae como consecuencia afectaciones de índole académica y emocional en el estudiantado de la diversidad sexual y de género (Rodríguez-Otero, 2018).
Finalmente en los estudios realizados en el país, Ruiz-Utrilla y Evangelista-García (2020), refieren que los centros escolares no cuestionan la hegemonía de la heterocisnormatividad en su quehacer educativo, en la medida que se encuentran inmersos en una red que vigila y regula el género. Adicionalmente, Prieto-Quezada y Carrillo-Navarro (2023), señalan que los niveles de violencia y discriminación, particularmente entre estudiantes varones, desmitifican la idea de que la homofobia es un fenómeno particular de personas con niveles sociales no escolarizados.
De este modo, y en coincidencia con Cornejo-Espejo (2018), quien enfatiza que la educación trasciende la mera adquisición de conocimientos académicos para abarcar la formación de ciudadanos comprometidos con la promoción de valores universales y derechos humanos, se hace imperativo visibilizar la trayectoria del estudiantado de la diversidad sexual y de género en los espacios universitarios. Este enfoque es crucial para incidir en la construcción de comunidades educativas que se alineen con los objetivos de la Agenda 2030 para el Desarrollo Sostenible. Al hacerlo, se generarán las condiciones necesarias para garantizar una educación superior inclusiva, equitativa y de calidad, que asegure el bienestar y la plena participación de todas las juventudes.
En función de lo anterior, el propósito de este estudio fue responder a la siguiente pregunta de investigación: ¿Cuáles son las problemáticas que afronta el estudiantado LGBTIQA+ por motivos de la orientación sexual, identidad de género, expresión de género y características sexuales diversas, en una universidad pública del estado de Yucatán, México, durante su trayectoria académica?
Materiales y métodos
Este trabajo tuvo como propósito conocer las problemáticas que afronta el estudiantado LGBTIQA+ en una universidad pública del estado de Yucatán, México, derivadas de su orientación sexual, identidad de género, expresión de género y/o características sexuales diversas, durante su trayectoria académica.
Cabe señalar que este estudio surge de una investigación más amplia, enfocada en analizar las vivencias del estudiantado LGBTIQA+ en el contexto universitario; sin embargo debido a su amplitud, en el presente artículo se reportan únicamente los resultados relacionados con el objetivo previamente señalado.
Se optó por un estudio cualitativo de tipo exploratorio con diseño interpretativo (Vásquez, et al.,2011), con el fin de profundizar en los motivos, significados y sentidos atribuidos a las conductas desde la perspectiva del informante clave, así como identificar elementos comunes en sus opiniones y vivencias.
Población
La población constó de 18 participantes, la cual se reunió a partir de un muestreo no probabilístico en cadena o por redes, de modo que se rastreó la red de un primer partricipante seleccionado (Morgan, 2008, como se citó en Hernández-Sampieri et al., 2014), siendo el criterio para la muestra, la saturación teórica alcanzada.
Los criterios de inclusión fueron: Participación voluntaria mediante el consentimiento informado de estudiantes que se autoidentifican como LGBTIQA+, matriculados en el período escolar 2023-2024, en alguna de las facultades pertenecientes al campus de una universidad pública del estado de Yucatán, México. Finalmente, se destaca que únicamente fue considerada la información narrada en el marco de la trayectoria universitaria.
Para los fines del presente artículo y con el objetivo de profundizar en los resultados, se presentan los datos textuales obtenidos de un informante por cada una de las cinco facultades que conforman el campus universitario (Ver Tabla 1).
Tabla 1 Características del estudiantado participante. Yucatán, 2023-2024
| Facultad | Edad | Orientación sexual, identidad de género, expresión de género y/o características sexuales (OSIEGCS) |
|---|---|---|
| Antropología | 20 años | Transexual |
| Antropología | 21 años | Homosexual |
| Antropología | 20 años | Homosexual |
| Antropología | 22 años | No binaria |
| Derecho | 22 años | Bisexual/Asexual |
| Derecho | 21 años | Homosexual |
| Derecho | 23 años | Bisexual |
| Economía | 20 años | Bisexual |
| Economía | 22 años | Homosexual |
| Economía | 21 años | Homosexual |
| Educación | 30 años | Homosexual |
| Educación | 22 años | Homosexual |
| Educación | 20 años | Homosexual |
| Educación | 23 años | Transexual |
| Psicología | 19 años | Homosexual |
| Psicología | 19 años | Homosexual |
| Psicología | 22 años | Transexual |
| Psicología | 21 años | Bisexual |
Fuente: Elaboración propia
Procedimiento
La recolección de datos se llevó a cabo en un primer momento a partir de la técnica de encuesta, utilizando como instrumento un cuestionario en línea, el cual constó de 10 preguntas abiertas.
Derivado de ello, y con el objetivo de profundizar en los resultados, se llevaron a cabo entrevistas individuales semiestructuradas, ya que “ofrecen un grado de flexibilidad aceptable, a la vez que mantienen la suficiente uniformidad para alcanzar interpretaciones acordes con los propósitos del estudio” (Díaz-Bravo et al., 2013, p.163). Dichas entrevistas fueron grabadas en audio y posteriormente transcritas.
Cabe señalar que durante todo el proceso, se garantizó la confidencialidad de la información obtenida por medio de un consentimiento informado con los objetivos del estudio, en el cual se especificaba el derecho a participar o declinar su participación (American Educational Research [AERA], 2011).
Una vez recabada y transcrita la información, el proceso de análisis implicó la organización de los datos con el fin de interpretarlos a partir de los significados atruibuidos por los informantes clave.
Para este propósito, las transcripciones se añadieron a una base de datos. Posteriormente, se establecieron unidades de análisis con apoyo de Atlas.ti 8.1.0, un software especializado en análisis cualitativo, tomando como base el objetivo central del estudio. Derivado de este proceso, se generaron las categorías y familias a través del análisis de los textos obtenidos de las narrativas de las personas participantes.
Finalmente, la confiabilidad y la validez de la información se garantizaron mediante el uso de la triangulación, como estrategia para incrementar la fortaleza y calidad del estudio (Okuda y Gómez, 2005). De este modo, los resultados se focalizan en las aportaciones centrales de las personas informantes clave en cada una de las categorías de análisis, las cuales se complementan con los aportes teóricos derivados de otras investigaciones.
Resultados
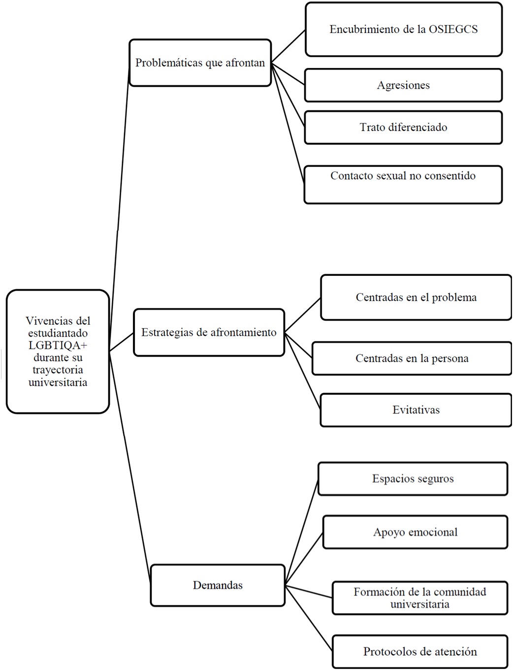
En la primera fase de la investigación, el estudiantado fue consultado sobre las diferentes vivencias que tienen como personas que se autoidentifican como LGBTIQA+, a lo largo de su trayectoria académica. Así fue posible identificar tres ejes de análisis principales: Las problemáticas que afrontan; las estrategias de afrontamiento que utilizan, y las demandas que tienen como personas LGBTIQA+, cada uno con sus respectivas categorías (véase Figura 1).

Fuente: Elaboración propia
Figura 1 Familias y categorías derivadas del análisis cualitativo del discurso
Derivado de dicho análisis y para fines del presente artículo, los resultados se centran de manera específica en el eje: Problemáticas que afronta el estudiantado LGBTIQA+ en la trayectoria universitaria, a partir del cual se pudieron identificar las categorías: 1) Encubrimiento de la OSIEGCS 2) Agresiones 3) Contacto físico no consentido 4) Trato diferenciado (Ver tabla 2).
Tabla 2 Problemáticas que afronta el estudiantado LGBTIQA+ en la trayectoria universitaria. Categorías y definiciones
| Eje | Categorías | Definiciones |
|---|---|---|
| Problemáticas que afronta el estudiantado LGBTIQA+ en la trayectoria universitaria. | Encubrimiento de la OSIEGCS | Vivencias que las personas participantes han tenido a lo largo de su trayectoria universitaria, en las cuales han elegido ocultar su OSIEGCS, limitándola al aspecto privado. |
| Agresiones | Situaciones en las cuales por motivo de su OSIEGCS, el estudiantado LGBTIQA+ ha sido víctima de cualquier tipo de daño, ya sea a través de los golpes, mensajes, discursos, o cualquier acto o conducta intencionada que haya derivado en desvalorización y/o sufrimiento, a lo largo de su trayectoria universitaria. | |
| Contacto sexual no consentido | Invasión explícita y no consentida al espacio físico y personal del estudiantado LGBTIQA+, a lo largo de su trayectoria universitaria. | |
| Trato desfavorable | Trato despectivo o de desprecio vivido por el estudiantado LGBTIQA+ por motivos de su OSIEGCS, a lo largo de su trayectoria universitaria. |
Fuente: Elaboración propia
A continuación se presentan los resultados obtenidos del análisis de los datos recolectados desde la perspectiva, vivencias y experiencias de cinco informantes clave (representativos de cada facultad), mismos que pueden ser identificados a partir de la codificación asignada: ANT: Antropología, DER:Derecho, Eco:Economía, EDU:Educación, PSI:Psicología, a lo cual se le añaden las letras correspondientes a la OSIEGCS: TRA: Transexual, HOM: Homosexual, NBI: No Binario, BIS:Bisexual, ASE:Asexual, y los datos de la fecha de realización de la entrevista individual, a fin de facilitar su identificación.
Encubrimiento de la OSIEGCS
En este punto, las personas participantes hacen referencia que mientras las personas heterocisexuales suelen expresar libremente su sexualidad en los diferentes espacios en los que se desenvuelven, quienes se autoidentifican como LGBTIQA+,se enfrentan a la decisión constante de visibilizarse o no, reduciendo con ello la diversidad sexo-genérica a la estricta esfera de lo privado:
Cuando empezamos las clases sí escondí mi expresión física fluida por un tiempo porque iba a empezar mi tratamiento de reemplazo hormonal (TRH) y pensé que en la escuela debía limitar mi expresión de género para que se me respetase mi identidad (ANT-TRA, 17 de abril de 2023).
Como se observa en el comentario, si bien cada persona construye su sexualidad, los lugares en los que se desenvuelven como el espacio educativo, pueden incidir en su identidad genérica, incluso modificando su comportamiento para adaptarse al contexto social. Además, el sentimiento de sentirse juzgado suele ser una constante al momento de visibilizarse como una persona que se sale de la cisheteronorma, tal como se lee en el siguiente párrafo:
Esto ha sido más común cuando he estado en eventos de la universidad. En cierto punto he sentido que debo ocultar mi identidad para no ser juzgado. Siento que me expongo y quedo muy vulnerable al ser quien soy. Existe ese sentimiento de que en cualquier momento me van a criticar, juzgar o decir que me veo o estoy mal (ECO-BI, 26 de abril de 2023).
De igual manera hacen referencia a que si bien el hacer pública la orientación sexual o la identidad de género debería de ser un proceso personal y elegido, en ocasiones existen prácticas en las que otras personas laceran a quienes se autoidentifican como LGBTIQA+ al revelar su sexualidad sin su consentimiento, poniéndoles en una situación de alta vulnerabilidad:
Cuando empecé la carrera no era tan abierto con mi sexualidad. De hecho empezando la carrera comencé a aceptarme como soy pero no era tan abierto a decirlo, sólo yo lo sabía. Hasta después del segundo semestre tuve unas experiencias difíciles con compañeros quienes me obligaron a que sea más abierto con mi orientación, que era algo que yo no quería. Y no se debe forzar a los miembros de la comunidad a hacer pública su expresión, su sexualidad. A veces no quieres hacerlo público en ese momento, o no necesitas que todos lo sepan. Con esa situación detonante sí recibí varios comentarios durante y después de hacerlo público. Básicamente lo que recibí fue como verbal, emocional y con las redes sociales (PSI-HOM, 23 de mayo de 2023).
Lo presentado en este apartado demuestra cómo la universidad puede funcionar como un espacio reproductor de sistemas de dominación, en la medida que la heterocisnorma perpetúa la invisibilización de las personas LGBTIQA+, haciéndolas a su vez vulnerables a diferentes tipos de violencia. De este modo, como señalan Pichardo y Puche-Cabezas (2019), se evidencía cómo la invisibilidad y el nulo reconocimiento hacia las diversas formas como el alumnado vive y expresa su sexualidad, actúan como barreras simbólicas palpables dentro del contexto universitario.
Ahora bien, para una mayor claridad en la lectura de los resultados, los siguientes apartados se presentan en función de las categorías asignadas y descritas previamente, así como en relación con quienes perpetran dichas situaciones (es decir, estudiantado y personal universitario.
Agresiones
Esta categoría de análisis permitió detectar trayectorias universitarias impregnadas de agresiones de diversa índole. Los siguientes testimonios revelan que, los comentarios ofensivos, de desprecio, burlas y diversos tipos de violencias ejercidas a través del lenguaje que derivan en daño emocional, suelen ser las modalidades de agresión más comunes, tal como puede notarse a continuación:
Por parte del estudiantado:
Tenía un compañero que habitualmente me decía que era muy amanerado, muy afloreado. Constantemente un año se quedó así todos los días, diciéndome cosas, y eso te daña a nivel emocional (EDU-HOM, 16 de mayo de 2023).
Recibí varios comentarios de los compañeros. Incluso antes de que yo lo hiciera público, así muy abiertamente mi orientación sexual. Recibí varios comentarios que me afectaban emocionalmente (PSI-HOM, 23 de mayo de 2023).
Como puede identificarse en los relatos, las agresiones de carácter verbal ejercidas hacia la persona afectan de manera directa el bienestar emocional. Tal como señalan Martínez et al. (2023), la reproducción de conductas discriminatorias ya sea a través de acciones u omisiones en la práctica diaria por parte del propio alumnado, de las autoridades escolares, o del personal docente y/o administrativo, obstaculizan el libre desarrollo integral del alumnado LGBTIQA+.
De manera paralela, si bien en algunos casos las agresiones de carácter verbal no se realizan de manera directa, los siguiente testimonios revelan la naturaleza encubierta de expresiones homotransfóbicas que el estudiantado realiza en ausencia de las y los compañeros que se autoidentifican como LGBTIQA+:
Ese grupo de personas con las que me llevaba al inicio como que hace bromas por así decirlo. Comparten stickers, memes, algo relacionado a la comunidad. En una materia, un chico mandó en un salón un sticker que decía: jueves de racismo y viernes de homofobia (PSI-HOM, 23 de mayo de 2023).
Estos comentarios eran realizados a mis espaldas, no usaban mis pronombres. Nunca iba directamente a mí. Han dicho cosas como: Ese niño-niña (ANT-TRA, 17 de abril de 2023).
Relacionado con lo anterior, puede notarse que en ocasiones las observaciones no deseadas o las bromas vinculadas a las OSIEGS no se realizan de manera directa hacia la persona, sino a través de alusión a terceros o mediante indirectas:
No es algo directo, son comentarios al aire que probablemente no se están refiriendo a mí, pero estoy pasando, estoy caminando y escucho que están hablando de alguien como a manera de broma, muchas veces de la comunidad LGBT. Yo sé y he escuchado que hacen esto. He vivido y experimentado esas sensaciones (ECO-BI, 26 de abril 2023).
Sin embargo, también existen relatos en los que se identifican cuestionamientos, burlas, bromas y comentarios vinculados a la idea de la heterosexualidad. En éstos se visibiliza la creencia de que existe una necesidad innata en los varones de querer mantener relaciones sexuales con mujeres de manera constante, como un elemento inherente a la masculinidad hegemónica.
Los hombres de Derecho, son agresivos con la idea de la sexualidad. Como soy hombre, se supone que debía “perder la virginidad” con una chava. Pero también por el hecho de ser asexual, no tengo deseos de mantener relaciones. Me preguntaban si era una enfermedad, que si no era hombre, que si era un maricón, me insultaban constantemente, sacaban mucho ese tema (DER-BIS/ASE, 23 de abril 2023).
Y es que, en coincidencia con lo que señalan Kosciw y Zongrone (2019), la persistencia de comentarios anti-LGBTIQA+ como un tipo de violencia realizada en su mayoría por parte de la comunidad escolar, puede ser un factor determinante para crear ambientes hostiles dentro de los espacios educativos. De esta forma, los discursos discriminatorios se convierten en una práctica común dentro de los ambientes escolares, propiciando la normalización de la violencia.
Me dejó una crisis nerviosa. Me sentí mal, me dio insomnio, no podía dormir, estuve muy decaído esa semana. Cuando empezó el acoso en el salón, los comentarios entre compañeros y las indirectas eran un ataque directo hacia mí y traté de ignorarlo. Era importante no mostrarlo para que no vieran cómo reaccionaría, porque después vi que no iban a parar. El agresor principal ya no está, aunque sí las demás personas involucradas. Ya no me han dicho más pero sí me queda esa sensaclón de alerta de que en cualquier momento puede volver a pasar (PSI-HOM,23 de mayo de 2023).
El comentario muestra que, aun cuando estas problemáticas en los contextos académicos han ganado visibilidad en los últimos años, todavía es común identificar situaciones en las cuales las múltiples agresiones vulneran la estabilidad emocional, y por ende, la salud mental de las víctimas.
Por otra parte y en relación con esta categoría, se identificó una única situación dentro del entorno universitario en la cual se evidenció un daño físico dirigido a una tercera persona, en función de su orientación sexual, y ejercido por el mismo estudiantado, tal como puede notarse a continuación:
Una de mis amigas que es lesbiana estaba con su pareja, y una chica un poco más grande, más alta, empezó a hacerle bullying por su orientación hasta empujar a mi amiga, al punto de que sus amigas la agarraron (DER-BIS/ASE, 23 de abril de 2023).
A partir de estos relatos puede notarse que, a pesar de los cambios en el discurso, las instituciones educativas, incluso a nivel superior, siguen siendo espacios hostiles para el estudiantado LGBTIQA+. En ellas, el acoso verbal, los comentarios negativos, las ofensas, bromas o incluso agresiones físicas por parte de los pares, continúan siendo una constante que pone en riesgo su seguridad e incrementa la marginación.
Ahora bien, con relación a esta categoría y, tal como se evidencia en el siguiente relato, se identificaron situaciones en las cuales el personal docente utiliza el contexto aúlico para realizar agresiones de carácter verbal hacia el estudiantado LGBTQA+. De este modo, y como señalan Pulido-Rull et al. (2013), si bien la universidad es un espacio donde se desarrolla la autonomía del estudiante, las variables que definen actitudes discriminatorias hacia la población LGBTIQA+ se ven influenciadas por las creencias con las cuales ha sido criada la persona que las ejerce, lo cual, como se identifica a continuación, permea a su vez en la formación docente:
Sí me pasó con un profesor en particular. En clase empezamos a hablar del tema LGBT dentro del mundo del derecho. Él preguntó si había alguien de la comunidad porque iba a soltar un comentario un poco fuerte. Entonces dijo que no creía en los bisexuales, gays y lesbianas. Dijo que todo eso no debería entrar en el mundo de las leyes. Que las leyes feministas y trans, no deberían avanzar como leyes. Muchos profesores hacen comentarios de que la comunidad LGBTQ está mal, enfermitos, que no deberían ejercer derecho porque están enfermos de la cabeza (DER-BIS/ASE, 23 de abril de 2023).
Como puede notarse en los relatos, se evidencia un trato despectivo del personal académico al alumnado LGBTIQA+, particularmente en la carrera de Derecho. Esto, como señalan Arzuza-Buelvas (2018), visibiliza la necesidad vigente en el contexto escolar de anexar a los códigos de convivencia y ética de las instituciones normas de cero tolerancia a la violencia por razón de la orientación sexual, identidad y/o expresión de género.
Adicionalmente, se identificaron agresiones verbales por parte de autoridades académicas, dirigidas de manera puntual hacia estudiantes por motivos de su orientación sexual, tal como puede notarse en los siguientes testimonios:
Aquí en la facultad de inicio fui muy abierto y eso me trajo malas experiencias. Para conocer más a los estudiantes la coordinadora me preguntó qué hago aquí (en la facultad). Me pidió que le cuente la historia, y yo dije: Estoy en [ciudad], vine a vivir con mi novio, etc. Me interrumpe, me hace un semblante de desagrado y me dice: No quiero saber sobre tu vida. Si eres puto o no, no me importa (EDU-HOM, 16 de mayo de 2023).
Un profesor fue muy agresivo conmigo cuando supo que era bisexual: me alzaba mucho la voz, me trataba como cosa. En clase le dije: Quiero un poco de respeto como estudiante que soy, y el futuro abogado que voy a hacer. Sólo respondió: La verdad, no eres hombre. No sé qué eres. Dicen que eres bisexual, pero bueno (DER-BIS/ASE, 23 de abril de 2023).
Una maestra me hacía comentarios sobre mi ropa, si en mi laptop o celular se veía la imagen de mi novio, o si mi pantalla tenía algo, era como de: No es apropiado, debes de ser más profesional. Eran mis cosas, usted está viendo mi pantalla, entonces no le debería de molestar. Pasaba seguido, toda la semana (EDU-HOM, 16 de mayo de 2023).
Pasa el curso que son como 3 semanas y la profesora desaparece como semana y media y cuando regresa me dice “¿Tú sigues aquí? no deberías de estar ya sabes porqué, haciendo referencia a que soy gay. Cada vez que me veía, me hacía comentarios como: ¿Sigues aquí?,¿Sigues siendo puto?. Así, palabras textuales (EDU-HOM,16 de mayo de 2023).
De este modo, los resultados presentados en este apartado, visibilizan que las agresiones, implícitas o explícitas, no son exclusivas de la comunidad estudiantil, sino que el propio profesorado y autoridades universitarias, ya sea de manera consciente o inconsciente, pueden obstaculizar el tránsito efectivo del estudiantado LGBTIQA+, en la medida que este tipo de actos repercuten en su bienestar y permanencia dentro del sistema educativo. Esto, en coincidencia con lo señalado por Anderson y Mc Cormack (2015), como se citó en Martínez-Guzmán e Íñiguez-Rueda (2017), refleja la manera cómo la cultura heterocentrada, regula las relaciones socioafectivas dentro del contexto educativo, invisibilizando, excluyendo y estigmatizando cualquier otro tipo de expresión homo-erótica.
Contacto sexual no consentido
Esta categoría da muestra de la invasión explícita y no consentida al espacio físico y personal del estudiantado LGBTIQA+ por parte de sus pares, como se identifica a continuación en los siguientes relatos:
A un amigo lo intentaron tocar, hacerle quién sabe qué cosa en el estacionamiento de la facultad. Era de noche y se lo están llevando al monte, por las canchas (DER-BIS/ASE, 23 de abril de 2023).
En mi fiesta de bienvenida habían otras facultades y había un chavo de ingeniería. Cuando voy al baño me agarra por atrás, me mete a uno de los baños y me empieza a besar sin mi consentimiento. Uno de mis amigos lo escucha, toca, lo sacan y me voy (EDU-HOM, 16 de mayo de 2023).
Me ha pasado y lo he normalizado. Por ser de la comunidad LGBT de algún modo piensan que pueden acosarte o tocarte sin consentimiento, creyendo que es una broma o divertido. He vivido eso de que te pellizcan o te rozan el pezón. No me gusta, pero esas actitudes están tan normalizadas que a veces me cuesta trabajo entender que no están bien” (ECO-BI, 26 de abril de 2023).
De este modo a partir de estos resultados es posible identificar que no sólo existen casos de estudiantes LGBTIQA+ que han experimentado contacto sexual en contra de su voluntad -lo cual resulta significativo en la medida que se encuadran dentro del contexto de la universidad-, sino que además, como señalan García-Villanueva y Luján-Ponce (2018), terminan internalizando y normalizando estos actos violentos.
Trato diferenciado
La cuarta categoría de análisis, se relaciona directamente con el trato desfavorable o de desprecio vivido por el estudiantado LGBTIQA+ por motivos de su OSIEGCS, el cual impacta directamente tanto en su formación escolar, como en sus relaciones sociales:
Por parte del alumnado:
Es incómodo. No sabes cómo actuar porque te tratan diferente cuando eres gay. Estás viendo la relación entre hombres heterosexuales que puede ser muy amorosa, física o verbal, pero cuando es alguien gay la relación se vuelve rara. Parece que demostrar tu amor o cariño como hombre gay a los hombres heterosexuales, no puede ser porque los están acosando. Siguen habiendo muchos estigmas como: No me toques porque eres gay. Muy implícitamente siguen existiendo, pero existen (ECO-BI, 26 de abril de 2023).
Me tratan de una manera muy especial, con pincitas, como si me fuera a ofender por cualquier cosa. Siempre he sentido más que miradas. Por ejemplo, a veces se me cruza alguien de Derecho y miradas, al igual que el trato. Parece que preguntar les incomoda más (ANT-TRA, 17 de abril de 2023).
Sumado a esto, las personas con identidades trans suelen afrontar cuestionamientos incómodos con relación a sus órganos sexuales, los cuales, en un contexto cisheteronormado, resultarían inapropiados.
De repente algunos compañeros de salón, a mí o a otras personas trans nos preguntan: ¿Y tú qué tienes allá abajo?. O sea, ¿Me vas a coger?. Este tipo de comentarios o los de invalidar. Les falta capacitar más a nivel facultades. Las juventudes LGBTIQ+ somos un grupo de riesgo y más las personas trans (ANT-TRA 17 de abril de 2023).
Asimismo, los resultados refieren que las prácticas discriminatorias normalizadas entre la comunidad escolar exacerban la sensación de exclusión que experimenta el estudiantado LGBTIQA+:
A mí me pasó eso del trato excluyente. Sí sentí que fuera diferente con un grupo de la escuela en específico por ser parte de la comunidad. Yo salí con ellos una vez en plan de fiesta, amigos y nunca imaginé que iban a ser los que detonarían una situación que me afecte emocionalmente.
También he escuchado que se excluya o discrimine a alguien por ser parte de la comunidad aquí en la facultad (PSI-HOM,23 de mayo de 25).
Como se observa en las narraciones, existe un trato diferenciado, el cual impacta tanto en la formación escolar, como en las maneras de interactuar con los demás, lo que coincide con lo señalado por Ruiz-Utrilla y Evangelista-García (2020), en el sentido de que gran parte de la violencia ejercida en los escenarios escolares de todos los niveles, segrega y excluye a las juventudes que no forman parte de la cisheteronorma.
Por parte del personal universitario:
En este último apartado se ubican experiencias en donde, ya sea de modo explícito o implícito, el personal docente trata de manera diferenciada al alumnado LGBTIQA+, aunque esto conlleve efectos adversos en su formación académica.
Y en este sentido, un punto que destaca la UNESCO (2016), es que la violencia hacia las juventudes LGBTIQA+ “tiene un impacto adverso en el aprendizaje de todos los estudiantes y sobre la salud y el bienestar de aquellos que son sujetos de esa violencia” (p. 38).
La profesora llevaba un programa para los de inglés donde nos manda con los gringos para que tú les enseñes español y ellos inglés. Ella lo llevaba y cuando yo me quise inscribir no me aceptaba. Eso también pasa con las chicas lesbianas. Los maestros hacen comentarios. Es como que si existiera un trato diferente a como tratan a mis compañeros. No hay más factores, solo el hecho de que seas homosexual, lesbiana, bi, trans, etc. Te tratan diferente pero no van a decir que es por eso. Disfrazan el trato (EDU-HOM, 16 de mayo de 2023).
Hay maestras que cuando tocan temas de género yo no puedo participar. Por ejemplo, el aborto, personas que pueden gestar, personas que menstruamos, personas que podemos tener hijos. Siento que no puedo aportar incluso cumpliendo con las características de esas poblaciones (ANT-TRA, 17 de abril de 2023).
Y como se nota en los siguientes relatos, este trato es percibido no sólo dentro del contexto académico, sino también como parte de la cultura organizacional:
A veces mandan a otros a preguntarme sobre todo cosas de la universidad. En vez de venir directamente conmigo le dicen a mi amigo pregúntale tal cosa. ¿Por qué no me preguntan directamente? (ANT-TRA, 17 de abril de 2023).
Más que nada siento que existe cierta preferencia. Sí he sentido que tanto profesores como administrativos tienen mayor preferencia, por ejemplo, si van a hablar con alguien de algún grupo o equipo, prefieren hablar con el hombre cisgénero. Y es curioso porque quizás el líder podría ser yo que soy un hombre de la Comunidad LGBT (ECO-BI, 26 de abril de 2023).
Asimismo, los comentarios permiten identificar que los estigmas y estereotipos conducen también a la invisibilización, lo que manda un mensaje de desaprobación hacia quienes mantienen relaciones sentimentales con personas de su mismo sexo, tal como puede notarse en el siguiente relato:
En la biblioteca había una señora. En una ocasión llegué ahí con mi novio y me ignoró completamente. Llevé el libro para devolver, lo agarró y lo guardó. Me ignoró por completo como si no hubiera nadie frente a ella o como si el libro hubiera llegado solo (EDU/HOM, 23 de mayo de 2023).
Por otra parte, se presentan relatos en los cuales existe discriminación en función de la vestimenta, lo cual coincide por lo señalado por SIPINNA (2019), quien señala que en México, las juventudes LGBTIQA+ suelen ser discriminadas entre otras cosas, por su indumentaria y por ende, por no encajar en los estereotipos de género normativos:
Uso shorts y pantalones tipo marroquí muy abiertos, que si subes las piernas del pantalón, parece falda. Esa vez estaba haciendo mucho calor y enrollé mi pantalón y parecía falda. Pasa la profesora al aula y me empieza a regañar que esa ropa no es apropiada, que no es de hombre, que es de mujer. Su punto era el reglamento, el cual no dice nada de eso. Éste dice que debes de venir con ropa apropiada, pero no que no puedo traer ropa de lino o esta ropa. También mi pulserita de la bandera hizo que me la quitara en su oficina (EDU/HOM, 23 de mayo de 2023).
Como se observa, los resultados visibilizan cómo las costumbres que traspasan las barreras del contexto universitario, aún permean en la construcción de espacios donde las personas LGBTIQA+ continúan en clara desventaja, lo que las lleva a tener que ocultar su OSIEGCS a fin de evitar ser víctimas de algún tipo de violencia en el contexto escolar.
Asimismo, estos hallazgos denotan cómo los prejuicios y estigmas arraigados a la considerada sexualidad legítima continúan alimentando mentalidades discriminatorias y represivas que, dentro del escenario educativo, las lleva a ser víctimas de tratos desiguales, contacto físico no consensuado, así como agresiones en sus diferentes manifestaciones. Esto, a su vez, va en sentido contrario a la construcción de espacios escolares en los que se garantice el derecho a una educación inclusiva e igualitaria en un entorno libre de discriminación y violencia.
Discusión
Si bien es cierto que la educación es concebida como la principal herramienta para compensar desigualdades sociales e incidir en la construcción de sociedades más justas, respetuosas e igualitarias, los hallazgos aquí descritos dan cuenta de la complejidad inherente que vive el estudiantado universitario LGBTIQA+ durante su trayectoria universitaria. Esto se refuerza con lo señalado por Fernández-Tolosa y Plata-González (2020), aun cuando en las instituciones de carácter educativo debe ofrecerse una posición de respeto y apertura hacia la diversidad, en la práctica, la discriminación pasa desapercibida o muchas veces es encubierta o normalizada.
De manera particular, con relación a la primera categoría de análisis, a pesar de que actualmente existe una presencia más activa de las personas con diversas orientaciones sexuales e identidades de género, expresiones de género y/o características sexuales, los resultados destacan los discursos en los cuales el estudiantado LGBTIQA+ suele transitar de manera invisibilizada a través de los espacios universitarios, para evitar sentirse expuestos a juicios o vulnerabilidad, lo cual coincide con lo evidenciado en las investigaciones de Barreto-Plaza y Villalobos-Cruz (2020), quienes señalan que en los escenarios académicos, las personas que se autoidentifican como LGBTIQA+, reportan sentirse estereotipadas en función de los prejuicios que circulan en torno a ellas en la sociedad.
En este sentido, según Galindo-Huertas (2018), se refuerza la importancia de los grupos sociales como agentes significativos en el autorreconocimiento y la vivencia de la OSIEGCS, para las personas con sexualidades no hegemónicas.
Asimismo, entre las narrativas vinculadas al trayecto escolar, y con relación a la siguiente categoría de análisis, es de destacar que el estudiantado LGBTIQA+ refiere experiencias de agresión, especialmente las ejercidas a través del lenguaje, las cuales pueden pasar desapercibidas o normalizadas dentro contexto académico. Dichas agresiones son llevadas a cabo tanto por el estudiantado como por parte del personal universitario, teniendo un impacto en su desarrollo académico, social y en su bienestar emocional.
Esto coincide con lo señalado por Piña-Osorio y Aguayo-Rousell (2015), quienes puntualizan que, más allá de agresiones físicas evidentes, en el ámbito universitario el rechazo hacia quienes se autoidentifican como personas con OSIEGCS diversas se realiza de manera sutil. Ellos resaltan que “No se les rechaza abiertamente, pero no se les acepta plenamente” (p. 28), aludiendo a una diferencia de tratos y derechos.
A esto se suma lo señalado por González-Fuentes et al. (2024), quienes afirman que cuanto mayor nivel de homofobia sutil y manifiesta, menor es la empatía cognitiva y afectiva hacia personas con OSIEGS no hegemónicas.
Asimismo, y como afirma Catalán-Marshall (2018), la heterocisnormativa recrea formas de pensar dentro de los contextos académicos, convirtiendo dichas prácticas en instrumentos de represión, a través del control, vigilancia y disciplina de la heterocisexualidad como una única norma aceptable.
Posteriormente, entre los hallazgos significativos y vinculados a la tercera categoría, resaltan testimonios que refieren que aún dentro del contexto universitario, el estudiantado ha sido víctima de situaciones que involucran contacto sexual sin consentimiento explícito.
Finalmente, y de manera complementaria, es menester mencionar que, de acuerdo con los resultados obtenidos en la cuarta categoría de análisis, se resalta el trato diferenciado que experimentan, en comparación con sus pares que encajan en el modelo cisheteronormativo. Esto deriva en situaciones que inciden negativamente en sus relaciones interpersonales, en el uso de los espacios públicos dentro del contexto escolar, e incluso en prácticas menos visibles de segregación y exclusión que inciden en su formación profesional.
Y es que, mientras que en un contexto cisgénero-heterosexual, el ambiente suele ser percibido como “relajado” y “despreocupado”, la presencia de personas con OSIEGCS diversas representa una ruptura en la dinámica institucional. Esto, tal como respaldan Berrio-Llamas y Martínez-Redondo (2020), puede derivar en una vulneración de su derecho a una educación integral, en la medida en que se les segregue de los procesos de enseñanza-aprendizaje, en función de actitudes discriminatorias.
En otro orden de ideas, es preciso señalar que una de las limitaciones de este estudio, fue con relación a la muestra la cual pudo haberse extendido a otros campus de la universidad. En contraste, entre sus aportaciones, estos resultados visibilizan la experiencia narrada por sus protagonistas, quienes se posicionan como agentes activos de transformación. Esto pone sobre la mesa de debate que, más allá del proceso formal de aprendizaje y experiencias que brinda la universidad en la formación de profesionistas, la creación de espacios seguros en las Instituciones de educación superior sigue siendo una asignatura pendiente.
Conclusión
A modo de conclusión, es importante puntualizar que el análisis presentado resalta necesidades aún vigentes en el contexto universitario, evidenciando la persistencia de un sistema cultural heterocisnormativo que continúa permeando el espacio escolar. Esta estructura lleva al estudiantado LGBTIQA+ a enfrentar de forma cotidiana, situaciones en las que la criminalización o patologización de sus orientaciones, identidades y expresiones sexo-genéricas deriva en una cadena de injusticias que obstaculizan su desarrollo académico y limitan significativamente su formación profesional.
En este sentido, los hallazgos indican que, independientemente de las características sociodemográficas, las personas participantes -trans, bisexuales, asexuales, homosexuales, no binarias- comparten trayectorias universitarias marcadas por la necesidad de relegar su identidad sexo-genérica al ámbito privado, lo que las mantiene en una situación de invisibilidad relativa en el entorno educativo.
Asimismo, coincidieron en haber sido víctimas de agresiones físicas, verbales y psicológicas, así como de contactos sexuales no consentidos. Estas experiencias motivadas por prejuicios y actitudes negativas hacia su orientación sexual, identidad y expresión de género, generaron tratos desfavorables y desprecio en su entorno educativo. Tales vivencias han tenido un impacto directo en su proceso de aprendizaje, su capacidad de socialización, el sentido de seguridad y pertenencia, y su bienestar emocional general.
Finalmente, las personas entrevistadas indicaron de forma reiterada que estas acciones fueron ejercidas tanto por sus pares como por el personal docente, destacando que estos últimos utilizaron en ocasiones su posición de autoridad para legitimar prácticas discriminatorias.
Por último, a partir de los resultados obtenidos, se concluye que estos pueden contribuir como marco referencial para futuras investigaciones y como diagnóstico para plantear medidas que, más allá de acciones aisladas, establezcan directrices claras que involucren a la comunidad universitaria y se encaminen de manera transversal a la promoción de entornos educativos que garanticen equidad e inclusión para las personas sexo-género diversas, a la par que desafíen los privilegios sociales que residen en la heterocisnormatividad.
En este sentido, el rol institucional de las universidades es fundamental para la materialización de estos objetivos. Solo a través de un compromiso sistémico y la implementación de acciones coordinadas a nivel estructural se podrá asegurar que la educación superior se convierta en un verdadero motor de equidad y reconocimiento para todas las personas.
Futuras líneas de investigación
A partir de los resultados obtenidos, futuras investigaciones podrían centrarse en analizar el impacto del encubrimiento de las orientaciones sexuales, identidades y expresiones de género, así como de las agresiones, el trato diferenciado y los tocamientos no consentidos vividos por el estudiantado universitario LGBTIQA+, sobre diversas variables biopsicosocioculturales como el bienestar emocional, la salud mental y el desarrollo de competencias transversales.
También podría incorporarse un enfoque cuantitativo como alternativa metodológica, con el fin de ampliar el alcance y favorecer la replicabilidad de los estudios en otras áreas académicas -como las ciencias exactas o las ciencias de la salud-,así como su extensión a contextos educativos no universitarios.
Finalmente, otra línea de investigación podría centrarse en el análisis de estas problemáticas desde la perspectiva del personal docente, administrativo y manual que se autoidentifica como LGBTIQA+, en el contexto universitario.










nueva página del texto (beta)



