SciELO - Scientific Electronic Library Online

 
vol.25 número2Caracterización de material compuesto de matriz polimérica para la fabricación de recubrimiento de interioresMejora de las perturbaciones de un sistema eléctrico mediante la automatización de los elementos de regulación índice de autoresíndice de materiabúsqueda de artículos
Home Pagelista alfabética de revistas  

Servicios Personalizados

Revista

Articulo

Indicadores

Links relacionados

  • No hay artículos similaresSimilares en SciELO

Compartir


Ingeniería, investigación y tecnología

versión On-line ISSN 2594-0732versión impresa ISSN 1405-7743

Ing. invest. y tecnol. vol.25 no.2 Ciudad de México abr./jun. 2024  Epub 25-Abr-2025

https://doi.org/10.22201/fi.25940732e.2024.25.2.013 

Artículos

Inversor CHB-7 con capacidad de múltiples algoritmos MPPT simultáneos en sistemas fotovoltaicos asimétricos de media tensión

CHB-7 inverter with capacity of multiple simultaneous MPPT algorithms in medium voltage asymmetrical photovoltaic systems

Luis Fernando Díaz-Díaz1 
http://orcid.org/0000-0002-6473-4746

Jorge Lara-Cardoso2 
http://orcid.org/0000-0002-2746-7044

Concepción Hernández-Flores3 
http://orcid.org/0000-0002-4757-5309

Marco Antonio Arjona-López4 
http://orcid.org/0000-0003-1826-4066

1 Tecnológico Nacional de México. Instituto Tecnológico de La Laguna, Torreón, Coahuila. División de Estudios de Posgrado e Investigación. Correo: m.lfdiazf@correo.itlalaguna.edu.mx

2 Tecnológico Nacional de México. Instituto Tecnológico Superior de Lerdo, Lerdo, Durango. Departamento de Posgrado. Correo: jorge_lara_c@yahoo.com

3 Tecnológico Nacional de México. Instituto Tecnológico de La Laguna, Torreón, Coahuila. División de Estudios de Posgrado e Investigación. Correo: coni.hernandez@ieee.org

4 Tecnológico Nacional de México. Instituto Tecnológico de La Laguna, Torreón, Coahuila. División de Estudios de Posgrado e Investigación. Correo: marjona@ieee.org


Resumen

Este artículo presenta un inversor trifásico de puentes H en cascada (CHB) de 7 niveles con capacidad de múltiples algoritmos simultáneos de seguimiento del punto de máxima potencia (MPPT) en sistemas fotovoltaicos asimétricos de media tensión sin transformador. La contribución del presente trabajo de investigación es la propuesta de una novedosa estrategia de control de balanceo basada en la modificación de la modulación de ancho de pulso desplazada en fase (PS-PWM). Esta estrategia permite superar la limitante en trabajos previos de solo poder conectar arreglos con un número igual de paneles fotovoltaicos en serie/paralelo en cada puente H, y que todos ellos solo deban operar bajo condiciones iguales de irradiancia solar. Es importante resaltar que para la implementación de estos algoritmos simultáneos MPPT no se utiliza el clásico convertidor elevador de voltaje en cada puente H, lo que representa un ahorro económico y un aumento en la eficiencia del sistema. Por otro lado, la topología CHB-7 estudiada está basada en transistores bipolares de compuerta aislada (IGBTs) comerciales de 6.5 kV, los cuales permiten la conexión directa del inversor a la red eléctrica de 13.8 kV, eliminando así la necesidad de un transformador elevador, y con ello su peso y volumen. Los resultados de simulación obtenidos en Matlab/SimPowerSystems validan el correcto y alto desempeño de los diferentes algoritmos MPPT operando al mismo tiempo con un conjunto de arreglos fotovoltaicos asimétricos teniendo una capacidad combinada de generación de 3 MW. Con el inversor CHB-7 utilizado se logró alcanzar una eficiencia total de 98 % en la potencia transferida a la red eléctrica y una muy buena calidad de la corriente de la red con tan solo 0.2 % de distorsión armónica, además de que los IGBTs operaron por debajo de 86 % de su voltaje colector-emisor máximo.

Descriptores: Energía fotovoltaica; inversor multinivel CHB; arreglos fotovoltaicos asimétricos; control de balanceo de voltaje; PWM desplazada en fase

Abstract

This article presents a 7-level three-phase cascaded H-bridge (CHB) inverter capable of multiple and simultaneous maximum power point tracking (MPPT) algorithms in transformerless medium-voltage asymmetrical photovoltaic systems. The contribution of this research work is the proposal of a novel balancing control strategy based on the modification of the phase-shifted pulse width modulation (PS-PWM). This strategy allows to overcome the limitation in previous works of only being able to connect an array with an equal number of photovoltaic panels in series/parallel in each H bridge, and that all of them should only operate under equal conditions of solar irradiance. It is important to highlight that for the implementation of these simultaneous MPPT algorithms, the classical voltage boost converter is not used in each H bridge, which represents an economic saving and an increase in the system efficiency. On the other hand, the studied CHB-7 topology is based on commercial 6 kV IGBTs (Insulated Gate Bipolar Transistors), which allow a direct connection of the inverter to the electrical grid of 13.8 kV, thus eliminating the need of a step-up transformer, and with this its weight, volume and high-cost. The simulation results obtained in Matlab/SimPowerSystems validate the correct and high-performance of the different MPPT algorithms operating at the same time with a set of asymmetrical photovoltaic arrays having a combined generation capacity of 3 MW. With the used CHB-7 it was possible to achieve a total efficiency of 98 % in the power transferred to the electrical grid and a fairly good quality of the grid current with only 0.2 % of harmonic distortion, in addition to the IGBTs operate below 86 % of its maximum collector-emitter voltage.

Keywords: Photovoltaic energy; CHB multilevel inverter; asymmetrical PV arrays sources; voltage balancing control; phase-shifted PWM

Introducción

Las emisiones de CO2 por el uso excesivo de combustibles fósiles son un problema de interés mundial que ha llevado al crecimiento exponencial de las energías renovables. Actualmente, el desarrollo de la energía fotovoltaica en México también se posiciona con una tendencia en aumento de su capacidad instalada, la cual se ha triplicado desde el año 2015 (Enerdata, 2022).

Un sistema fotovoltaico básico está compuesto por tres elementos:

  • 1) Un arreglo serie/paralelo de paneles fotovoltaicos.

  • 2) Un convertidor elevador de DC-DC para implementar el algoritmo de seguimiento del punto de máxima potencia (MPPT-Maximum Power Point Tracking).

  • 3) Un inversor electrónico de potencia (PEI-Power Electronic Inverter) que convierte de DC (Direct Current-Corriente Directa) a AC (Corriente Alterna-Alternating Current) para poder integrar la energía generada a la red eléctrica.

La interconexión de este inversor con la red, tradicionalmente utiliza un transformador de baja frecuencia., i.e., 60 Hz, el cual tiene las desventajas de ser voluminoso y pesado (Huber et al., 2014; Rahimi et al., 2018). La utilización de PEIs multinivel (ML-multilevel) en combinación con configuraciones en cascada permite conectarlos directamente a los altos voltajes de la red eléctrica, eliminando así la necesidad de este transformador, y, con ello lograr una reducción de peso y espacio, así como un ahorro económico (Guo et al., 2013).

Las topologías básicas de PEIs ML son la de diodos conectados al punto neutro (NPC-Neutral Point Clamped), la de capacitor flotante (FC-Flying Capacitor) y la de puente H en cascada (CHB-Cascaded H Bridge), (Kouro et al., 2010). La topología CHB es particularmente atractiva en sistemas fotovoltaicos, pues permite conectar un arreglo fotovoltaico en cada bus de los puentes H, implementar algoritmos MPPT simultáneos e independientes con un mínimo de interruptores de potencia, e integrar el total de la energía generada mediante un solo inversor.

El caso especial de utilizar arreglos fotovoltaicos simétricos, i.e., igual número de paneles en serie y en paralelo operando bajo condiciones iguales de irradiancia se ha abordado en la literatura con la topología CHB (Singh et al., 2018). Sin embargo, para el caso real que involucra asimetría se presenta un fenómeno de desbalance en el voltaje del bus de DC de cada puente H que lleva a la pérdida total de control del inversor (Marzo et al., 2021). Para corregir este problema, se han propuesto varias estrategias basadas principalmente en la modificación de la modulación PWM de desplazamiento en fase (PS-Phase Shifted), la de desplazamiento en nivel (LS-Level Shifted), (Chavarria et al., 2013; Cuzmar et al., 2021; Lee et al., 2020; Shi et al., 2013) e incluso técnicas híbridas (Rahman et al., 2021). Para esto, las técnicas de control utilizadas consideran diferentes criterios, e.g., clasificación y enclavamiento (Tarisciotti et al., 2014), cambios en la frecuencia de conmutación (Ko et al., 2021), técnicas de compensación (Algarny et al., 2020), amplitud de la señal moduladora e incluso modificaciones en el puente H (Vineeth et al., 2020; Ye et al., 2019). A diferencia de estos trabajos previos, el presente artículo de investigación propone un criterio de control basado en comparar el voltaje de cada uno de los buses de DC con el voltaje de referencia que provee cada uno de los MPPTs implementados, y con base en los errores obtenidos modificar las técnicas PS-PWM individuales, para así mantener el voltaje óptimo en cada uno de los puentes H.

Las tres contribuciones de este trabajo son:

  • a) La estrategia propuesta de control de balanceo que permite ejecutar múltiples algoritmos MPPT de manera simultánea y que funciona correctamente en condiciones de asimetría.

  • b) Cada uno de estos algoritmos MPPT se llevan a cabo mediante el puente H al cual está conectado cada arreglo.

  • c) La interconexión con la red eléctrica se realiza directamente a través de un inversor trifásico CHB de 7 niveles. Al no requerirse ni el transformador de baja frecuencia ni los convertidores elevadores de voltaje, se simplifica el sistema global.

La organización del presente artículo se describe a continuación: La segunda sección presenta el modelo del sistema fotovoltaico bajo estudio, incluyendo el algoritmo MPPT de conductancia incremental y el inversor trifásico CHB-7, así como la estrategia de control de balanceo propuesta. La tercera sección muestra los resultados de la simulación en Matlab/SimPowerSystems donde se valida el correcto funcionamiento de los múltiples algoritmos MPPT operando de manera simultánea y considerando asimetría en las variaciones de irradiancia solar para puente H. Finalmente, la última sección presenta las conclusiones.

Modelo del sistema fotovoltaico

El modelo de simulación diseñado en Matlab/SimPowerSystems es un sistema fotovoltaico conectado a la red eléctrica de 13.8 kV mediante un inversor multinivel CHB-7. Esta topología utiliza 3 puentes H conectados en cascada para cada fase y en cada uno de estos puentes se conecta un arreglo fotovoltaico asimétrico. Con el fin de comprender el modelo, se analizará en las siguientes cinco partes: 1) el arreglo fotovoltaico, 2) el algoritmo MPPT, 3) el inversor CHB-7, 4) el control de voltaje y la conexión a la red, y 5) la modulación PWM y el control de balanceo. El diagrama global de este modelo estudiado y simulado en Matlab/SimPowerSystems se muestra en la Figura 1.

Figura 1 Diagrama a bloques del sistema fotovoltaico global en Matlab/SimPowerSystems 

Arreglo fotovoltaico

El panel fotovoltaico (PV-Photovoltaic) utilizado en la simulación es el modelo Conergy PH 255P proporcionado por el bloque PV Array de Matlab/SimPowerSystems, el cual bajo condiciones estándar tiene las características eléctricas mostradas en la Tabla 1.

Tabla 1 Características eléctricas del panel fotovoltaico 

Modelo Conergy PH 255P
Pm Potencia máxima 255.56 W
Voc Voltaje de circuito abierto 38.40 V
Vmp Voltaje en el punto de máxima potencia 30.68
Isc Corriente de corto circuito 8.69 A
Imp Corriente en el punto de máxima potencia 8.33

La Tabla 2 muestra la conformación de los arreglos fotovoltaicos considerados en cada fase, i.e., el número de ramas de paneles conectados en paralelo y el número de paneles conectados en serie en cada una de estas ramas. También se presentan los parámetros de potencia, voltaje y corriente en el punto de máxima potencia para cada uno de estos arreglos dentro del sistema trifásico analizado.

Tabla 2 Características de los arreglos fotovoltaicos en las fases a, b y c 

Arreglo PV Unidades
1 2 3
Paneles en serie 170 175 180
Paneles en paralelo 8 8 8
Pm 347.56 357.79 368.01 kW
Vmp 5,215.6 5,369 5,522.4 V
Imp 66.64 66.64 66.64 A

Las ecuaciones para la potencia (1), el voltaje (2) y la corriente (3) que proporcionan estos arreglos fotovoltaicos está dado por:

Parreglo=NPV Pm (1)

Varreglo=NPVserie Vmp (2)

Iarreglo=NPVparalelo Imp (3)

Donde:

NPV = número total de paneles del arreglo

NPVserie = número de paneles en serie

NPVparalelo= número de ramas en paralelo

Algoritmo MPPT

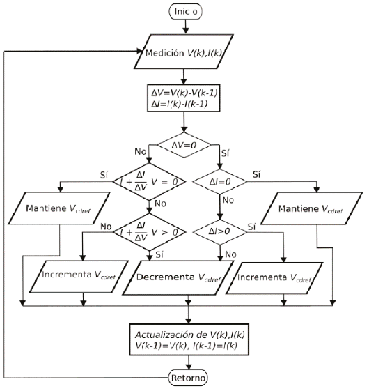
La Figura 2 muestra el diagrama de flujo del algoritmo de conductancia incremental (INC-Incremental Conductance), el cual proporcionará las referencias de voltaje para el seguimiento de la máxima potencia en cada arreglo PV. Se ha seleccionado este algoritmo de CI al tener las ventajas de una rápida respuesta ante variaciones de irradiancia y menores oscilaciones en estado estable (Azad et al., 2020). Su principio de funcionamiento se basa en comparar la conductancia incremental con la conductancia instantánea de cada arreglo PV a partir del voltaje V y la corriente I, que da como resultado una salida de voltaje de referencia Vcdref. Mediante la evaluación de (4), se determina si se debe aumentar o disminuir el voltaje siempre y cuando su valor sea diferente de cero. El punto óptimo se alcanza cuando se cumple esta igualdad.

dIpvdVpv=-IpvVpv (4)

Figura 2 Diagrama de flujo del algoritmo de conductancia incremental 

En la Tabla 3 se resume el funcionamiento del algoritmo MPPT de conductancia incremental. Note que son 3 los casos en los cuales se puede ubicar el punto de referencia sobre la curva de voltaje contra potencia.

Tabla 3 Posición del punto de máxima potencia en el algoritmo de conductancia incremental 

Caso Posición
IV=-IV

Se encuentra en el punto de máxima potencia

IV>-IV

Se encuentra a la izquierda del punto de máxima potencia

IV<-IV Se encuentra a la derecha del punto de máxima potencia

Inversor CHB de 7 niveles

El diagrama de conexión de una fase del inversor CHB-7 simulado en Matlab/SimPowerSystems se muestra en el bloque denominado "Circuito Fase A" de la Figura 1. Observe que esta topología consiste de 3 puentes H en cascada. Cada uno de ellos tiene su capacitor independiente en el bus de DC, los cuales deberán regularse a su respectivo voltaje óptimo conforme a los múltiples algoritmos MPPT. Ventajosamente, el inversor multinivel es interconectado a la red eléctrica de media tensión sin utilizar un transformador elevador, sino tan solo mediante un inductor por cada fase. La topología CHB-7 genera a su salida una señal de tensión con siete niveles, ya que cada puente H tiene la capacidad de aportar 3 niveles de tensión: +Vdc, 0 y -Vdc, y al tener una conexión de 3 puentes H en cascada el número de niveles combinados se suma para obtener un total de 7: +3Vdc, +2Vdc, +Vdc, 0, -Vdc, -2Vdc y -3Vdc.

La factibilidad de interconectar el inversor CHB-7 directamente a la red eléctrica de media tensión sin utilizar el transformador elevador está determinada por el voltaje máximo colector/emisor que soporta el interruptor, así como por la corriente que circula a través de él, lo que a su vez limita el voltaje máximo al que puede operar cada puente H (Marzoughi et al. 2015).

La Tabla 4 muestra los valores nominales máximos del módulo IGBT FZ400R65KE3 de Infineon® (Infineon, 2022) utilizado en el inversor CHB de 7 niveles bajo estudio.

Tabla 4 Valores nominales máximos de los IGBTs del CHB-7 

Parámetro Símbolo Condiciones de prueba Valor Unidad
Voltaje colector/emisor

VCES

Tvj = -50 °C

5,900

V

Tvj = 25 °C


6,500

Tvj = 125 °C



Voltaje pico compuerta/emisor

VGES



±20

Corriente continua de colector

ICDC

Tvj max = 150 °C
TC = 80 °C


400


A

Corriente pico de colector ICRM Tp = 1 ms 800

Los valores de los componentes del modelo simulado y sus parámetros de operación se muestran en la Tabla 5.

Tabla 5 Componentes y parámetros del modelo 

Componente/parámetro Valor Unidad
Capacitores C1, C2 y C3 8 mF
Inductores LA, LB, LC 10 mH
Frecuencia de conmutación del inversor CHB-7 9,990 Hz
Frecuencia de cada señal portadora 1,665
Frecuencia de la red eléctrica 60
Voltaje de la red eléctrica (RMS L-L) 13.8 kV

La Figura 3 muestra la conexión trifásica del inversor en el sistema, donde se muestran los tres puentes H (PH1, PH2, PH3) de cada fase.

Figura 3 Topología del inversor trifásico CHB de 7 niveles 

La conexión del sistema es tipo estrella, por lo que sus ecuaciones voltaje de línea (5), valor pico del voltaje de fase (6) y valor pico del voltaje de línea (7) son:

Vpico L-L=2 VL-L (5)

Vpico L-N=2 VL-L3 (6)

VL-N=VL-L3 (9)

Donde:

VL-L y VL-N = voltajes RMS (Root Mean Square-Raíz Cuadrática Media) de línea y de fase, respectivamente.

Control de voltaje y conexión a la red eléctrica

La Figura 4 muestra el diagrama a bloques de la estrategia desarrollada para controlar el voltaje en el bus total de DC, equivalente a la suma de los tres buses de voltaje de los puentes H individuales.

Figura 4 Diagrama a bloques de la estrategia de control de voltaje 

Para llevar a cabo este control, primero los algoritmos MPPT generan los tres voltajes de referencia, i.e., Vcdref1, Vcdref2 y Vcdref3, a los cuales se les suma un voltaje inicial para aproximarlos rápidamente al valor total del voltaje Varreglo de cada arreglo fotovoltaico. Posteriormente, se compara cada uno de ellos con su respectivo voltaje Vcd1, Vcd2 y Vcd3 medido en el capacitor de cada puente y filtrado a través de un filtro pasa bajas (LPF-Low Pass Filter). Cada una de las señales resultantes de la comparación de estos voltajes se envía a un controlador proporcional integral (PI), y después se suman sus salidas. El bloque PLL (Phase-Locked Loop-Lazo Enganchado en Fase) permite obtener una señal de referencia a partir del voltaje de la red eléctrica con el objetivo de sincronizar e integrar correctamente la energía fotovoltaica generada. Observe que la señal proveniente de la suma de los voltajes de PI1, PI2 y PI3 se multiplica con la señal de corriente de referencia Iref proveniente de este PLL, y la señal resultante se compara con la corriente medida Is_A de la red. De este modo, finalmente se obtiene la señal de referencia Sgnl_ref que será utilizada como señal moduladora para la generación de los pulsos PWM de todo el inversor CHB-7, pues inicialmente se consideró simultáneamente el algoritmo MPPT para cada arreglo fotovoltaico. Es importante hacer notar que el lazo interno controla la corriente de la red eléctrica, mientras que el lazo externo regula el voltaje de los puentes H en cascada.

Modulación PWM y control de balanceo propuesto

Existen diferentes técnicas de modulación PWM para los inversores multinivel (Freddy et al., 2015). Las técnicas más utilizadas son la de desplazamiento en fase y la de desplazamiento en nivel (Shi et al., 2013). Para corregir el desbalance en los buses de DC de la topología CHB se han propuesto diferentes técnicas basadas en realizar pequeñas modificaciones en la estrategia PWM del convertidor (Chavarria et al., 2013).

En la modulación PS-PWM, el número de señales triangulares de alta frecuencia o portadoras es igual al número de niveles del inversor menos uno.

La Figura 5 ejemplifica esta modulación aplicada al inversor CHB-7, por lo que se observan 6 portadoras con un desfasamiento de 60° entre ellas. Observe que la frecuencia de estas señales triangulares no corresponde a la real, sino que se ha reducido considerablemente con el propósito de observarlas claramente (Chavarria et al., 2013; Shi et al., 2013).

Figura 5 Modulación PS-PWM para el inversor CHB-7 

La Figura 6 muestra la estrategia propuesta para corregir el desbalance en los buses de DC de los puentes H conectados en cascada en cada una de las fases del inversor.

Figura 6 Selección de señal de referencia y modulación PWM 

A continuación se describe detalladamente su funcionamiento. Primero, la señal de referencia pasa por un bloque de selección que determina conforme al desbalance en el convertidor si se debe considerar la señal de referencia original o se debe modificar para lograr el balanceo de los voltajes. El interruptor de selección de la señal de referencia se acciona considerando como condición una comparación entre el voltaje del capacitor Vcd,n y el voltaje de referencia Vcd_ref,n en cada puente H. Cuando se presenta el desbalance en el inversor, la señal de referencia original se mantiene igual, o bien, se multiplica con una variable Cns generada por el bloque control de balanceo mostrado en la Figura 7.

Figura 7 Control de balanceo propuesto 

Considerando que este control se realiza para cada bus de DC, primero se obtiene una variable Cn a partir de la potencia PPV,n generada por el arreglo fotovoltaico y la potencia máxima Pmax,n que puede obtenerse del arreglo, para así detectar los cambios de irradiancia a través de voltaje, corriente y potencia. Posteriormente, se comparan los voltajes y se ingresan a un bloque de comparación que considera 3 casos, i.e., mayor, igual o menor. Finalmente, los valores Cn de salida se multiplican por la ganancia ajustada (1-Kn), (1+Kn) o se mantiene igual, para así obtener el valor actualizado de Cns que corregirá el desbalance de voltaje.

La Tabla 6 muestra los condicionales y acciones que rigen el algoritmo propuesto para llevar a cabo el control de balanceo de voltaje en cada bus de DC de los puentes H.

Tabla 6 Criterios de control de balanceo 

Condición Acción
Vcd_ref,n> Vcd,n Cns= Cn 1-Kn
Vcdref,n= Vcd,n Cns= Cn
Vcd_ref,n< Vcd,n Cns= Cn 1+Kn

Resultados

Los resultados de simulación presentados en esta sección se han obtenido con el programa de Matlab/SimPowerSystems.

La Tabla 7 muestra la variación de las irradiancias aplicada a los 3 arreglos fotovoltaicos asimétricos de cada fase del inversor CHB-7. Es importante mencionar que la conexión de los arreglos y condiciones de irradiancia son iguales para las tres fases, pero diferentes en cada una de ellas.

Tabla 7 Variaciones de irradiancia en los tres arreglos fotovoltaicos 

Instante [s] Tipo de variación Irradiancias [W/m2]
Arreglo
1 2 3
1-1.5 Constante 900 950 1,000
1.5-2 Cte./Rampa/Rampa 900 950-980 1,000-950
2-3 Rampa/Cte./Cte. 900-960 980 950
3-4 Constante 960 980 950
4-5 Cte./Rampa/Rampa 960 980-1,000 950-1,000
5-6 Rampa/Cte./Cte. 960-1,000 1,000 1,000
6-8 Constante 1,000 1,000 1,000

La Figura 8 muestra las irradiancias asimétricas aplicadas, así como los voltajes de referencia de los algoritmos MPPT y el voltaje medido en cada bus de DC de los tres puentes H en cascada de cada fase.

Figura 8 a) Irradiancias asimétricas probadas y b) Voltajes de referencia y voltajes medidos en el bus de DC de los tres puentes H 

Los resultados de las fases B y C restantes no se muestran, ya que son idénticos a los de la primera fase. Respecto los voltajes de referencia y los voltajes de los buses para la fase A es posible observar que el voltaje del capacitor 1 (Vcd1 = 5,220 ± 12.5 V) sigue el voltaje de referencia 1 (Vcd_ref1 = 5,220 V), el voltaje del capacitor 2 (Vcd2 = 5,375 ± 12.5 V) sigue apropiadamente el voltaje de referencia 2 (Vcd_ref2 = 5,375 V), y por último, el voltaje del capacitor 3 (Vcd3 = 5,532 ± 12.5 V) también sigue correctamente el voltaje de referencia 3 (Vcd_ref3 = 5,532 V). Así, los tres voltajes se mantienen correctamente balanceados alrededor de su punto óptimo de operación para así extraer la máxima potencia de cada arreglo PV de manera independientemente.

La Figura 9 muestra el voltaje de siete niveles a la salida del inversor CHB-7, así como su componente fundamental senoidal de muy alta calidad.

Figura 9 Voltaje de la fase A del inversor trifásico CHB-7 

La Figura 10 presenta los voltajes trifásicos a la salida del inversor donde se puede observar el correcto defasamiento de 120° entre ellos.

Figura 10 Voltaje trifásico del inversor CHB-7 

La Figura 11 muestra los voltajes colector-emisor V CE al que operan los IGBTs de los puentes H1, H2 y H3 en la fase A.

Figura 11 Voltaje VCE de los 12 IGBTs de la fase A del inversor CHB-7 

La primera columna de IGBTs (H1) está conformada por los interruptores S1-S4, la segunda (H2) por S5-S8 y la tercera (H3) por S9-S12. El voltaje máximo VCE para los IGBTs de los tres puentes H fue de 5,260 V, 5,412 V y 5,570 V, respectivamente. Los cuatro interruptores del tercer puente son los que experimentan un mayor estrés al operar a 86 % de su valor nominal. Considerando que ninguno de los 9 puentes H del inversor trifásico supera el valor máximo de VCE se demuestra que es viable la conexión directa del inversor CHB-7 a la red eléctrica de 13.8k V sin necesidad de utilizar un transformador elevador.

La Figura 12 muestra la potencia de la red eléctrica, la potencia teórica generada por los arreglos fotovoltaicos y su potencia real producida.

Figura 12 Potencias del sistema: a) Pred de la red eléctrica, b) PPVteo teórica generada por los arreglos fotovoltaicos, y c) PPV real producida 

Es importante hacer notar que aun cuando la red está recibiendo energía, su potencia se considera positiva en la figura para facilitar la comparación de los perfiles con las otras dos potencias.

La Tabla 8 resume los resultados de las potencias obtenidas en el sistema fotovoltaico durante instantes de estado estable.

Tabla 8 Potencias medidas en instantes de irradiancia constante 

Instante [s] Pred [MW] PPV [MW] PPVteo [MW]
1-1.5 3.027 3.04 3.06
3-4 3.072 3.078 3.10
6-8 3.186 3.19 3.22

La Figura 13 muestra la señal de voltaje RMS de línea Vred =13.8 kV y la corriente de la red eléctrica Ired =218 A para el caso del último instante de tiempo en estado estable de la Tabla 8.

Figura 13 Voltaje y corriente en la fase A de la red eléctrica 

Se puede apreciar que las señales resultantes de voltaje y corriente son senoidales con una distorsión armónica mínima. También se puede notar que estas señales se encuentran defasadas 180°, lo que significa que la red eléctrica está recibiendo la energía generada por los arreglos fotovoltaicos.

La Figura 14 muestra el espectro armónico y la tasa de distorsión armónica (THD-Total Harmonic Distortion) para la corriente integrada a la red.

Figura 14 Espectro armónico y THD de la corriente de la red eléctrica 

Es notable como aún bajo condiciones de asimetría, el algoritmo de balanceo propuesto permite obtener un THD de 0.19 %.

Las Figuras 15 y 16 muestran los voltajes trifásicos de línea y de fase para el sistema fotovoltaico asimétrico interconectado a la red eléctrica de media tensión de 13.8 kV.

Figura 15 Voltaje trifásico de línea 

Figura 16 Voltaje trifásico de fase 

De acuerdo con (5)-(6), los valores pico del voltaje de línea y de fase son 19,516 V y 11,268 V, respectivamente, lo que se corrobora con los resultados obtenidos en la simulación.

La Figura 17 muestra la corriente trifásica integrada a la red, la cual alcanza un valor pico de 218 A. Es importante hacer notar que estas tres señales de corriente son claramente senoidales, por lo que tienen un THD bajo y una alta calidad.

Figura 17 Corriente trifásica integrada a la red eléctrica de 13.8 kV 

En la Tabla 9 se agregan los valores de las ganancias en los controladores PI, controles de balanceo y PLL usados en simulación.

Tabla 9 Ganancias de los controladores 

Parámetro Valores
Fases PI1 & PI2 (Kp, Ki) 0.2 5
A, B, C Balanceo (k1, k2, k3) 0.12 0.11 0.115
PLL kp, ki, kd 180 3,200 1

Conclusiones

Este trabajo presentó la propuesta de una novedosa estrategia de control de balanceo de voltaje aplicada a un inversor CHB de 7 niveles con el objetivo de ejecutar múltiples algoritmos simultáneos MPPT en sistemas fotovoltaicos asimétricos operando bajo irradiancias solares desiguales. Los resultados en Matlab/SimPowerSystems mostraron que esta estrategia basada en la modificación de la modulación de desplazamiento en fase mantiene el voltaje de cada uno de los 3 puentes H de cada fase apropiadamente traslapado con el valor del voltaje de referencia para la extracción de la máxima potencia de cada arreglo fotovoltaico. Durante las pruebas realizadas, los mayores voltajes colector-emisor se encontraron en los IGBTs del tercer puente H, los cuales operaron a 5,570 V equivalente a un 86 % de su valor nominal máximo. Considerando que ninguno de estos interruptores FZ400R65KE3 de Infineon® excedió sus límites de operación, se valida la practicidad de llevar a cabo una conexión directa del inversor CHB-7 a la red eléctrica de 13.8 kV. Esto implica que se elimina la necesidad de un transformador elevador, lo que es una gran ventaja del sistema propuesto en términos de reducción de volumen y peso. Además, tampoco se requiere de un convertidor elevador para la extracción de la máxima potencia, sino que se aprovechan todos los puentes H del mismo inversor para este propósito. La sinergia de la estrategia de balanceo propuesta junto con el inversor CHB-7 es prometedora al haber logrado un alto desempeño global en términos de eficiencia, calidad de la energía y reducción de componentes.

Agradecimientos

Díaz-Díaz, L. F. agradece al Consejo Nacional de Ciencia y Tecnología por el apoyo económico otorgado en el marco del "Programa de Becas Nacionales para Estudios de Posgrado" con número de solicitud 2020-000026-02NACF-17672. Los autores también agradecen al Tecnológico Nacional de México, al Instituto Tecnológico de La Laguna y al Instituto Tecnológico Superior de Lerdo por el apoyo económico recibido para el desarrollo del presente trabajo de investigación.

Referencias

Algarny, K. S. A., Vilathgamuwa, M., Broadmeadow, M., & Choi, W. (2020). Independent voltage oriented DC-side sensorless control of three-phase cascaded H-bridge multilevel inverter with decentralized MPPTs. En 2020 IEEE 29th International Symposium on Industrial Electronics (ISIE), 740-743. Recuperado de https://doi.org/10.1109/ISIE45063.2020.9152267. [ Links ]

Azad, M. L., Sadhu, P. K., & Das, S. (2020). Comparative study between P&O and incremental conduction MPPT techniques-A review. International Conference on Intelligent Engineering and Management (ICIEM), 217-222. Recuperado de https://doi.org/10.1109/ICIEM48762.2020.9160316. [ Links ]

Chavarria, J., Biel, D., Guinjoan, F., Meza, C., & Negroni, J. J. (2013). Energy-balance control of PV cascaded multilevel grid-connected inverters under level-shifted and phase-shifted PWMs. IEEE Transactions on Industrial Electronics, 60(1), 98-111. https://doi.org/10.1109/tie.2012.2186108. [ Links ]

Cuzmar, R. H., Pereda, J., & Aguilera, R. P. (2021). Phase-shifted model predictive control to achieve power balance of CHB converters for large-scale photovoltaic integration. IEEE Transactions on Industrial Electronics , 68(10), 9619-9629. https://doi.org/10.1109/tie.2020.3026299. [ Links ]

Enerdata. Datos sobre la cuota de energía eólica y solar en la producción de electricidad. (s/f). Recuperado el 15 de diciembre de 2022 de Enerdata.net website: https://datos.enerdata.net/energias-renovables/eolica-solar-produccion.html . [ Links ]

Freddy, T. K. S., Rahim, N. A., Hew, W.-P., & Che, H. S. (2015). Modulation techniques to reduce leakage current in three-phase transformerless H7 photovoltaic inverter. IEEE Transactions on Industrial Electronics , 62(1), 322-331. https://doi.org/10.1109/tie.2014.2327585. [ Links ]

Guo, X., Cavalcanti, M. C., Farias, A. M., & Guerrero, J. M. (2013). Single-carrier modulation for neutral-point-clamped inverters in three-phase transformerless photovoltaic systems. IEEE Transactions on Power Electronics, 28(6), 2635-2637. https://doi.org/10.1109/tpel.2012.2224138. [ Links ]

Huber, J. E., & Kolar, J. W. (2014). Volume/weight/cost comparison of a 1MVA 10 kV/400 V solid-state against a conventional low-frequency distribution transformer. IEEE Energy Conversion Congress and Exposition (ECCE), 4545-4552. https://doi.org/10.1109/ECCE.2014.6954023. [ Links ]

Infineon Technologies AG. IGBTs-insulated gate bipolar transistors. (s/f). Recuperado el 15 de diciembre de 2022 de Infineon Technologies AG https://www.infineon.com/cms/en/product/power/igbt/ . [ Links ]

Ko, Y., Tcai, A., & Liserre, M. (2021). DC-link voltage balancing modulation for cascaded H-bridge converters. IEEE Access, 9, 103524-103532. https://doi.org/10.1109/access.2021.3098896. [ Links ]

Kouro, S., Malinowski, M., Gopakumar, K., Pou, J., Franquelo, L. G., Wu, B., & Leon, J. I. (2010). Recent advances and industrial applications of multilevel converters. IEEE Transactions on Industrial Electronics , 57(8), 2553-2580. https://doi.org/doi:10.1109/tie.2010.2049719. [ Links ]

Lee, E.-J., & Lee, K.-B. (2020). Modulation methods based on phase-shifted PWM for H-bridge multilevel inverters. En 2020 IEEE PELS Workshop on Emerging Technologies: Wireless Power Transfer (WoW), 189-193. Recuperado de https://doi.org/10.1109/WoW47795.2020.9291272. [ Links ]

Marzo, I., Sanchez, A., Barrena, J. A., Abad, G., & Muguruza, I. (2021). Power balancing in cascaded H-bridge and modular multilevel converters under unbalanced operation: A review. IEEE Access , 9, 110525-110543. https://doi.org/10.1109/access.2021.3103337. [ Links ]

Marzoughi, A., Burgos, R., Boroyevich, D., & Xue, Y. (2015). Design and comparison of cascaded H-bridge, modular multilevel converter and 5-L active neutral point clamped topologies for drive application. En IEEE Energy Conversion Congress and Exposition (ECCE), 4033-4039. Recuperado de https://doi.org/10.1109/ECCE.2015.7310229. [ Links ]

Rahimi, R., Farhangi, S., Farhangi, B., Moradi, G. R., Afshari, E., & Blaabjerg, F. (2018). H8 inverter to reduce leakage current in transformerless three-phase grid-connected photovoltaic systems. IEEE Journal of Emerging and Selected Topics in Power Electronics, 6(2), 910-918. https://doi.org/10.1109/jestpe.2017.2743527. [ Links ]

Rahman, S., Meraj, M., Iqbal, A., Prathap-Reddy, B., & Khan, I. (2021). A combinational level shifted and phase shifted PWM technique for symmetrical power distribution in CHB inverters. IEEE Journal of Emerging and Selected Topics in Power Electronics, 11(1). https://doi.org/10.1109/jestpe.2021.3103610. [ Links ]

Shi, X., Wang, Z., Tolbert, L. M., & Wang, F. (2013). A comparison of phase disposition and phase shift PWM strategies for modular multilevel converters. En 2013 IEEE Energy Conversion Congress and Exposition, 4089-4096. Recuperado de https://doi.org/10.1109/ECCE.2013.6647244. [ Links ]

Singh, B., Mishra, N., & Kant, P. (2018). Power quality improvement in single phase five level cascaded grid interfaced systems. En 2018 IEEE International Conference on Power Electronics, Drives and Energy Systems (PEDES), 1-6. Recuperado de https://doi.org/10.1109/PEDES.2018.8707604. [ Links ]

Tarisciotti, L., Zanchetta, P., Watson, A., Bifaretti, S., Clare, J. C., & Wheeler, P. W. (2014). Active DC voltage balancing PWM technique for high-power cascaded multilevel converters. IEEE Transactions on Industrial Electronics , 61(11), 6157-6167. https://doi.org/10.1109/tie.2014.2308139. [ Links ]

Vineeth, M., Jayaprakash, N., & Subramaniam, U. (2020). Modified H-bridge multilevel inverter for grid integration with voltage balancing circuit. En 2020 International Conference on Power Electronics and Renewable Energy Applications (PEREA), 1-6. Recuperado de https://doi.org/10.1109/PEREA51218.2020.9339771. [ Links ]

Ye, M., Ren, W., Chen, L., Wei, Q., Song, G., & Li, S. (2019). Research on power-balance control strategy of CHB multilevel inverter based on TPWM. IEEE Access , 7, 157226-157240. https://doi.org/10.1109/access.2019.2950064. [ Links ]

Cómo citar: Díaz-Díaz, L. F., Lara-Cardoso, J., Hernández-Flores, C., & Arjona-López, M. A. (2024). Inversor CHB-7 con capacidad de múltiples algoritmos MPPT simultáneos en sistemas fotovoltaicos asimétricos de media tensión. Ingeniería Investigación y Tecnología, 25(02), 1-pp. https://doi.org/10.22201/fi.25940732e.2024.25.2.013.

Recibido: 15 de Diciembre de 2022; Aprobado: 02 de Febrero de 2024

Creative Commons License Este es un artículo publicado en acceso abierto bajo una licencia Creative Commons