SciELO - Scientific Electronic Library Online

 
vol.19 número3Estudio mecánico del desplazamiento de fluidos en Bambú para su preservaciónLa variable oculta en la suerte del apostador de loterías índice de autoresíndice de materiabúsqueda de artículos
Home Pagelista alfabética de revistas  

Servicios Personalizados

Revista

Articulo

Indicadores

Links relacionados

  • No hay artículos similaresSimilares en SciELO

Compartir


Ingeniería, investigación y tecnología

versión On-line ISSN 2594-0732versión impresa ISSN 1405-7743

Ing. invest. y tecnol. vol.19 no.3 Ciudad de México jul./sep. 2018

https://doi.org/10.22201/fi.25940732e.2018.19n3.028 

Artículos

Thin layer drying of Pineapple (Ananas comosus, L.)

Secado de piña (Ananas comosus, L.) en capa delgada

Ignacio López-Cerino1 

Lorenzo Irineo López-Cruz2 

Marcus Nagle3 

Busarakorn Mahayothee4 

Joachim Müller5 

1 University of Chapingo, Texcoco, México, Graduate Agricultural Engineering Program. E-mail: cerino3@gmail.com

2 University of Chapingo, Texcoco, México, Graduate Agricultural Engineering Program. E-mail: ilopez@correo.chapingo.mx

3 Hohenheim University, Stuttgart, Germany, Institute of Agricultural Engineering in the Tropics and Subtropics. E-mail: marcus.nagle@uni-hohenheim.de

4 Silpakorn University, Nakhon Pathom, Thailand, Department of Food Technology, Faculty of Engineering and Industrial Technology. E-mail: busarakornm@yahoo.com

5 Hohenheim University, Stuttgart, Germany, Institute of Agricultural Engineering in the Tropics and Subtropics. E-mail: joachim.mueller@uni-hohenheim.de


Abstract

Pineapple drying kinetics and its best fitting mathematical models were studied. Pineapple slices of 1 cm thickness were dried using a high precision lab-scale dryer developed at Hohenheim University, Germany using a controlled air stream at a specific humidity of 25 gwaterkgair -1 with three temperature levels of 50, 60 and 70°C along with air velocity of 0.5, 1.0 and 1.5 ms-1. The best fitting model of the ten used was the one proposed by Hasibuan and Daud followed by the models of Haghi and Angiz-IV and Sripinyowanich and Noomhorm, correspondingly. Predicted and experimental data matched acceptably. In order to assess the pineapple drying behaviour, the model by Hasibuan and Daud was used to simulate and optimise an efficient pineapple drying operation. After drying pineapple color fades slightly without major quality changes. From 50 to 70°C at 0.5 ms-1 drying time decreased subsequently from 26 to 12 hours; from 50 to 70°C but with an air velocity of 1.0 ms-1 drying time went down from 20 to 10 hours and finally with an air velocity of 1.5 ms-1 and same temperature rise drying time is reduced from 16 to 8 hours. It was not observed any drying constant rate.

Keywords: Pineapple; thin-layer drying; drying models; high precision laboratory dryer

Resumen

Tanto la cinética del secado de piña como sus respectivos modelos matemáticos más apropiados se estudiaron. Un laboratorio secador de alta precisión, desarrollado en la Universidad de Hohenheim, Alemania se utilizó para el secado de rebanadas de piña de 1 cm de grosor usando una corriente controlada de aire de una humedad específica de 25 gaguakgaire -1 a temperaturas de 50, 60 y 70°C y velocidades de 0.5, 1.0 y 1.5 ms-1, respectivamente. En total, diez modelos se estudiaron, de los cuales el propuesto por Hasibuan y Daud obtuvo el mejor ajuste seguido por el modelo sugerido por Haghi y Angiz-IV y por Sripinyowanich y Noomhorm. Las predicciones de los modelos y los datos experimentales se ajustaron de forma aceptable. Tanto para la simulación y optimización de un proceso de secado eficiente se usa el modelo de Hasibuan y Daud para evaluar el comportamiento de la piña. La piña, después del secado, presentó un ligero descoloramiento sin detrimento de la calidad. De 50 a 70°C a 0.5 ms-1, el tiempo de secado disminuyó de 26 a 12 horas; en cambio, de 50 a 70°C a 1.0 ms-1 hubo una disminución de 20 a 10 horas y de 50 a 70°C a 1.5 ms-1 se redujo de 16 a 8 horas. No se observó ninguna tasa constante de secado.

Descriptores: Piña; secado en capa delgada; modelos de secado; secador de alta precisión a escala de laboratorio

Introduction

Pineapple (Ananas, comosus, L.) fruit is appreciated by its exotic tropical flavour and nutritional value; it is also consumed by itself as well as for producing juice. It has served also like symbol throughout the human history. Pineapple is originally from the Western Hemisphere and it is second America’s favourite tropical fruit next to bananas.

Fruit drying process consists of thermally removal of volatile components like solvents and specially water in a natural way using sun drying, or through the use of specialized dryers and dehydrators. Although drying characteristics of Ananas comosus, L. have already been investigated by some researchers (Hossain et al., 2001; Simal et al., 2007; Agarry et al., 2013; Talla et al., 2005; Herman and Garcia, 1999; Olanipekun et al., 2014; Kingsly et al., 2009; Nicoleti et al., 2001; Ramallo and Mascheroni, 2012) laboratory high precision drying has not been used so far to study the drying process behaviour of thin layers of pineapple. A recent study about drying of pineapple cut in thin layers (Agarry et al., 2013) was focused on the effects of a physical pretreatment (blanching). Drying kinetics studies are characteristic of fitting measured drying properties into empirical equations in order to predict both drying parameters and behaviour of the material at alternative conditions. It is important to remove each of these to obtain a smoothed curve that can be used for designing purposes. Experiments carried out in the high precision lab-scale dryer at Hohenheim University, Germany produce trustful data because of the high control technology applied to the different process parameters. It is the first time that drying experiments applied to pineapples cut in thin layer are carried out in a laboratory scale dryer. Similarly, to our best knowledge, it has not been any research or study using pineapple variety MD2. Therefore, the main objectives of the current study were to investigate the generated effects of three temperatures levels (50, 60 and 70°C) combined with three different air velocities (0.5, 1.0 and 1.5 m s-1) on drying kinetics of pineapple; as well as, modelling of thin layer drying process by evaluating the most relevant empirical mathematical models.

Materials and methods

Drying experiments

Materials

Fresh-bought ripen pineapple fruits (Ananas comosus, L.) MD2 variety (large size, 1.5 - 2.2 kg, oval shape and mostly yellow with patchy light green) were obtained at the local market (Stuttgart, BW, Germany) later stored at 8°C. The fruits were manually peeled, transversely cut with 10 mm thickness using an electrical slicer (Bosch, Germany) and finally cored. Initial moisture content was bounded by 456-683 % (db). The pineapple slices were placed inside the overflow drying chamber of the laboratory scale dryer.

Experimental dryer

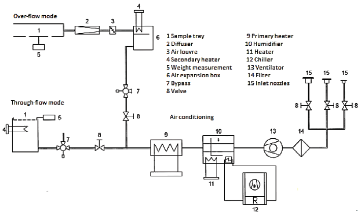
The high precision lab-scale dryer used for the pineapple drying (Figure 1) was designed by the department of Agricultural Engineering, University of Hohenheim (Stuttgart, Germany). In this system a wide range of operating parameters can be controlled. The main structure is divided in four units:

Figure 1 Schematic diagram of the laboratory dryer (Janjai et al., 2011

  1. An air flow control unit

  2. An air conditioning unit with a thermostat-controlled water bath and sprayed Raschig-ring bed

  3. A heating control unit with primary and secondary heating elements

  4. Two drying compartments to provide either through flow or over flow (Argyropoulos et al., 2011). Each unit is electronically controlled by a proportionalintegral-derivative (PID) controller. A detailed description of the working process of the system with its correspondent schematic figures can be found elsewhere (Janjai et al., 2011).

Drying conditions

Before running the drying experiment, the high precision laboratory scale dryer was in operation mode for at least two hours in order to obtain steady-state parameters. Pineapple thin layer drying scenarios were set up at a temperature of 50, 60 and 70°C; air velocity of 0.5, 1.0 and 1.5 ms-1 and specific humidity of 25 gwaterkgair -1. Pineapple samples were weighted automatically every 30 minutes. Nine experiments with three replications were carried out.

Physicochemical properties

Moisture content

The moisture content was calculated (θ mass , %) by mass which is defined as

θmass=mwmmaterial.100% (1)

where

m w (kg)

= mass of water and

m material (kg)

= mass of the dry material

The moisture in the material comes from three sources: external water, internal liquid water and water vapour present in the surrounding air. Gravimetric determination is a direct method that is considered as the best procedure to measure the average moisture content, i.e. to weight the sample before and after drying (Erich and Pel, 2011).

Weight difference between wet and dry sample is used for absolute moisture content determination of the (θ m , kg/kg).

θm=mwet-mdrymdry (2)

where

m wet (kg)

= mass of the wet material

m dry (kg)

= mass of the dry material

Basic quality specifications for pineapple (MD2)

Determination of total soluble solids or sugar (TSS) by refractometer

During the development of pineapple flesh nutrients are stored as starch, which during the ripening process is transformed into sugars (OECD s.f.). A Pallet Type Refractometer ATAGO model PR-201was used to measure TSS. Checking and recalibrating to zero was mandatory for each test. Juice sample was extracted uniformly.

Determination of pineapple acids by Titration

Sugar/acid ratio contributes to the characteristic flavour of pineapple, thus it is an indicator of commercial and organoleptic ripeness. During the ripening process the fruit acids are degraded, the sugar content increases and the sugar/acid ratio achieves a higher value (OECD s.f.). The determination of the titratable acidity of pineapple (%) used a pH meter, which is a Potentiometric method.

Color measurement

Color determination of both fresh and dried samples was carried out with a Konica Minolta Colorimeter (CR-300; Minolta Co., Ltd., Osaka, Japan). Device calibration was done with a standard white tile at D 65 illumination (Y = 85.8, x = 0.314, y = 0.331). Three readings were performed per pineapple slice surface by placing the colorimeter head directly above the slice. Twenty seven measurements were considered in each experiment for both fresh and dried pineapple samples.

The CIE L*, a*, b* color space developed in 1976 provides uniform color differences in relation to human perception of differences and it is commonly used in the food industry (Pathare et al., 2013).

Color parameters are characterised by L* describing lightness (L* = 0 for black, L* = 100 for white), a* describing intensity in green-red (a* < 0 for green, a* > 0 for red) and b* describing intensity in blue-yellow (b* < 0 for blue, b* > 0 for yellow). Color differences are defined as ∆L* = L* d - L* f for lightness, ∆a* = a* d - a* f for redness and ∆b* = b* d - b* f for yellowness, where subscript “f” refers to fresh samples and “d” to the values of dried materials respectively. Total color difference is expressed as ∆E = ((∆L*)2 + (∆a*)2 + (∆b*)2 )1/2 being larger ∆E* denotes greater color change from the fresh material. Similarly, Chroma (C*) is defined as:

C*=a*2+b*21/2 (3)

indicating color saturation, which is proportional to its intensity. The hue angle (h) is defined as

h=tan-1b*/a*   when a* > 0180+tan-1b*/a* when a* < 0 (4)

For the h value, an angle of 0° or 360° indicates a red hue, while angles of 270°, 180° and 90° represent blue, green and yellow hue correspondingly (Argyropoulos et al., 2011; Pathare et al., 2013). Because Chroma (C*) portrays the quantitative attribute of colorfulness, it is used to determine how different is the hue in comparison to a grey color with the same lightness. The higher the Chroma value is, the higher is the color intensity of samples perceived by humans (Pathare et al., 2013).

Mathematical modelling

Calculation of moisture ratio

Data obtained at different drying temperatures were transformed to the moisture content ratio (MR, dimensionless) calculated as

MR=M-MeMo-Me (5)

where M,db decimal, M 0, db decimal and M e ,db decimal are the moisture content at any given time, the initial moisture content and equilibrium moisture content, respectively.

Drying models

The drying curves generated by data coming from the High Precision lab-scale dryer at Hohenheim, were fitted with ten empirical and semi theoretical thin-layer drying models (Table 1) suggested by (Ertekin and Firat, 2015). These equations were chosen since they have shown better fit behaviour for this category of drying experiments (Togrul and Pehlivan, 2002; Koua et al., 2009; Janjai et al., 2011)The models were selected from a total of 26 discarding the ones with large Root Mean Square Error (RMSE). The constants estimation and RMSE with nonlinear regression was performed using MatLab® (Version R2013b).

Table 1 Thin-Layer Drying Models 

Equation Name
MR = a ⋅ exp (- kt) + (1 - a) ⋅ exp (- kbt) Diffusion Approximation
MR=a.exp-t-b22c2 Haghi and Angiz - IV
MR = 1 - at n ⋅ exp (- kt m ) Hasibuan and Dau⋅d
MR = a ⋅ exp (- kt n ) + c ⋅ exp (- gt n ) Hii
MR = a 0/[1 + a ⋅ exp ( kt)] Logistic
MR = exp (- kt n ) + bt Modified Midilli - I
MR = exp (- kt n ) Page
MR = exp (- kt n ) + bt + c Sripinyowanich and Noomhorm
MR = a ⋅ exp (- k 0 t) + (1 - a) ⋅ exp (- k 1 t) Two Term Modified
MR = exp [-(t/a) n ] Weibull - Distribution - III

Although, it was found in literature that Logarithmic model had produced good fitting in predicting pineapple drying (Kingsly et al., 2009), results with data from the high precision laboratory showed that the fitting was not appropriate therefore the model was excluded.

Statistical evaluation

The Table 1 shows the suitable thin-layer drying models. Three different thin layer drying models were selected to fit the pineapple drying experimental data. The coefficient RMSE was chosen because it helps to eliminate the problem of compensation between under- and over-prediction.

For a good fit the root mean squared error (RMSE) should be close to zero, defined as

RMSE=i=1NMpre,i-Mobs,i2N0.5 (6)

where M pre,i and M obs,i are the predicted and observed dimensionless moisture ratios respectively and N is the number of measurements.

The Root Mean Squared Error (RMSE) is comparable with a generalised standard deviation, which measures the given difference between known locations and interpolated ones. Another criterion for selection uses the mean absolute error (MAE), which is a statistical measure of how accurate the estimates are in comparison with the actual values. MAE avoids compensation between under- and over-prediction. The MAE is given by:

MAE=1Ni=1N|fi-yi|=1Ni=1N|ei| (7)

where

fi

= prediction and

yi

= true value

ei

= an average of the absolute errors. Units of MAE are the same as yi, thus there are no large differences over-weighting.

Modelling efficiency (EF) considers measures of distance, which have an upper and/or lower bound giving allowance for completely different cases to be compared (different data, different models) and it is defined as

EF=1-i=1Nyi-fi2i=1Nyi-Y-2 (8)

where

Y-=1Ni=1Nyi (9)

is the average of the y i .

Equilibrium moisture content

In this research equilibrium moisture content of the pineapple slices is considered at the point where the moisture content does not vary in a considerable period of time, at a given temperature and relative humidity. Pineapple slices were weighted before and after each experiment using an analytical balance (Sartorius ED224S-OCW, Max. 220g; Graduation=0.0001g). The moisture content (m i ) of each pineapple sample was determined from the dry weight of the pineapple samples by applying the equation 10.

mi=1+FMIMi×FMC100-1×100 % (10)

where the terms IM i (g) (g) and FM(g) refers to the initial mass and final dry mass respectively; FMC (%,db) refers to final moisture content.

Results and discussion

Drying kinetics

Pineapple drying behaviour

Figure 2 shows drying effect in moisture content at different combinations of drying air temperature with constant air velocity. Final moisture content under different conditions resulted to be bounded from 8.54% to 15.53% (db.). By comparing Figures 2a, 2b and 2c it can be seen that minimum final moisture content depends, to certain extent, on higher drying rate and hotter temperatures. Moreover, it can be noticed, for each applied temperature, that the higher the air velocity is, so the initial rate is. Figure 3 shows the existent relationship between moisture content reductions with the applied air flow in the range of 0.5 ms-1 to 1.5 ms-1. By comparing Figures 3a, 3b and 3c it can be observed that the greater air flows are, the rate of pineapple drying increases. Thus, from 50 to 70°C at 0.5 ms-1 drying time decreased from 26 to 12 hours; similarly with higher air flow rates, from 50 to 70°C at 1.0 ms-1 drying time decreased from 20 to 10 hours and from 50 to 70°C at 1.5 ms-1 drying time decreased from 16 to 8 hours.

Figure 2 Thin layer drying of pineapple at different temperatures (50, 60 and 70°C) 

Figure 3 Thin layer drying of pineapple at different air velocity (0.5, 1.0 and 1.5 ms-1) 

Modelling of thin-layer drying process

Moisture ratios of dried pineapples at different temperature and air velocity were fitted with three thin layer models. Parameter values of the models and the statistics RMSE, MAE and EF are shown in Table 2. Hasibuan and Daud model was the best, followed by Haghi and Angiz IV’s and Sripinyowanich and Noomhorm’s. For these three cases the value of RMSE was less than 5.6% indicating a good fit. The average value of RMSE for the Hasibuan and Daud model was 1.96%, MAE was 1.48 and EF= 0.99.

Table 2 Parameter values, root mean square error (RMSE), mean absolute error (MAE) and modelling efficiency (EF) 

Models T(°C) Air Vel. a (-) b (-) c (-) k (-) m (-) n (-) RMSE MAE EF
(m/s) (%)
Hasibuan and Daud 50 0.5 0.08283 0.08695 0.8377 1.164 0.708 0.47751 0.99948
60 0.5 0.1371 0.16210 0.7926 1.233 2.170 1.48648 0.99657
70 0.5 0.162 0.11370 0.9309 1.187 1.593 2.28995 0.99008
50 1 0.1707 0.10710 0.7865 0.958 2.126 1.70607 0.99591
60 1 0.223 0.13290 0.8333 1.016 2.278 1.80406 0.99595
70 1 0.2625 0.17960 0.8417 1.113 1.776 1.55350 0.99744
50 1.5 0.205 0.16440 0.7172 0.992 2.820 1.19154 0.99873
60 1.5 0.3128 0.26130 0.6772 1.024 2.132 1.38361 0.99833
70 1.5 0.3186 0.06939 1.141 0.898 2.016 1.42355 0.99844
Haghi and Angiz-IV 50 0.5 2.522 -20.66 15.27 1.440 0.86924 0.99827
60 0.5 2.14 -11.13 9.086 3.512 3.41095 0.98194
70 0.5 1.525 -5.567 6.095 2.859 3.39284 0.97816
50 1 34.5 -47.76 17.92 3.904 2.62780 0.99030
60 1 4.525 -15.04 8.642 3.483 2.90971 0.98945
70 1 2.515 -7.844 5.781 2.775 2.78244 0.99179
50 1.5 106.5 -53.44 17.48 4.039 2.34020 0.99506
60 1.5 53.11 -31.05 11.01 3.432 2.32970 0.99527
70 1.5 3.454 -7.941 5.027 4.161 3.39556 0.99114
Sripinyowanich and Noomhorm 50 0.5 -0.00020 -0.00706 0.07014 1.185 2.196 1.81023 0.99252
60 0.5 0.00058 -0.01099 0.10880 1.244 3.772 3.91705 0.97618
70 0.5 -0.00362 -0.00152 0.14620 1.210 2.674 3.74709 0.97353
50 1 -0.00023 -0.00991 0.14720 1.031 4.426 3.94660 0.98687
60 1 -0.00009 -0.01203 0.19260 1.109 4.725 3.94660 0.98061
70 1 -0.00003 -0.00960 0.22640 1.178 4.192 2.83610 0.99152
50 1.5 0.00000 -0.00930 0.17260 1.030 4.471 2.08441 0.99608
60 1.5 -0,00137 -0.00328 0,26420 1.011 3.428 3.41924 0.98985
70 1.5 -0.00128 -0.01044 0,32570 1.101 5.537 4.42761 0.98489

Comparison of drying models with experimental data

Figure 4 to 6 show predicted and experimental data of pineapple thin layer drying according to Hasibuan and Daud, Haghi and Angiz - IV and Sripinyowanich and Noomhorm models, respectively. Predicted and measured values show good fitting. Successful models express pineapple moisture ratios as functions of both empirical parameters and time. Pineapple has a homogenous texture, which means obtained results are representative for most pineapples that are marketed.

Figure 4 Predicted and observed moisture content of pineapple using Hasibuan and Daud model for a) T= 50, 60 and 70°C and air velocity 0.5 ms-1, b) T= 50, 60 and 70°C and air velocity 1.0 ms-1 and c) T= 50, 60 and 70°C and air velocity 1.5 ms-1 

Figure 5 Predicted and observed moisture content of pineapple using Haghi and Angiz - IV model for a) T= 50, 60 and 70°C and air velocity 0.5 ms-1, b) T= 50, 60 and 70°C and air velocity 1.0 ms-1 and c) T= 50, 60 and 70°C and air velocity 1.5 ms-1 

Figure 6 Predicted and observed moisture content of pineapple using Sripinyowanich and Noomhorm model for a) T= 50, 60 and 70°C and air velocity 0.5 ms-1, b) T= 50, 60 and 70°C and air velocity 1.0 ms-1 and c) T= 50, 60 and 70°C and air velocity 1.5 ms-1 

Physicochemical properties of dried products

Basic quality specifications for pineapple (MD2)

In Table 3 are summarized the basic quality specifications that are required for fresh and dry pineapple samples. TSS dry values indicate an increase of approximately 35% of sugar concentration from fresh to dried pineapple causing sweeter taste in the dried slices. Titratable acidity (TA) and juice pH are measured in order to have a pineapple maturity overview during harvest. A minimum flavour acceptance by most consumers is achieved by having a soluble solids content of at least 12% and a maximum acidity content of 1 % (Kader, 1996).

Table 3 Basic quality specifications for fresh and dry samples of pineapple 

TEMP AIR VEL TSSFresh TSSDry TA(%) pH Fresh MC(%) MC(%) aw awDry
(°C) (ms-1) (%Brix) (%Brix) Fresh Dry Fresh(-) (-)
50 0.5 13.46 51.78 0.98 3.48 85.40 11.25 0.98 0.56
60 0.5 12.98 43.15 1.17 3.49 85.79 11.00 0.98 0.56
70 0.5 13.42 52.76 0.93 3.44 85.02 11.57 0.97 0.61
50 1 13.15 55.10 1.00 3.51 87.97 12.83 0.98 0.58
60 1 12.79 31.68 0.86 2.35 57.71 9.81 0.97 0.53
70 1 13.07 34.29 1.04 3.49 85.65 8.93 0.98 0.51
50 1.5 13.73 48.80 0.80 3.49 86.89 13.31 0.97 0.55
60 1.5 13.19 62.47 0.95 3,61 85.86 11.17 0.99 0.55
70 1.5 13.43 57.62 1.02 3.50 57.38 8.45 0.98 0.46

Color change

Table 4 describes the variations in color for both fresh and dried slices in relation with temperature and air velocity; this change of color is due to the evaporation of the water in the fruit. Figure 7 shows the drying temperature influence on pineapple color indices. From Table 4 and Figure 7 is observed that the lightness value is higher in dried pineapple compared with the one of fresh pineapple. Redness and yellowness do not increased significantly, which means that yellow color varied in a meagre extent. The Chroma (C*) reacted in the same way as redness and yellowness (negligible change) indicating that any color saturation took place. Hue angles (h) of dried pineapple decreased no more than 8 units evidencing that color moves around red and yellow resulting in a scant presence of brown color on the dried pineapple. For this reason, there is not a significant change in the color indexes when the pineapple are dried at 50°C, 60°C and 70°C. These temperatures are suitable for drying pineapple in slices.

Table 4 Color variations of Pineapple dried at different temperatures 

Status Treatments Color value
L* a* b* C* h
Fresh Average of 27 observations 72.89 -3.21 33.24 33.05 95.44
Dried Pineapple Average of three observations at 50°C and 0.5 ms-1 79.23 1.10 39.29 39.32 88.33
Average of three observations at 60°C and 0.5 ms-1 75.24 2.50 39.94 40.07 86.51
Average of three observations at 70°C and 0.5 ms-1 75.79 2.72 42.10 42.21 86.30
Average of three observations at 50°C and 1.0 ms-1 79.48 0.16 43.60 43.62 89.89
Average of three observations at 60°C and 1.0 ms-1 78.86 0.91 43.70 43.73 88.85
Average of three observations at 70°C and 1.0 ms-1 79.36 1.02 38.90 38.95 88.48
Average of three observations at 50°C and 1.5 ms-1 81.83 0.61 32.74 32.76 91.05
Average of three observations at 60°C and 1.5 ms-1 77.82 1.34 44.16 44.19 88.24
Average of three observations at 70°C and 1.5 ms-1 78.94 1.46 37.24 37.29 87.75

Figure 7 Influence of drying temperature on lightness L*, hue angle (h) and Chroma (C*) of Pineapple at different air velocity (0.5, 1.0 and 1.5 ms-1

Conclusions

Thin-layer drying of pineapple was investigated and it was found that when the temperature and air velocity were increased, drying time went down. From 50 to 70°C at 0.5 ms-1 drying time dropped from 26 to 12 hours; from 50 to 70°C at 1.0 ms-1, drying time decreased from 20 to 10 hours and from 50 to 70°C at 1.5 ms-1 from 16 to 8 hours. Constant drying period rate was not observed.

Ten thin-layer drying models were fitted, selecting only three models for the experimental pineapple data. The Hasibuan and Daud model was the best fitted model, followed by Haghi and Angiz-IV and Sripinyowanich and Noomhorm. Predicted and experimental data fit appropriately. Simulation and optimisation of an efficient drying operation can use Hasibuan and Daud model to assess pineapple drying behaviour. Quality of color is acceptable. Sugar concentration content significantly increased providing a pineapple with a sweeter flavour.

Acknowledgements

This research has been supported by CONACYT-México (grant 95103). The financial support by Nutrición y Transformación Alimentaria S.A. de C.V. is greatly acknowledged.

References

Agarry S.E., Ajani A.E., Aremu M.O. Thin layer drying kinetics of pineapple: Effect of blanching temperature-time combination. Nigerian Journal of Basic and Applied Science, volume 21 (issue 1), 2013: 1-10. [ Links ]

Argyropoulos D., Heindl A., Müller J. Assessment of convection, hot-air combined with microwave-vacuum and freeze-drying methods for mushrooms with regard to product quality. International Journal of Food Science and Technology, volume 46 (issue 2), 2011: 333-342. [ Links ]

Kemp I.C., Fyhr B.C., Laurent S., Roques M.A., Groenewold C.E., Tsotsas E., Sereno A.A., Bonazzi C.B., Bimbenet J.J., Kind M. Experimental drying kinetics data. Drying Technology, volume 19 (issue 1), 2001: 15-34. [ Links ]

Erich B.J.F. and Leo P. Moisture content measurement; Adan O.C.G., Samson R.A. (eds), Fundamentals of mold growth in indoor environments and strategies for healthy living. Eindhoven, the Netherland, Wageningen Academic Publishers, 2011, pp. 305-334. [ Links ]

Ertekin C. and Firat M.Z. A comprehensive review of thin layer drying models used in agricultural products. Critical Reviews in Food Science and Nutrition 2015 [on line]. [date of consultation: 06 may 2015]. This is a version of an unedited manuscript that has been accepted for publication. 2015. Available on: http://dx.doi.org/10.1080/10408398.2014.910493 . [ Links ]

Herman E., De la Cruz J., García M.A. Prediction of pineapple sorption isotherms using the Ross equation. Drying Technology: An International Journal, volume 17 (issues 4-5), 1999: 915-923. [ Links ]

Hossain M.D., Bala B.K., Hossain M.A., Mondol M.R.A. Sorption isotherms and heat of sorption of pineapple. Journal of Food Engineering, volume 48 (issue 2), 2001: 103-107. [ Links ]

Janjai S., Intawee P., Kaewkiew J., Sritus C., Khamvongsa V. A large-scale solar greenhouse dryer using polycarbonate: Modelling and testing in a tropical environment of Lao People’s Democratic Republic. Renewable Energy, volume 36 (issue 3), 2011: 1053-1062. [ Links ]

Kader A.A. Pineapple: Recommendations for maintaining postharvest quality. UC Davis. Postharvest Technology Center, 1996, [on line] [date of consultation: 29 september 2015]. Perishables Handling #88. Available in: http://postharvest.ucdavis.edu/PFfruits/Pineapple/ . [ Links ]

Kingsly A.R.P., Balasubramaniam V.M., Rastogi N.K. Effect of high-pressure processing on texture and drying behavior of pineapple. Journal of Food Process Engineering, volume 32 (issue 3), 2009: 369-381. [ Links ]

Koua K.B., Fassinou W.F., Gbaha P., Toure S. Mathematical modelling of the thin layer solar drying of banana, mango and cassava. Energy, volume 34 (issue 10), 2009: 1594-1602. [ Links ]

Nicoleti J., Telis-Romero J., Telis V. Air-drying of fresh and osmotically pre-treated pineapple slices: Fixed air temperature versus fixed slice temperature drying kinetics. Drying Technology, volume 19 (issue 9), 2001: 2175-2191. [ Links ]

Olanipekun B.F., Tunde-Akintunde T.Y., Oyelade O.J., Adebisi M.G., Adenaya T.A. Mathematical modelling of thin-layer pineapple drying. Journal of Food Processing and Preservation, 2014; 1-11 [on line]. Available on: https://onlinelibrary.wiley.com/doi/abs/10.1111/jfpp.12362. [ Links ]

Pathare P.B., Opara U.L., Al-Said F.A. Colour measurement and analysis in fresh and processed food: A review. Food and Bioprocess Technology, volume 6 (issue 1), 2013: 36-60. [ Links ]

Ramallo L.A. and Mascheroni R.H. Quality evaluation of pineapple fruit during drying process. Food and Bio product processing, volume 90 (issue 2), 2012: 275-283. [ Links ]

Simal S., Femenia A., Castell-Palou A., Roselló C. Water desorption thermodynamic properties of pineapple. Journal of Food Engineering, volume 80 (issue 4), 2007: 1293-1301. [ Links ]

Talla A., Jannot Y., Nkeng G.E., Puiggali J.R. Experimental determination and modelling of sorption isotherms of tropical fruits: Banana, Mango, and Pineapple. Drying Technology, volume 23 (issue 7), 2005: 1477-1498. [ Links ]

Togrul I.T. and Pehlivan D. Mathematical modelling of solar drying of apricots in thin layers. Journal of Food Engineering, volume 55 (issue 3), 2002: 209-216. [ Links ]

Suggested citation:

Chicago style citation

López-Cerino, Ignacio, Irineo Lorenzo López-Cruz, Marcus Nagle, Busarakorn Mahayothee, Joachim Muller. Thin layer drying of Pineapple (Ananas comosus, L.). Ingeniería Investigación y Tecnología, XIX, 03 (2018): 329-342.

ISO 690 citation style

López-Cerino I., López-Cruz I.L., Nagle M., Mahayothee B., Muller J. Thin layer drying of Pineapple (Ananas comosus, L.). Ingeniería Investigación y Tecnología, volume XIX (issue 3), July-September 2018: 329-342.

Received: March 16, 2017; Revised: August 07, 2017; Accepted: September 14, 2017

About the authors

López-Cerino Ignacio. Studied the major of Agricultural Mechanical Engineer, a Master Degree in Automatic Control and a PhD of Agricultural Engineering and Integral Use of Water. In 2015 visited for one year the Hohenheim University in Stuttgart, Germany. Two and a half month doing solar drying experiments research at the Silpakorn University in Bangkok, Thailand, invited by the Prof. Dr. S. Janjai. One year working in private company doing research on the drying of agricultural product with greenhouse solar drying.

López-Cruz Irineo Lorenzo. Got his PhD in Agricultural Engineering at the Wageningen University (The Netherlands, 1997-2002). Master Degree in Artificial Intelligence at the Arturo Rosenblueth Foundation (México, 1990-1992). Has held two research stays at Humboldt University (Berlin, 2009-2012). Professor researcher at the Graduate Agricultural Engineering Program of the University of Chapingo, Mexico. Member of the National System of Researchers of CONACyT (level II).

Nagle Marcus. Got his PhD in Agricultural Sciences by the University of Hohenheim and is lecturer for the postharvest technology section of its Institute of Agricultural Engineering, Tropics and Subtropics Group. His main interests are the study of drying technologies and application of sensors and renewable energies in drying processes. He dedicated his doctoral thesis to explore the optimization of drying technologies for high-value fruit crops. He has worked in several international projects on solar drying for various crops as well as development of new solar drying technologies.

Mahayothee Busarakorn. Prof. Mahayothee comes from the Silpakorn University, Thailand. She started her academic career with a B.Sc. and a M.Sc. in Food Technology at the Chulalongkorn University, Thailand. In 2005 she earned his PhD in Natural Science / Food Technology at the University of Hohenheim. In October 2013, Prof. Dr. Busarakorn Mahayothee joined the FSC in Hohenheim as a visiting professor. Currently is at the Silpakorn University, Bangkok, in the Department of Food Technology.

Müller Joachim. Since 2013 is Editor-in-Chief of JARMAP, 2011-2015 spokesperson of DFG-SFB 564 transfer-projects, since 2004 Professor (full-time) at Hohenheim University, Stuttgart, Institute of Agricultural Engineering, Chair Tropics and Subtropics Group. 2001-2004 Professor (full) at Wageningen University (NL), Head of Farm Technology Group.

Creative Commons License This is an open-access article distributed under the terms of the Creative Commons Attribution License