Servicios Personalizados
Revista
Articulo
Indicadores
-
Citado por SciELO -
Accesos
Links relacionados
-
Similares en
SciELO
Compartir
Contaduría y administración
versión impresa ISSN 0186-1042
Contad. Adm vol.63 no.2 Ciudad de México abr./jun. 2018
https://doi.org/10.22201/fca.24488410e.2018.1364
Articles
Acquisition and transfer of tacit knowledge of marketing in small and medium hotels
1Universidad de Quintana Roo, México
2Universidad Popular Autónoma del Estado de Puebla, México
The aim of this research was to analyze the effect of absorption capacity, an open culture of collabo- ration, trust between co-workers and communication media richness on the acquisition of tacit marketing knowledge, as well as its impact on tacit marketing knowledge transfer. A quantitative and cross-sectional research was carried out among the employees of small and medium-sized hotels in Playa del Carmen, Quintana Roo, applying a personal survey to 229 employees selected for convenience, who work in the hotel sector. The statistical technique of structural equations was used to analyze the effect of variables on the transfer of tacit marketing knowledge. The results showed that trust in co-workers and communication media richness have a direct and positive impact on the acquisition of tacit marketing knowledge and, in turn, on the transfer of tacit marketing knowledge. The theoretical and applied implications of the results were discussed.
Keywords: Tacit knowledge; Knowledge transfer; Marketing; Human talent
JEL Classification: D83; M31; J24; C3
Esta investigación tuvo como objetivo analizar el efecto de la capacidad de absorción, una cultura abierta de colaboración, confianza entre compañeros de trabajo y la riqueza de medios de comunicación sobre la adquisición de conocimientos tácitos de mercadotecnia, así como el impacto de ésta sobre la transferencia de conocimientos tácitos de mercadotecnia. Entre los empleados de hoteles pequeños y medianos de Playa del Carmen, Quintana Roo, se realizó una investigación cuantitativa y transversal, aplicándose una encuesta personal a 229 empleados seleccionados por conveniencia, que trabajan en el sector hotelero. Para analizar el efecto de las variables en la transferencia de conocimiento tácito de mercadotecnia se utilizó la técnica estadística de ecuaciones estructurales. Los resultados mostraron que la confianza en compañeros de trabajo y la riqueza de medios de comunicación impactan directa y positivamente la adquisición de conocimiento tácito de mercadotecnia y a su vez, ésta a la transferencia de conocimiento tácito de mercadotecnia. Las implicaciones teóricas y aplicadas de los resultados fueron discutidos.
Palabras clave: Conocimiento tácito; Transferencia de conocimiento; Mercadotecnia; Talento humano
Clasificación JEL: D83; M31; J24; C3
Introduction
Knowledge transfer is key for the social creation of knowledge (Collins and Smith, 2006; Nahapiet and Ghoshal, 1998). In this sense, some recent researches argue that the development of innovative potential requires the company to be able to properly combine human resource management practices to develop a learning orientation that legitimizes the value of knowledge and its exchange in the organization (Ma, Choi and O’ Connor, 2016). Therefore, Knowledge creation occurs through the transformation into new knowledge of existing perceptions, while ideas and human resource practices promote employee skills, motivation, and opportunities to access and mobilize their knowledge towards other employees, through their linkage, transformation and expansion into new knowledge and ideas (Kang, Morris and Snell, 2007). Hence, knowledge transfer exercises partial harmony in the relationship between human resource management practices and knowledge incubation.
Although knowledge transfer is an important component of knowledge management (Davenport and Prusak, 2000), it has received minimal attention from researchers and the business community concerning the transfer of tacit marketing knowledge. It involves a process by which employees with knowledge in the discipline transfer to others what they have learned, thereby creating a potential source of sustainable competitive advantage for the company (Ambrosini and Bowman, 2001). For this reason, it has been recommended that the variables that impact the transfer of marketing knowledge (Mohamad, Ramayah and Hathaivaseawong, 2010) be studied in greater depth, especially in the hospitality industry, where tacit knowledge predominates (Cooper, 2006).
Mexico has been among the main tourist destinations by arrival (Integral Information System for Tourism Markets [SIIMT for its acronym in Spanish], 2014] and the tourism industry has generated millions of direct and indirect jobs in the country (National Institute of Statistics and Informatics [INEGI for its acronym in Spanish], 2013; Secretariat of Tourism [SECTUR for its acronym in Spanish], 2014). However, the micro, small and medium-sized enterprises (SMEs) of the hotel sector need specialized information to be competitive. Thus, seeking to contribute theoretical and applied knowledge related to this sector, this research aims to determine the effect of absorption capacity, an open culture of collaboration, the trust between co-workers, and communication media richness in the acquisition of tacit intra-organizational marketing knowledge and of this on the transfer of tacit marketing knowledge, among employees of small and medium-sized hotels located in the city of Playa del Carmen, Quintana Roo, Mexico.
Review of the literature and hypotheses formulation
The approach of tacit marketing knowledge
Knowledge can be divided into two types according to its capacity to be structured and codified, so that explicit knowledge is considered scientific and highly structured, whereas tacit knowledge is subjective, based on experience, intuition and judgment (Nonaka and Takeuchi, 1995; Gummesson, 2017a). The interaction of both types of knowledge shapes organizational knowledge (Easterby-Smith and Prieto, 2008) and pragmatic wisdom (Gummesson, 2017b).
Various studies have found that a great deal of marketing knowledge is tacit, incarnated in people and, therefore, difficult to transfer (Bennett, 1999; Simonin, 1999; Archibugi and Pietrobelli, 2003). Tacit marketing knowledge is significant because it acts as a social process by which employees with knowledge in the discipline acquire and transfer their learning to others (Ambrosini and Bowman, 2001). This knowledge is usually rooted contextually, organizationally and socially in the organizations (Inkpen, 2008), but adding to this the characteristics of the hotel sector (Hjalager, 2002), it becomes relevant to promote transfer mechanisms in order to take advantage of it in various market aspects, for example, innovation and development of new products (Huang, Chang, and Henderson, 2008), trust and collaboration (Szulanski, 2000), relationship marketing (Gummesson, 2017a) and strengthening of a competitive advantage.
The acquisition of knowledge may have multiple backgrounds (Liao and Barnes, 2015), nevertheless, this research studies the ability to absorb knowledge regarding the discipline, an open culture of collaboration, trust between co-workers and communication media richness as variables of relevant impact on the acquisition of marketing knowledge and the effect of this on the transfer of it.
Marketing knowledge absorption capacity and acquisition of tacit marketing knowledge
Absorption capacity refers to the ability to absorb knowledge, with the expectation of acquiring new knowledge so that it can be shared after (Grant, 1996). This capacity is likened to the set of processes and organizational routines that allow identifying, assimilating, transforming and exploiting new environmental knowledge (Cohen and Levinthal, 1989; Zahra and George, 2002); therefore, it requires consent for the exchange of ideas and to allow companies to be more involved in the acquisition of that knowledge (Yli-Renko, Autio and Sapienza, 2001).
Rodríguez Antón, Oliva, and Laguna (2003) mention that the current hotel situation is one of stagnant demand, continuous change, and need for constant learning; however, it may be difficult to assess the effect of absorption capacity (Berchicci, 2013), specifically in the evaluation of its effects on tacit knowledge, given the prevailing scarcity of empirical studies (Jafari and Mozhden, 2013). Absorption capacity combines existing knowledge with new knowledge (Lane, Koka and Pathak, 2006) in such a way that it impacts the development of the knowledge and potential of a firm to innovate and improve its competitive performance (Zahra and George, 2002).
The acquisition of knowledge cannot be understood without absorption capacity, given that new knowledge can be potentially assimilated, transformed and exploited (Lane et al., 2006; Johnson, 2017). There are high employee turnover rates in the field of hotel chains, which affects the retention of existing information and knowledge in the organization. Staff contact with clients is a key source of information on the markets and the business itself. Therefore, there is cause for knowledge acquisition and management to be professionally implemented in the hotel sector (Gjelsvik, 2002; Yang and Wan, 2004). For this reason, it is possible to assume that:
H1: In small and medium-sized hotels in Playa del Carmen, the marketing knowledge absorption capacity has a positive effect on the acquisition of tacit marketing knowledge.
Open culture of co-worker collaboration and its effect on the acquisition of tacit marketing knowledge.
Within the institutions there is a need for a culture of collaboration that will motivate the members of the organization to look for new ways of implementing processes, where the working hours and interaction among its members will contribute to the acquisition and sharing of knowledge (Kucharska and Kowalczyk, 2016).
The culture of collaboration is one of the most important conditions that can lead to the success of a business. Most employees have a curiosity and intellectual disposition that can facilitate the acquisition of knowledge and its dissemination (Davenport and Prusak, 2001; Kucharska and Kowalczyk, 2016). In the generation of intra-organizational knowledge, intensive communication is required, as well as a culture that accepts new ideas and is prepared to support the exploration of its processes and activities (Ruggles, 1998).
Some research (Zapata, 2004) has found that organizational culture is the main facilitator of knowledge, and that more open and change-oriented cultures are better able to acquire and transfer knowledge internally. Research in different fields has found that the culture of the organization has a positive effect on knowledge acquisition (Liao, Chang, Hu and Yueh, 2012). It has been found that a firm with an open and flexible culture is more likely to engage with learning actions, changing routines, processes or the value chain in favor of an appropriate strategic direction. Therefore, based on the above, it is proposed that:
H2. In small and medium-sized hotels in Playa del Carmen, an open culture of collaboration among co-workers positively influences the acquisition of tacit knowledge.
Mutual trust between co-workers and the acquisition of tacit marketing knowledge.
Mutual trust refers to the belief or expectation that, in order to carry out certain activities, support can be sought from another partner with the certainty that it will correspond to the necessary responsibility (Young and Wilkinson, 1989), and that the other person will not take advantage of the vulnerability actions of the requester (Swan, Trawick, Rink and Roberts, 1988). Trust is an important factor in building social relationships and exists when one party believes in the trustworthiness and integrity of the other (Morgan and Hunt, 1994; Hunt, Arnett and Madhavaram, 2006) and rests on the expectations and predictions of collaboration between the parties involved (Maurer, 2010).
Trust acts in relationships and facilitates both the access and dissemination of knowledge (Arrow, 1974; Nahapiet and Ghoshal, 1998). In any kind of social exchange, it is important to include inter-institutional and intra-organizational relationships (Massey and Dawes, 2007). It also plays a central role in knowledge acquisition and the sharing processes (Dhanaraj, Lyles, Steensma and Tihanyi, 2004; Maurer, 2010).
Previous research has found that trust generates benefits for the organization through interaction and collaboration (Dirks and Ferrin, 2001); furthermore, it has been shown that trust increases knowledge acquisition among members of a firm or among allies, leading to new business opportunities (Tsai and Ghohal, 1998; Maurer, 2010). In the area of marketing, Arnett and Wittmann (2014) tested a model of tacit knowledge sharing between sales and marketing and concluded that when confidence in the co-worker is greater, tacit knowledge sharing tends to increase.
By its very nature, tacit knowledge requires frequent personal interactions with other members of the organization for the acquisition and transfer of tacit knowledge. Thus, relationships characterized by high levels of trust are more conducive to encourage acquisition (Maurer, 2010) and the transfer of tacit knowledge (Lin, 2007). From the above, it is possible to assume that:
H3. Confidence in co-workers has a positive effect on the acquisition of tacit marketing knowledge.
Communication media richness and the acquisition of tacit marketing knowledge.
Communication processes can become drivers or barriers to the development of the willingness to share knowledge (Wiewiora, Trigunarsyah, Murphy and Coffey, 2013), but it also functions as a relevant mechanism for the acquisition of knowledge from internal and external sources (Boiral, 2002), as well as the assimilation of practices in small and medium- sized enterprises (Johnson, 2017).
Several authors (Mirc, 2013; Wiewiora et al., 2013) agree that the integration of teams and regular meetings are essential for the knowledge acquisition and transfer process, and that the application of rotations, cross-cutting job integration teams, and regular communication are considered to facilitate the flow of knowledge between the members of an organization (Mirc, 2013).
Although there are several communication mechanisms, informal intra-organizational communication also offers opportunities for the acquisition and transfer of tacit knowledge in the organization (Dyer and Hatch, 2006); interaction and communities of practice among the members of the firm can become drivers of this process because they provide the opportunity to share knowledge, even at the initiative of the collaborators themselves (Zapata, 2004). It is therefore proposed that:
H4. In small and medium-sized hotels in Playa del Carmen, communication media richness positively influences the acquisition of tacit marketing knowledge among employees.
Acquisition and transfer of tacit marketing knowledge
The process of acquiring and transferring knowledge undoubtedly involves several key people, one of whom is the holder of the knowledge and another is the recipient of the same. The result of knowledge acquisition depends on the efforts of both parties. Therefore, to motivate acquisition, the knowledge content received by a recipient and the source must perceive the knowledge as valuable (Desouza, Awazu and Wan, 2006).
The acquisition of tacit knowledge requires continuous and intense contact between employees (Kale, Singh and Perlmutter, 2000), and when knowledge is transferred from one person to another, it is interpreted by the recipient based on what they know and their experience. This may have a different meaning and value in the new environment. In marketing, tacit knowledge has been found to be a valuable resource which, when shared, increases opportunities for the development of new strategies in the different areas of marketing. The blockade and organizational barriers to their development can give only moderate results (Amiryany, Ard/ Pieter and Cloodt, 2012; Harvey, 2012). Therefore, it is proposed that:
H5. The acquisition of tacit marketing knowledge has a positive impact on the transfer of tacit marketing knowledge.
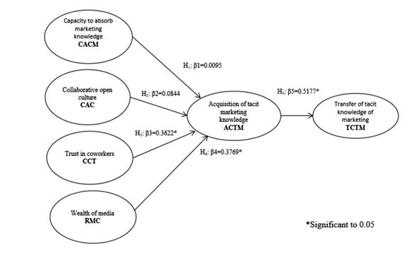
Figure 1 shows the conceptual model of tacit knowledge transfer that this research proposes. This model represents the relational links between constructions that represent Marketing Knowledge Absorption Capacity (CACM for its acronym in Spanish), Open Collaborative Culture (CAC for its acronym in Spanish), Trust in Co-workers (CCT for its acronym in Spanish) and Communication Media Richness (RMC for its acronym in Spanish), the Acquisition of Tacit Marketing Knowledge (ACTM for its acronym in Spanish), as well as the Transfer of Tacit Marketing Knowledge (TCTM for its acronym in Spanish). It also indicates the hypothetical relationship between the variables.
Methodology
A quantitative and cross-sectional research was conducted, as information was sought to test the hypotheses of the relationships established between study variables (Hair, Bush and Ortinau, 2010). Data collection was done via face-to-face personal surveys applied to managers or administrators, and reception, sales, customer service and room service managers whose roles were linked to marketing tasks in small and medium-sized hotels in the city of Playa del Carmen, Quintana Roo, Mexico.
A total of 229 surveys were obtained using a non-probabilistic convenience sampling technique to select potential respondents, during the months of October through December 2015. The sampling unit was 141 hotels located in the city of Playa del Carmen, Quintana Roo, achieving a coverage of 81.9% of establishments reported by the Riviera Maya Tourism Promotion Trust (2015). There was a participation in the study of 45% women and 55% men, of which 43% had a residence time in the hotel of up to one year and 37.6% noted that they had a residence time between 2 and 5 years. Most of the selected hotels considered having a category of 2 and 3 stars (19.9% and 49.6%, respectively). One-star hotels accounted for 16.3% of the sample and 4-star hotels accounted for 14.2%. Regarding the educational level of the surveyed personnel (Annex 1), slightly more than half (55%) had a high school degree and about 40% had a bachelor degree.
Measurement
The instrument used comprises 29 items. The measurement scales are interval scales, these being 5 and 7-point Likert scales (Hair et al., 2010). Cronbach’s alpha, for the entirety of the measured variables, had a value of 0.819.
It was found that the standard deviation in all items is greater than 1 in the dimensional analysis; on the other hand, Cronbach’s alpha evaluated internal consistency, where the first construct “marketing-knowledge absorption capacity” yielded an alpha of 0.932. Garson (2010) comments that in social sciences the alpha cut should be 0.80 or higher for a set of elements to be considered for a scale, but it is possible to use 0.70 as acceptable for confirmatory research (Cronbach, 1951; Thiétart, 2001). In the second construct “open culture to collaboration”, the alpha was of 0.865; in the third construct “trust in co-workers”, the alpha was of 0.919; in the fourth construct “cultural distance”, the alpha was of 0.779, with this consistency being the lowest of all and as such the decision was made to eliminate it from the evaluation of the model. The lowest value was found in the fifth construct “communication media richness” with 0.816; in the sixth construct “acquisition of tacit marketing knowledge”, the alpha was of 0.943; and in the seventh and final construct “transfer of tacit marketing knowledge”, the alpha was of 0.874.
Analysis of the results
Measurement model
For the statistical analysis of the data, the procedure followed was the Structural Equation Modeling (SEM) technique to examine complex models that present a large number of constructs, indicators and relationships (Barclay et al., 1995). Because Partial Least Squares (PLS) allows working with small samples and has less strict assumptions regarding data distribution (Chin and Newsted, 1999). In the Partial Least Squares Structural Equation Modeling (PLS-SEM), the model is described by two components (Tenenhaus et al., 2005): 1) the measurement model, which relates the manifest variables to the latent variable; and 2) the structural model, which shows the relationship between the latent variables. Structural models are validated in two stages (Henseler, Ringle and Sinkovicks, 2009): 1) review of the measurement model through various procedures; and 2) validation of the structural model.
Based on the rule proposed by Hulland (1999) on keeping items with loads of 0.7 or more, those indicators from reflective measurement models that did not reach the acceptable level of reliability (Annex 2) were eliminated. Convergence validity is evaluated with the Average Variance Extracted (AVE) value, which must be greater than 0.5 according to the Fornell- Larcker criterion (Seidel and Back, 2009). In the final model (model 2), the reflective constructs present a minimum value above the limit (0.59). Convergence validity is also demonstrated when the items carry a high load on their associated factors (load greater than 0.5) and these must be greater in the assigned construct than in any other. The cross-loads of the reflective indicators show a higher load in absolute value in the construct to which they have been assigned (Annex 3), this with respect to any other reflective construct (Seidel and Back, 2009).
Dillon-Goldsteins Rho coefficient (compound reliability index) is used to evaluate internal consistency (Fornell and Larcker, 1981). In the model, the composite reliability index for reflective constructs was greater than 0.88 (Annex 4), exceeding the minimum acceptable value of 0.70 (Seidel and Back, 2009; Hair, Anderson, Tatham and Black, 1998). With regard to discriminant validity, Fornell and Larcker (1981) suggest that an AVE score of 0.5 indicates an acceptable level of discriminant validity. The average variance extracted for reflective constructs varies between .59 and .87 (Annex 2). Said validity for reflective measurement models is also demonstrated when the root of the AVE average of each construct is greater than the correlation with any other latent variable (Seidel and Back, 2009; Delić and Lenz, 2008). In Annex 4, the matrix comparing the AVE root in the diagonal of the tables with the top triangle of the matrix containing correlations between constructs is presented. The AVE root is larger than the correlation for each respective column and row of reflective constructs, suggesting discriminant validity (Seidel and Back, 2009; Duarte and Raposo, 2010) and acceptable convergent (Chin, 1998; Duarte and Raposo, 2010). Seidel and Back (2009) agree that the discriminant validity is met by comparing the cross-loads of the indicators assigned to the reflective construct against the rest of them. In the model, no problems of discriminant validity are revealed (Annex 5), given that all indicators show higher loads in their respective constructs with respect to other reflective constructs (Duarte and Raposo, 2010).
Structural model
The model explains 26.80% of the TCTM variance (R2=26.80), directly through ACTM and indirectly through CCT and RMC. The bootstrapping technique with 200 sub-samples was used to estimate the significance of the path coefficients in the model and to statistically compare the estimators. The results of the proposed model (Figure 2) support 60% of our hypotheses (Table 1), with a 95% level of confidence.
Table 1 Assessment of the effects in Model 2
| Hypothesis | Path | Path Coefficient | Percentile 0.025* | Percentile 0.975* | Fulfillment of Hypothesis |
|---|---|---|---|---|---|
| H1 | CACM→ACTM | 0.010 | -0.105 | 0.128 | Not rejected |
| H2 | CAC→ACTM | 0.084 | -0.075 | 0.255 | Not rejected |
| H3 | CCT→ACTM | 0.362 | 0.208 | 0.486 | Rejected |
| H4 | RMC→ACTM | 0.377 | 0.193 | 0.538 | Rejected |
| H5 | ACTM→TCTM | 0.518 | 0.413 | 0.610 | Rejected |
*Significant with an alpha of 0.05, for a two-tailed test, ho: the path coefficient is equal to 0.
The results in Figure 2 indicated a direct, positive and significant effect of ACTM on CTM (β5 = 0.5177). Furthermore, the indirect effect of CCT on TCTM (β3* β5) resulting from applying the bootstrap technique (Kenny, 2015) was significant at 0.1848 (95% CI: .1089-.2617). Similarly, RMC indirectly supported TCTM, with an effect of .1932 (95% CI: .0975-.2829).
The proposed hypothesis regarding RMC and ACTM was significant and in the expected direction. So that RMC directly and positively affects ACTM (H4: β3 = 0.3769). In relation to CCT, the model indicates the strength of the direct and significant relationship with ACTM (β3 -0.3622), supporting hypothesis H3.
Discussion and conclusions
The empirical evidence found that trust in co-workers and communication media richness positively affect the acquisition of tacit marketing knowledge in small and medium-sized hotels in the city of Playa del Carmen, whereas the marketing knowledge absorption capacity and the open collaborative culture do not have a significant effect on the acquisition of said knowledge.
Contrary to what was suggested, hypothesis 1 could not be accepted given that the marketing knowledge absorption capacity did not have a significant effect on the acquisition of tacit marketing knowledge. Theory closely links absorption capacity with knowledge acquisition, especially with aspects of identification and assimilation of new knowledge (Johnson, 2017). Given the results in the sector and the context studied, we believe that it is necessary to continue studying the behavior of this effect in the hotel sector in Mexico and, particularly, in small and medium-sized enterprises, since absorption capacity is manifested as an ability and desire for learning (Rodríguez et al., 2003) and the use of knowledge to improve personal and organizational performance.
An open culture of collaboration between co-workers was found to have no effect on the acquisition of tacit marketing knowledge, thus hypothesis 2 could not be verified. Empirical research (Zapata, 2004) has found that culture is a relevant factor (Liao et al., 2012), and that it is even the most important predictor of knowledge. However, among the marketing partners of the hotels of Playa del Carmen, an open collaborative culture does not affect knowledge acquisition. A possible explanation for this could a greater need, on the part of the hotel companies studied, to develop the contingency factors of the organizational culture sustained in the selection, training, leadership and its process of professionalization of the human factor (Flores-Ortiz, Vega-López and Chávez-Moreno, 2015). Given that an open and flexible organizational culture has the permanent possibility of learning and sharing knowledge, it is advisable to continue studying the behavior of this variable in small and medium-sized hotels in other contexts.
Contrary to the above, it was found that trust in co-workers affects the acquisition of tactical marketing knowledge, thus hypothesis 3 was proven. Trust is based on positive aspects that contribute to the possibility of acquiring and transferring knowledge that supports the construction of collaborative organizational actions (Maurer, 2010). Therefore, small and medium-sized enterprises in the city of Playa del Carmen should stimulate interactions among the members of the organization so that knowledge based on market experience and judgment becomes a common dynamic and practice in the organization.
Hypothesis 4 was also proven, given that the communication media richness of the organization has an important and significant effect on the acquisition of tacit marketing knowledge. The communication media used by these companies appear to facilitate the quick and efficient acquisition of tacit knowledge (Zapata, 2004). The communication media used may include meetings, opinions, suggestions, e-mails and any other means that make it easier for hotel marketing staff to acquire new tacit knowledge to perform their tasks. Finally, the capitalization of the acquisition of tacit marketing knowledge occurs when recipients, in addition to adopting, apply the new knowledge in the activities they develop in their workplaces. This not only makes the knowledge significant (Zapata, 2004), but also allows it to be transferred to others, which becomes a valuable process for the organization, since tacit knowledge, by its nature, is usually more personal and difficult to communicate or transfer.
This study makes a small contribution to understanding how key variables in the acquisition of tacit marketing knowledge are related, and also corroborates the effect of this on the transfer of marketing knowledge in small and medium-sized tourism hosting companies in a Mexican context. However, there are certain limitations, since the research data were collected following a non-probabilistic convenience sampling. Therefore, the findings of this study are not generalizable to the population, nor can they be extended to the Mexican hotel sector. As such, it may be relevant for future studies to replicate the research in other regions of Mexico, other hotel sizes, or in companies linked to the sector (restaurants, shops, among others). Additionally, we also suggest evaluating the impact of the transfer on other variables such as profitability, profits, competitive advantage and brand positioning.
Referencias
Ambrosini, V. & Bowman, C. (2001). Tacit knowledge: Some suggestions for operationalization. Journal of Management Studies, 38(6), 811-829. https://doi.org/10.1111/1467-6486.00260 [ Links ]
Amiryany, N., Ard-Pieter, H. & Cloodt, M. (2012). Acquisition reconfiguration capability. European Journal of Innovation Management, 15(2), 177-191. http://dx.doi.org/10.1108/14601061211220 [ Links ]
Archibugi, D. & Pietrobelli, C. (2003). The globalisation of technology and its implications for developing countries: Windows of opportunity or further burden. Technological Forecasting and Social Change, 70(9), 861-883. http://dx.doi.org/10.1016/S0040-1625(02)00409-2 [ Links ]
Arnett, D. B. & Wittmann, C.M. (2014). Improving marketing success: The role of tacit knowledge exchange between sales and marketing. Journal of Business Research, 67, 324-331. http://dx.doi.org/10.1016/j.jbusres.2013.01.018 [ Links ]
Arrow, K. J. (1974). The limits of organization. New York, NY: Norton. [ Links ]
Barclay, D., Higgins, C. & Thompson, R. (1995). The partial least squares approach to causal modeling: personal computer adoption and use as an illustration. Technology Studies, 2(2), 285-309. [ Links ]
Bennett, R. (1999). Foreign marketing control decisions of firms engaged in west east technology transfer: A test of the transactions cost hypothesis. International Journal of Technology Management, 17(4). 402-420. http://dx.doi.org/10.1504/IJTM.1999.002721 [ Links ]
Berchicci, L. (2013). Towards an open R&D system: Internal R&D investment, external knowledge acquisition and innovative performance. Research Policy, 42(1), 117-127. https://doi.org/10.1016/j.respol.2012.04.017 [ Links ]
Boiral, O. (2002). Tacit knowledge and environmental management. Long Range Planning, 35(3), 291-317. https://doi.org/10.1016/s0024-6301(02)00047-x [ Links ]
Chin, W. W. (1998). The partial least squares approach to structural equation modeling. En G. Marcoulides (Ed.). Modern Methods for Business Research (pp.295-336). Mahwah, NJ: Lawrence Erlbaum. [ Links ]
Chin, W. W. & Newsted, P. R. (1999). Structural equation modeling analysis with small samples using partial least squares. Statistical strategies for small sample research, Thousand Oaks, CA: Sage Publications; 307-341. [ Links ]
Cohen, W. M., Levinthal, D. A. (1989). Innovation and learning: the two faces of R & D. The Economic Journal, 99(397), 569-596. https://doi.org/10.2307/2233763 [ Links ]
Collins, C. J. & Smith, K. G. (2006). Knowledge exchange and combination: The role of human resource practices in the performance of high-technology firms. Academy of Management Journal, 49(3), 544-560. https://doi.org/10.5465/amj.2006.21794671 [ Links ]
Cooper, C. (2006). Knowledge management and tourism. Annals of Tourism Research, 33(1), 47-64. https://doi.org/10.1016/j.annals.2005.04.005 [ Links ]
Cronbach, L.J. (1951). Coefficient alpha and the internal structure of test. Psychometrika, 16, september, 197-334. https://doi.org/10.1007/bf02310555 [ Links ]
Davenport, T. H., & Prusak, L. (2000). Working knowledge: how organizations manage what they know. Boston MA: Harvard Business School Press. https://doi.org/10.5860/choice.35-5167 [ Links ]
Davenport, T. H. & Prusak, L. (2001). Conocimiento en acción. Cómo las organizaciones manejan lo que saben. (1a. Ed.) Buenos Aires: Prentice Hall. [ Links ]
Delić, D. & Lenz, H-J. (2008). Benchmarking user perceived impact for web portal success evaluation. JIOS, 32(1), 1-14. Disponible en: http://jios.foi.hr/index.php/jios/article/view/53/47 [ Links ]
Desouza, K.C., Awazu, Y. & Wan, Y. (2006). Factors governing the consumption of explicit knowledge. Journal of the American Society for Information Science and Technology, 57(1), 36-43. http://dx.doi.org/10.1002/asi.20250 [ Links ]
Dhanaraj, C., Lyles, M. A., Steensma, H. K. & Tihanyi, L. (2004). Managing tacit and explicit knowledge transfer in IJTs: The role of relational embeddedness and the impact on performance. Journal of International Business Studies, 35(5), 428-442. https://doi.org/10.1057/palgrave.jibs.8400098 [ Links ]
Dyer, J. H. & Hatch, N. W. (2006). Relation-specific capabilities and barriers to knowledge transfers: creating advantage through network relationships. Strategic Management Journal, 27(8), 701-719. https://doi.org/10.1002/smj.543 [ Links ]
Dirks, K. T. & Ferrin, D. L. (2001). The role of trust in organizational settings. Organization Science, 12(4), 450-467. https://doi.org/10.1287/orsc.12.4.450.10640 [ Links ]
Duarte, P. A. O. & Raposo, M. L. B. (2010). A PLS Model to Study Brand Preference: An Application to the Mobile Phone Market. Esposito Vinzi et al. (eds.) Handbook of Partial Least Squares, Springer Handbooks of Computational Statistics. November, 449-485. http://dx.doi.org/10.1007/978-3-540-32827-8_21 [ Links ]
Easterby-Smith, M. & Prieto, I. M. (2008). Dynamic capabilities and knowledge management: an integrative role for learning?. British Journal of Management, 19(3), 235-249. https://doi.org/10.1111/j.1467-8551.2007.00543.x [ Links ]
Flores-Ortiz, M. V., Vega-López, A. & Chávez-Moreno, E. A. (2015). Factores de contingencia que inciden en la profesionalización de las empresas familiares del sector comercio en Tijuana, BC, México. Revista Internacional Administración y Finanzas, 8(3), 15-29. [ Links ]
Fornell, C. & Larcker, D. (1981). Evaluating structural equation models with unobservable variables and measurement error. Journal of Marketing Research, 18(1), 39-50. https://doi.org/10.2307/3151312 [ Links ]
Garson, G. D. (2010). Multiple Regression. Statnotes: Topics in Multivariate Analysis de North Carolina State University. Disponible en http://faculty.chass.ncsu.edu/garson/PA765/regress.htm#multicollinearity [ Links ]
Gjelsvik, M. (2002). Hotels as Learning Arenas. Scandinavian Journal of Hospitality and Tourism, 2(1), 31-48. http://dx.doi.org/10.1080/150222502760347527. [ Links ]
Grant, R. M. (1996). Toward a knowledge-based theory of the firm. Strategy Management Journal, 17, 109-122. https://doi.org/10.1002/smj.4250171110 [ Links ]
Gummesson, E. (2017a). From relationship marketing to total relationship marketing and beyond. Journal of Services Marketing, 31(1), 16-19. https://doi.org/10.1108/jsm-11-2016-0398 [ Links ]
Gummesson, E. (2017b). Case theory in business and management: reinventing case study research. London: Sage. https://doi.org/10.4135/9781473920811 [ Links ]
Hair, J. F., Jr., Anderson, R. E., Tatham, R. L. & Black, W. C. (1998). Multivariate data analysis (5th ed.). London: Prentice Hall International. [ Links ]
Hair, J.F.; Bush, R.P. & Ortinau, D.J. (2010). Investigación de Mercados: en un ambiente de información digital. 4ª ed. Mexico: MacGraw-Hill. [ Links ]
Harvey, J. (2012). Managing organizational memory with intergenerational knowledge transfer, Journal of Knowledge Management, 16(3), 400-417. http://dx.doi.org/10.1108/13673271211238733. [ Links ]
Henseler, J., Ringle, C. M. & Sinkovics, R. R. (2009). The use of partial least squares path modeling in international marketing. Advances in International Marketing. 20, 277-319. http://dx.doi.org/10.1108/S1474- 7979(2009)0000020014. [ Links ]
Hjalager, A. M. (2002). Repairing innovation defectiveness in tourism. Tourism Management, 23(5), 465-474. https://doi.org/10.1016/s0261-5177(02)00013-4 [ Links ]
Huang, C. M., Chang, H. C. & Henderson, S. (2008). Knowledge transfer barriers between research and development and marketing groups within Taiwanese small-and medium-sized enterprise high-technology new product development teams. Human Factors and Ergonomics in Manufacturing & Service Industries, 18(6), 621-657. https://doi.org/10.1002/hfm.20130 [ Links ]
Hulland, J. (1999). Use of partial least squares (PLS) in strategic management research: a review of four recent studies. Strategic Management Journal, 20(2), 195-204. http://dx.doi.org/10.1002/(SICI)1097-0266(199902). [ Links ]
Hunt, S. D., Arnett, D. B. & Madhavaram, S. (2006). The exploratory foundations of relationship marketing theory. The Journal of Business and Industrial Marketing, 2(1/2), 72-87. http://dx.doi.org/10.1108/10610420610651296. [ Links ]
Inkpen, A. (2008). Managing KT in international alliances. Thunderbird International Business Review, 50 (2), 77-90. https://doi.org/10.1002/tie.20180 [ Links ]
Instituto Nacional de Estadística e Informática [INEGI] (2013). Sistema de Cuentas Nacionales de México. Disponible en: www.inegi.org [ Links ]
Jafari, M. & Mozhden, A. (2013). Classification of human resources based on measurement of tacit knowledge. Journal of Management Development, 32(4), 376-403. http://dx.doi.org/10.1108/02621711311326374 [ Links ]
Johnson, M. P. (2017). Knowledge acquisition and development in sustainability-oriented small and medium-sized enterprises: Exploring the practices, capabilities and cooperation. Journal of Cleaner Production, 142, 3769-3781. https://doi.org/10.1016/j.jclepro.2016.10.087 [ Links ]
Kale, P., Singh, H. & Perlmutter, H. (2000). Learning and protection of proprietary assets in strategic alliances: building relational capital. Strategic Management Journal, 21(3), 217-237. http://dx.doi.org/10.1.1.607.7854yrep=re-p1ytype=pdf [ Links ]
Kang, S. C., Morris, S. S. & Snell, S. A. (2007). Relational archetypes, organizational learning, and value creation: Extending the human resource architecture. Academy of Management Review, 32(1), 236-256. https://doi.org/10.5465/amr.2007.23464060 [ Links ]
Kenny, D.A. (2015). Mediation. Disponible en http://davidakenny.net/cm/mediate.htm. https://doi.org/10.1002/9781118445112.stat06605 [ Links ]
Kucharska, W. & Kowalczyk, R. (2016). Trust, collaborative culture and tacit knowledge sharing in project management-a relationship model. Proceedings of the 13th international conference on intellectual capital, knowledge management & organizational learning: ICICKM 2016, 159-166. DOI: 10.13140/RG.2.2.25908.04486 [ Links ]
Lane, P.J., Koka, B.R. & Pathak, S. (2006). The reification of absorptive capacity: a critical review and rejuvenation of the construct. Academy of Management Review, 31(4), 833-863. https://doi.org/10.5465/amr.2006.22527456 [ Links ]
Liao, Y. & Barnes, J. (2015). Knowledge acquisition and product innovation flexibility in SMEs. Business Process Management Journal, 21(6), 1257-1278. https://doi.org/10.1108/bpmj-05-2014-0039 [ Links ]
Liao, S. H., Chang, W. J., Hu, D. C. & Yueh, Y. L. (2012). Relationships among organizational culture, knowledge acquisition, organizational learning, and organizational innovation in Taiwan’s banking and insurance industries. The International Journal of Human Resource Management, 23(1), 52-70. https://doi.org/10.1080/09585192.201 1.599947 [ Links ]
Lin, C. P. (2007). To share or not to share: Modeling tacit knowledge sharing its mediators and antecedents. Journal of Business Ethics, 70(4), 411-428. http://dx.doi.org/10.1007/s10551-006-9119-0. [ Links ]
Ma, J., Choi, B. & O’Connor, G. (2016). Marketing’s role in capturing value from innovation: Knowledge resources, strategic emphasis, and firm value. In Management of Engineering and Technology (PICMET), 2016 Portland International Conference on IEEE, 1271-1277. https://doi.org/10.1109/picmet.2016.7806634 [ Links ]
Massey, G. R. & Dawes, P. L. (2007). Personal characteristics, trust, conflict, and effectiveness on marketing/sales working relationships. European Journal of Marketing, 41(9/10), 1117-1145. https://doi.org/10.1108/03090560710773372 [ Links ]
Maurer, I. (2010). How to build trust in inter-organizational projects: The impact of project staffing and project rewards on the formation of trust, knowledge acquisition and product innovation. International Journal of Project Management, 28(7), 629-637. https://doi.org/10.1016/j.ijproman.2009.11.006 [ Links ]
Mirc, N. (2013). Human impacts on the performance of mergers and acquisitions. Advances in Mergers and Acquisitions, 12, December, 1-31. http://dx.doi.org/10.1108/S1479-361X(2013)0000012004 [ Links ]
Mohamad, O., Ramayah, T. & Hathaivaseawong, N. (2010). Transfer of marketing knowledge in Thai international joint venture firms. Asian Academy of Management Journal, 15(2), 197-216. [ Links ]
Morgan, R. M. & Hunt, S. D. (1994). The commitment -trust theory of relationship marketing. The Journal of Marketing, 58(3), 20-38. https://doi.org/10.2307/1252308 [ Links ]
Nahapiet, J. & Ghoshal, S. (1998). Social capital, intellectual capital, and the organizational advantage. Academy of Management Review. 23(2). 242-266. https://doi.org/10.5465/amr.1998.533225 [ Links ]
Nonaka, I. & Takeuchi, H. (1995). The knowledge-creating company: How Japanese Companies Create the Dynamics of Innovation. New York-Oxford: Oxford University Press. https://doi.org/10.1016/0024-6301(96)81509-3 [ Links ]
Rodríguez Antón, J., Oliva, F. & Laguna, M. (2003). Cambio organizativo y gestión del conocimiento en el sector turismo. XII Congreso AECA. Disponible en: Disponible en: https://www.google.com.mx/?gws_rd=ssl#q=Cambio+organizativo+y+-gesti%C3%B3n+del+conocimiento+en+el+sector+turismo%2C+Comunicaci%C3%B3n+presentada+al+XII+-Congreso+AECA . (fecha de consulta: 12 de marzo 2016) [ Links ]
Ruggles, R. (1998). The state of the notion: Knowledge management in practice. California Management Review, 40(3), 80-89. http://dx.doi.org/10.2307/41165944. [ Links ]
Secretaría de Turismo [SECTUR]. (2014). Sector Turismo, el mayor generador de empleos. Disponible en www.sectur.gob.mx [ Links ]
Seidel, G. & Back, A. (2009). Success factor validation for global Erp.17th. European Conference on Information Systems. Research Paper Manuscript. ID: ECIS2009-0098.R1. Submission Type: Research Paper. Disponible en: Disponible en: https://www.alexandria.unisg.ch/213715/1/ecis2009-0098.pdf (fecha de consulta 26 de marzo del 2016) [ Links ]
Simonin, B. L. (1999). Ambiguity and the process of knowledge transfer in strategic alliances. Strategic Management Journal, 20(7), 595-623. http://dx.doi.org/10.1002/(SICI)1097-0266(199907) [ Links ]
Sistema Integral de Información de Mercados Turísticos (2014). Inteligencia de Mercados. Sector turístico en México. Disponible en: Disponible en: http://www.siimt.com (fecha de consulta 26 de marzo del 2016) [ Links ]
Swan, J. I., Trawick Jr., F., Rink, D. & Roberts, J. (1988). Measuring dimensions of purchaser trust of industrial salespeople. Journal of Personal Selling & Sales Management, 8(1), 1-9. URL: http://www.jstor.org/stable/20832436 [ Links ]
Szulanski, G. (2000). The process of knowledge transfer: A diachronic analysis of stickiness. Organizational Behavior and Human Decision Processes, 82(1), 9-27. https://doi.org/10.1006/obhd.2000.2884 [ Links ]
Tenenhaus, M., Vinzi, V.E., Chatelin, Y.-M. & Lauro, C. (2005). PLS pathmodeling. Computational Statistics and Data Analysis, 48(1), 159-205. http://dx.doi.org/10.1016/j.csda.2004.03.005. [ Links ]
Thiétart, R. A. (2001). Doing management research: a comprehensive guide. Sage Publications Ltd. France. [ Links ]
Tsai, W. & Ghoshal, S. (1998). Social capital and value creation: The role of intrafirm networks. Academy of management Journal, 41(4), 464-476. https://doi.org/10.2307/257085 [ Links ]
Wiewiora, A., Trigunarsyah, B., Murphy, G. & Coffey, V. (2013). Organizational culture and willingness to share knowledge: A competing values perspective in Australian context. International Journal of Project Management, 31(8), 1163-1174. https://doi.org/10.1016/j.ijproman.2012.12.014 [ Links ]
Yang, J. T. & Wan, C. S. (2004). Advancing organizational effectiveness and knowledge management implementation. Tourism Management, 25(5), 593-601. http://dx.doi.org/10.1016/j.tourman.2003.08.002. [ Links ]
Yli-Renko, H., Autio, E. & Sapienza, H. J. (2001). Social capital, knowledge acquisition, and knowledge exploitation in young technology-based firms. Strategic Management Journal, 22(6-7), 587-613. https://doi.org/10.1002/smj.183 [ Links ]
Young, C. L. & Wilkinson, I. F. (1989). The role of trust and co-operation in marketing channels: A preliminary study. European Journal of Marketing, 23(2), 109-121. http://dx.doi.org/10.1108/EUM0000000000550. [ Links ]
Zahra, S. A. & George, G. (2002). Absorptive capacity: A review, reconceptualization, and extension. Academy of Management Review, 27(2), 185-203. https://doi.org/10.2307/4134351 [ Links ]
Zapata, L. E. (2004). Los determinantes de la generación y la transferencia del conocimiento en pequeñas y medianas empresas del sector de las tecnologías de la información de Barcelona. Tesis Doctoral. Universidad Autónoma de Barcelona, Bellaterra, España. Disponible en http://hdl.handle.net/10803/3955 [ Links ]
Received: July 15, 2016; Accepted: May 23, 2017










texto en 




