Introducción
Las actividades cívico-culturales en la educación básica son esenciales para la formación integral del estudiantado, pues les familiarizan con los usos, costumbres y fechas patrias del Estado mexicano, lo cual promueve la convivencia, la organización y la paz (Muñoz-Agredo et al. 2014). Estas celebraciones, parte de la tradición escolar y adaptadas a contextos regionales, constituyen prácticas culturales fundamentales que integran socialmente al individuo (Martínez-García 2008). Desde el ámbito educativo, se busca que los alumnos reconozcan la diversidad cultural y convivan desde valores compartidos (Garza-Leal y Llanes-Alberdi 2018). Actividades como el arte, el deporte y el baile elevan la autoestima, creatividad y conocimientos, integrando a niñas y niños en prácticas cívico-culturales.
La Secretaría de Educación Pública (SEP 2017) reconoce estas actividades como elementos que inciden en el aprendizaje temprano, por lo cual es clave considerar la percepción de docentes, directivos y familias (SEP 2006). No obstante, persiste la ausencia de herramientas para valorarlas, justificando este estudio. Desde el paradigma crítico, Carr y Kemmis (1986) enfatizan la necesidad de activar las voces de los actores educativos, especialmente padres y madres, para mejorar la calidad educativa y transformar la realidad escolar desde una lógica de equidad y participación.
Con un enfoque mixto, la fase cualitativa del estudio buscó comprender las percepciones de madres y padres sobre las actividades cívico-culturales en primarias, valorando su participación y aporte al desarrollo estudiantil. La fase cuantitativa, la cual incluyó también la opinión de docentes y directivos, analizó tres variables construidas teórico-inductivamente: “celebración”, “organización” y “participación de padres, madres e hijos”. Estas permitieron formular un modelo de medida y derivar hipótesis de ajuste, correlación y comparación detalladas en la sección de metodología.
Se enfatiza, además, lo siguiente: el estudio tiene como objeto principal el desarrollo y la validación del instrumento, atendiendo criterios psicométricos rigurosos para garantizar su fiabilidad y validez. No obstante, además de la aplicación del instrumento, se presentan datos empíricos iniciales que permiten explorar de manera preliminar la percepción y valoración de las actividades cívico-culturales por parte de las familias. Esta doble perspectiva aporta no solo la construcción técnica de la herramienta, sino también una primera aproximación al fenómeno que busca medirse, lo cual enriquece la comprensión del campo de estudio y refuerza la relevancia de contar con instrumentos válidos y aplicables en contextos reales.
Organización de actividades en la comunidad escolar
Primeramente, es indispensable conceptualizar las expresiones: celebración, festejo y conmemoración. En este marco, los términos son un conjunto de ceremonias y rituales implementados en fechas particulares en las cuales se rinde honor a héroes, para celebrar o conmemorar sus actos en la historia. El festejo, en dicho caso, sirve como medio de divulgación en la sociedad (González-Reyes 2013). De igual modo, la conmemoración es entendida como una actividad intelectual dando cuenta sobre los lazos entre el pasado, presente y futuro de la ciudadanía que se está formando (Bertrand 2011).
La variable organización tiene un relieve en la dirección de centros escolares según Fuentes-Sordo (2015). De esta manera, la organización escolar comprende realizar un análisis contextual de la educación, el cual conlleve a un proceso sistemático de aprendizaje que, al mismo tiempo, contemple la ordenación y gestión de recursos y actividades de diferente índole para abordar realidades socioculturales. De igual manera, la autora sostiene como requerimiento una interacción de los distintos elementos y factores, especialmente humanos, donde se busque la armonía entre instalaciones, materiales y personas, de forma secuencial y coherente.
Por otro lado, la organización escolar requiere la consideración de los elementos estructurales y funcionales que, de manera sistémica, garanticen las interrelaciones. Adicionalmente, la organización busca atender la escuela y las características propias de los educandos, maestros, familia y región. De esta forma, la variable “organización” debe asegurar el comportamiento de la comunidad educativa como un sistema; ello implica una interconexión, la cual permita que la acción de un componente del sistema afecte a los demás (Nelson-Chacón et al. 2019).
Participación de padres, madres e hijos en actividades cívico-culturales
En el contexto de las actividades cívico-culturales escolares, se subraya la relevancia de la participación activa de las familias como un pilar esencial para el desarrollo integral de los estudiantes (Jandette-Castillo y Ruiz-Maturano 2025). Esta colaboración no solo impacta el éxito académico, sino que también fortalece el sentido de identidad y pertenencia comunitaria. De igual manera, Valdés-Cuervo y Urías-Murrieta (2011) argumentan que la disposición de los padres y madres para involucrarse en estos eventos muestra su compromiso con la formación social y cultural de sus hijos, contribuyendo así a un entorno enriquecedor donde los estudiantes se sienten motivados y acompañados.
La participación de los estudiantes en actividades artísticas y culturales -ya sea a través de presentaciones de canto, teatro o danza- refleja el entusiasmo y la motivación impulsados por el respaldo de sus familias. Razeto (2016) destaca la manera en la cual, la presencia y apoyo familiar en estas actividades fomenta la confianza en los niños y jóvenes, promoviendo un ambiente donde ellos mismos se convierten en agentes motivadores para sus compañeros. La autora también menciona que, en las comunidades educativas donde los padres muestran una disposición favorable y colaborativa al apoyar las actividades escolares, se generan redes de apoyo y un espíritu de solidaridad. Esta colaboración no solo facilita el desarrollo de los estudiantes en eventos específicos, sino la creación de una base de confianza, la cual permite a las escuelas y familias trabajar en conjunto para lograr un aprendizaje integral, donde los valores cívicos y culturales son compartidos y vividos activamente.
Celebración de actividades cívico-culturales
El involucramiento de las familias se da principalmente en el ámbito académico, mientras que su participación en actividades extracurriculares y en acciones orientadas a fortalecer su propia formación es limitada. Se percibe que la escuela solicita su presencia sobre todo para reuniones académicas, y en menor medida para invitaciones a participar o a celebraciones. Esto indica que la relación escuela-familia se centra en actividades formales y recreativas, restringiendo así su implicación en otras dimensiones de participación (Mendoza-Santana y Cárdenas-Sacoto 2022).
El rol del personal docente y directivo es fundamental en este proceso, pues su liderazgo contribuye a que las actividades tengan una organización coherente y significativa, vinculando además estas celebraciones con temas de clase, los cuales pueden aplicar los estudiantes en su vida cotidiana. Por tanto, las activi dades cívico-culturales en la escuela no solo preservan y celebran tradiciones, sino, también, promueven aprendizajes significativos fortaleciendo el tejido social y cultural de la comunidad educativa (Romero-Díaz 2024).
Basados en el enfoque filosófico de Angulo-Hernández y León-Salazar (2010) sobre los rituales y la cultura en el ámbito escolar, podemos señalar que las celebraciones de actividades culturales en las escuelas son una forma de socialización, la cual promueve tanto la identidad escolar como el arraigo a tradiciones y costumbres locales. Estas celebraciones, mediante su repetición y estructura, actúan como rituales que los estudiantes aprenden a identificar con su comunidad educativa, fortaleciendo así el sentido de pertenencia e identidad regional. Además, estos actos cívico-culturales en la escuela no solo conservan las tradiciones comunitarias, sino, también, introducen elementos nuevos permitiendo a la cultura escolar adaptarse y evolucionar sin perder su esencia.
Estos últimos autores destacan el fomento, por parte de estos rituales, de un ambiente de convivencia saludable y colaboración entre los estudiantes, quienes participan activamente en actividades como cantos, bailes y representaciones teatrales.
Este compromiso compartido en las celebraciones impulsa valores de cooperación y respeto mutuo; mientras los materiales, adornos y decoraciones usados durante los eventos reflejan y refuerzan la identidad cultural que se busca preservar.
Perspectiva interdisciplinaria de las actividades cívico-culturales
El estudio de las actividades cívico-culturales en la escuela primaria requiere de una mirada interdisciplinaria e integradora de saberes provenientes de la pedagogía, la sociología, la psicología y las ciencias políticas. Desde la pedagogía, estas actividades refuerzan los aprendizajes significativos y la educación integral (Martínez-García 2008; Garza-Leal y Llanes-Alberdi 2018). La sociología aporta marcos para comprender la forma en la cual estos eventos fortalecen la cohesión social y construyen identidad comunitaria (Bertrand 2011; Nelson-Chacón et al. 2019).
La psicología, en particular desde la teoría sociocultural de Vygotsky (1978), destaca el desarrollo humano mediado por la cultura y la interacción social, lo cual permite entender que las actividades cívico-culturales escolares, aunque no fueron abordadas directamente por este experto, pueden ser interpretadas como actividades mediadoras y favorecedoras de la interiorización de normas, valores y conocimientos culturalmente significativos.
Además, desde la ciencia política y la gestión pública, estas prácticas se entienden como fundamentales para la formación de ciudadanía activa y la promoción de valores democráticos desde la infancia (Parra-Monserrat y Segarra-Estarelles 2012). La administración educativa, por su parte, aborda la organización escolar como un fenómeno sistémico, el cual requiere coordinación, liderazgo y participación colectiva (Fuentes-Sordo 2015).
Estudios previos de actividades cívico-culturales en educación básica
Son escasos los trabajos en las bases de datos o motores de búsqueda en línea relacionados con las actividades cívico-culturales realizadas en escenarios educativos. Uno de los trabajos que se logró rescatar es el de dos fechas festivas de la Comunidad Valenciana y su estilo de celebración en las aulas educativas (Parra-Monserrat y Segarra-Estarelles 2012). Dentro de la narrativa, se argumenta el valor tanto histórico como cultural de las conmemoraciones de este tipo y con la finalidad de formar ciudadanos patriotas. Asimismo, se sostiene que a partir de las celebraciones es posible promover una pedagogía ciudadana desde un enfoque crítico e incluso intercultural. Es en dicho marco que la escuela representa un papel sobresaliente al fomentar los valores patrios. No obstante, en muchas ocasiones, las escuelas banalizan el significado de los días conmemorativos, aunque esto es una cuestión no generalizable debido a haber centros escolares donde sí se realizan celebraciones de forma relevante.
En el plano nacional mexicano, también existen estudios de conmemoración de fiestas cívicas en las cuales se recuerda a los héroes, y su utilidad para promover una escolarización de los diferentes sectores, especialmente públicos, donde se hace especial alusión al 16 de septiembre como la fecha más influyente (Martínez-Carmona 2019). De esta manera, se aprecia una politización de la educación encaminada a la creación de un sentido de identidad en los niños, las niñas y adolescentes con el país, relacionándose estrechamente con un espacio republicano.
Por otra parte, existen investigaciones sobre las prácticas pedagógicas canalizadas a dirigir el acto educativo de una manera interactiva, para aprender desde un enfoque intercultural e interdisciplinar, las cuales indican la propiciación por parte de dichas actividades del desarrollo cognitivo, procedimental y actitudinal de los discentes. Esto se debe a que se fomenta una didáctica activa centrada en los alumnos, en la cual se favorecen ambientes de aprendizaje tanto cooperativos como colaborativos. Asimismo, se busca fomentar la cultura por medio de actividades que promuevan los valores cívicos, patrióticos y éticos, para aportar al desarrollo de una identidad nacional en los niños y las niñas, y, al mismo tiempo, rebasen las viejas estructuras sociales de corte colonial al insertarse en una nueva epistemología y ciencias de la educación, con el objetivo de encauzar una formación integral (Reascos-Landin y Granda-Ayabaca 2020).
Metodología
Se siguió un enfoque mixto con métodos y técnicas cualitativas y cuantitativas (Creswell y Plano-Clark 2018). En tal sentido, el estudio siguió una corriente de pensamiento pragmatista al recurrir a los medios y recursos necesarios y disponibles para la construcción del objeto de estudio, es decir, el desarrollo y valida ción psicométrica de un instrumento de evaluación, para medir las actividades cívico-culturales en escuelas primarias, así como el análisis correlacional y comparativo. Asimismo, nuestra postura se combinó con el enfoque crítico al buscar activar las voces de todos los actores involucrados (Carr y Kemmis 1986).
Instrumentos. Para la recolección de datos cuantitativos se utilizó una encuesta Likert, por ser este instrumento altamente compatible con investigaciones cualitativas (Ñaupas-Paitán et al. 2018); aun así, se siguieron criterios estrictos para la validación psicométrica del instrumento mediante un análisis factorial confirmatorio (Brown 2015; Kline 2023). Este procedimiento resulta adecuado cuando existe un respaldo teórico robusto respecto a las variables que se desean analizar, o bien, cuando se dispone de evidencia empírica previa obtenida mediante un análisis factorial exploratorio (AFE). En el caso de este estudio, la elaboración de la escala se sustenta en el primer criterio como justificación teórica y metodológica, complementada por la experiencia empírica de enfoque mixto acumulada durante tres años de investigación.
La primera dimensión de la escala Likert “Celebración de actividades cívico-culturales” se fundamenta de las aportaciones teóricas de González-Reyes (2013), Bertrand (2011), Nelson-Chacón et al. (2019). El constructo está conformado por 12 ítems:
1. En las celebraciones se toman en cuenta a estudiantes de todos los grupos.
2. Las actividades festejadas contribuyen a generar en los y las estudiantes una identidad escolar.
3. Las celebraciones aportan a generar en las y los estudiantes una identidad según los usos y costumbres de la región.
4. Las actividades celebradas fomentan en los y las estudiantes una identidad nacional.
5. Los festejos propician una convivencia sana entre los niños y niñas.
6. Las actividades realizadas son de gran utilidad para la vida educativa de la escuela.
7. Las celebraciones cívico-culturales cumplen con las tradiciones de su región.
8. Las celebraciones mantienen las tradiciones de la comunidad incorporando algunos elementos nuevos.
9. Las celebraciones se vinculan con las temáticas de clase.
10. Las actividades cívico-culturales establecen un vínculo entre la escuela y la vida cotidiana de los y las estudiantes.
11. El personal docente y directivo dirigen las celebraciones con buen liderazgo.
12. Los materiales, adornos y decoraciones utilizados se relacionan con las actividades cívico-culturales.
La segunda dimensión, “Organización de actividades cívico-culturales”, se sustenta de las aportaciones teóricas de Jandette-Castillo y Ruiz-Maturano (2025), Valdés-Cuervo y Urías-Murrieta (2011) y Razeto (2016). El constructo contempla 13 ítems:
13. El trabajo del personal docente permite la realización de las actividades cívico-culturales con buena organización.
14. Las celebraciones se planean tomando en cuenta los intereses de las y los estudiantes.
15. Los festejos se llevan a cabo tomando en cuenta los recursos de la escuela.
16. La gestión del director o directora permite llevar a cabo las celebraciones exitosamente.
17. Los maestros y maestras muestran organización en las actividades cívico-culturales realizadas.
18. Los profesores y profesoras se encuentran motivados en la realización de las actividades.
19. El personal docente trabaja armónicamente con los niños y niñas durante las actividades cívico-culturales.
20. El personal de la escuela trabaja en equipo durante los festejos realizados en la escuela.
21. Las maestras y los maestros toman en cuenta las opiniones de los padres y madres de familia al organizar las actividades.
22. El director o directora toma la iniciativa al promover eventos cívicos y culturales.
23. Se toma en cuenta la época del año, al organizar las actividades cívicoculturales.
24. Durante la organización de las actividades, se dan a conocer los motivos de las celebraciones para generar un aprendizaje.
25. Las celebraciones son organizadas y mantienen el orden en los y las estudiantes.
La tercera dimensión, “Participación de padres, madres e hijos en actividades cívico-culturales”, se construye a partir de las contribuciones de Mendoza-Santana y Cárdenas-Sacato (2022), Romero-Díaz (2024), Angulo-Hernández y León-Salazar (2010). El constructo está conformado por ocho ítems:
26. Los padres y madres se muestran participativos en las actividades cívico-culturales organizadas.
27. Los y las estudiantes tienen disposición para participar en los festejos.
28. Los padres y madres de familia asisten a las actividades cívico-culturales organizadas por la escuela.
29. Los y las estudiantes participan (con cantos, obras de teatro, palabras, bailes, entre otras actividades), en cada uno de los eventos.
30. Los padres y madres motivan al estudiante a participar en las actividades cívico-culturales.
31. Los padres y madres de familia tienen una buena disposición cuando se les pide ayuda para las actividades cívico-culturales.
32. Los y las estudiantes se entusiasman al participar en las actividades cívico-culturales.
33. Los niños y niñas motivan a sus compañeros a participar.
Hipótesis. Enseguida se presentan las hipótesis de la indagación cuantitativa:
H01: El instrumento para evaluar las actividades cívico-culturales en escuelas primarias se ajusta estadísticamente a los datos de la población.
H02: El modelo de medida es invariante entre los grupos etarios.
H03: No existen diferencias significativas en la valoración de las actividades cívico-culturales (celebración, organización y participación), entre los distintos grupos de edad de la comunidad educativa.
H04: No existe correlación significativa entre los factores del instrumento (celebración, organización y participación) dentro de cada grupo de edad.
Adicionalmente, se desarrolló una entrevista semiestructurada con preguntas abiertas para rescatar las experiencias de los padres y madres de familia. Según la tradición cualitativa, la construcción de dicho instrumento recurre más a la intuición y creatividad del investigador y, a pesar de ser más flexible, se debe cuidar el no perder de vista los objetivos y preguntas del estudio (Trujillo et al. 2019). Las preguntas base empleadas fueron: ¿qué entiende por actividad cívico-cultural?, ¿qué opina sobre las actividades cívico-culturales que realiza la escuela a lo largo del ciclo escolar?, ¿cómo considera que usted u otros padres de familia apoyan a los maestros en las actividades cívico-culturales?, ¿de qué forma considera que se podrían mejorar las actividades cívico-culturales que se realizan en la escuela?
Participantes. En la recolección cuantitativa y cualitativa de datos, se recurrió al muestreo no probabilístico-por bola de nieve, puesto que se buscó el apoyo de directores conocidos quienes recomendaron a otros directores para promover la aplicación de la encuesta, esto sumó un total de 54 escuelas primarias pertenecientes a la zona urbana de la ciudad de Culiacán, Sinaloa. Consecuentemente, participaron 17 sujetos seleccionados de manera intencional: M (Mujeres) = 14 y H (Hombres) = 3 para la entrevista cualitativa; y en la cuantitativa 372: M = 347 y H = 25, sumando un total de 389 participantes.
Procedimiento. A lo largo de la investigación, desde el 2023, con la paulatina recolección de datos cualitativos y recolección de datos cuantitativos del 2024 y 2025 se llevó a cabo un proceso de investigación intensivo con la finalidad de cumplir con los objetivos, desde la construcción del objeto de estudio hasta la presentación de resultados.
En agosto del 2023, para la construcción de la encuesta de opinión en escalamiento Likert, el equipo de investigación creó un documento compartido en línea para elaborar los reactivos de las variables: celebración, organización y participación de padres, madres e hijos en actividades cívico-culturales, en cinco niveles de gradación (Totalmente de acuerdo, de acuerdo, indiferente, en desacuerdo, totalmente en desacuerdo). Para validar el instrumento, se apeló al juicio de cinco expertos por medio del método de agregados individuales (Cabero-Almenara y Llorente-Cejudo 2013; Corral 2009); dos de ellos con experiencia en educación básica, criterio que es crucial tomar en cuenta en la validación de instrumentos específicos (Johnson y Morgan 2016).
La encuesta definitiva con 33 ítems fue aplicada a las escuelas con el apoyo de todo el equipo de investigación a través de un enlace de Microsoft Forms de Office 365. Los resultados de la V de Aiken, según los umbrales citados por Sabaruddin et al. (2022) y Negara e Hidayati (2021), indicaron que ningún ítem fue inválido (V ≤ 0.4), varios presentaron validez moderada (0.4 < V ≤ 0.8) y la mayoría mostró alta validez (V > 0.8), con un promedio general de 0.784, lo cual sugiere una validez global moderada a alta. En cuanto al índice de validez de contenido (CVI), el I-CVI alcanzó 1.00 en múltiples ítems, lo cual reflejó un consenso total entre jueces; el S-CVI/AVE fue de 0.90, lo cual evidenció alta validez general del instrumento. El acuerdo universal (UA) fue de 0.42, lo cual indicó que el 42% de los ítems fueron valorados como relevantes por todos los jueces, aunque este índice es sensible al número de evaluadores.
Una vez recolectada la información, se procedió a analizar los datos con estadística descriptiva e inferencial con el apoyo del paquete de software SPSS (Statistical Package for the Social Sciences) versión 29. Asimismo, se empleó R y RStudio versiones 2024.12.1+56, con los paquetes foreign, GPArotation, dplyr, tidyverse, psych, lavaan, y semTools, para realizar el AFC con el estimador robusto ajustado de varianza y media de mínimos cuadrados ponderados (WLSMV, por sus siglas en inglés) y apoyar el análisis inferencial de SPSS. El software AMOS 29 solo se usó para la representación del modelo de medida.
En cuanto a las entrevistas semiestructuradas, las coinvestigadoras entrevistaron a 17 progenitores. En ambos casos, se utilizó un consentimiento informado dando cuenta de las bases éticas de la indagación: propósito, confidenciali dad, anonimato, uso de datos y oportunidad de abandono. Las entrevistas se grabaron y transcribieron en un procesador de textos para realizar el análisis de contenido (Lune y Berg 2017). Este análisis contempló la identificación de códigos y categorías, los cuales permitieran comprender las percepciones de madres y padres sobre las actividades cívico-culturales en primarias, valorando su participación y aporte al desarrollo estudiantil.
Resultados
Hallazgos cualitativos
En teoría, se puede interpretar que los padres y madres valoran positivamente las actividades cívico-culturales en escuelas primarias, destacando su participación y el impacto positivo en el conocimiento y desarrollo social de los estudiantes. Aunque algunas actividades pueden parecer superficiales, la importancia de una organización bien planificada se subraya como clave. Asimismo, se sugieren mejoras específicas al reflejarse una disposición hacia la mejora continua. Igualmente, la participación de padres y madres se considera esencial para recordar los motivos de las actividades, influyendo positivamente en la formación y motivación de niños y niñas. De este modo, se puede interpretar que hay una apreciación general positiva, pero con la conciencia de áreas de mejora para optimizar la calidad percibida de estas iniciativas. Lo anterior se fundamenta a través de siete categorías construidas a partir de códigos descubiertos en el análisis de contenido, las cuales se describen a continuación.
Participación de padres y madres. La categoría se conforma por los códigos: padres informan cuando es necesario, expresión de interés por participar, observaciones sobre la falta de participación. Esta categoría destaca la participación de padres y madres en las actividades cívico-culturales. En este sentido, se aprecia que los progenitores participan en celebraciones escolares cuando es necesario, lo cual sugiere un nivel de involucramiento activo, además de expresar interés por participar más activamente: “Asistiendo a los eventos y ser parte de ellos” (participante 10).
Percepción de las actividades. La categoría se construye a partir de los códigos: diversos impactos, impacto en lo social, actividades emocionantes, importancia para comprender mejor las culturas, percepción de que a veces las actividades son superficiales. Esta categoría se enfoca en el modo en el cual se perciben las actividades cívico-culturales. En dicho marco, se interpreta que las actividades tienen diversos impactos, especialmente en lo social: “Impacta de muchas formas, sobre todo cuando las actividades están bien organizadas… con semanas de anticipación… y se les va explicando a los estudiantes día a día” (participante 15). Igualmente, se aprecia el alcance social asociado con las actividades. La importancia atribuida a la comprensión cultural es evidente, pero se señala que a veces las actividades pueden parecer superficiales, sugiriendo la necesidad de una mayor profundidad en algunas instancias. “En ocasiones, las actividades pueden ser percibidas más como un chisme-evento superficial que como una oportunidad de comprensión real” (participante 12).
Impacto en estudiantes. La categoría se conforma mediante los códigos: actividades bien realizadas impactan el conocimiento, impacto en lo social, y, actividades emocionantes. Esta categoría se enfoca en la manera en la cual las actividades afectan a la comunidad estudiantil. De esta forma, se interpreta que las actividades cívico-culturales bien realizadas tienen impactos positivos en el conocimiento, lo social, y generan emoción entre discentes: “Cuando las actividades están bien realizadas, les sirven para conocer un poco más la información… dependiendo de la actividad o la fecha que se está celebrando” (participante 16).
A continuación, otro ejemplo de lo señalado por padres y madres: “Siento que la participación del alumno en las actividades cívicas y culturales impacta en lo social y académico, pues enriquece su conocimiento ayudando a la convivencia” (participante 17).
Importancia de actividades cívico-culturales. La categoría se construye a partir de los códigos: importancia para comprender mejor las culturas, e, importancia para el crecimiento y comprensión cultural. En esta categoría se destaca la importancia atribuida a las actividades cívico-culturales para mejorar la comprensión cultural y promover el crecimiento cultural de los participantes: “Yo pienso, de verdad, que son de mucha importancia, pues a partir de esas actividades los niños comprenden aún más las culturas” (participante 11). Enseguida, se comparte lo reportado por otra de las madres de familia: “Es para fomentar en los niños precisamente nuestra cultura, todo lo que son nuestras tradiciones en el país… por eso creo que es importante, para darles un mejor conocimiento de lo que es nuestro país” (participante 15).
Influencia de la participación de padres y madres. La categoría se construye a través de los códigos: importancia de la motivación y participación de los padres, participación esencial para recordar los motivos de las actividades, la participación influye positivamente en la formación y motivación de niños. Esta categoría se centra en cómo la participación de los padres y madres influye en la formación y motivación de los niños y las niñas: “Es una manera de vincular a padres e hijos, y que estos conozcan más a fondo lo que se muestra, pues el padre les recuerda los motivos de la actividad en general” (participante 12). En este respecto, se puede apreciar que la participación de papás y mamás es esencial para recordar los motivos de las actividades, lo cual tiene un impacto positivo en la formación y motivación de niños y niñas: “Pues, fomentan la formación del aprendizaje de mis hijos, aparte de fomentar los valores como el respeto, la disciplina y la honestidad” (participante 4). Véase también, lo comentado por otros progenitores: “Es muy importante que los padres de familia se involucren en las actividades, porque en la medida en que ellos se involucren, los alumnos estarán más motivados al realizar todas las actividades cívico-culturales de las escuelas” (participante 13).
Mejoras en actividades cívico-culturales. La categoría se fundamenta por medio de los códigos: sugerencias de mejoras en organización y participación, y, propuestas de innovación con causa y efecto. Esta categoría incluye sugerencias específicas para mejorar la organización y la participación en las actividades: “Creo que pudieran mejorar un poco al momento de organizar los bailes, que tal vez todos los pequeños bailen y que los más grandes participen en obras, o cuentos, tal vez” (participante 2). Igualmente, así lo comentó otra participante: “A mí me gustaría mucho que hubiera un evento donde todos los papás y mamás participáramos… a lo mejor hacer bailes, obras de teatro o leer cuentos” (participante 3). Además, se destacan propuestas innovadoras con consideraciones de causa y efecto, señalando una orientación hacia la mejora continua: “Con innovación, llevando el tema al manejo social actual, mostrando las causas y consecuencias, así como los logros y beneficios de las actividades cívico-culturales” (participante 14).
Opinión mixta sobre actividades cívico-culturales. La categoría se forma mediante el código: valoración positiva de actividades, percepción mixta, superficiales y su impacto en valores. Esta categoría refleja opiniones positivas sobre la experiencia general de las actividades y el modo en el cual estas actividades impactan positivamente en la formación de valores: “Son excelentes, los maestros bien comprometidos en todas las actividades, pero sí pasa que no hay muchos padres de familia involucrados. Por el trabajo de ellos, les cuesta mucho asistir” (participante 13). También, se resalta la conexión entre las actividades y los valores personales. En ocasiones las actividades pueden ser percibidas como superficiales. Esto destaca la variabilidad en la calidad percibida de las actividades, lo cual podría ser crucial para abordar áreas de mejora.
Hallazgos cuantitativos
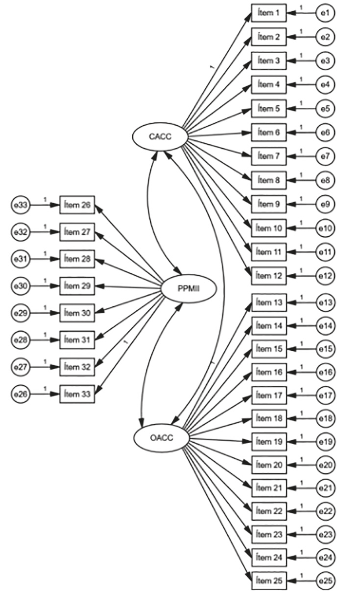
Especificación del modelo. El análisis factorial confirmatorio del modelo incluyó los tres factores citados en la sección de metodología: celebración de actividades cívico-culturales (CACC) con 12 ítems; organización de actividades cívico-culturales (OACC) con 13 ítems; y, participación de padres, madres, hijos e hijas (PPMII) con ocho ítems. Los factores latentes están interconectados mediante relaciones bidireccionales, lo cual refleja la interdependencia entre la celebración, organización y participación en estas actividades. Los errores asociados a cada ítem observable están modelados de manera independiente, lo cual garantiza que las varianzas no explicadas sean consideradas en el análisis (Figura 1).
Los resultados del análisis factorial confirmatorio indican un ajuste adecuado del modelo, respaldado por índices que cumplen con los estándares internacionales (Tabla 1). Con base en los resultados del AFC, se acepta la hipótesis (H01), la cual plantea que la estructura teórica del instrumento se ajusta adecuadamente a los datos empíricos recolectados.
Tabla 1 Índices de ajuste del modelo de medida (estimador DWLS).
| Índice | Valor escalado | Valor de referencia |
| Chi-cuadrado ( X²) | 1525.247 | p > 0.05 (sensible al tamaño muestral) |
| p-valor (X²) | 0.000 | > 0.05 (ideal pero raro con N grande) |
| Chi-cuadrado normado | 3.1 | ≤ 2 (excelente) ≤ 3 (bueno) ≤ 5 (aceptable) |
| CFI | 0.979 | ≥ 0.95 (excelente), ≥ 0.90 (aceptable) |
| TLI | 0.978 | ≥ 0.95 (excelente), ≥ 0.90 (aceptable) |
| RMSEA | 0.075 | ≤ 0.08 (aceptable), ≤ 0.05 (excelente) |
| IC 90% RMSEA | 0.071 - 0.080 | - |
| p (RMSEA ≤ 0.050) | 0.000 | > 0.05 para buen ajuste |
| p (RMSEA ≥ 0.080) | 0.034 | < 0.05 para rechazar mal ajuste |
| SRMR | 0.041 | ≤ 0.08 (aceptable), ≤ 0.05 (bueno) |
Nota. N = 372; Nº de parámetros estimados: 164; estimador WLSMV; grados de libertad: 492.
Fuente: Elaboración propia con RStudio. RMSEA (raíz del error cuadrático medio de aproximación); TLI (índice de Tucker-Lewis); CFI (índice de ajuste comparativo); IC (intervalos de confianza); SRMR (raíz del residuo cuadrático medio estandarizado).
En lo concerniente a la fiabilidad del modelo, calculada con el coeficiente omega (ω) de McDonald, los resultados superaron ampliamente el valor mínimo recomendado de 0.70, lo cual da mayor solidez al instrumento y confirma la ausencia de subescalas no fiables. En particular, se obtuvo un valor de ω = 0.961 para el constructo CACC, ω = 0.967 para OACC, y ω = 0.931 para PPMII, indicando una alta consistencia interna en las tres dimensiones evaluadas.
En cuanto a la validez convergente, las cargas factoriales fueron superiores a 0.70, y al promedio de varianza extraída (AVE) ≥ 0.50. Los resultados obtenidos cumplen con ambos criterios, con todas las cargas factoriales siendo estadísticamente significativas (p < .001) (Tabla 2).
Tabla 2 Validez convergente.
| Constructo | AVE | Cargas factoriales |
| CACC | 0.755 | 0.741 - 0.932 |
| OACC | 0.817 | 0.765 - 0.970 |
| PPMII | 0.764 | 0.808 - 0.940 |
Fuente: Elaboración propia.
En cuanto a las covarianzas estandarizadas entre los factores latentes del modelo, se observa una alta relación entre ellos. En específico, la correlación entre CACC y OACC fue de r = 0.937; entre OACC y PPMII, de r = 0.904; y entre CACC y PPMII, de r = 0.879. Estos coeficientes reflejan una fuerte asociación entre las dimensiones evaluadas, lo cual, si bien puede interpretarse como una posible amenaza a la validez discriminante del modelo, también puede justificarse teóricamente debido a la naturaleza interdependiente de los constructos en estudio.
Por otra parte, la prueba de invarianza se realizó por grupos de edad, reunidos de tal forma para garantizar muestras iguales en tamaño (grupo 1: 22-32 años; grupo 2: 33-39 años; grupo 3: 40-63 años). Para permitir el análisis, fue necesario ajustar mínimamente la base de datos, debido a la ausencia de respuesta en ciertas categorías, un problema provocado por el efecto de techo. Este ajuste consistió en agregar una respuesta mínima en los niveles vacíos sin afectar la distribución general de los datos ni los índices de ajuste del modelo. En este marco, a partir del análisis de invarianza factorial realizado mediante el estimador WLSMV en RStudio, se acepta la hipótesis (H02) nula, la cual plantea la invarianza del modelo de medición a través de los distintos niveles, desde el modelo configural hasta el modelo estricto, en función de los grupos de edad. Los resultados muestran que los cambios realizados para lograr el análisis no afectaron los índices de ajuste, puesto que estos permanecieron dentro de los umbrales sugeridos por Cheung y Rensvold (2002) y Cheng y Lam (2007), es decir, ΔCFI < 0.01, ΔRMSEA < 0.015 y ΔSRMR < 0.010.
En conjunto, los resultados respaldan la invarianza factorial del instrumento, fortaleciendo su validez para realizar comparaciones significativas entre grupos de edad (Tabla 3).
Tabla 3 Invarianza de medida respecto a la edad.
| Modelo de invarianza | χ²(df) | CFI | RMSEA | SRMR | ΔCFI | ΔRMSEA | ΔSRMR |
| Configuracional | 3595.642 (1476) | 0.957 | 0.108 | 0.065† | - | - | - |
| Umbrales | 3568.120 (1608) | 0.960 | 0.100 | 0.065 | +0.003 | -0.008 | 0.000 |
| Métrica (débil) | 3444.876 (1668) | 0.964 | 0.093 | 0.065 | +0.004 | -0.007 | 0.000 |
| Escalar (fuerte) | 3376.071 (1728) | 0.967 | 0.088 | 0.065 | +0.003 | -0.005 | 0.000 |
| Estricta (residual) | 3365.691 (1794)† | 0.968† | 0.084† | 0.077† | +0.001 | -0.004 | +0.012 |
Notas: 1) Los valores marcados con † corresponden al mejor ajuste reportado por modelo. 2) Se usaron estimadores robustos (WLSMV) y diferencias de ajuste basadas en los valores escalados. 3) Se considera evidencia de invarianza si: ΔCFI < 0.01, ΔRMSEA < 0.015, ΔSRMR < 0.010. (Cheng 2007).
Fuente: Elaboración propia con base en Cheng (2007).
Enseguida, se comparten los datos obtenidos por medio de la estadística descriptiva en primera instancia, para después dar cuenta del análisis comparativo y correlacional (Tabla 4).
Tabla 4 Frecuencias y porcentajes a nivel general y dimensional sobre 372 respuestas.
| Nivel | General | CACC | OACC | PPMII |
| Muy bajo | 1 (0.3%) | 1 (0.3%) | 1 (0.3%) | 1 (0.3%) |
| Bajo | 0 (0.0%) | 0 (0.0%) | 3 (0.8%) | 0 (0.0%) |
| Medio | 2 (0.5%) | 3 (0.8%) | 3 (0.8%) | 9 (2.4%) |
| Alto | 126 (33.9%) | 115 (30.9%) | 134 (36.0%) | 158 (42.5%) |
| Muy alto | 243 (65.3%) | 253 (68.0%) | 231 (62.1%) | 204 (54.8%) |
| Total | 372 (100%) | 372 (100%) | 372 (100%) | 372 (100%) |
Fuente: Elaboración propia a partir del análisis estadístico con SPSS.
Los resultados muestran una valoración ampliamente positiva de las actividades cívico-culturales en escuelas primarias, tanto a nivel general como por dimensión (CACC, OACC y PPMII). En total, el 99.2% de los participantes estuvo de acuerdo o totalmente de acuerdo con los aspectos evaluados, y apenas un 0.8% mostró respuestas indiferentes o negativas. Específicamente, CACC alcanzó un 98.9% de respuestas positivas (68.0% muy altas, 30.9% altas); OACC, un 98.0% (62.1% muy altas, 36.0% altas); y PPMII, un 97.3% (54.8% muy altas, 42.5% altas). Estas valoraciones se respaldan con medias generales elevadas (M = 4.64; mediana y moda = 5) y medias por dimensión también altas (CACC = 4.66; OACC = 4.60; PPMII = 4.52), así como desviaciones estándar bajas (0.522 - 0.576), reflejando consistencia en la percepción positiva de la comunidad educativa.
Por otro lado, se realizaron análisis comparativos mediante pruebas no paramétricas, puesto que los datos no presentaron distribución normal según Kolmogórov-Smirnov y Shapiro-Wilk (p < 0.001). Para evaluar diferencias en la valoración de las actividades cívico-culturales entre grupos de edad (22-32, 33-39 y 40-63 años), se aplicó la prueba de Kruskal-Wallis sobre los factores CACC, OACC y PPMII.
Los resultados muestran diferencias estadísticamente significativas en dos de los tres factores evaluados. En el caso de la CACC, el valor de H fue de 9.160 con un nivel de significancia de p = 0.010, mientras que, para la OACC, el valor de H fue de 8.183 con un p = 0.017. En ambos casos, los valores de significancia son menores a .05, indicando la existencia de diferencias significativas entre los grupos etarios. Por el contrario, en el factor de PPMII, el valor de H fue de 3.311 con un p = 0.191, por lo cual no se identificaron diferencias significativas entre los grupos de edad en cuanto a esta dimensión.
Al observar los rangos promedio, se aprecia que el grupo de mayor edad (40 a 63 años) reportó valoraciones más altas tanto en la CACC (203.84) como en la OACC (204.73) de las actividades, lo cual sugiere una percepción más positiva respecto a estos aspectos en comparación con los grupos más jóvenes. En cambio, la PPMII fue valorada de forma similar en todos los grupos, sin diferencias sustanciales.
Debido a lo antedicho, los resultados permiten rechazar parcialmente la hipótesis nula (H03), al encontrarse diferencias significativas entre los grupos etarios en las dimensiones de CACC y OACC, pero no en la PPMII. Esto indica que la edad influye en la forma en la cual los miembros de la comunidad educativa perciben algunos aspectos de las actividades cívico-culturales, particularmente en cuanto a su planificación y sentido conmemorativo (Tabla 5).
Tabla 5 Comparación de las valoraciones según grupo de edad.
| Dimensión | H | gl | p-valor | Diferencias | Rango
promedio 22-30 |
Rango
promedio 33-39 |
Rango
promedio 40-63 |
| CACC | 9.160 | 2 | 0.010 | Sí | 170.85 | 184.18 | 203.84 |
| OACC | 8.183 | 2 | 0.017 | Sí | 174.06 | 179.91 | 204.73 |
| PPMII | 3.311 | 2 | 0.191 | No | 178.09 | 182.44 | 198.45 |
Nota: gl = grados de libertad; p < .05 indica significancia estadística.
Fuente: Elaboración propia.
Para estimar el alcance de las diferencias encontradas entre grupos de edad en la prueba de Kruskal-Wallis, se calculó el tamaño del efecto mediante el coeficiente epsilon-cuadrado (ε2), obteniendo valores pequeños pero relevantes: CACC (ε2 = 0.019), OACC (ε2 = 0.017) y PPMII (ε2 = 0.004). Estos se transformaron en tamaños del efecto f equivalentes (f = 0.141, 0.131 y 0.060, respectivamente), los cuales, de acuerdo con Cohen (1988), se clasifican como pequeños.
Posteriormente, se realizó un análisis de potencia estadística considerando los tres grupos etarios y una muestra total de 372 participantes. Los resultados mostraron una potencia moderada para detectar efectos en el caso de CACC (0.675) y OACC (0.606), aunque no suficiente para PPMII (0.161), lo cual sugiere que las diferencias encontradas en este último constructo deben interpretarse con cautela. Se recomienda ampliar el tamaño muestral o complementar el análisis en futuras investigaciones para obtener mayor precisión en este constructo (Tabla 6).
Tabla 6 Tamaño del efecto y potencia estadística por constructo (prueba de Kruskal-Wallis).
| Constructo | H de
Kruskal-Wallis |
ε²
(epsilon²) |
Tamaño del efecto
(f) |
Potencia estimada
(1 - β) |
| CACC | 9.160 | 0.019 | 0.141 | 0.675 |
| OACC | 8.183 | 0.017 | 0.131 | 0.606 |
| PPMII | 3.311 | 0.004 | 0.060 | 0.161 |
Fuente: Elaboración propia con RStudio, utilizando el paquete pwr.
Por otro lado, los resultados del análisis de correlación de Spearman, segmentado por grupos etarios, evidencian asociaciones positivas, fuertes y estadísticamente significativas entre los factores. Estas correlaciones, observadas de manera consistente en los tres rangos de edad considerados (22-32, 33-39 y 4063 años), sugieren que las dimensiones del instrumento mantienen una estructura interna coherente en distintos segmentos de la población adulta.
En conjunto, los resultados permiten rechazar la hipótesis nula H04, confirmando la existencia de correlaciones estadísticamente significativas entre los factores del instrumento dentro de cada grupo etario. Esta evidencia empírica no solo respalda la validez estructural interna del modelo de medición propuesto, sino que también refuerza su aplicabilidad en poblaciones heterogéneas desde el punto de vista etario (Tabla 7).
Tabla 7 Correlaciones de Spearman por grupo de edad.
| Grupo por edad | CACC - OACC | CACC - PPMII | OACC - PPMII | ||||||
| ρ | B | R2 | ρ | B | R2 | ρ | B | R2 | |
| 22-32 | 0.728 | 1.0 | 0.53 | 0.672 | 1.0 | 0.45 | 0.791 | 1.0 | 0.62 |
| 33-39 | 0.785 | 1.0 | 0.61 | 0.715 | 1.0 | 0.51 | 0.792 | 1.0 | 0.62 |
| 40-63 | 0.682 | 1.0 | 0.46 | 0.613 | 1.0 | 0.37 | 0.707 | 1.0 | 0.50 |
Nota. Todas las correlaciones fueron estadísticamente significativas (p < 0.001).
Fuente: Elaboración propia.
Los resultados confirman que el instrumento desarrollado cumple con criterios psicométricos robustos y es útil para medir la calidad, organización y participación en las actividades cívico-culturales. Si bien los hallazgos cualitativos ilustran la relevancia de estas actividades en la experiencia educativa, el foco de la investigación ha sido validar la herramienta de medición y no realizar un estudio sociológico o pedagógico de las actividades en sí mismas.
Discusión
Los resultados confirman que el instrumento para evaluar actividades cívicoculturales en primarias posee una estructura psicométrica sólida, con validez de contenido, constructo (AFC) y alta consistencia interna en las dimensiones CACC, OACC y PPMII. La invarianza entre grupos etarios refuerza su utilidad para comparar percepciones, como sostienen Cheung y Rensvold (2002) y Kline (2023). Desde una mirada crítica y sociocultural, los hallazgos cualitativos enriquecen el modelo, al revelar que madres y padres destacan la celebración como promotora de identidad, la organización como clave institucional, y la participación como pilar en la formación en valores. Esto respalda su validez ecológica, al reflejar prácticas vívidas (Fuentes-Sordo 2015; Nelson-Chacón et al. 2019).
Las correlaciones altas en el AFC entre organización y participación coinciden con relatos parentales, los cuales subrayan la manera en la cual la planeación docente favorece el involucramiento familiar. Además, las diferencias etarias apuntan a una valoración más integrada en adultos de 33-39 años, quienes reconocen el valor formativo y cultural de estas actividades. Aunque predominan opiniones positivas, algunas voces sugieren que ciertas celebraciones son superficiales, invitando a repensar su sentido pedagógico. Así, los datos cualitativos complementan el análisis estadístico, aportando una comprensión integral del fenómeno desde una lógica crítica y pragmática (Carr y Kemmis 1986; Creswell y PlanoClark 2018).
Desde el marco conceptual que sustenta este instrumento, se podría hipotetizar teórica y empíricamente que la organización escolar influye directamente en la calidad y desarrollo de las celebraciones cívico-culturales, así como en la participación activa de las familias y estudiantes. A su vez, una celebración significativa y bien planificada promueve el involucramiento de toda la comunidad educativa, generando una sinergia entre las tres dimensiones. Por ello, la alta correlación entre los factores puede interpretarse como un reflejo de su conexión lógica y práctica en el contexto educativo de las primarias.
No obstante, se reconoce que estos niveles elevados de correlación exigen una interpretación cuidadosa. Aunque se cuenta con evidencia teórica respaldando esta asociación, también se recomienda continuar evaluando la validez discriminante mediante métodos más exigentes y considerar la posibilidad de explorar modelos alternativos, como el de segundo orden, los cuales permitan captar esta interrelación entre los factores de manera más parsimoniosa y teóricamente coherente (Kline 2023).
Desde un enfoque metodológico, el análisis correlacional de la rho (ρ) de Spearman combina una lógica correlacional y comparativa al evaluar las relaciones entre constructos dentro de cada grupo etario. Ello permite identificar patrones diferenciados o consistentes según la edad de los participantes. Esta aproximación permite comprender no solo la magnitud de las asociaciones entre dimensiones, sino también la forma en la cual estas se manifiestan en función del desarrollo y la trayectoria vital de los sujetos.
Se destaca particularmente el grupo de 33-39 años, el cual presentó los coeficientes de correlación más elevados, lo cual podría interpretarse como una percepción más integrada y cohesionada de las prácticas cívico-culturales escolares. Aunque los grupos de 22-32 y 40-63 años también mostraron correlaciones significativas, las ligeras variaciones observadas en la intensidad de las asociaciones podrían estar vinculadas con factores evolutivos, experienciales o contextuales incidentes en la manera en la cual se articulan estas dimensiones.
Por otro lado, aunque la investigación se centró en la construcción y validación del instrumento, la presentación de los resultados obtenidos a partir de su aplicación empírica ha permitido explorar aspectos iniciales del fenómeno educativo relacionado con las actividades cívico-culturales. Este enfoque doble contribuye a reforzar la pertinencia del instrumento y su capacidad para capturar dimensiones relevantes del objeto de estudio, sin que ello implique un análisis exhaustivo del fenómeno en sí mismo, el cual podría ser abordado en estudios posteriores con mayor profundidad.
Estos hallazgos también tienen implicaciones interdisciplinarias. Por ejemplo, desde la pedagogía, reafirman la necesidad de integrar las celebraciones cívico-culturales como parte esencial del currículo; desde la sociología, confirman que estas prácticas refuerzan la identidad y la cohesión comunitaria; en psicología, sugieren que la participación familiar y la calidad organizativa impactan el bienestar socioemocional estudiantil; y, para la administración educativa, ofrecen lineamientos claros para fortalecer la gestión de eventos escolares.
Conclusiones
El estudio permitió desarrollar y validar un instrumento psicométrico confiable y teóricamente sólido para evaluar actividades cívico-culturales en primarias desde una perspectiva integral. Mediante un enfoque mixto, se logró una visión amplia del fenómeno, destacando un modelo con buen ajuste, alta consistencia interna, validez convergente e invarianza por edad. No obstante, se identificaron diferencias generacionales en la valoración de la celebración y organización.
La fase cualitativa reforzó los resultados al mostrar una percepción positiva general, aunque con sugerencias de mejora. Padres y madres destacaron la importancia de la planificación, el liderazgo docente y la innovación, así como el valor de su participación para fortalecer vínculos y fomentar valores como el respeto y la identidad.
Se concluye que las actividades cívico-culturales deben ser espacios formativos y transformadores. El instrumento validado ofrece una herramienta útil para mejorar estas prácticas. Se recomienda su aplicación en contextos rurales o indígenas y con diversos actores escolares para ampliar su validez y apoyar políticas educativas centradas en la cultura, la participación y los valores. ID















