Introducción
La geotecnia es indispensable para la determinación de propiedades físicas y mecánicas debido al efecto que ejercen en infraestructura civil como edificios, carreteras y puentes (Safani y Matsuoka, 2013; Braja, 2015). En este sentido, la estratificación del suelo como filtro natural de la Tierra (Ciurleo y col., 2017) y el sondeo de penetración estándar (SPE) como método de exploración, permite identificar zonas propensas a fallos por capacidad de carga del terreno (Fern y col., 2018; Mohan y col., 2024), traduciéndose en construcciones adaptables (Zhou y col., 2022).
Los estudios de mecánica de suelos (EMS) son imprescindibles en ingeniería geotécnica (Wan-Mohamad y Abdul-Ghani, 2011; Cariolet y col., 2019). De ahí que, la zonificación es relevante para el conocimiento de suelos predominantes (Samadian y Fakher, 2016; Napoli y col., 2022). Al respecto, el empleo de sistemas de información geográfica (SIG) facilita el mapeo de información referenciada (Hipólito-Ojalvo y col., 2019; Kim y col., 2021), y coadyuva en el monitoreo de riesgos como asentamientos de tierra (Failache y Zuquette, 2018; Bortolozo y col., 2019; Robbins y col., 2021).
En el contexto nacional, Juárez-Camarena y col. (2016), renovaron la zonificación del Valle de México, validando que las perforaciones geotécnicas reducen la subjetividad de interpretaciones estratigráficas tradicionales. En el ámbito local, Benavides y col. (1973), catalogaron el subsuelo del área urbana de Tampico y Ciudad Madero, Tamaulipas, enfatizando la compilación de sondeos exploratorios para evaluación geotécnica. Sin embargo, existe ausencia de datos, con excepción de la clasificación fundada en la VI Reunión Nacional de Mecánica de Suelos (la cual obtuvieron en ese estudio) sin actualizaciones subsecuentes, explicado por altos costes.
El objetivo de esta investigación fue zonificar el subsuelo mediante sistemas de información geográfica hacia un mapa geotécnico del sur de Tamaulipas.
Materiales y métodos
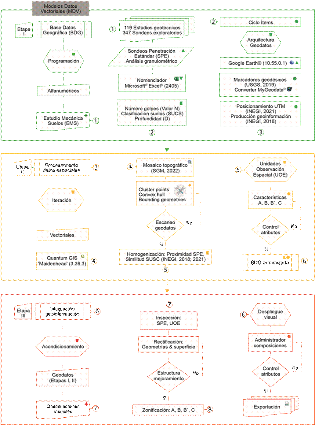
Se aplicó el procesamiento fundamentado en diccionarios de datos topográficos del Instituto Nacional de Estadística y Geografía (INEGI, 2018; 2021), determinados como instrumentos complementarios de las Normas Técnicas en Materia Geográfica (NTMG) para regular el modelo de datos vectoriales (MDV) como un paquete de reglas de entidades abstraídas del mundo real (INEGI, 2018; 2021); normalizando el tratamiento y la producción de geoinformación hacia un entorno digital homogéneo (USGS, 2019; INEGI, 2021). La Figura 1, concentra la estructura operativa constituida por las etapas que subsecuentemente se describen:
Etapa I. Se desarrolló una base de datos geográfica (BDG) en el programa de hojas de cálculo Microsoft® Excel® para Microsoft 365 MSO, versión 2405, indexando 119 EMS realizados entre 2011 a 2018 por una empresa de servicios de ingeniería; facilitados para uso académico, con 347 SPE que incluían ensayo granulométrico y número de golpes (valor N), utilizados para la arquitectura de entidades geométricas con lineamientos de Kang-Tsung (2013) en el SIG Google Earth©, versión 10.55.0.1.
Etapa II. Se transformaron datos estructurados en lenguaje de marcado extensible (XML, por sus siglas en inglés: Extensible Markup Language) a información geoespacial de puntos, líneas y polígonos (.shp, por sus siglas en inglés: Shapefile) en el conversor con licencias de código abierto MyGeodata©; instaurando un escaneo de proyecciones (USGS, 2019), geometrías y transferencia de atributos agregados al mosaico topográfico del Servicio Geológico Mexicano (SGM, 2022). El modelo de datos vectoriales definió un control armonizado por proximidad de perforaciones y similitud granulométrica (INEGI, 2018; 2021); para ello, en Quantum GIS ‘Maidenhead’, versión 3.36.3, se optimizó la BDG y se manipuló la herramienta clúster points para agrupar sondeos; Convex hull y bounding geometries para geometrías de límite y cierre convexo de unidades de observación espacial (UOE) (USGS, 2019; INEGI, 2021).
Etapa III. Se integraron las Etapas I, II con atributos vectoriales que proyectan coordenadas de SPE y perfilan unidades geoespaciales. En verificaciones de campo del 26 de agosto de 2023 al 25 de noviembre de 2023, se llevaron a cabo observaciones visuales, examinando contornos de UOE para el mejoramiento cartográfico sin hincar rutas concretas (INEGI, 2018; 2021).

Fuente: modificado a partir de INEGI (INEGI, 2018; 2021).
Figura 1 Estructura operativa por etapas metodológicas.
Resultados y discusión
El modelo de datos vectoriales originado con 119 EMS creó una BDG con 347 entidades geométricas, generando interrelaciones para la construcción de 20 unidades de análisis (Tabla 1) que delimitan la trayectoria de zona: A, B, B´, C, ofreciendo una aproximación de cartografía geotécnica que contempla condiciones in situ (Figura 2).
Tabla 1 Características del suelo por unidad de análisis y zonificación.
| UA | Sua (Km2) |
Nems (N.°) |
Nspe (N.°) |
DMax (m) |
Descripción del suelo | SUCS* | Z |
|---|---|---|---|---|---|---|---|
| G-01 | 33.70 | 10 | 35 | 30.00 | Arena, arena arcillosa, arena limosa, arcillas de baja compresibilidad, fragmentos de roca blanda y cementados de carbonato de calcio. | SP, SC, SM, CL, GC | C |
| G-02 | 06.15 | 02 | 06 | 07.20 | Arena limosa, arena arcillosa con carbonato de calcio, grava calcárea, grava compacta. | SM, SC, GM, GC | C |
| G-03 | 06.30 | 12 | 39 | 19.80 | Arena, arena arcillosa, arcilla arenosa con grava de canto rodado, arena limosa con grava de coquina. | SP, SC, GC, SM | C |
| G-04 | 08.95 | 16 | 42 | 24.00 | Arena arcillosa rojiza con fragmentos de roca blanda, arcilla y fragmentos de grava. | SC, CL, GC | C |
| G-05 | 03.10 | 01 | 02 | 15.00 | Arcilla calcárea limosa gris, arena, carbonatos y grava, arena amarillenta con grava. | CL, SP, GC, SP-GM | C |
| G-06 | 02.70 | 04 | 18 | 15.00 | Grava de canto rodado y nódulos calcáreos, arena arcillosa, arcilla amarilla con grava. | GC, SC, CL-GC | C |
| G-07 | 01.60 | 02 | 06 | 07.20 | Arena y arcilla, grava de coquina y materia vegetal, arena arcillosa de color café. | SP, CL, GM, SC | C |
| G-08 | 28.25 | 07 | 17 | 24.00 | Arena, arcilla y grava, arena arcillosa gris, rojiza y amarillenta. | SP, CL, GC, SC | C |
| G-09 | 27.60 | 07 | 15 | 12.00 | Arcilla gris y materia orgánica, arcilla con limolita amarilla y carbonato de calcio mineralizado. | CL, OL, CL | B´ |
| G-10 | 06.30 | 03 | 06 | 10.20 | Arcilla amarillenta y materia orgánica, arcilla amarillenta con carbonatos y arena. | CL-OL, CL-SM | B´ |
| G-11 | 08.25 | 09 | 22 | 09.00 | Arena con arcilla, materia vegetal y arena arcillosa con grava y carbonatos. | SC, SC-GM | C |
| G-12 | 03.10 | 07 | 29 | 18.60 | Arena, arcillas rojizas y amarillentas, arcilla arenosa, arena arcillosa con grava de canto rodado y carbonatos. | SP, CL, SC, SC-GM | C |
| G-13 | 01.20 | 02 | 08 | 06.00 | Predomina arena arcillosa con grava, arena arcillosa amarillenta con carbonatos de calcio. | SC-GM, SC | B |
| G-14 | 01.20 | 03 | 05 | 05.40 | Arena arcillosa color café, arena café con arcilla. | SC, SP-CL | C |
| G-15 | 05.10 | 08 | 26 | 17.40 | Arenas arcillosas amarillentas compuestas de lutitas, margas y roca blanda, arcilla amarilla con limo, arena y carbonatos. | SC, SC-CL, CL, SP, GC | B |
| G-16 | 07.30 | 14 | 37 | 15.00 | Arena arcillosa, arcilla amarilla, arena y carbonatos, lutita amarilla con fragmentos de la Formación Mesón. | SC, CL, SP, GC, CL | B |
| G-17 | 02.10 | 05 | 08 | 05.40 | Arena con arcilla y grava, arcilla arenosa con grava, arcilla arenosa amarillenta con carbonatos. | SC-GC, CL-GC, CL | B |
| G-18 | 04.35 | 03 | 14 | 22.80 | Arena y arcilla con escasa grava, arena, arcilla, grava, limo orgánico, fragmentos de conchas, arena gris arcillosa. | SP, CL-GC, SP, CL, GC, OL, GM, SC | A |
| A-01 | 00.50 | 02 | 04 | 42.00 | Arena, arcilla y material de relleno, arena arcillosa con raíces, arena arcillosa rojiza, arcilla gris, limo orgánico. | SP, CL, SC, SC, CL, OL | A |
| B-01 | 00.50 | 02 | 05 | 10.20 | Arena y materia vegetal, arenas arcillosas, arena arcillosa amarillenta, arena gris con conchas, arcilla gris. | SP, SC, SC, SM-GM, CL | B´ |
UA = Unidad de Análisis; SUA = Superficie de Unidad de Análisis; NEMS = Número de Estudios de Mecánica Suelos; NSPE = Número de Sondeos de Penetración Estándar; DMax = Profundidad Máxima; SUCS = Sistema Unificado de Clasificación de Suelos; Z = Zona. *Abreviaciones del SUCS: SP = Arena mal gradada. SC = Arena arcillosa. SM = Arena limosa. CL = Arcilla de baja plasticidad. GC = Grava arcillosa. GM = Grava limosa. OL = Limo orgánico.

Nota: Las unidades A-01 (color rojo) B-01 (color amarillo) se visualizan segmentadas en dos clústeres cada una.
Figura 2 Mapa de zonificación geotécnica del sur de Tamaulipas.
Zona A. Presenta arcillas, limos orgánicos, arenas y compacidad suelta. La superficie explorada (04.85 km2) abarca las unidades A-01 y G-18 en el sector urbano y lagunar de Tampico (Tabla 1). En estado natural el valor N se registra en el orden de 1 a 5 golpes a una profundidad máxima de 42.0 m (Tabla 2). Las modificaciones antrópicas como la compactación para desplante de infraestructuras (Safani y Matsuoka, 2013), tienen un efecto adicional de inseguridad aunado al nivel freático y baja resistencia al esfuerzo cortante que puede causar fallos por asentamientos diferenciales (Kim y col., 2021).
Tabla 2 Características de zonificación del subsuelo en el área de estudio.
| Zona A | Zona B | Zona B' | Zona C | |
|---|---|---|---|---|
| NEMS (N.º)* | 05 | 29 | 12 | 73 |
| NSPE (N.º)* | 18 | 80 | 28 | 221 |
| Proximidad de perforación | Área urbana y lagunar de Tampico | Área urbana de Tampico | Área urbana de Altamira | Área urbana y costera de Ciudad Madero y Altamira |
| Similitud granulométrica | Arcillas, limos, materia orgánica | Arcillas, arcillas arenosas | Arcillas, arcillas arenosas | Arena, arenas arcillosas |
| UA | A-01, G-18 | G-13, G-15, G-16, G-17 | B-01, G-09, G10 | G-01 a G-08, G-11, G-12, G-14 |
| SUA (km2) | 04.85 | 15.70 | 34.40 | 103.30 |
| Valor N* | 1 a 5 | 08 a 20 | 08 a 20 | 03 a 20 |
| DMax (m)* | 42.0 | 17.4 | 12.0 | 30.0 |
NEMS = Número de Estudios de Mecánica Suelos; NSPE = Número de Sondeos de Penetración Estándar; UA = Unidad de Análisis; SUA = Superficie de Unidad de Análisis; Valor N = Número de golpes; DMax = Profundidad Máxima.
*Insumos y datos consignados por la empresa.
Zona B. Presenta arcilla, arcillas arenosas y sedimentos acumulados por escurrimientos (Gobierno del Estado, 2020). La superficie explorada (15.70 km2) abarca las unidades G-13, G-15 a G-17 en el área urbana de Tampico (Tabla 1). El valor N se registra en el orden de 08 a 20 golpes a una profundidad máxima de 17.4 m (Tabla 2). Las arcillas y arcillas arenosas indican resistencia moderada al esfuerzo cortante (Cariolet y col., 2019), mientras que, los afloramientos de la Formación Mesón son una base estable y desafíos para la excavación (Hipólito-Ojalvo y col., 2019).
Zona B´. Presenta arcillas, arcilla arenosa, arenas arcillosas y roca blanda. La superficie explorada (34.40 km2) abarca las unidades B-01, G-09 y G10 en el área urbana de Altamira donde se planea el crecimiento urbano (Gobierno del Estado, 2020), (Tabla 1). El valor N se registra en el orden de 08 a 20 golpes a una profundidad máxima de 12.0 m (Tabla 2). La roca blanda y arcillas de alta plasticidad requerirán técnicas de mejoramiento por asentamientos diferenciales (Samadian y Fakher, 2016); lo cual, deberá ser considerado en la planificación de proyectos de construcción (Zhou y col., 2022).
Zona C. Presenta arena arcillosa, arena fina y macrofósiles (SGM, 2022). La superficie explorada (103.30 km2) abarca las unidades G-01 a G-08, G-11, G-12 y G-14 en el área urbana y costera de Ciudad Madero y Altamira (Tabla 1). El valor N se registra en el orden de 3 a 20 golpes a una profundidad máxima de 30.0 m (Tabla 2). La variabilidad de resistencia al esfuerzo cortante, alta deformabilidad y vulnerabilidad a la licuefacción por eventos sísmicos como factor desencadenador, pueden provocar pérdida de resistencia de las arenas produciendo asentamientos y fallos estructurales.
La caracterización A, B, B´, C, expone criterios con alcance en la planificación de estudios geotécnicos; ya que, se requerirán diferentes métodos de exploración a causa de los rasgos de cada zona (Robbins y col., 2021). Si bien, el área de estudio se clasifica en zona sísmica A de menor actividad en el país, acorde al SGM (2024): la proximidad al Golfo de México, la presencia de sedimentos sueltos (zona A, B, B´) y la vulnerabilidad a la licuefacción (zona C) pueden incrementar el riesgo de daño estructural (Braja, 2015). Por lo tanto, es crucial el análisis y cumplimiento de normativas (Failache y Zuquette, 2018).
En zona A, como efecto de valores N (1 a 5 golpes) hasta 42.0 m, se valoran métodos de exploración geotécnica como ensayos SPE para un perfil de resistencia al esfuerzo cortante; muestreo de suelo inalterado para evaluar propiedades de arcillas y limos; ensayo de penetración de cono para un perfil de resistencia correlacionado con valores SPE; pruebas de laboratorio incluyendo límites de Atterberg, análisis granulométrico y pruebas de consolidación para determinar susceptibilidad a asentamientos; instalación de piezómetros para evaluar estabilidad y asentamientos diferenciales (Braja, 2015).
En zona B, como efecto de valores N (entre 8 y 20 golpes) hasta 17.4 m, se valoran métodos de exploración geotécnica como ensayos SPE para evaluar variabilidad de resistencia en arcillas y arcillas arenosas; ensayo de corte directo para determinar resistencia al esfuerzo cortante de arcillas y arcillas arenosas; ensayos triaxiales para evaluar resistencia y deformabilidad de arcillas en condiciones controladas; geofísica de superficie con sísmica de refracción para identificar presencia de la Formación Mesón ante planificación de excavaciones (Braja, 2015).
En zona B´, como efecto de valores N (entre 8 y 20 golpes) hasta 12.0 m, se valoran métodos de exploración geotécnica como ensayos SPE para evaluar resistencia de suelos y roca blanda; ensayos de corte directo y triaxiales para determinar arcillas de alta plasticidad, ensayos de dilatómetro para evaluar propiedades de deformación de suelos blandos y arcillas plásticas; estudios de mejoramiento del suelo para determinar asentamientos diferenciales (Braja, 2015).
En zona C, como efecto de valores N entre 3 y 20 golpes hasta 30.0 m, se valoran métodos de exploración geotécnica como ensayos SPE para evaluar resistencia al esfuerzo cortante de arenas arcillosas y finas; ensayos de penetración de cono para un perfil continuo de resistencia del suelo y susceptibilidad a la licuefacción; ensayos de licuefacción con pruebas de laboratorio y en campo para determinar la vulnerabilidad de arenas en condiciones sísmicas; instalación de piezómetros para monitorear el nivel freático por impacto en licuefacción y asentamientos (Braja, 2015).
Conforme el principio de Kang-Tsung (2013), INEGI (2018; 2021) y USGS (2019) para la generación de unidades de observación espacial, cabe resaltar que, aun cuando se zonificó el área urbana y costera de Tampico, Ciudad Madero y Altamira (Figura 2), las limitantes y perspectivas se centran en una recopilación superior de sondeos exploratorios como afirmaron Benavides y col. (1973); Juárez-Camarena y col. (2016). Adicionalmente, la vigilancia por incertidumbre inherente a la geoinformación requiere supervisión constante, en la medida que los mapas incidan en la toma de decisiones para la elección de métodos de exploración geotécnica (Ciurleo y col., 2017; Fern y col., 2018). Sin embargo, la visualización de prospecciones geotécnicas y unidades de análisis que funcionan como descriptores en una BDG promueven la modernización (Gobierno del Estado, 2020; Mohan y col., 2024). Para algunos autores (Wan-Mohamad y Abdul-Ghani, 2011; Napoli y col., 2022), el manejo de geodatos formula una referencia partiendo de estimaciones preliminares que deberán intensificarse en estudios sucesivos (Bortolozo y col., 2019).
Conclusiones
El modelo de datos vectoriales utilizado permitió desarrollar una base de datos geográfica, con prospecciones geotécnicas que conformaron 20 unidades de análisis, que determinan zonas geotécnicas (A, B, B’, C) en el área urbana y costera de Tampico, Ciudad Madero y Altamira, Tamaulipas, agrupadas por la composición del subsuelo, resistencia al esfuerzo cortante y profundidad de exploración. El mapa desarrollado, que ubica las diferentes unidades y zonas geotécnicas es una herramienta de utilidad para la toma de decisiones durante la selección de métodos de exploración geotécnica, en posteriores estudios de construcción en la región. Además, puede ser replicado en otros sitios de la región para ampliar la detección de horizontes de vulnerabilidad y mitigar riesgos por asentamientos. Es conveniente el desarrollo de estudios que complementen el mapa actual con un número significativo de SPE, con información actualizada y precisa, sin eludir normas y códigos aplicables para cada proyecto.















