Introducción
El Lean es reconocido como una metodología de mejoramiento continuo (Manos et al., 2006; Gifford, 2008; Zarbo, 2012; Culcuoglu, 2011) enfocada en la reducción de los desperdicios o mudas (Zarbo, 2012). Los mudas, son clasificados como: espera, defectos, movimientos innecesarios, exceso de inventario, sobreproducción, exceso de transporte y sobreprocesamiento (Weinstock, 2008; Cachon y Terwiesch, 2009; Waring y Bishop, 2010).
Esta metodología, se considera aplicable a los procesos relacionados con la salud (Kollberg et al., 2007; Brandao, 2009; Papadopoulos et al., 2011., La Ganga, 2011; Mazzocato et al., 2012), así como a los departamentos de emergencia (Piggott et al., 2011; Mazzocato et al., 2012; Martínez et al., 2014) debido a que mediante esta los procesos son llevados a cabo con calidad y cumpliendo con la satisfacción del consumidor (Weinstock, 2008; Morales, 2010; Mannon, 2014). En los servicios de salud, los desperdicios o mudas, son vistos como actividades que no añaden valor al paciente (Pondhe et al., 2006; Bendavid et al., 2012; Reijula y Tommelein, 2012), tal como es el caso de los largos tiempos de espera para ser asistidos (Anneke y Dadich, 2009).
En países desarrollados (Adra, 2005; Aherne, 2007; Bliss, 2009; Brandao, 2009; Sobek y Lang., 2010; Burgess y Radnor, 2013; Breuer, 2013) así como aquellos considerados como emergentes, se ha comenzado a aplicar Lean en servicios de salud (Varkey y Kollengode, 2011; Ponanake et al., 2014; Pestana et al., 2014), pero en países como Colombia esta metodología es considerada aún como reciente, presentando su aplicación principalmente, en empresas de manufactura (Dinas et al., 2009; Arrieta et al., 2010).
A pesar de que la salud es considerado como un bien y un derecho fundamental de las personas (Herazo, 2010), se evidencian fallas en la prestación del servicio, lo cual conlleva a quejas por parte de los usuarios (Argas et al., 2010). En estudios realizados a nivel internacional, se ha determinado que el departamento o unidad de emergencias es el más ineficiente (Dickson et al., 2009) dentro de las Instituciones Prestadoras de Salud (IPS) requiriendo por lo tanto mejoras en este (Holden, 2011). Colombia no es ajena a dicha situación, tal como establece Lopera et al. (2010) en un estudio desarrollado en la ciudad de Medellín, en el cual se determina que existen una serie de barreras en esta unidad que no permiten que los pacientes reciban una adecuada atención.
Este estudio hace parte de una investigación basada en estudios de casos, realizada en Unidades de Urgencia en clínicas o hospitales en Bogotá y La Sabana de Bogotá, que buscaba determinar si mediante la aplicación de herramientas de Lean, se podrían identificar actividades que generan demora y/o no agregan valor al paciente con el fin de plantear mejoras que conlleven a la reducción del tiempo de atención.
Revisión de la literatura
Autores como Stone (2012) y Arlbjørn y Freytag (2013), referencian a Krafcik como la primera persona en usar el término Lean en su tesis de maestría en 1988, el cual posteriormente fue difundido, en el mismo año, en el artículo publicado por el Sloan Management Review. En 1990 Womack et al. (1990) difunden el término Lean Production o producción ajustada (Baines et al., 2006, Emiliani, 2006; Holweg, 2007, Moyano y Sacristán, 2012), como resultado de 5 años de investigación por parte del Massachusetts Institute of Technology (MIT) denominado como el Programa Internacional de Vehículos de Motor (De Treville y Antonakis, 2006; Stone, 2012), el cual se encuentra basado en el modelo de producción de Toyota o TPS (Nordin, Deros y Wahab, 2010; Burgess y Radnor, 2013). Holweg (2007), por su parte, comenta que no es posible señalar exactamente cuando el TPS fue documentado formalmente, siendo uno de los primeros escritos reconocidos en el tema el artículo realizado por Sugimori et al., en 1977.
Arlbjørn y Freytag (2013), así como otros autores tales como Ben-Tovim et al. (2007), Brandao (2009), LaGanga (2011) y Randnor et al., (2011), entre otros, comentan acerca de la evolución del Lean Production o Lean Manufacturing, desde su enfoque en empresas de producción hacia organizaciones prestadoras de servicios. Aunque no se tiene fecha exacta sobre la aplicación del Lean en el sector salud, Brandao (2009) establece que sus primeros inicios se deben a los reportes de Heinbuch en 1995, cuando propuso el uso del Lean para reducir el inventario físico en los hospitales, en tanto que Young y McClean (2008) determinan que su uso comenzó en la década del 2000, pero aun así, autores como Breuer (2013) y Martínez et al., (2014) consideran que la aplicación en éstas organizaciones todavía se puede considerar como novedoso.
El Lean, se enfoca en los procesos de mejoramiento continuo (De Treville y Antonakis, 2006) buscando identificar las actividades que generan valor al cliente (Baines et al., 2006; De Souza, 2009; Dammand et al., 2014), tratando de eliminar o reducir aquellas que no lo generan, con el fin de reducir los tiempos de entrega del servicio (Solís y Madriz, 2009). Por lo tanto, la Manufactura Esbelta (M.E) espera lograr un flujo continuo y ordenado en cada paso del proceso llevado a cabo, para que el sistema alcance la calidad esperada (Ng, Vail, Thomas y Schmidt, 2010), la reducción del tiempo y producir únicamente con base a la demanda de los clientes, y no por cronograma u horario establecido con anterioridad (Ben-Tovim et al., 2007).
Manos et al., (2006) evidencian la aplicabilidad de los principios de la M.E tanto en la industria manufacturera como en el sector de servicio, en este caso un hospital o clínica, cuya diferencia radica en el objetivo, el cual ya no es la entrega de un producto sino la prevención o cura de una enfermedad. Brandao (2009), reporta la primera aplicación formal de la M.E en el sistema de salud realizado por NHS Modernisation Agency en el 2001, el cual se enfocó en mejorar las prácticas en las operaciones de este sector.
Radnor et al. (2011) establecen que las Instituciones Prestadoras de Salud (IPS) se encuentran interesadas en la mejora de su eficiencia operacional, por lo cual estas han venido adoptando e implementando metodologías de mejora, tales como la M.E, conllevando un rediseño en los procesos y la logística de los servicios médicos, junto con la reducción de residuos dentro del hospital, sin que esto implique influir en las práctica que llevan a cabo los profesionales de la salud en estos establecimientos (Ben-Tovim et al., 2007). De igual forma afirma que la M.E en el sector salud debe eliminar todos aquellos procesos que se encuentran duplicados y/o que sean innecesarios, como son los transportes o movimientos (Wickramasinghe et al., 2014), el registro de los datos de los pacientes en diferentes sitios del hospital y la espera excesiva en los procesos de coordinación, los cuales conllevan a un aumento en la estadía del paciente y la demora para terminar los procesos (Radnor et al., 2011).
Por otra parte, Dickson et al. (2009), afirman que la M.E es una herramienta para mejorar la atención al paciente y la satisfacción del mismo, por medio del uso de tres pasos fundamentales:
Documentar los procesos llevados a cabo actualmente en las unidades de urgencias, donde se muestre claramente las actividades a que se somete el paciente desde su ingreso a Urgencias, hasta que sale del hospital o clínica.
Identificar los procesos que el paciente lleva a cabo para poder ingresar a Urgencias y cuáles de estos están o no agregando valor; y posteriormente plantear un rediseño, para poder llegar al estado ideal.
Plantear un mapa de valor futuro, con el fin de tener una visión más clara sobre el flujo de pacientes, y lograr que todo el personal trabaje para que el sistema planteado funcione según el ideal.
Las investigaciones y aplicaciones del Lean en el sector salud, especialmente en hospitales y clínicas, en otros países, han mostrado un impacto positivo en la mejora de los procesos, dentro de los cuales se pueden nombrar:
Centro médico de Flinders. Mejora en los tiempos de atención al paciente, por medio de la simplificación de los procesos en el Triage y la agrupación por células de trabajo. (Ben-Tovim et al., 2007).
Hospital Pottery. Reducción en los tiempos de espera del paciente, mediante la eliminación de procesos duplicados, la organización de las áreas de trabajo y de atención al paciente (Radnor, Holweg y Waring, 2011).
Hospital Iron. Disminución en las listas de espera de los pacientes por medio del ordenamiento y reorganización de las áreas de la clínica (Radnor et al., 2011).
Hospital Valley Health Network. Por medio de la documentación de los procesos en el departamento de esterilización se logró que éstos fueran más eficientes, reduciendo costos e incrementando la calidad en la atención al paciente (Kimsey, 2010).
Hospital de niños Astrid Lindgren. Se mejoró el tiempo de espera y el flujo del proceso por medio, entre otros aspectos, de la estandarización de tareas y la redistribución de áreas (Mazzocato et al., 2012).
Hospital Universitario Odense. Se logró la disminución de los tiempos de espera por parte de los pacientes, así como acortar las distancias para el personal médico, por medio del uso del value stream mapping y el diagrama de spaghetti, entre otras herramientas (Dammand et al., 2014).
Método
Este trabajo de investigación se llevó en una Institución Prestadora de Servicios de Salud (IPS), universitaria, privada, sin ánimo de lucro, ubicada en Bogotá- Colombia. El diseño de investigación es de tipo no experimental, transversal y descriptivo, mediante un trabajo en campo de 6 meses en el cual se establece el estado actual de los procesos en la Unidad de Urgencias estudiada y se realiza una propuesta de mejora con el fin de disminuir los tiempos de atención a los pacientes para lo cual, en primera instancia, se realizan visitas a la clínica para visualizar el proceso y profundizar en este, por medio del desarrollo de una entrevista semi- estructurada a la Jefe de Enfermería. El tamaño de la muestra a medir se calcula tomando en cuenta el número de pacientes máximo registrados en Urgencias, acorde al histórico de la IPS, 3592 pacientes en un mes, a quienes se les solicita su autorización con el fin de realizar la toma de tiempo y recorridos. Posteriormente, con la información recolectada, se analizan e identifican las actividades que generan desperdicios o que no agregan valor (mudas), las cuales fueron representadas mediante el value stream mapping, con sus respectivos estallidos Kanban. Finalmente, se propone la mejora en los procesos centrados en los mudas para lo cual se realiza una simulación en el Software Arena cuyos principales resultados hacen alusión a la disminución en los tiempos de espera e incremento en el valor agregado para los pacientes.
Resultados
La realización del estudio en la unidad de urgencias seleccionada, presentó tres etapas principales las cuales hacen referencia al establecimiento del estado actual de los procesos de atención a los pacientes que ingresan a la unidad de urgencias, la identificación de los factores que causan demoras en la atención al paciente y la propuesta del proceso de atención a pacientes. A continuación se desarrolla cada una de estas etapas, a mayor detalle.
Estado actual de los procesos de atención a los pacientes en la Unidad de Urgencias.
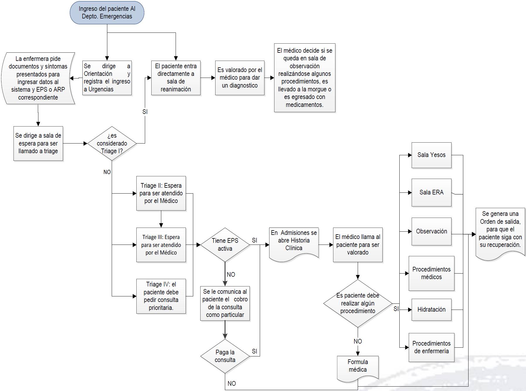
Se realizó una entrevista semi-estructurada, con la jefe de enfermería de la Unidad, con el fin de establecer el proceso de atención a los pacientes, tal como se muestra en la Figura 1, en la cual se observan 8 pasos generales que deben seguir los pacientes para ser atendidos en la Unidad, desde su ingreso hasta la orden de salida por parte del hospital, sin embargo, no se incluyen los pacientes que ingresan en ambulancia o los clasificados como Triage I, ya que por su condición requieren atención inmediata, de igual forma no se encuentran los clasificados en Triage IV ya que son remitidos a cita prioritaria por un especialista y las mujeres embarazadas, dado que se cuenta con un departamento de urgencias independiente para la atención de éstas.

Fuente: Elaboración propia
Figura 1 Diagrama de Bloques del proceso de atención al paciente en la Unidad de Urgencias
Con el fin de mostrar el proceso de atención a los pacientes en la Unidad de Urgencias de forma más detallada, se elabora el diagrama de flujo del proceso que se presenta en la Figura 2.
Por otra parte, se observa que el personal asignado a esta unidad se encuentra distribuido en tres turnos, de la siguiente forma:
En la mañana hay tres médicos generales, un especialista (internista) y dos enfermeras (una adentro de la unidad y otra en el Triage).
En la tarde hay cuatro médicos generales y tres enfermeras (dos en la unidad y una en el Triage).
En el turno de la noche hay tres médicos generales, un especialista (internista) y dos enfermeras (una adentro de la unidad y otra en el Triage).
En las estadísticas recopiladas en la IPS, se observó que el flujo mensual promedio en urgencias es de 3592 personas, entre los diferentes niveles de triage, de las cuales aproximadamente el 13% (467 personas) abandonan el sistema antes de ingresar a ser valoradas, debido a la congestión y largos períodos para ser valorados que son evidenciados por los usuarios en Urgencias. Tomando en cuenta lo anterior, mediante el uso de la formula para tamaño de muestra de poblaciones finitas se realiza el cálculo con el número máximo de pacientes atendidos en un mes, con el fin de realizar la toma de los tiempos y recorridos de éstos. La Tabla 1, presenta un resumen de los tiempos promedio de espera, en minutos, en la Unidad de Urgencias, según la etapa en que estos se encontraban.
Tabla 1 Resumen de los Tiempos Promedio de Espera de los Pacientes en la Unidad de Urgencias.

Fuente: Elaboración propia
Tal como se evidencia en la Tabla 1, el mayor tiempo hace alusión a la espera por parte de los pacientes para la valoración y la revaloración (en caso de ser necesario) por parte del médico, representando entre un 64 a un 68% del tiempo total de permanencia de estos en la Unidad.
La figura 3, presenta el Diagrama de Spaghetti de la unidad de urgencias, el cual es considerado por Suñe y Aguilera (2009), como una de las herramientas más usadas en el Lean dado que permite visualizar las áreas que presentan mayor congestión (mayor cúmulo de líneas)
La anterior figura muestra que las zonas con mayor flujo de pacientes son Observación, Triage y Admisiones, debido a que son pasos obligatorios a seguir para las personas que ingresan a la Unidad. Otro punto con acumulación de pacientes es admisiones de la sala interna donde el paciente debe esperar la entrega de la orden de salida.
Por otra parte, se evidenció al realizar el estudio que la distribución física de la unidad de Urgencias presenta un área menor (717.49 m2) a la estipulada en el Manual guía para el diseño arquitectónico del servicio de urgencias (925 m2). De igual forma, se observa que algunos de los pacientes deben recorrer diferentes distancias para obtener la prestación del servicio, siendo la más larga de éstas la que hace referencia a la recorrida entre el consultorio médico y la toma de exámenes de radiología, en donde se presenta una distancia de 46,8 metros.
Identificación de los factores que causan demoras en atención al paciente
Con base en la Figura 1, correspondiente al diagrama de bloques de la Unidad de Urgencias, se puede identificar en la tabla 2, las actividades a mejorar y aquellas que no agregan valor al proceso.
Tabla 2 Actividades a mejorar o eliminar en el proceso de atención al paciente.

Fuente: Elaboración propia
Las actividades a mejorar son consideradas como necesarias para la prestación del servicio, pero que evidencian un exceso en el tiempo de atención, en tanto que las que se deben eliminar son aquellas que no agregan valor al paciente dado que se están repitiendo acciones, tal como es el caso de admisiones en el cual se está solicitando información previamente brindada en orientación, y en relación a la orden de salida, se observa que esta se puede simplificar o llevar a cabo por otra instancia de la clínica sin alterar el proceso de prestación de servicio de salud.
Tomando en cuenta lo anteriormente expuesto, se desarrolla en la Figura 4, el Value Stream Mapping (VSM) con sus estallidos Kanban correspondientes al Triage 2, los cuales identifican las actividades a mejorar y/o a eliminar del proceso que lleva a cabo el paciente dentro de la Unidad de Urgencias. Es importante precisar, que el VSM del Triage 3, es similar al 2 con diferencia en los tiempos que se brindan para la prestación del servicio.

Fuente: Elaboración propia
Figura. 4 Value Stream Mapping del proceso actual de ingreso de pacientes clasificados como Triage 2.
El VSM, muestra adicionalmente de los estallidos kanban, el tiempo de ciclo (TC) que corresponde al tiempo que el paciente demora en realizar cada actividad y el tiempo de valor agregado (VA), que es el tiempo que se está invirtiendo para atender al paciente en cada paso del proceso. En el caso de Triage 3, el VA es de 32,05 y el TC de 182 Minutos.
Por otra parte, tal como se comentó previamente la Unidad de Urgencias no cumple con el espacio recomendado ya que presenta un déficit en sus áreas y los espacios destinados a salas de observación, así como los procedimientos sépticos y asépticos, requieren mejoras en su distribución y también una reubicación de áreas para tratar de disminuir las distancias recorridas por parte de los pacientes para la toma del servicio.
Propuesta del proceso de atención a pacientes
Tomando en cuenta las actividades identificadas en el Value Stream Mapping y sintetizadas en la Tabla 2, como oportunidades de mejora o como actividades a eliminar, a continuación se expondrán las propuestas asociadas. Estas actividades hacen referencia a:
Admisiones.
Atención por el médico general/ortopedista.
Procedimientos de enfermería a realizar.
Entrega de la orden de salida.
En relación a las actividades a mejorar o eliminar se establece que:
- Admisiones. Se observó que esta actividad no está agregando valor debido a que se solicitan datos al paciente que este ya ha brindado previamente en orientación, lo cual es considerado en Lean como un reproceso. Se propone por lo tanto, que dicha actividad sea realizada por orientación y que posteriormente, el enfermero del Triage complemente la historia clínica con la información del diagnóstico realizado en dicha instancia, para que en un paso ulterior el médico general u ortopedista tenga acceso a la historia clínica del paciente a atender. Los profesionales que apoyan admisiones serán reasignados a otras áreas tales como apoyo a procedimientos médicos, con el fin de que se reduzca el tiempo de espera del paciente para practicarse un procedimiento determinado.
Dado que aún no se cuenta, en los consultorios y demás dependencias, con un software que permita acceder a la información del paciente en línea, se recomiendan dos posibles soluciones a tomar por parte de la Institución, la primera hace alusión a la necesidad de contar con un auxiliar que imprima la historia clínica para que sea enviada posteriormente al profesional médico que atenderá a dicho paciente, y la segunda es realizar la adquisición de un software, el cual adicionalmente de facilitar las diversas consultas por parte de los especialistas, agilizará el proceso de facturación/orden de salida y permitirá contar con una mayor trazabilidad de los procesos.
- Atención por el Médico General/Ortopedista. Tomando en cuenta que en la Unidad de Urgencias el 62% de los pacientes atendidos es clasificado como Triage II, el 37% como Triage III y IV, y el 1% como Triage I, se propone contar con Células de Trabajo las cuales consisten en asignar consultorios específicos para atención basados en dicha demanda. De esta manera el consultorio 1 daría prioridad por la criticidad de los pacientes a aquellos que ingresan por ambulancia y/o son considerados Triage I, el consultorio 2 y 3, específico para Triage 2, y el 4 para triage III y IV.
De igual forma, es importante tener en cuenta los reemplazos de personal al medio día, debido a que no se puede quedar la Unidad de Urgencias sin médicos generales, ortopedistas y enfermeros, cuya ausencia se evidenció en la toma de tiempos, por lo cual se propone un horario de almuerzo diferenciado, siendo este: Consultorios 1 y 2 de 12:30 a 1:30, Consultorio 3 y 4 de 1:30 a 2:30, y el de ortopedia de 12:30 a 1:30 el ortopedista 1, y de 1:30 a 2:30, el ortopedista 2.
- Procedimientos practicados al paciente. Debido al flujo de pacientes y poco personal de enfermería que se encuentra apoyando dicha labor, en promedio los pacientes deben esperar 40 minutos para procedimientos. Por tal razón la(s) enfermera(s) que apoyan admisiones, serán reubicadas para apoyar esta labor, contando por tanto con cuatro enfermeras dentro de la Unidad y una en el triage.
- Orden De Salida. Los pacientes deben esperar en promedio 25 minutos para que admisiones le genere la orden de salida para posteriormente poder dirigirse a caja/facturación, en caso de ser necesario. Se observa que el Médico/Ortopedista puede imprimir y entregar la orden de salida al paciente, dado que él es quien determina el procedimiento a seguir. Por otra parte, como se ha comentado anteriormente, se podría instalar un Software que permita generar consultas en línea para determinar el valor a cancelar o generar el paz y salvo para el egreso de éste.
Tomando en cuenta lo anteriormente expuesto, el proceso mejorado se puede observar en la Figura 5, a continuación.

Fuente: Elaboración propia
Figura. 5 Diagrama de Bloques del proceso mejorado de atención al paciente en la Unidad de Urgencias
En la Figura anterior se muestra el flujo general del proceso, en el cual se observa que el orientador será la persona encargada de generar o abrir la historia clínica del paciente. Posterior a la espera e ingreso a Triage, el enfermero de dicha dependencia debe registrar en la historia clínica el diagnóstico y la patología del paciente, para que cuando sea valorado en consulta, el médico general u ortopedista pueda continuar diligenciándola con cada uno de los procedimientos a realizar y descripción de su enfermedad. Si el médico considera que se puede generar la orden de salida, la imprimirá y entregará al paciente. En caso de que se requiera ejecutar procedimientos al paciente y/o hospitalizarlo, el médico debe registrar esta información en la historia clínica, la cual podrá ser actualizada posteriormente por el personal de enfermería.
La figura 6 plantea el VSM propuesto para el ingreso de pacientes clasificados como Triage 2. En esta se pueden observar mejoras en los tiempos de espera por parte del paciente para la toma del servicio del 67%, en tanto que para triage 3 son del 52%. Los datos fueron simulados en Arena, mediante la corrida de un mes en el cual ingresan 3.592 pacientes, de los cuales el 13% abandona el sistema (467 personas), y acorde con lo evidenciado en la toma de tiempos, el 1% ingresa a Triage 1, el 62% a Triage 2, y el 37% a Triage III. De igual forma, mediante la simulación se obtuvieron los tiempos de espera para practicarse un procedimiento según el Triage (2 o 3) en el cual se haya clasificado. Dichos resultados se muestran en la tabla 3, a continuación.

Fuente: Elaboración propia
Figura. 6 Value Stream Mapping propuesto para pacientes clasificados como Triage 2.
Tabla 3 Tiempo de espera para practicarse un procedimiento determinado, según el nivel de Triage.

Fuente: Elaboración propia
Como se puede observar, los pacientes han disminuido en promedio el tiempo de espera para practicarse un procedimiento determinado en Triage II en 11.61 minutos, y para Triage III 26,11 minutos, un porcentaje de disminución igual a 69.85%.
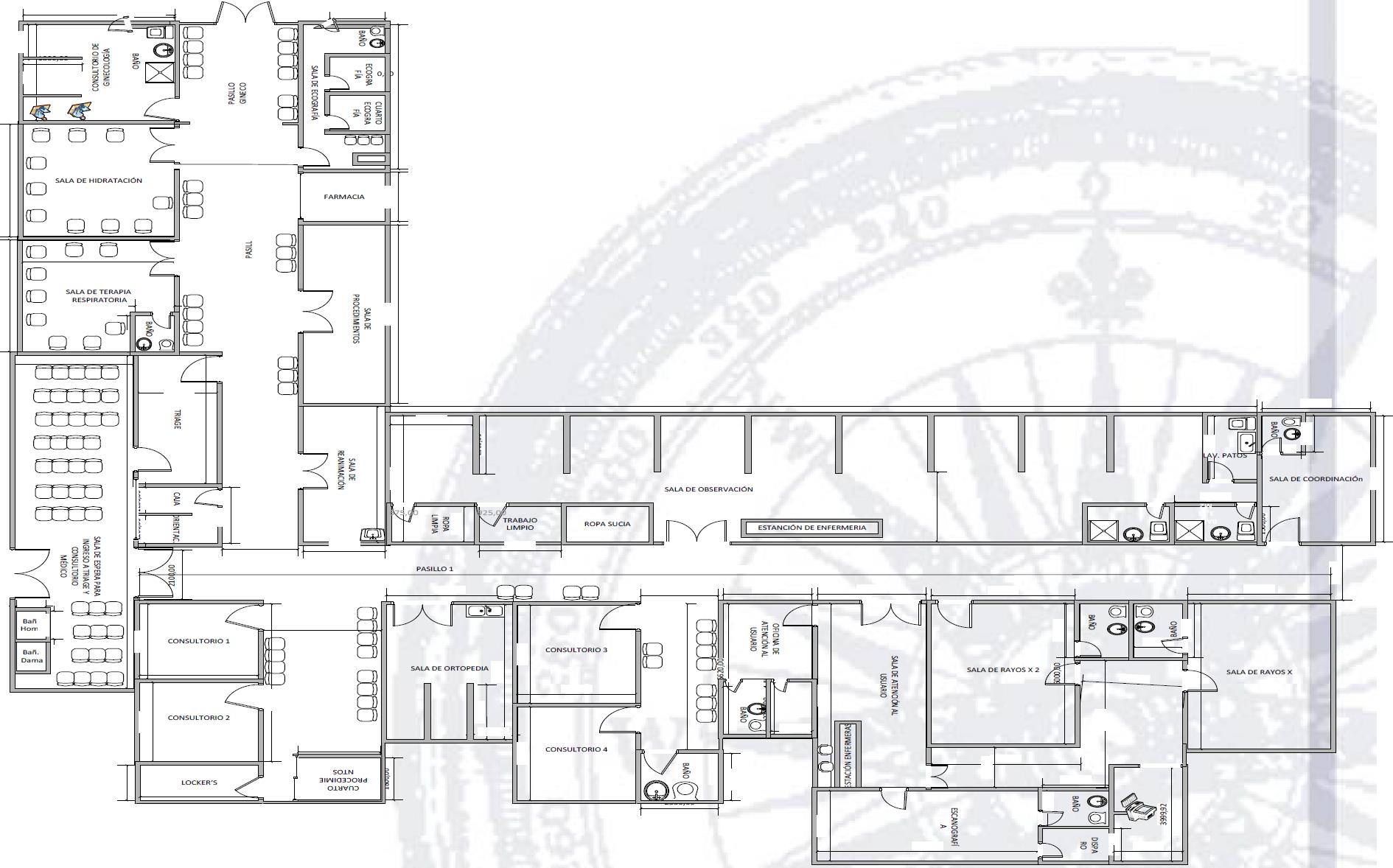
Otro aspecto que se toma en cuenta es la redistribución del área de urgencias, en la cual se plantean el traslado de los cuartos de basura y limpieza, a un espacio central destinado para tal fin. Se eliminó el espacio físico de la oficina de admisiones, dado que como se comentó previamente debido a la duplicación de captura de información, sus labores serán reasignadas a Orientación-Triage- Médico/ortopedista. En triage se elimina uno de los cuartos para la clasificación, dado que este no es usado. Por otra parte, se redistribuyeron algunos de los espacios o áreas de la Unidad de Urgencias, buscando disminuir las distancias recorridas por los pacientes según la frecuencia de los recorridos de estos en el área de Emergencias, entre los que se encuentran: consultorios de médico general y ortopedia, sala de observación, coordinación, triage, orientación, farmacia, sala de ecografías, escanografía y sala de reanimación, en tanto que las áreas de consultorio de ginecología, salas de RX, sala de hidratación, sala de terapia respiratoria y sala de espera para ingreso a consulta y a triage, quedaron asignadas en el mismo lugar original. Mediante la redistribución planteada se asignaron de forma más eficiente las áreas, tomando en cuenta lo propuesto por el Manual guía para el diseño arquitectónico del servicio de urgencias logrando aumentar el área en 46,31m2 (6,06%). En la figura 7, se muestra la nueva distribución de la unidad de urgencias.
Discusión
Mediante la aplicación de los tres pasos fundamentales del Lean establecidos por Dickson et al. (2009), se logró establecer cuales son las actividades o mudas que no generan valor al cliente (Solís y Madriz, 2009), eliminando los procesos que se encuentran duplicados (Radnor et al., 2011) los cuales para este caso hacen relación a registro en admisiones y espera para la entrega de orden de salida, así como la reducción de las esperas en la prestación del servicio, siendo éstas: Ingreso para valoración a triage, ortopedia, consulta y tratamiento médico. De igual forma, mediante la redistribución en planta propuesta se logra un mejor aprovechamiento del espacio con el que cuenta la unidad de urgencias.
El uso de herramientas de Lean tales como los mapas de valor y el diagrama de spaghetti, similar al caso planteado por Dammand et al., (2014), facilitaron la identificación de procesos y distancias a mejorar conllevando a la disminución en los tiempos de espera por parte de los pacientes.
La investigación arrojó resultados positivos, de hasta el 67%, en relación a la reducción en los tiempos de espera lo cual permite reafirmar la meta principal de Lean hacía la generación de valor (Brandao, 2009; Lewis, 2012).
Es importante comentar que las propuestas de este trabajo fueron divulgadas al personal médico y administrativo del hospital, quienes haciendo claro que estos no eran conscientes de algunas de sus debilidades. Así mismo, se evidenció el desconocimiento por parte del personal hacia metodologías de mejora tales como el Lean, lo cual afirma lo observado por Moreno y Mendoza (2012) quienes observaron que no existían formas específicas y formales, por parte de los 21 hospitales estudiados en Jalisco- México, para desarrollar maneras para la mejora continua y la sostenibilidad de las IPS a largo plazo.
A lo largo de esta investigación, se realizó la búsqueda de literatura relacionada con la aplicación de la manufactura esbelta en la asistencia sanitaria en países de América Latina, y se pudo confirmar lo expuesto por Moreno y Mendoza (2012), así como Toussaint y Berry, (2013), quienes vislumbran la necesidad de incrementar los esfuerzos de investigación en esta área, ya que se pueden considerar como incipientes.
Para trabajos futuros en el área, se deberán realizar nuevos casos de estudio, que permitan evaluar diferencias en el impacto del Lean en éstos, así como generar investigaciones en el área de inventarios ya que se evidencia desconocimiento por parte del hospital en estos procesos al ser manejados, muchos de éstos, por medio de outsourcing o terceras empresas.










nueva página del texto (beta)





