Introducción
Las tecnologías de la información y la comunicación (TIC) cumplen en la actualidad un rol protagónico en la vida de las personas (Salanova y col., 2014; Vayre y Vonthron, 2019), debido a que favorecen la conectividad de los individuos en diferentes actividades sociales, familiares, recreativas y laborales, entre otros (Brown y Palvia, 2015; Kim y Hollensbe, 2018; Schlachter y col., 2018). Dicha situación hace que sea muy difícil no hacer uso de ellas en un mundo globalizado (Romero y col., 2023). En lo que respecta al ámbito laboral, tanto el desarrollo tecnológico como la globalización hacen posibles fenómenos como el teletrabajo (Andrade, 2014).
El uso de las TIC genera diferentes consecuencias, por lo que existe un creciente interés en conocer el efecto que tiene su utilización en la vida diaria (Villafuerte, 2017). Una consecuencia positiva reconocida es el acercamiento entre personas que deben permanecer físicamente distantes, por ejemplo, en la pandemia por COVID-19, las personas emplearon variadas tecnologías para mantenerse en comunicación y no exponerse a un posible contagio (Ahmed y col., 2021). Pero, también trajo una alta demanda de su uso por la modalidad de teletrabajo, que enfrentaron por primera vez millones de trabajadores ante las medidas de confinamiento establecidas (Hinojosa y col., 2021; Estrada y Gallegos, 2022). Dicha situación elevó los trastornos asociados a la utilización de estas tecnologías, e incluso los problemas psicosociales y emocionales, destacando con ello las consecuencias negativas del empleo desadaptativo de las mismas (Torres, 2021).
Diferentes estudios indican que, el uso intensivo de redes sociales, la cantidad de conexiones virtuales y la percepción de falta de apoyo social influyen en el agotamiento y descontento hacia las TIC (Maier y col., 2015). Específicamente, la población latina presenta displacer, ansiedad y fatiga derivada del empleo de las TIC, además de pensamientos negativos ante la baja capacidad de la persona en utilizar la tecnología eficientemente (Villavicencio-Ayub y col., 2021b).
En América Latina existe un amplio uso de las TIC. Al menos el 80 % del personal de pequeñas y medianas empresas reportaron una utilización extensiva, el 87 % de computadoras personales, el 67 % de teléfonos móviles y el 80 % del correo electrónico (Torres, 2021). Diversos estudios señalan que la sobreexposición a las TIC y su empleo poco adaptativo puede derivar en tecnoestrés, tecnoadicción o tecnodependencia (Boonjing y Chanvarasuth, 2017; Picón y col., 2017; Sánchez-Gómez y col., 2020; Quiroz-González y col., 2023; Romero y col., 2023).
El término tecnoestrés aparece por primera vez en 1984 (Brod, 1984), hace referencia a un estado psicológico negativo asociado al uso de las tecnologías, debido a que el individuo percibe un desajuste entre las demandas y los recursos que se ven involucrados en el uso de las TIC, lo que trae consecuencias psicológicas y sociales negativas (Salanova y Nadal, 2003). El tecnoestrés conlleva fatiga, escepticismo e ineficacia en el uso de las TIC (Llorens y col., 2011).
El tecnoestrés es el resultado de las sobredemandas a las que tiene que hacer frente un usuario de dispositivos digitales, que puede impactar su satisfacción y compromiso laboral (Ragu-Nathan y col., 2008). Provoca problemas en el uso de las tecnologías, y trae consigo bajo desempeño laboral (Tarafdar y col., 2011), y genera reacciones psicofisiológicas y actitudes negativas hacia las TIC (Salanova, 2003; Salanova y Nadal, 2003), lo cual afecta el desempeño de los trabajadores (Brooks y Califf, 2017; Rojas, 2021).
La tecnoadicción se describe como un uso excesivo y compulsivo de tecnologías. Es una manifestación específica del tecnoestrés (Salanova y col., 2007; 2013). Este fenómeno se aborda a través de un modelo bifactorial: uso excesivo y uso compulsivo (Llorens y col., 2010), que incluye todo tipo de intención de estar navegando por periodos de tiempo muy prolongados hasta descuidar otros aspectos de la vida. Los tecnoadictos suelen presentar bajos desempeños laborales, encuentran altamente estimulante realizar la mayor parte de actividades posibles a través del uso de tecnología, presentan ansiedad o depresión cuando no interactúan con sus dispositivos y no reconocen abiertamente que tienen un problema frente al uso de las TIC (Cascardo y Veiga, 2018).
La tecnodependencia alude a la dependencia hacia dispositivos para propósitos específicos, lo que trae repercusiones en distintos ámbitos de la interacción social, de la salud física y mental, y del desempeño laboral, entre otros (Capilla, 2017). En dicho constructo se incluyen comportamientos como el uso del celular mientras se está con otra persona, pero que son ignoradas por atender su dispositivo, a pesar de los conflictos interpersonales que se derivan de ello (Capilla, 2018). También a comportamientos que llevan a un rechazo de interacción personal o verbal y que se limitan a la interacción digital, así como el incansable uso de estas herramientas mientras se realizan otras actividades, como el conducir un vehículo o cruzar una calle, entre otras, aun cuando se ponga en riesgo su propia vida (Villavicencio-Ayub y col., 2021a).
Los participantes de un estudio de O’Connor y col. (2013) indicaron que hablar por celular mientras conducen es peligroso, sin embargo, lo hacen, debido a la importancia que dichos dispositivos tienen para ellos. El uso del celular aumenta cada vez más y algunas personas priorizan la comunicación por medio de dicho dispositivo, de manera que se alteran sus relaciones sociales. Esto hace que no cuenten con las habilidades para sobrellevar las relaciones cara a cara y puedan tener una interacción favorable a nivel familiar, organizacional y social (Bianchi y Phillips, 2005).
Es importante mencionar que el uso de la tecnología en sí misma no es generadora de una experiencia de malestar o bienestar (Llorens y col., 2007), que se presente uno u otro resultado está vinculado al balance entre los recursos, las experiencias y las demandas (modelo RED). En dicho sentido, los riesgos psicosociales derivados del uso de las TIC pueden ser abordados desde el modelo RED. Según esta perspectiva, los recursos son elementos que ayudan a los trabajadores a hacer frente a las exigencias laborales, los cuales pueden ser tanto personales como relacionados con el trabajo. En contraste, las demandas se refieren a los aspectos laborales que requieren un esfuerzo constante, pudiendo manifestarse en diversos niveles, ya sea en la tarea misma, en las interacciones sociales o en la estructura organizativa (Salanova y col., 2006).
A pesar de los términos variados para describir problemas asociados al uso excesivo de tecnologías, es innegable que existen consecuencias psicosociales (Zheng y Lee, 2016). Si bien, se reconoce que el uso extensivo de tecnologías puede originar múltiples problemas, se requiere mayor investigación sobre la relación entre tecnoestrés, tecnoadicción y tecnodependencia y sus consecuencias sobre la salud en países de Latinoamérica.
La población de México y Colombia muestran un comportamiento similar en la utilización de las TIC. En ambos países, sus internautas tienen un tiempo promedio de conexión diaria (9 h y 10 h, respectivamente). En México, el número de usuarios de internet es del 65.8 % y en Colombia del 64.1 % (Telecomunicaciones, 2020). Están ubicados en el cuarto y sexto lugar, respectivamente, de los países en Latinoamérica con mayor uso de teléfonos inteligentes (Chevalier-Naranjo, 2022), y son los países que utilizan más herramientas de inteligencia artificial: 61.5 % y 61.9 %, respectivamente (Kemp, 2021), lo que los vuelve países de interés para analizar el efecto del uso de las TIC.
El objetivo de este estudio fue determinar la existencia de consecuencias negativas y positivas, después de la no utilización de teléfonos móviles en una muestra multiocupacional de trabajadores de México y Colombia, evaluando la presencia de tecnoestrés, tecnoadicción y tecnodependencia.
Materiales y métodos
Se realizó un estudio ex post facto, cuantitativo, no experimental (Hernández-Sampieri y col., 2014).
Muestra
El muestreo fue no probabilístico, por conveniencia. Para acceder a los participantes se utilizaron dos vías: la primera fue presencial, contactando directores de las diferentes organizaciones convocadas para presentar el proyecto y avalar la recolección de los datos; la segunda, a través de la participación abierta, que se logró por medio del uso de redes sociales utilizando un Formulario de Google.
Se consideraron individuos de ambos sexos, mayores de 18 años que habitaran en México o en Colombia. Se utilizó una ficha de datos sociodemográficos en la que se preguntó por el sexo, el estado civil, la escolaridad y el país de residencia.
Consideraciones éticas
El estudio siguió las directrices de la Declaración Universal de Principios Éticos para Psicólogos (IUPS, 2008) y la Ley 1090 de 2006 (Congreso de la República, 2006). Todos los participantes dieron su consentimiento de manera anónima para el uso de los datos, después de que se les informó detalladamente sobre el propósito y características de la investigación. Cabe mencionar que el Comité de Ética de la Universidad Católica de Pereira avaló el estudio para su aplicación tanto en México como en Colombia.
Instrumentos
Síntomas y consecuencias del uso y no uso de las tecnologías
Se diseñó una escala ad hoc para este estudio. Se solicitó a los participantes que identificaran los síntomas y consecuencias derivados del uso y no uso de tecnologías, agrupados de la siguiente manera:
Dolor físico: dolor de espalda, cuello, muñecas, dedos, cefaleas y vista cansada por pasar extensos periodos/uso frecuente del celular o de las TIC (mínimo = 0, máximo = 6).
Malestar emocional: estrés, insomnio, fatiga, pérdida de atención y problemas alimentarios por pasar extensos periodos/uso frecuente del celular o de las TIC (mínimo = 0, máximo = 5).
Consecuencias negativas: ansiedad, tristeza, estrés y enojo al pasar extensos periodos sin revisar el celular (mínimo = 0, máximo = 4).
Consecuencias positivas: sensación de felicidad y de tranquilidad resultante de no consultar el celular durante largos intervalos (mínimo = 0, máximo = 2).
Las respuestas se estructuraron en un formato binario de presencia (1) o ausencia (0) de cada síntoma o emoción. Los dos síntomas y las dos consecuencias fueron medidas como una variable observada por la suma de los reactivos que componen a cada dimensión.
Tecnoestrés
Se utilizó la escala de tecnoestrés desarrollada por Salanova y col. (2007) y posteriormente adaptada por Cazares (2019), constituida en su versión original por 12 reactivos en dos dimensiones: displacer derivado del uso de TIC, con una confiabilidad de 0.876, y rechazo de TIC, con una confiabilidad de 0.778. El formato de respuesta es una escala tipo Likert de frecuencia (nunca = 0, casi nunca = 1, algunas veces = 2, regularmente = 3, bastante a menudo = 4, casi siempre = 5 y siempre = 6).
Tecnoadicción
Se trabajó con la escala del Cuestionario RED-Tecnoestrés desarrollada por Salanova y col. (2013), adecuada a la población mexicana por Villavicencio-Ayub y Cazares (2021). Está compuesta por 8 ítems distribuidos en dos dimensiones: a) uso excesivo de las TIC y b) uso compulsivo de las TIC. La confiabilidad total de la escala obtenida para este estudio fue de 0.862. Las respuestas se recogen a través de un formato tipo Likert de siete puntos, que varía desde 0 (Nunca) hasta 6 (Siempre).
Tecnodependencia
Se determinó mediante la escala de Villavicencio-Ayub y col. (2021a), la cual consiste en 15 ítems distribuidos en cinco dimensiones con tres ítems cada una: a) uso del celular al conducir, b) generación muda, c) vida en redes sociales, d) phubbing, y e) uso compulsivo del celular. Las respuestas se registran en una escala tipo Likert que varía desde 0 (nunca) hasta 6 (siempre).
Validación de los instrumentos
Se realizó para cada una de las escalas utilizadas un Análisis Factorial Exploratorio (AFE). Las cargas factoriales mayores de 0.30 se consideran interpretables (García-Meraz, 2021).
Posteriormente, los tres instrumentos se sometieron a un Análisis Factorial Confirmatorio (AFC) utilizando el programa Lavaan (Rosseel y col., 2020). Los análisis fueron adecuados a datos sin distribución normal con estimaciones. Se utilizó el estimador WLSMV (Weighted Least Squares Mean and Variance adjusted), mínimos cuadrados ponderados y varianza ajustada, que es una opción comúnmente recomendada para este tipo de datos, especialmente cuando se trata de datos categóricos u ordinales. WLSMV es un estimador robusto ante la falta de normalidad y es especialmente adecuado para datos ordinales (Kline, 2015). La consistencia interna de cada instrumento fue calculada por matrices policóricas para datos ordinales sin distribución normal, recomendadas en datos provenientes de escalas Likert, porque capturan mejor las relaciones entre los reactivos que las matrices de correlación de Pearson, que asumen datos a nivel de intervalo (Gadermann y col., 2012).
Para evaluar que los datos de los modelos de AFC propuestos de las tres escalas se ajustaran adecuadamente se emplearon índices de ajuste. El índice de ajuste comparativo (CFI, por sus siglas en inglés: Comparative Fit Index) robusto debe ser > 0.92 para sugerir un ajuste adecuado de los datos (Byrne, 2008). El Error Cuadrático Medio de Aproximación (RMSEA, por sus siglas en inglés: Root Mean Square Error of Approximation) robusto establece un ajuste adecuado del modelo cuando el indicador es < 0.08 con un intervalo de confianza (Schreiber y col., 2006). Finalmente, la Raíz Residual Estandarizada Cuadrática Media (SRMR, por sus siglas en inglés: Standardized Root Mean Square Residual) robusta debe ser < 0.08 (Hu y Bentler, 1999), para indicar un ajuste adecuado. También, se calculó el valor de Chi-cuadrado (X2) para determinar si existía diferencia estadística significativa (P < 0.05) entre las variables de los tres modelos propuestos. Sin embargo, hay que anotar que en muestras grandes existen diferencias significativas dado el tamaño del efecto.
Análisis de datos
Los análisis estadísticos se llevaron a cabo utilizando el programa R junto con la interfaz R Studio, versión 4.3.1 (R Core Team, 2023). Se empleó el paquete ‘Lavaan’ para el análisis detallado de los modelos de medición (Rosseel y col., 2020), ‘Psych’ para las correlaciones policóricas (Revelle, 2023).
Resultados
Los participantes fueron hombres (n = 932) y mujeres (n = 1 094) que residían en México (n = 1 026) y en Colombia (n = 1 000), con una media de edad de 28 años, el 69.84 % eran solteros y 84.60 % con estudios técnicos o superiores (Tabla 1).
Tabla 1 Datos sociodemográficos.
| Parámetro | Variable | N | % |
|---|---|---|---|
| Sexo | Hombre | 932 | 46.00 |
| Mujer | 1 094 | 54.00 | |
| Estado civil | Soltero | 1 415 | 69.84 |
| Casado | 344 | 16.98 | |
| Unión libre | 98 | 4.84 | |
| Divorciado | 138 | 6.81 | |
| Viudo | 31 | 1.53 | |
| Escolaridad | Primaria/Secundaria | 235 | 11.60 |
| Bachillerato | 77 | 3.80 | |
| Técnico/tecnólogo | 730 | 36.03 | |
| Licenciatura/pregrado | 225 | 11.11 | |
| Posgrado | 759 | 37.46 | |
| País de residencia | México | 1 026 | 50.64 |
| Colombia | 1 000 | 49.36 |
Síntomas y consecuencias
Las dos dimensiones de síntomas evaluadas estuvieron presentes en la población estudiada (Tabla 2). La vista cansada fue el dolor físico que más manifestaron presentar los encuestados (46.50 %) seguida de dolor de cabeza y de muñecas o dedos (33.30 % cada uno). En la dimensión malestar emocional destacaron el insomnio (26.60 %) y el estrés (23.30 %), en tanto que muy poca población presentó problemas alimenticios (5.30 %).
Tabla 2 Síntomas reportados por el uso de las TIC.
| Parámetro | Variable | N | % | Mínimo | Máximo | Media | DE |
|---|---|---|---|---|---|---|---|
| Síntomas | |||||||
| Dolor físico | |||||||
| En los últimos tres meses, ¿has sentido los siguientes síntomas por el uso de algún aparato como celular, tableta , computadora, etc.? |
Dolor de espalda | 476 | 23.50 | 0 | 6 | 1.66 | 1.56 |
| Dolor en el cuello | 588 | 29.00 | |||||
| Dolor en las muñecas/dedos | 674 | 33.30 | |||||
| Dolor de cabeza | 674 | 33.30 | |||||
| Vista cansada | 942 | 46.50 | |||||
| Malestar emocional | |||||||
| En los últimos tres meses, ¿has sentido las siguientes afectaciones por el uso de algún aparato como celular, tableta , computadora, etc.? |
Estrés | 473 | 23.30 | 0 | 5 | 0.85 | 1.19 |
| Insomnio | 538 | 26.60 | |||||
| Fatiga | 262 | 12.90 | |||||
| Pérdida de atención | 356 | 17.60 | |||||
| Problemas alimenticios | 108 | 5.30 | |||||
| Consecuencias | |||||||
| Negativas | |||||||
| ¿Qué sientes cuando pasas mucho tiempo sin revisar el celular, tableta, computadora, etc.? |
Ansiedad | 787 | 38.80 | 0 | 4 | 0.57 | 0.75 |
| Tristeza | 75 | 3.70 | |||||
| Estrés | 243 | 12.00 | |||||
| Enojo | 65 | 3.20 | |||||
| Positivas | |||||||
| ¿Qué sientes cuando pasas mucho tiempo sin revisar el celular, tableta, computadora, etc.? |
Tranquilidad | 1111 | 54.80 | 0 | 2 | 0.64 | 0.56 |
| Felicidad | 194 | 9.60 | |||||
En los dos tipos de consecuencias evaluadas, las negativas más reportadas fueron la ansiedad (38.80 %), seguida del estrés (12.00 %); en tanto que en las positivas, poco más de la mitad de la población (54.80 %) experimentó tranquilidad al alejarse del uso de las TIC (Tabla 2).
Validación de los instrumentos
En el presente estudio las tres escalas obtuvieron cargas por arriba de 0.40, lo cual corrobora la validez del constructo de los instrumentos.
Escala de tecnoestrés
Las cargas factoriales de los 8 reactivos que se mantuvieron registraron puntuaciones superiores a 0.40 (Tabla 3), lo que indica que cada ítem de la escala mostró una asociación significativa con el factor correspondiente, estableciendo la validez de los constructos medidos.
Tabla 3 Carga factorial, media y desviación estándar de cada reactivo de la escala de tecnoestrés.
| Reactivos | Carga factorial | M (DE) |
|---|---|---|
| Displacer del uso de TIC | ||
| r1. Me resulta difícil relajarme después de un día de trabajo utilizando tecnologías. | 0.607 | 1.49 (1.70) |
| r2. Es difícil que me concentre después de trabajar con las tecnologías. | 0.668 | 1.41 (1.60) |
| r3. Después de usar las tecnologías me cuesta trabajo prestar atención a otras actividades. | 0.675 | 1.39 (1.58) |
| r4. Me siento tenso y ansioso cuando trabajo con las tecnologías. | 0.885 | 1.04 (1.47) |
| Rechazo de TIC | ||
| r5. Dudo de la utilidad para trabajar con la tecnología. | 0.674 | 0.76 (1.27) |
| r6. Es difícil trabajar con las tecnologías. | 0.718 | 1.16 (1.47) |
| r7. Prefiero no usar las tecnologías porque entorpecen mi trabajo. | 0.667 | 1.15 (1.49) |
| r8. Me cuesta trabajo aprender a usar nuevas tecnologías. | 0.586 | 1.34 (1.66) |
El instrumento obtuvo un coeficiente de alfa ordinal alto (0.88) (Gadermann y col., 2012), así como las dimensiones de displacer (0.84) y rechazo (0.75), indicando que la escala de tecnoestrés posee propiedades psicométricas sólidas, con una alta confiabilidad y es adecuada para su uso en este contexto de estudio binacional.
Escala de tecnoadicción
Todas las cargas factoriales de los reactivos considerados (Tabla 4) obtuvieron puntuaciones arriba de 0.40, indicando que cada ítem de la escala mostró una asociación significativa con el factor correspondiente, lo que refuerza la validez de los constructos medidos.
Tabla 4 Carga factorial, media y desviación estándar de cada reactivo de la escala de tecnoadicción.
| Reactivos | Carga factorial | M (DE) |
|---|---|---|
| Uso compulsivo de TIC | ||
| r1. Me siento mal si no tengo acceso a las tecnologías (p. ej., internet, correo electrónico, teléfono celular, etc.). | 0.671 | 2.85 (2.07) |
| r2. Siento que un impulso interno me obliga a utilizar las tecnologías en cualquier momento y lugar. | 0.796 | 2.66 (1.98) |
| r3. Me encuentro pensando en las tecnologías continuamente (p. ej., revisar el correo electrónico, buscar información en internet, utilizar redes sociales, etc.), incluso, fuera del horario de trabajo. | 0.799 | 3.25 (1.99) |
| r4. Siento una enorme necesidad de utilizar las tecnologías en momentos que no son adecuados (p. ej., al manejar). | 0.702 | 1.45 (1.76) |
| r5. Me siento incómodo cuando no puedo utilizar tecnologías. | 0.684 | 2.10 (1.86) |
| Uso excesivo de TIC | ||
| r6. Dedico más tiempo a utilizar las tecnologías que a estar con mis amigos y familiares. | 0.584 | 1.99 (1.71) |
| r7. Dedico más tiempo a usar las tecnologías qué a practicar algún deporte o actividad al aire libre. | 0.683 | 2.98 (2.05) |
| r8. Me gusta pasar largas horas usando las tecnologías. | 0.686 | 2.90 (1.89) |
El instrumento obtuvo un coeficiente de alfa ordinal alto (0.88) (Gadermann y col., 2012) para la escala total, así como para las dimensiones de “uso compulsivo de TIC” (0.85) y “uso excesivo de TIC”, señalando una sólida coherencia entre todos los reactivos, con una consistencia interna fuerte, demostrando una alta confiabilidad.
Escala de tecnodependencia
Como en los casos anteriores, todas las cargas factoriales fueron superiores a 0.40 (Tabla 5), lo que refuerza la validez de la escala en la muestra analizada, destacando su utilidad y pertinencia en el presente estudio. Este nivel de cargas factoriales resalta la calidad y precisión del instrumento para la medición de constructos complejos.
Tabla 5 Carga factorial, media y desviación estándar de cada reactivo de las diferentes dimensiones de tecnodependencia.
| Reactivos | Carga factorial | M (DE) |
|---|---|---|
| Generación muda | ||
| r1. Evito las llamadas que recibo. | 0.627 | 2.13 (1.76) |
| r2. Cuando voy a realizar una llamada, pongo excusas para no hacerla. | 0.895 | 1.66 (1.81) |
| r3. Me molesta recibir llamadas. | 0.763 | 1.73 (1.81) |
| Uso compulsivo del celular | ||
| r4. ¿Revisas el celular en cuanto te das cuenta de que llega una notificación? | 0.637 | 3.94 (1.82) |
| r6. ¿Buscas estar siempre conectado a internet? | 0.713 | 3.74 (1.89) |
| r8. Siento la necesidad de estar revisando mis redes sociales. | 0.877 | 2.95 (1.93) |
| Vida en redes sociales | ||
| r5. Cuándo asistes a un evento masivo, ¿sueles grabarlo? | 0.607 | 2.05 (1.90) |
| r7. Comparto aspectos de mi personalidad en las redes sociales. | 0.704 | 1.85 (1.80) |
| r9. Siento la necesidad de compartir mis actividades en las redes sociales. | 0.780 | 1.42 (1.57) |
| Phubbing | ||
| r10. Cuándo sales con alguien, ¿sueles prestarle más atención al celular que a las personas con las que estás? | 0.660 | 1.03 (1.30) |
| r11. En reuniones, ¿sueles estar revisando por tiempo prolongado el celular? | 0.781 | 1.77 (1.63) |
| r12. Me gusta usar el celular mientras estoy comiendo, aunque esté acompañado. | 0.723 | 1.70 (1.75) |
| Uso del celular al conducir | ||
| r13. ¿Revisas el celular cuando vas manejando? | 0.949 | 0.61 (1.26) |
| r14. Sueles hacer o recibir llamadas y mensajes cuando vas manejando. | 0.873 | 1.00 (1.70) |
| r15. Aprovechas el semáforo en rojo para revisar el celular. | 0.908 | 1.19 (1.89) |
El instrumento mostró una confiabilidad interna sólida, con alta confiabilidad, presentando un coeficiente alfa ordinal alto (0.86) (Gadermann y col., 2012) para toda la escala a través de matriz policórica, así como para las dimensiones de “uso del celular al conducir” (0.94); “vida en redes sociales” (0.94); “generación muda” (0.85); “uso compulsivo del celular” (0.81); y “phubbing” (0.80).
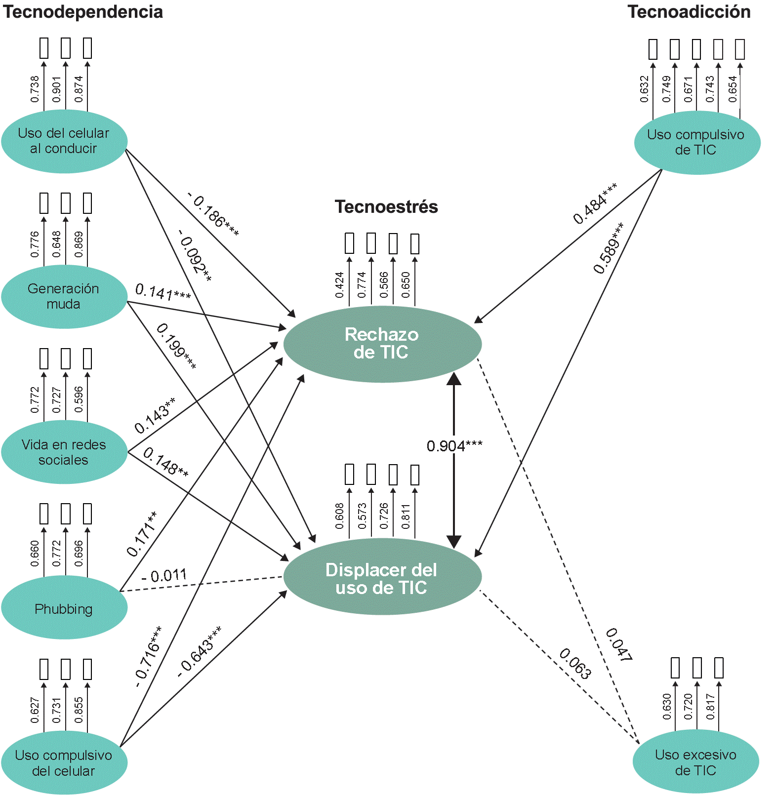
Los datos referentes a los modelos de AFC propuestos (para las escalas de tecnoestrés, tecnoadicción y tecnodependencia) Figuras 1, 2 y 3, respectivamente) mostraron un buen ajuste, de acuerdo a Hooper y col. (2008). A través del AFC se analizó para cada escala la conformación de las variables latentes (representadas por óvalos) y las variables observadas (rectángulos), cuyas cargas factoriales en cada variable observada hacia la variable latente son coeficientes de regresión que permiten predecir los indicadores, encontrando que, siguiendo a Harrington (2009), a partir de 0.32 una carga factorial es considerada pobre, de 0.45 aceptable, de 0.55 buena, 0.63 muy buena y puntajes igual o mayor a 0.70 excelente.

Nota: r1 - r8: Variables observadas o indicadores medidos directamente. La flecha que va de la variable latente al indicador debe ser asumida como cargas factoriales. e1 - e8: Errores de medición o varianzas únicas para cada indicador. Valor e5 - r5: Representa la carga del error de medición, es decir, la proporción de la varianza en ‘r5’ no explicada por el modelo. Flechas dobles entre variables latentes indican correlación (valor resaltado en negrita).
Figura 1 Análisis Factorial Confirmatorio de la escala de tecnoestrés.

Nota: r1 - r8: Variables observadas o indicadores medidos directamente. La flecha que va de la variable latente al indicador debe ser asumida como cargas factoriales. e1 - e8: Errores de medición o varianzas únicas para cada indicador. Valor e5 - r5: Representa la carga del error de medición, es decir, la proporción de la varianza en ‘r5’ no explicada por el modelo. Flechas dobles entre variables latentes indican correlación (valor resaltado en negrita).
Figura 2 Análisis Factorial Confirmatorio de la escala de tecnoadicción.

Nota: r1 - r8: Variables observadas o indicadores medidos directamente. La flecha que va de la variable latente al indicador debe ser asumida como cargas factoriales. e1 - e8: Errores de medición o varianzas únicas para cada indicador. Valor e5 - r5: Representa la carga del error de medición, es decir, la proporción de la varianza en ‘r5’ no explicada por el modelo. Flechas dobles entre variables latentes indican correlación (valor resaltado en negrita).
Figura 3 Análisis Factorial Confirmatorio de la escala de tecnodependencia.
Los valores de los índices de los AFC de las tres escalas (Tabla 6) presentaron un ajuste adecuado para CFI robusto (Byrne, 2008), RMSEA robusta (Schreiber y col., 2006) y SRMR robusto (Hu y Bentler, 1999). Así mismo, el estadístico Chi-cuadrado (X2) fue estadísticamente significativo (P = 0.000) en las tres escalas, común para los modelos con muestras amplias.
Modelo de ecuaciones estructurales para predecir el tecnoestrés
Para corroborar la predicción del tecnoestrés por la tecnoadicción y la tecnodependencia, se realizó una ecuación estructural. En este modelo (Figura 4), los datos mostraron un buen ajuste [X2 (496) = 2 269.265, P = 0.000; CFI robusto = 0.972; RMSEA robusta = 0.048 (IC 0.046 a 0.050), SRMR robusto = 0.047]. El tecnoestrés fue predicho por la tecnoadicción, en su dimensión de “uso compulsivo de TIC”, tanto en “rechazo de TIC” (β = 0.484, P < 0.001) como en “displacer del uso de TIC” (β = 0.589, P < 0.001). Sin embargo, la dimensión de “uso excesivo de TIC” no predijo significativamente al tecnoestrés. El tecnoestrés, en su dimensión de “rechazo de TIC” fue predicho de manera positiva por las dimensiones de tecnodependencia de “generación muda” (β = 0.141, P < 0.001), “vida en redes sociales” (β = 0.143, P < 0.01) y “phubbing” (β = 0.171, P < 0.01), pero de manera negativa por el “uso del celular al conducir” (β- 0.186, P < 0.001) y “uso compulsivo del celular” (β = - 0.716, P < 0.001). La dimensión de “displacer del uso de TIC”, del tecnoestrés mostró un patrón similar, al ser predicha de manera positiva por las dimensiones “generación muda” (β = 0.199, P < 0.001), “vida en redes sociales” β = 0.148, P < 0.01), y de forma negativa por las dimensiones “uso del celular al conducir” (β = - 0.092, P < 0.01) y “uso compulsivo del celular” (β = - 0.643, P < 0.001). Únicamente no se tuvo una predicción significativa del “displacer del uso de TIC” por parte del “phubbing”.

Nota: Rectángulos sobre las variables latentes: Indican los ítems o reactivos asociados con cada variable latente representada por las elipses. Flechas continuas: representan las regresiones entre las variables latentes; aquellas no significativas están marcadas por líneas discontinuas. Flechas entre variables latentes: sugieren correlaciones entre variables latentes.
Figura 4 Interacción de las variables asociadas al tecnoestrés (rechazo de TIC y displacer del uso de TIC).
Modelo de ecuaciones estructurales para predecir síntomas físicos y emociales, consecuencias positivas y negativas
En la Figura 5 se muestra la influencia del tecnoestrés y la tecnoadicción sobre los síntomas físicos y emocionales, como las consecuencias positivas y negativas (incluidas en la Tabla 2), respecto al uso y desuso de las TIC, sobre todo del celular, de acuerdo con el modelo de ecuación estructural desarrollado. En este análisis se dejó fuera la tecnodependencia, dado que no mostró estar tan significativamente relacionada con dichos parámetros, como las dos escalas mencionadas. Los resultados mostraron un ajuste adecuado a los datos [X2 (152) = 1 228.304, P = 0.001; CFI robusto = 0.960; RMSEA robusta = 0.057 (IC 0.054 a 0.060), SRMR robusto = 0.055], permitiendo con ello, la validación del modelo con un buen ajuste (Hooper y col., 2008).

Nota: Rectángulos sobre las variables latentes: Indican los ítems o reactivos asociados con cada variable latente representada por las elipses. Flechas continuas: Representan las regresiones entre las variables latente, aquellas no significativas están marcadas por líneas discontinuas. Flechas entre variables latentes: Sugieren correlaciones entre variables latentes.
Figura 5 Interacción de las variables asociadas de las consecuencias del uso de tecnologías.
El dolor físico, en tecnoestrés, fue negativamente predicho por el “rechazo de TIC” (β = - 0.351, P < 0.05) y positivamente por el “displacer del uso de TIC” (β = 0.434, P < 0.01); mientras que en tecnoadicción, fue positivamente predicho por “uso excesivo de TIC” (β = 0.376, P < 0.001), pero no hubo una predicción significativa del dolor físico por parte del “uso compulsivo de TIC”.
El malestar emocional, en tecnoestrés, fue negativamente predicho por el “rechazo de TIC” (β = - 0.414, P < 0.01) y positivamente por el “displacer del uso de TIC” (β = 0.591, P < 0.001); mientras que en tecnoadicción, fue positivamente predicho por el “uso excesivo de TIC” (β = 0.407, P < 0.001), pero no hubo una predicción significativa para el “uso compulsivo de TIC”.
Las consecuencias negativas, en tecnoadicción, fueron únicamente predichas significativamente por el “uso compulsivo de TIC” (β = 0.407, P < 0.001), indicando una relación directa entre comportamientos compulsivos y resultados negativos.
Las consecuencias positivas, en tecnoadicción, mostraron una predicción negativa por el “uso compulsivo de TIC” (β = - 0.456, P < 0.001), sugiriendo que el mayor nivel de comportamiento compulsivo reduce las consecuencias positivas (aspectos satisfactorios en la calidad de vida) de los usuarios.
El análisis mediante ecuaciones estructurales permitió observar que el dolor físico y el malestar emocional estuvieron influenciados negativamente por la percepción de “rechazo de las TIC” y positivamente por comportamientos asociados con “displacer del uso de TIC” y “uso excesivo de TIC”, sugiriendo un vínculo entre la evasión y la búsqueda de gratificación con mayores niveles de dolor y malestar. Curiosamente, los comportamientos compulsivos no mostraron un impacto significativo en el dolor físico y el malestar emocional, pero sí se relacionaron de manera significativa con las consecuencias negativas, destacando un vínculo directo entre la compulsividad y los resultados adversos. Además, se encontró que un aumento en comportamientos compulsivos está asociado con una disminución en las experiencias o resultados positivos, lo que refleja, cómo los comportamientos compulsivos pueden limitar la capacidad para experiencias positivas.
Discusión
Análisis de la validación de las escalas
En ambas poblaciones estudiadas, que confirmaron una muestra multiocupacional de trabajadores de México y Colombia, se demostró la validez de las tres escalas de medición utilizadas para evaluar el uso problemático de las tecnologías (tecnoestrés, tecnoadicción y tecnodependencia).
Comparación entre dimensiones de tecnoestrés, tecnoadicción y tecnodependencia
En las dimensiones presentadas en las Tablas 3, 4 y 5, se identificaron diferencias significativas en las medias y desviaciones estándar de cada reactivo. Por ejemplo, en la escala de tecnoestrés, el reactivo “Me resulta difícil relajarme después de un día de trabajo utilizando tecnologías” mostró una media más alta en comparación con los otros, reactivos de la escala, sugiriendo una mayor incidencia de este síntoma entre los encuestados.
En la escala de tecnoadicción, los reactivos relacionados con el uso compulsivo y el uso excesivo de las tecnologías mostraron en general medias más altas, que los reactivos de las otras dos escalas evaluadas, lo que indica una mayor prevalencia de estos comportamientos adictivos entre los participantes. Por otro lado, en la escala de tecnodependencia, se observó que los reactivos de uso compulsivo del celular mostraron las medias más altas de las tres escalas. Los reactivos de uso del celular al conducir fueron los que registraron valores más bajos de la escala, sin embargo, aún cuando conocían del riesgo que implicaba hacerlo, algunos encuestados confirmaron realizarlo.
Interacción de variables asociadas al tecnoestrés, tecnoadicción y tecnodependencia
Las interacciones entre las variables asociadas a las dimensiones de las tres escalas, proporcionan información adicional sobre cómo estas dimensiones se relacionan entre sí y cómo pueden influir en la prevalencia y gravedad de los síntomas y consecuencias reportados (Figuras 4 y 5). Por ejemplo, la interacción entre el rechazo y el displacer del uso de TIC provoca el tecnoestrés, lo que podría aumentar el nivel de estrés tecnológico entre los individuos, lo que a su vez podría conducir a una mayor incidencia de síntomas físicos y emocionales.
Las tres escalas tuvieron relación entre ellas (Figura 4) y capacidad de predicción del tecnoestrés, por la tecnoadicción y la tecnodependencia. Sin embargo, en lo que respecta a tecnoadicción, se encontró que únicamente el uso compulsivo de TIC mostró relación significativa. Y la dimensión de Phubbing fue la única en el caso de tecnodependecia que no tuvo influencia significativa.
Entre los hallazgos sobresale la predicción del tecnoestrés como displacer del uso de TIC, por tecnodependencia y tecnoadicción, sobre todo cuando se trata de un uso compulsivo; esta relación sugiere que el uso constante de TIC puede resultar en una aversión hacia ellas por la tecnoinvasión, fatiga, lo que produce frustración y estrés, INSST (s.f.). Lo anterior, concuerda con investigaciones previas que enfatizan cómo el uso excesivo de las tecnologías puede llevar al desarrollo de estrés, traducido finalmente en un rechazo (Tarafdar y col., 2011; Maier y col., 2015; Pérez-Ramírez y col., 2022). Resulta interesante encontrar que, el uso compulsivo del celular predijo de manera negativa el tecnoestrés en su dimensión de rechazo de las TIC (Figura 4, β = - 0.716), es decir, utilizar compulsivamente el celular disminuye la sensación de evitación del uso de las TIC y favorece el involucramiento con estos dispositivos. Dicho resultado sobresale, dado que los reactivos relacionados con el uso compulsivo del celular fueron los que obtuvieron una media más alta en esta escala con un promedio de 3.54 (Tabla 5). Esto, sin duda, está referido al uso indispensable que representa el celular (Torres, 2021), de hecho, el concepto mismo de adicción a las tecnologías aún está en debate (Zheng y Lee, 2016); y este estudio como otros (Fernández-Prol, 2021; Rodríguez-Escanciano, 2021: Ayerra-Duesca, 2022), suman evidencia en el desarrollo de aproximaciones más claras en esta adicción conductual. Incluso, el uso compulsivo del celular está relacionado de manera negativa también con el tecnoestrés como displacer. Al respecto, se ha descrito que el uso del celular en exceso puede traer fuertes preocupaciones cognitivas y diversos conflictos sociales, laborales, escolares, familiares e interpersonales (Zheng y Lee, 2016).
Análisis de los síntomas y consecuencias reportados por el uso de las TIC
Entre los participantes de la muestra estudiada, se reportó una variabilidad significativa en la prevalencia de los síntomas y consecuencias debido al uso de las TIC. Se destacan tanto los síntomas físicos como los emocionales, proporcionando una visión general de los efectos negativos asociados con el uso de dispositivos como teléfonos celulares, tabletas y computadoras (Tabla 2).
Algunos síntomas físicos, como el dolor de espalda y el dolor en el cuello, mostraron medias relativamente bajas en comparación con otros, lo que sugiere que estos síntomas pueden ser menos comunes entre los encuestados. Sin embargo, la vista cansada presentó medias más altas, indicando una mayor prevalencia entre los participantes.
En cuanto al malestar emocional, se observó una variedad de síntomas, como el estrés, insomnio, pérdida de atención y problemas alimenticios. Estos resultados resaltan la complejidad de los efectos negativos asociados con el uso de las TIC, que van más allá de los síntomas físicos y afectan la salud emocional y el bienestar general de los individuos. Es interesante destacar que los problemas alimenticios tuvieron una media baja, lo que infiere que este síntoma puede no ser tan común en dicha población específica. Otro hallazgo relevante es el papel del uso compulsivo del celular en la percepción del tecnoestrés. Estos resultados sugieren que, aunque las TIC son esenciales en la vida moderna, su uso excesivo o compulsivo puede tener consecuencias negativas en salud mental, tales como depresión, estrés crónico, pobre calidad del sueño y autoestima (Villavicencio-Ayub y col., 2020). Inclusive, se ha descrito el término en inglés nomophobia (de ‘no mobile phone phobia’) como el miedo a no tener acceso a un dispositivo tecnológico (Graben y col., 2020). En el presente estudio, a medida que incrementó la adicción, también lo hizo la ansiedad sobretodo, además del estrés, la tristeza y el enojo, al separarse del dispositivo, mientras que la felicidad disminuyó. Asimismo, a medida que aumentó el rechazo hacia las tecnologías, la felicidad al dejar el dispositivo incrementó y se experimentó menos ansiedad, estrés, tristeza y enojo, al no tenerlo cerca.
Con referencia al último modelo (Figura 5) se destaca la importancia de considerar la interacción de las variables asociadas a los síntomas como el dolor físico y el malestar emocional, además de las consecuencias tanto negativas como positivas del uso de las tecnologías. Se observó que la tecnoadicción por uso compulsivo del celular no impactó significativamente a los dolores físicos o emocionales, pero predijo positivamente las consecuencias negativas y eliminó las consecuencias positivas. Por otro lado, la tecnoadicción como uso excesivo no predijo significativamente las consecuencias negativas ni la disminución de las positivas como el caso anterior, pero si el dolor físico y el malestar emocional, de hecho, incrementó ambos. El dolor físico registró una media un poco más alta que coincide con lo reportado en la literatura (Salanova, 2005; Villavicencio y col., 2021b), no obstante aun es un campo poco explorado que sugiere una dinámica compleja, y merece un abordaje más específico en futuras investigaciones.
El tecnoestrés, en displacer del uso de TIC, reportó una relación significativa y positiva con el malestar emocional, al igual que con el dolor físico, pero más débil. Esta relación sugiere que la interrupción de actividades por la tecnología incide directamente en el estado emocional de los individuos. Por otro lado, el tecnoestrés, en rechazo de TIC se asoció significativamente de manera negativa con el dolor físico, disminuyendo este síntoma, pero tuvo un impacto más significativo en el malestar emocional, reduciendo aún más estos síntomas, lo que podría implicar que la aversión a la tecnología tiene componentes emocionales más profundos que no se manifiestan físicamente.
Desafíos de las TIC
La integración cada vez más profunda de las TIC en el día a día conlleva también ventajas en el entendido que las TIC mejoran la comunicación y proporcionan acceso más amplio a la información (Martín-Rodríguez, 2021; Fernández-Prol, 2021; Rodríguez-Escanciano, 2021), aunque este panorama representa importantes desafíos.
En regiones como América Latina, con un uso intensivo de las TIC, dichos desafíos se agudizan, y en este sentido, las organizaciones deben actuar, generando programas y acciones concretas orientadas a la promoción de un uso consciente y saludable de las tecnologías (Llorens y col., 2011; Quiroz-González y col., 2020). Lo anterior, permitiría obtener todos los beneficios de las TIC, dado que en el ámbito laboral, se han convertido en herramientas esenciales, impulsando la eficiencia y productividad organizacional (Zhao y col., 2020), lo que es fundamental en un entorno que se caracteriza por ser cambiante, ya que genera exigencias continuas para que las organizaciones sean competitivas (Vesga-Rodríguez, 2019).
Finalmente, es importante mencionar que el uso de las TIC involucra realizar una amplia gama de actividades diarias. No obstante, hay poco conocimiento del impacto tanto positivo como negativo que tiene una utilización continuada. Aun cuando su uso excesivo conlleve a presentar manifestaciones de estrés y conductas de adicción, como se demostró en este trabajo. Lo anterior sugiere que, la sociedad está normalizando una dependencia tecnológica, a pesar de los riesgos asociados.
Una implicación teórica del presente estudio consiste en reportar las propiedades psicométricas de las escalas para medir estas variables de reciente aparición en dos países latinoamericanos. Así mismo, las implicaciones prácticas parten de los modelos predictivos que se desarrollan, pues pueden orientar el diseño de propuestas organizacionales para aprovechar los beneficios de un uso saludable. Con los resultados del presente estudio, se coloca de manifiesto una serie de bajas habilidades para que los trabajadores se adapten y hagan frente al uso de las nuevas tecnologías que lleve a potencializar el resultado positivo y disminuir las consecuencias negativas que se están reportando en estos tres constructos: tecnoestrés, tecnodependencia y tecnoadicción. De manera que dichos hallazgos pueden guiar a las organizaciones hacia un uso saludable de la tecnología, maximizando beneficios y minimizando riesgos. Así, el presente trabajo enriquece el conocimiento sobre las TIC, su uso intensivo y sus consecuencias.
Este estudio presenta dos limitaciones principales. La primera es la normalización del uso tecnológico, que puede llevar a los usuarios de las TIC a subestimar sus consecuencias debido a las ventajas percibidas en su vida cotidiana como resultado de la constante relación entre las TIC y las tantas actividades que ya se pueden realizar través de ellas. La otra limitación se refiere a las diferencias culturales y legales entre los países participantes. Aunque la muestra fue representativa, es esencial ampliar la investigación en un contexto transcultural para obtener una comprensión más profunda y elaborar estrategias que mitiguen los impactos negativos de la tecnología en el corto, mediano y largo plazo.
Además, se sugiere investigar el incremento constante de usuarios en las redes sociales, dada la disponibilidad de dispositivos tecnológicos y redes de internet públicas y gratuitas. Los estudios futuros podrían identificar los motivos detrás de las conexiones en línea, estableciendo así un control y evitando patrones de dependencia emocional, incluso, mediante el establecimiento de tiempos de uso de las TIC.
Se recomienda hacer estudios sobre tecnoestrés, tecnoadicción y tecnodependencia en otros países latinoamericanos. También, se recomienda ejecutar estrategias orientadas a la prevención de las consecuencias negativas en los trabajadores por el uso desmedido de las TIC y otros riesgos psicosociales que atentan contra su bienestar y salud laboral (carga laboral, mala gestión de la información, enfoque multitarea, sin dejar de lado el burnout (Alfaro-de-Prado-Sagrera, 2008), la ansiedad y baja satisfacción laboral (Cuervo y col., 2020; Olvera y col., 2022).
Conclusiones
Los tres instrumentos empleados en el estudio cuentan con adecuadas propiedades psicométricas para ser usados en ambas poblaciones de estudio: México y Colombia. El primer modelo demostró que el tecnoestrés fue predicho por la tecnoadicción y la tecnodependencia. En el segundo modelo, la tecnoadicción generó consecuencias negativas, tras la no utilización de teléfonos, en un porcentaje importante de la población. Además, de dolor físico y malestar emocional por el uso excesivo de las tecnologías de la información y comunicación (TIC), al igual que el tecnoestrés por el displacer del uso de TIC. Por lo anterior, se considera oportuno que se realicen y difundan programas sociales de inclusión digital que permitan desarrollar capacidades individuales hacia un uso óptimo de las herramientas digitales, participar de los beneficios del uso de las TIC en diversas áreas de la vida humana como el acceso a la información, avance tecnológico, practicidad, entre otros, apuntalando a reducir la brecha digital existente en países como los que participaron en el presente estudio y principalmente buscando reducir el impacto en la salud que conlleva el uso desadaptativo de las mismas.










nueva página del texto (beta)



