Introducción
El concepto de permanencia estudiantil no es un término nuevo, sin embargo, a través del tiempo ha adquirido mayor relevancia convirtiéndose en un tema prioritario en el sector educativo de muchos países. Aunque su conceptualización es diversa, hacer referencia a la permanencia escolar implica la expectativa de que un estudiante se mantenga en el ciclo que cursa, que concluya e incluso que continúe estudiando el nivel académico subsecuente, dado que la meta deseada apunta a la adquisición de un título profesional.
Por lo tanto, la contraparte de la permanencia estudiantil radica en el abandono o el fracaso escolares por parte del alumno, lo cual le impide a éste obtener el certificado o el título correspondientes. No obstante, también existe el abandono temporal dentro de la trayectoria escolar, así como el que se ejerce con el cambio de carrera o de institución educativa, aunque se entiende que estos últimos tendrían efectos menos negativos. Para Castro y Rivas (2006), el abandono consiste en el resultado final de un proceso educativo individual o grupal que implica que los aprendizajes esperados no fueron alcanzados.
Este fenómeno ha sido continuamente objeto de estudio debido a las repercusiones negativas que implica, pues aunque se presenta en el sector educativo, afecta el desarrollo social y económico de las naciones, e influye en la capacidad del individuo para acceder a «un trabajo, un hogar y un estilo de vida digno» (González, 2006: 1). De acuerdo con el Banco Mundial (citado por la Asociación Nacional de Universidades e Instituciones de Educación Superior-ANUIES, 2014), si bien el índice del abandono escolar en México es considerablemente elevado, no resulta un problema particular del país, se trata de un fenómeno a nivel internacional.
Vries, León, Romero y Hernández (2011) señalan que, de acuerdo con cifras de la ANUIES (2006), la eficiencia terminal de estudiantes universitarios en México fue sólo del 67.8% durante el periodo escolar 2003-2004. Al respecto, la Secretaría de Educación Pública (SEP, 2016) indica que -según cifras de la Dirección General de Planeación, Programación y Estadística Educativa- los porcentajes de la eficiencia terminal en el nivel superior en los últimos cuatro ciclos escolares fueron: 2012-2013, 73.7%; 2013-2014, 71.3%; 2014-2015, 71.9% y 2015-2016, 70.6%. Como puede observarse, en el último ciclo escolar, el porcentaje de eficiencia terminal a nivel superior ha aumentado únicamente el 3% en relación al ciclo 2003-2004. En este sentido, Romo et al. (200)7 afirman que el abandono estudiantil representa un factor problemático característico de las instituciones de educación superior en México.
La situación se agrava con el hecho de que un alto índice de alumnos abandona sus estudios al finalizar determinado nivel, lo que implica que no se inscriben al siguiente. De tal forma que el ingreso de estudiantes a la universidad es mucho menor que el de aquellos que ingresan a los niveles básico y medio superior. Según datos de la SEP (2011), el sistema educativo comprende el 31.7% de la población total de la República Mexicana, lo cual equivale a 34.4 millones de estudiantes, de los cuales sólo el 8.7% corresponde a alumnos inscritos en instituciones de educación superior. De este porcentaje, el 71.7% está matriculado en escuelas administradas por los gobiernos estatales, mientras que el 4.9% de ellas corresponden a las universidades autónomas.
Vásquez, Gómez, Gallón y Castaño (2009) apuntan que el abandono escolar además de generar problemas como el desempleo, la delincuencia y la mala calidad de vida, también afecta de manera negativa la relación entre la institución de educación superior y el Estado, puesto que ello implica un incumplimiento en los objetivos establecidos desde la política nacional, propiciando que las metas contempladas en el Plan Nacional de Desarrollo no sean alcanzadas.
Ya que las instituciones de educación superior tienen un compromiso no sólo con el alumnado sino con la comunidad -pues son el medio para que los jóvenes adquieran habilidades, conocimientos, destrezas y competencias que les permitan integrarse al campo laboral y de esta manera contribuir al desarrollo económico y social de su país-, las estrategias para fomentar la permanencia de los estudiantes deberían ser un tema prioritario en la agenda de las autoridades universitarias. Por lo tanto, para lograrlo, el primer paso es conocer cuáles son los factores que están asociados a ella, brindando la pauta para fortalecerla con base en el conocimiento científico y no en suposiciones, pues las acciones encaminadas a la retención escolar implican «la indagación y la búsqueda de diversas condiciones que pueden afectar positiva o negativamente la decisión de finalizar un proyecto de formación profesional» (Velásquez, et al. 2011).
Planteamiento
La Unidad Académica Multidisciplinaria, sede Matamoros, de la Universidad Autónoma de Tamaulipas (UAMM-UAT) es una universidad que se ha mantenido en el camino hacia una educación de calidad, afrontando los retos constantes que ello implica. Sin embargo, a pesar de contar con grandes fortalezas, existen situaciones que requieren mejorarse. Tal es el caso de los aspectos relacionados a la permanencia con éxito de sus estudiantes.
Actualmente, la licenciatura en Enfermería en la UAMM-UAT cuenta con un total de 967 alumnos, lo que representa el 64% de la población estudiantil. Además, los jóvenes seleccionan dicha licenciatura como primera opción. Cabe mencionar que, en los últimos cinco años, el porcentaje medio de eficiencia terminal es del 65%, en otras palabras, hay un 35% de alumnos que se quedan en el camino y no terminan sus estudios. La UAMM-UAT ofrece apoyos económicos, docentes, tutores, entre otros, lo cual se presume que debiera tener un efecto positivo en la permanencia estudiantil, sin embargo, no se cuenta con análisis que lo evidencien y, por lo tanto, no hay suficiente información para establecer acciones encaminadas a su fortalecimiento.
Es por ello que el objetivo de la presente investigación fue determinar los factores asociados a la permanencia de los estudiantes en la licenciatura en enfermería de la UAMM-UAT. Con esto se pretende reorientar los esfuerzos institucionales para garantizar la permanencia de los alumnos y generar evidencia para llevar a cabo estudios similares en otras carreras profesionales y/o instituciones de educación superior, pues se considera pertinente su desarrollo desde contextos educativos particulares, tal como lo exponen Fonseca y García (2016).
Para lograr el objetivo planteado, partimos de la hipótesis de que los factores asociados a la permanencia escolar de los estudiantes de la licenciatura en Enfermería en la UAMM-UAT son la motivación interna y externa, el compromiso personal hacia el estudio, el compromiso por la institución, la integración académica, la interacción social y familiar y las condiciones económicas.
Revisión de la literatura
La permanencia estudiantil se ve afectada de manera negativa por factores como el rezago (Rodríguez, Hernández, Mecalco, Peralta, Ubaldo y Pérez 2005), la reprobación y el absentismo, por lo tanto, su estudio suele ser complejo ya que estos factores se presentan de diferentes maneras y son consecuencia de diversas causas dependiendo del contexto específico de que se trate. Por su parte, De los Santos (2004) considera que tanto el abandono escolar como el rezago son aspectos de un mismo fenómeno, influenciados por factores como: características individuales del estudiante, entorno familiar, ambiente social y escuela.
Respecto a la reprobación, una de sus principales causas estriba, sin duda, en el bajo rendimiento del estudiante, mas no es la única, ya que la reprobación también se asocia con el absentismo, el cual puede ser causa de factores institucionales y personales. De tal forma que, tanto la reprobación por causas académicas o de rendimiento, como el absentismo, incrementan la probabilidad de que el alumno quede rezagado, al grado que debe aprobar sus materias a destiempo o culminar su etapa escolar en tiempo extraordinario, esto en el mejor de los casos, ya que como se ha establecido anteriormente, ambas situaciones suelen indicar una alta probabilidad de que el individuo abandone sus estudios de manera definitiva.
Factores asociados a la permanencia estudiantil
Modelos y teorías
Existen estudios en el tema de la permanencia que se han mantenido vigentes a lo largo del tiempo, gracias a los cuales las instituciones educativas en la actualidad tienen puntos de partida en la búsqueda de los factores que la afectan. A continuación, abordamos los diferentes modelos y teorías más representativos sobre permanencia en estudiantes universitarios desde diferentes enfoques:
Modelos con enfoque psicológico. Son modelos que parten de la teoría de que los individuos tienen rasgos personales que los diferencian a unos de otros. Esas diferencias no son sólo físicas sino actitudinales y, por lo tanto, algunas pueden resultar favorecedoras o desfavorables para la permanencia de los estudiantes en el sistema educativo. Algunos pioneros en este enfoque fueron Fishbein y Ajzen (1975), quienes discriminan cuatro variables inherentes al individuo que influyen sobre su comportamiento: 1) creencias, 2) actitudes, 3) intenciones, y 4) conductas; variables que enriquecieron los conocimientos sobre el área, pues hasta ese momento únicamente se suponía que al cambiar las actitudes de los individuos era posible influir en su comportamiento, sin considerar otros aspectos de la personalidad. Ethington (1990) realizó un aporte significativo en este tema, pues expuso que el nivel de aspiraciones que tiene el estudiante está determinado por el entorno familiar y el rendimiento académico previos, de tal forma que a través de éstos se generan valores y expectativas de éxito que dan como consecuencia su permanencia.
Modelos con enfoque sociológico. Los modelos sociológicos enfocan el impacto que tienen los factores ajenos al individuo en su permanencia dentro del centro escolar. Ejemplo de ello es el modelo propuesto por Spady (1970), quien contempla el concepto de integración social del estudiante en el medio educativo como una variable asociada a su permanencia, adopta por referencia la teoría del suicidio de Durkheim (1951) realizando una comparación del suicidio con la deserción escolar, en el sentido de que ambos son el resultado de una ruptura social del individuo al verse imposibilitado de integrarse exitosamente. Este enfoque reconoce el contexto familiar como un factor determinante sobre la capacidad de integración del estudiante, ya que considera que tiene un impacto sobre la congruencia normativa y el potencial académico del individuo.
Teorías económicas. Pascarella y Terenzini (1980) son pioneros en esta teoría al establecer una relación entre el nivel socioeconómico de los estudiantes y su integración académica y social. DesJardins, Ahlburg y McCall (1999) consideran que los apoyos económicos a estudiantes tienen efectos positivos sobre su permanencia en el sistema escolar, y de acuerdo con esta teoría, el factor financiero viene a ser determinante en la decisión del individuo con respecto a permanecer en sus estudios, situación que ha influido en la administración de las instituciones sobre sus estrategias en la retención escolar al otorgar subsidios, apoyos económicos y becas a sus estudiantes.
Modelos organizacionales y de interacciones. Las teorías organizacionales suponen que la influencia positiva o negativa sobre la permanencia estudiantil depende del grado de involucramiento de las autoridades escolares en la forma de operar las instituciones; a su vez, los modelos con enfoque en las interacciones consideran que cuando el alumno decide abandonar se debe a que los beneficios percibidos para permanecer en la institución son inferiores a los costos personales derivados del quehacer universitario, o bien las interacciones sociales y académicas no resultaron suficientemente satisfactorias, lo cual se asocia a la forma operativa de la institución. Uno de los modelos con enfoque organizacional más citado por los investigadores actuales en el ámbito de la educación, que aborda las interacciones estudiante-institución, es el de Tinto y Cullen (1973); en dicho modelo, el autor establece la importancia del papel que juegan las instituciones en relación a la decisión del alumno de abandonar sus estudios; toma en cuenta que el estudiante universitario posee atributos personales, condiciones familiares y sociales, así como experiencias previas que se relacionan bidireccionalmente con los compromisos y metas iniciales que establece dentro de la institución, orientadas tanto a la parte académica como a la parte social al interior del centro educativo; esto genera expectativas de logros que se refuerzan o debilitan a través de las experiencias institucionales y que determinan su integración académica y social, lo cual conlleva a que el estudiante reevalúe sus propias metas y compromisos previamente declarados y considere si vale la pena continuar en el camino o abandonarlo. Bajo el mismo enfoque, Bean (1980) incorpora al modelo de Tinto y Cullen (1973) la característica de productividad, sustituye las variables en torno al medio laboral adecuándolo al ambiente educativo. Asimismo, el modelo de Pascarella y Terenzini (1980) se basa en el principio de que a mayor nivel de involucramiento del estudiante y de los apoyos institucionales serán menores los casos de abandono escolar; en este modelo destaca la importancia de la integración académica aun por encima de las metas y compromisos institucionales, por lo tanto, dichos compromisos deben incluir aspectos que favorezcan la integración social, ya que ésta tiene un impacto sobre la permanencia del estudiante.
Teorías de elección de carreras. Las teorías de elección de carrera consideran que en la medida en que dicha elección haya sido tomada con consciencia y madurez, es más probable que la permanencia estudiantil sea exitosa pues, de lo contrario, aumenta el riesgo de abandono. Béjar (1993) señala que las teorías sobre la elección de la carrera tienen como punto de partida el hecho de que los rasgos de personalidad de los estudiantes influyen en gran medida en la selección de la misma. Al respecto, el modelo de Weidman (1989), que es complementario de otros como los de Tinto y Cullen (1973) y Bean (1980), identifica factores tanto psicológicos como sociales que se involucran en la elección. En este sentido, Holland (1985) establece que una persona elige su profesión en función de la satisfacción que espera obtener, de aquí que se considere que esta elección es un reflejo de su propia personalidad.
Como ha quedado de manifiesto, el tema de la permanencia estudiantil ha sido abordado desde diferentes enfoques, algunos con énfasis hacia el abandono escolar y otros hacia las medidas de retención que las instituciones pueden ejecutar exitosamente. No obstante, todas estas aportaciones han brindado la pauta para estudios empíricos contemporáneos, los cuales se abordarán en el siguiente apartado.
Investigaciones recientes
Rodríguez et al. (2005) realizaron un estudio sobre el abandono escolar en la Universidad Autónoma Metropolitana-Unidad Iztapalapa (UAM-I), sus principales hallazgos expusieron que a pesar de que la condición económica familiar es un factor asociado al abandono en la mayoría de los trabajos de investigación, en los alumnos de la UAM-I éste no resulta ser determinante; el rendimiento académico previo constituyó un factor importante, pues se logró establecer que los promedios bajos y el rezago definen el abandono escolar; también establecieron una relación entre la decisión de abandono y la presencia de factores organizacionales, institucionales -como la actividad docente desde el punto de vista de la atención y la asesoría hacia los estudiantes- y administrativos.
De la misma forma, Buentello y Valenzuela (2013) desarrollaron un estudio en la Facultad de Contaduría y Administración de la Universidad Autónoma de Sinaloa, encontrando que el 38% de alumnos de formación básica encuestados consideró que la carga académica era la principal causa de abandono. La percepción de la dificultad en el programa educativo generalmente se asocia al desempeño académico previo del estudiante universitario, pues si dicho desempeño no es satisfactorio el alumno carece de las habilidades y competencias necesarias para afrontar con éxito los retos que implica pertenecer al nivel superior.
Por otra parte, Castro y Rivas (2006) realizaron un estudio sobre el fenómeno del abandono y la retención escolar en localidades de alto riesgo en Chile, parten de la idea de que el abandono es la consecuencia final del fracaso escolar y de la injusticia social, y que dicho abandono se ve favorecido ante la presencia de factores de riesgo, mientras que la retención estudiantil es fortalecida por factores de protección. En dicho estudio, los riesgos identificados a nivel de contexto fueron, en primer lugar, los problemas de vulnerabilidad económica; en segundo sitio, el acceso limitado a servicios preventivos de salud; y en tercer lugar se encuentra la desigualdad respecto a la baja valoración social de las zonas rurales en relación con las zonas urbanas. Estos autores validan la hipótesis de que, a mayor presencia de factores protectores en el contexto de los alumnos -tales como la focalización de los programas educativos y los subsidios orientados a la mejora de las actividades de retención- aumenta la probabilidad de que el estudiante permanezca en el sistema escolar. En otras palabras, de acuerdo a la hipótesis planteada en dicho estudio, la permanencia escolar está asociada a factores protectores en el contexto del alumnado de bajos recursos.
Coincidiendo en la importancia del factor económico en la materia, González (2002) explica que cuando un estudiante cuenta con respaldo económico para cursar sus estudios universitarios encontrará más atractivo y productivo asistir a clases con regularidad, sin embargo, si no cuenta con dichos apoyos considerará prioritario cubrir otras necesidades por lo que probablemente descuidará sus estudios, aspecto que le originará problemas de rezago, de reprobación e incluso lo puede llevar al abandono definitivo.
Aunado a lo anterior, el factor social no es menos importante, dado que implica el medio ambiente donde se desarrolla el individuo en su totalidad, tanto dentro como fuera de la institución educativa. De esta manera cada persona está en cierta forma condicionada por la sociedad para tener acceso a la educación y permanecer en el sistema. Este factor social tiene que ver, por tanto, con la familia, ya que éste es el grupo social de mayor influencia sobre el ser humano desde su infancia. Para Marchesi (2000), citado por Garbanzo (2007), la familia, el sistema educativo y la propia institución son factores que inciden en la desigualdad educativa.
Sin embargo, los aspectos sociales no sólo se han asociado al abandono escolar definitivo propiamente, tal como lo plantea De los Santos (2004), quien asegura que existe una diferencia significativa en la forma de enseñar de los profesores de acuerdo a las características intelectuales de los grupos de estudiantes de tal forma que en el aula, los maestros tienden a interactuar más con los alumnos sobresalientes, careciendo de métodos de enseñanza alternos a la exposición verbal, la memorización y el autoritarismo. En este sentido debe distinguirse la desigualdad de la familia como sinónimo de «posición social», a la desigualdad generada por el docente dentro del aula al hacer distinciones en el proceso de enseñanza ya que, desafortunadamente, en muchas ocasiones son los profesores quienes como consecuencia de sus propios prejuicios contribuyen a que se incremente el riesgo de abandono estudiantil. Por lo tanto, una de las consideraciones que no deben pasarse por alto son las relaciones sociales del alumno dentro de la escuela, lo cual determina su grado de integración académica afectando su comportamiento dentro del ambiente escolar.
Respecto al factor conductual, González (2010) afirma que éste tiene un impacto sobre la participación del estudiante hacia sus actividades escolares. Si esta participación es positiva, se manifiesta en una conducta positiva, por lo que el rendimiento académico será observable y su permanencia se verá beneficiada. Sin embargo, no debe perderse de vista que son las instituciones quienes muchas veces desencadenan las situaciones de «desenganche».
Gartner y Gallego (2013) aseguran que aunque los centros escolares deben lidiar con los obstáculos que representan las condiciones desfavorables del entorno, es un hecho que tienen el poder de contrarrestar por lo menos en parte sus efectos negativos. De acuerdo con Jadue (1999), las situaciones dentro de las aulas son determinantes sobre el rendimiento escolar de los alumnos, más en aquellos que pertenecen a grupos de bajo nivel socioeconómico donde, por lo general, los padres no son capaces de llevar a cabo estrategias de aprendizaje para beneficiar el desarrollo académico de sus hijos fuera de la escuela, lo cual afecta su desempeño durante el desarrollo de las actividades dentro del salón de clases y por ende su motivación hacia el estudio.
La falta de motivación del alumno representa un grave problema, pues es un factor que aumenta el riesgo de abandono. En este sentido, Bravo, González y Maytorena (2009) presentaron un estudio sobre las causas de éxito y fracaso escolar de los estudiantes de tercer semestre de la Universidad de Sonora, México, los resultados revelaron que, en ambos casos, el factor interés está entre las respuestas más mencionadas.
Desde la perspectiva del trabajo de Martínez (2011), la motivación del individuo hacia el estudio implica la adquisición de una competencia tanto para la escuela como para la vida diaria, dicha competencia se encuentra vinculada a la cognición, la emoción y la conducta; en el estudio, el autor resalta la importancia de la relación entre la inteligencia emocional y el rendimiento académico y muestra que, a diferencia de otros trabajos, la motivación se considera un factor intrínseco del estudiante que surge en su proceso de auto-regulación, de tal manera que es abordada como una competencia y se asume que el alumno es autónomo, responsable y capaz de hacerse cargo de sí mismo.
No obstante, no puede dejarse de lado la parte de la motivación extrínseca que puede influir en la conducta del alumnado. Aisenson et al., 2010 visualizan al espacio educativo como un «dispositivo de socialización» que guía al estudiante a construir sus propios esquemas y expectativas a futuro, los cuales varían en función de sus propias experiencias personales en la manera de insertarse socialmente en el ambiente escolar. Esto se traduce en una gran responsabilidad para el docente, quien es el contacto más significativo que el alumno tiene en cuanto a los procesos de aprendizaje dentro del centro educativo. En este sentido, las autoridades tienen una gran responsabilidad ya que, por un lado, en la administración de las instituciones recae la obligación de promover que se provea de los recursos e infraestructura necesarios para el buen desarrollo de las actividades académicas; también es responsable de fomentar un clima organizacional saludable donde predominen el respeto y la convivencia. Para Edel, García y Casiano (2007) la importancia de un clima organizacional en el sector educativo radica en su relación con el desempeño académico de los estudiantes, ya que una institución que promueve la satisfacción laboral de sus empleados (docentes o administrativos), a través de un clima organizacional óptimo, impacta positivamente en su productividad laboral y por tanto en los resultados de su trabajo dentro del centro educativo, sea dentro del aula o en la oficina de servicios escolares. Por lo tanto, un docente satisfecho con la institución educativa donde labora, será un individuo motivado para innovar y crear estrategias de enseñanza, lo cual repercutirá de manera positiva en el estudiante, motivando su interés por adquirir los conocimientos.
Como se puede observar, todas las investigaciones anteriormente descritas aportan información valiosa sobre los factores que comúnmente se encuentran relacionados, en menor o mayor grado, a la permanencia de los estudiantes, e incluso algunos resultan determinantes. Dichos factores son muy diversos y difícilmente pueden abordarse de manera aislada ya que por lo general presentan una relación de interdependencia.
Metodología
El presente trabajo de investigación es no experimental, cuantitativo, transversal, descriptivo y correlacional. La población objeto de estudio está conformada por los estudiantes inscritos en la licenciatura en Enfermería de la UAMM-UAT. Los alumnos participantes cursaban segundo, cuarto, sexto y octavo semestres durante el periodo de enero a mayo de 2015, una población total de 967 estudiantes. La muestra se calculó de manera probabilística fijando un nivel de confianza del 95% y un margen de error del 5%, conformada por 597 sujetos seleccionados de manera aleatoria simple.
Respecto a la construcción del modelo teórico conceptual, las variables contempladas surgieron de la revisión teórica previa, de tal forma que las variables independientes fueron comprendidas en cuatro factores: 1) motivación, 2) compromiso, 3) actitudes y comportamiento y 4) condiciones sociales y económicas, mientras que la variable dependiente corresponde a la permanencia estudiantil de los alumnos de licenciatura en Enfermería de la UAMM-UAT, medida por las categorías: a) aprobación de materias del alumno dentro del período establecido para ello, b) asistencia regular a clases, y c) continuidad ininterrumpida de sus estudios universitarios. Por tanto, el modelo teórico conceptual que surge en esta etapa, y que será sometido a comprobación empírica posteriormente se representa en la Figura 1.

Fuente: elaboración propia.
Figura 1 Modelo teórico conceptual sobre permanencia estudiantil de estudiantes de licenciatura en Enfermería de la UAMM-UAT.
En este modelo, los factores son variables latentes y, por lo tanto, no pueden medirse de manera directa. La Tabla 1 muestra cada uno de los factores con sus respectivas variables medibles.
Tabla 1 Factores del modelo de permanencia estudiantil de los alumnos de la licenciatura en Enfermería de la UAMM-UAT.
| Factores | Categorías |
|---|---|
| Motivación | Interna: |
| ●Metas personales | |
| ●Expectativas de éxito | |
| ●Autoconcepto | |
| Externa: | |
| ●Por el docente dentro del aula | |
| Compromiso | Compromiso personal hacia el estudio: |
| ●Autosuficiencia | |
| ●Rendimiento académico dentro de la trayectoria universitaria | |
| ●percepción de la dificultad | |
| Compromiso por la institución, percibido: | |
| ●Calidad de la carrera | |
| ●Servicios | |
| Actitud y comportamiento | Integración académica: |
| ●Sentido de pertenencia | |
| ●Relación con autoridades escolares | |
| ●Relación con pares | |
| Condiciones socioeconómicas | ●Interacción social y familiar |
| ●Condiciones económicas |
Fuente: elaboración propia.
Para realizar la comprobación empírica del modelo teórico conceptual sobre permanencia estudiantil de los alumnos de licenciatura en enfermería de la UAMM-UAT, se diseñó una encuesta como instrumento de recolección de datos (anexo 1), misma que está compuesta por 7 variables socio demográficas, 64 preguntas de respuesta cerrada correspondientes a las variables independientes y 7 preguntas de respuesta cerrada correspondientes a la variable dependiente, siendo un total de 78 ítems. Las opciones de respuesta corresponden a una escala de Likert de cinco puntos codificadas de la siguiente manera: totalmente de acuerdo = 5, de acuerdo = 4, indeciso = 3, en desacuerdo = 2 y totalmente en desacuerdo = 1.
La validación de la encuesta se realizó por constructo a través del análisis factorial, misma que se llevó a cabo con los datos obtenidos de una aplicación piloto a 370 estudiantes que no conformaron la muestra. La confiabilidad se realizó a través del coeficiente de alfa de Cronbach, obteniendo un valor de .766.
Para la construcción de los factores, se utilizó además de la revisión de la literatura, la técnica de análisis factorial tomando como criterio para la extracción de los factores todos aquellos que tuvieran un autovalor mayor a uno (Hair, William, Barry y Anderson, 2010). El análisis arrojó una medida de adecuación muestral de Kaiser-Meyer-Olkin = 0.842, con respecto a la prueba de esferecidad de Bartlet, la Chi-cuadrado y el p-valor fueron 4351.647 y 0.000, respectivamente.
La Tabla 2 muestra los resultados del análisis factorial con sus respectivos autovalores y porcentaje de varianza explicada.
Tabla 2 Resultados del análisis factorial.
| Factor | Autovalor | Varianza explicada (%) |
|---|---|---|
| Motivación | 1.643 | 73.4 |
| Compromiso | 1.721 | 68.9 |
| Actitudes y comportamiento | 1.805 | 67.2 |
| Condiciones sociales y económicas | 1.931 | 66.2 |
| Permanencia | 1.880 | 70.2 |
Fuente: elaboración propia.
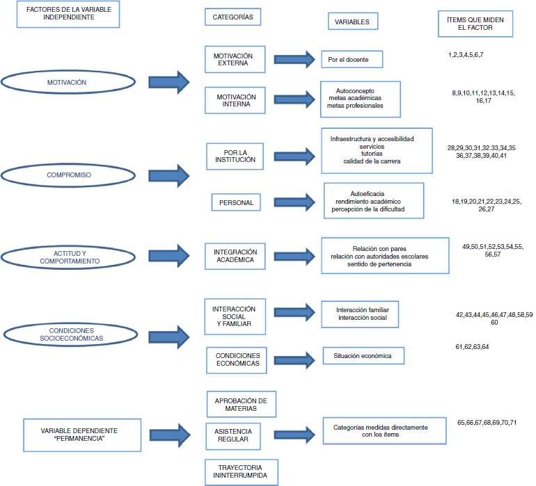
Como resultado, las variables que componen los factores de la variable independiente y la variable dependiente se expresan en la Figura 2.

Fuente: elaboración propia.
Figura 2 Indicadores utilizados en la medición de las variables independiente y dependiente.
Luego, el instrumento validado fue aplicado a los 597 estudiantes que integraron la muestra. Finalmente, los datos obtenidos fueron analizados utilizando la técnica estadística de análisis multivariante «modelaje con ecuaciones estructurales» en el software estadístico SPSS 22.
Resultados
Los resultados descriptivos de la muestra de estudio arrojaron que, respecto a la distribución por semestre, el 20.9% de los estudiantes cursaba el segundo de la carrera, el 31.8% pertenecía a cuarto, el 33.9% cursaba sexto y el 13.4% restante se encontraba en los grupos de octavo. En resumen, la mayor concentración de los estudiantes que integran la muestra se presenta en cuarto y sexto semestre, es decir, en la etapa intermedia de su trayectoria universitaria. Respecto al género, el 73.5% fue integrado por mujeres y el 25.8% por varones. En lo referente a la distribución de la muestra por edad, el 89% de los estudiantes se encuentra en un rango de edad de 18 a 22 años. La Figura 3 muestra los resultados del modelaje con ecuaciones estructurales. En otras palabras, el modelo empírico resultante.

Fuente: elaboración propia.
Figura 3 Modelo empírico sobre permanencia estudiantil de alumnos de licenciatura en Enfermería de la UAMM-UAT.
Las asociaciones directas entre las variables independientes respecto a la variable dependiente, se presentaron en los factores 1) actitud y comportamiento, 2) compromiso, y 3) condiciones socio económicas con un p-valor inferior a .05 (Tabla 3).
Tabla 3 Asociación entre dimensiones y variable dependiente en la licenciatura en Enfermería.
| Asociación | Valor de p | |
|---|---|---|
| Permanencia | Motivación | .335 |
| Permanencia | Compromiso | .043 |
| Permanencia | Actitud y comportamiento | .001 |
| Permanencia | Condiciones socioeconómicas | .035 |
Fuente: elaboración propia.
Por lo anterior, puede afirmarse que aun cuando el factor motivación no se asoció de manera directa a la variable dependiente presenta una correlación significativa con todos los factores del modelo, por lo que es correcto afirmar que se encuentra asociada de manera indirecta a la permanencia. Estas correlaciones se muestran en la Tabla 4.
Tabla 4 Correlaciones entre los factores del modelo de permanencia en la licenciatura en Enfermería.
| Asociación entre factores | Correlación | |
|---|---|---|
| Compromiso | Motivación | .813 |
| Actitud y Comportamiento | Condiciones socio económicas | .777 |
| Actitud y Comportamiento | Compromiso | .768 |
| Actitud y Comportamiento | Motivación | .678 |
| Compromiso | Condiciones socio económicas | .620 |
| Motivación | Condiciones socio económicas | .584 |
Fuente: elaboración propia.
Por otro lado, las categorías dentro del factor actitud y comportamiento, que presentaron pesos estandarizados más elevados, fueron aquellas relacionadas a la integración escolar y sentido de pertenencia del alumno, como se muestra en la Tabla 5.
Tabla 5 Pesos estandarizados de las variables respecto al factor Actitud y comportamiento en la licenciatura en Enfermería.
| Asociación | Peso estandarizado | |
|---|---|---|
| Variables | Factor | |
| He establecido lazos de amistad con compañeros de clase | Actitud y comportamiento | .911 |
| Siento orgullo por la carrera que estoy estudiando | Actitud y comportamiento | .883 |
| Me siento totalmente integrado a mi grupo | Actitud y comportamiento | .872 |
| Me integro fácilmente a mis equipos de trabajo de mis clases | Actitud y comportamiento | .860 |
| Respeto las líneas de autoridad escolar | Actitud y comportamiento | .854 |
| Me siento aceptado por mis compañeros | Actitud y comportamiento | .835 |
Fuente: elaboración propia.
Asimismo, aunque en el factor compromiso se han propuesto dos categorías: 1) compromiso personal hacia el estudio, y 2) compromiso por la institución percibida, las variables de mayor peso corresponden al compromiso concebido al interior de la institución educativa (Tabla 6).
Tabla 6 Pesos estandarizados de las variables respecto al factor Compromiso en la licenciatura en Enfermería.
| Asociación | Peso estandarizado | |
|---|---|---|
| Variables | Factor | |
| Infraestructura escolar | Compromiso | .734 |
| Material bibliográfico en biblioteca | Compromiso | .665 |
| Revisión de contenidos programáticos en clases | Compromiso | .649 |
| Coordinación de carrera | Compromiso | .649 |
| Servicios escolares | Compromiso | .644 |
| Infraestructura de laboratorio de cómputo | Compromiso | .639 |
Fuente: elaboración propia.
Por otra parte, respecto al factor de condiciones socioeconómicas, el cual contempla dos categorías: 1) interacción social y familiar, y 2) condiciones económicas, las variables de mayor peso corresponden a la categoría denominada interacción social y familiar, como puede observarse en la Tabla 7.
Tabla 7 Pesos estandarizados de las variables respecto al factor Condiciones socioeconómicas en la licenciatura en Enfermería.
| Asociación | Peso estandarizado | |
|---|---|---|
| Variables | Factor | |
| Comunicación entre miembros de la familia | Condiciones socioeconómicas | .879 |
| En casa se fomentan y practican los valores | Condiciones socioeconómicas | .845 |
| Apoyo moral de los miembros de la familia | Condiciones socioeconómicas | .826 |
| Relación cordial y respetuosa con la familia | Condiciones socioeconómicas | .756 |
| Las actividades del hogar son compartidas | Condiciones socioeconómicas | .748 |
| Ausencia de problemas familiares | Condiciones socioeconómicas | .733 |
Fuente: elaboración propia.
Por último, a pesar de que en el modelo de permanencia estudiantil se han considerado dos categorías para el factor «motivación», 1) interna, y 2) externa, las variables de mayor peso dentro de éste, corresponden a la motivación extrínseca, entendida como aquella promovida por el docente dentro del aula (Tabla 8).
Tabla 8 Pesos estandarizados de las variables respecto al factor Motivación en la licenciatura en Enfermería.
| Asociación | Peso estandarizado | |
|---|---|---|
| Variable | Factor | |
| Me siento motivado por mis maestros | Motivación | .755 |
| Mis maestros se preocupan por mi desempeño | Motivación | .731 |
| Siento que mi esfuerzo es reconocido por mis profesores | Motivación | .723 |
| Mis maestros utilizan estrategias para motivar mi aprendizaje | Motivación | .649 |
| Mis maestros utilizan estrategias de evaluación que favorecen mi creatividad | Motivación | .646 |
| El comportamiento de mis maestros es congruente con sus exigencias | Motivación | .616 |
Fuente: elaboración propia.
Discusión
De acuerdo con los resultados obtenidos, la hipótesis planteada fue confirmada, ya que los factores asociados a la permanencia estudiantil de los alumnos de la licenciatura en enfermería de la UAMM-UAT están representados en el modelo conceptual propuesto en el presente trabajo, el cual integra elementos de los modelos psicológicos, sociológicos, organizacionales, de interacciones y económicos, por considerar que cada uno de ellos contribuye al estudio de los factores asociados a la permanencia estudiantil, presentando una relación de interdependencia.
Por otro lado, las variables con pesos estandarizados más elevados corresponden a las siguientes categorías:
Integración académica del estudiante. Categoría que coincide con los modelos de Tinto y Cullen (1973) y de Pascarella y Terenzini (1980), quienes reconocen la integración académica como un factor que influye en la decisión de abandono por parte del alumno, y confirma lo establecido por González (2010) sobre la relevancia del factor conductual en el éxito académico.
Compromiso por la institución percibido. Esta categoría se apega a las teorías organizacionales que resaltan la importancia del grado de involucramiento de las autoridades escolares en la forma de operar las instituciones al interior de las mismas; coincide tanto con los estudios realizados por Rodríguez et. al. (2005), quienes establecieron una relación entre factores organizacionales, institucionales, administrativos y la decisión de abandono, como con el análisis de Gartner y Gallego (2013) al afirmar que los centros escolares tienen el poder de contrarrestar, por lo menos en parte, los efectos negativos de las condiciones del entorno que afectan al estudiante; de igual manera hay correspondencia con el trabajo de González (2010), quien asegura que muchas veces son las mismas instituciones quienes desencadenan las situaciones de «desenganche».
Interacciones sociales y familiares. El resultado de esta categoría se fundamenta en el modelo con enfoque sociológico que reconoce el impacto de los factores ajenos al individuo sobre su permanencia (Spady, 1970). De la misma forma es congruente con las afirmaciones de Marchesi (2000; citado por Garbanzo, 2007) respecto a que la familia es uno de los factores que inciden positiva o negativamente en la desigualdad educativa.
Motivación externa. Ya que la motivación externa está determinada por el ejercicio docente, este resultado es congruente con los modelos organizacionales. También coincide con los estudios que ponen de manifiesto la importancia del papel que desempeña el profesor dentro del aula (Jadue, 1999; Rodríguez, et. al., 2005), al ser el contacto más significativo que tiene el estudiante en el centro educativo (Aisenson et al., 2010).
Por lo tanto, las categorías antes mencionadas agrupan a las variables que influyen significativamente sobre la permanencia estudiantil de los alumnos, lo que significa que deben considerarse como factores de protección. De esta forma, su propia permanencia escolar se verá fortalecida aun cuando exista la presencia de factores de riesgo -los cuales se componen de las categorías que obtuvieron los pesos estandarizados más bajos- y que en este caso corresponden a factores de índole personal, como son: 1) la motivación interna, 2) el compromiso personal hacia el estudio las cuales corresponden a los modelos con enfoque psicológico, y 3) las condiciones económicas, basada en las teorías económicas. Esta clasificación se presenta a continuación en la Figura 4.

Fuente: elaboración propia.
Figura 4 Factores de riesgo y factores de protección respecto a la permanencia estudiantil con éxito de los alumnos de licenciatura en Enfermería de la UAMM-UAT.
Si bien existe una gran diversidad de investigaciones sobre el tema, no se debe dar por hecho que los factores asociados a la permanencia estudiantil universitaria se presentan de la misma forma en las diversas instituciones educativas, como lo sugieren Fonseca y García (2016), la manera de operar al interior de los centros escolares, así como las características de los estudiantes son factores que se presentan de diversas formas en los diferentes contextos, por lo tanto, su estudio debe realizarse para cada caso particular.
Conclusiones
Las acciones institucionales que pueden fortalecer la permanencia de los estudiantes de licenciatura en enfermería de la UAMM-UAT deben enfocarse en los factores de protección, de tal manera que:
El docente debe ser un motivador positivo a través de sus propias actitudes y métodos didácticos utilizados dentro del aula, que además favorezca los sentidos de integración y de pertenencia de los estudiantes. Lo anterior puede lograrse a través de capacitación continua, de un clima organizacional saludable y de actividades académicas fuera del aula.
La administración debe garantizar espacios adecuados para el ejercicio académico y promover un clima laboral que propicie interacciones sanas hacia el alumno.
Respecto a las interacciones familiares, si bien, la administración no tiene influencia directa en ellas, el centro educativo puede ser el espacio donde se fomente el involucramiento de la familia en las actividades escolares del alumno a través de la realización de eventos sociales, deportivos, culturales y académicos abiertos a la comunidad.
Por último, se recomienda trabajar con más factores en el estudio para conocer de qué forma impacta cada uno de ellos sobre la permanencia estudiantil de los alumnos de la licenciatura en Enfermería de la UAMM-UAT, permitiendo con ello realizar acciones más puntuales para su fortalecimiento. Por otro lado, se propone también realizar el estudio a todas las carreras de la UAMM-UAT y con ello aumentar el porcentaje de estudiantes que permanecen en la Unidad. Esto además, brindará una pauta para identificar si la elección de carrera es un factor asociado a la permanencia estudiantil.










nueva página del texto (beta)


