SciELO - Scientific Electronic Library Online

 
vol.41 número1Clima, fructificación y moniliasis determinan la intensidad epidémica de Phytophthora capsici en cacao en MéxicoTrichoderma asperellum Ta13-17 en el crecimiento de Solanum lycopersicum y biocontrol de Corynespora cassiicola índice de autoresíndice de materiabúsqueda de artículos
Home Pagelista alfabética de revistas  

Servicios Personalizados

Revista

Articulo

Indicadores

Links relacionados

  • No hay artículos similaresSimilares en SciELO

Compartir


Revista mexicana de fitopatología

versión On-line ISSN 2007-8080versión impresa ISSN 0185-3309

Rev. mex. fitopatol vol.41 no.1 Texcoco ene. 2023  Epub 11-Ago-2023

https://doi.org/10.18781/r.mex.fit.2209-5 

Scientific articles

App-ExploraCítricos, a digital development for integrate pest surveillance in citrus crops

Gustavo Mora-Aguilera*  1 

Gerardo Acevedo-Sánchez1 

Oscar Eder Flores-Colorado1 

Juan José Coria-Contreras1 

Eduardo Guzmán-Hernández1 

Pedro Robles-García2 

1 Colegio de Posgraduados - Laboratorio de Análisis de Riesgo Epidemiológico Fitosanitario (CP-LANREF). Texcoco, Estado de México, México. CP 56230;

2 SENASICA DGSV. Insurgentes Sur No. 489, Col. Hipódromo, C.P. 06100, Ciudad de México, México.


Abstract.

App-ExploraCítricos v2.0 is an application for measuring epidemiological variables with a spatio-temporal, multi-crop, multispecies-variety, multivariate, multi-pest, multiuser, and multicriteria approach for risk analysis in the citrus production chain. The objective of this work was to develop, and field validate an application for mobile devices with Android® 6.0 or higher, which would allow n-assessments in situ associated with a regional epidemiological process through a flexible design customized to a sanitary objective. The process begins by entering access codes for user authentication. Before an assessment, the user must configure the n-pests and/or n-diseases of interest associated with the citrus crop(s)/species(s), including the common and scientific name, and type of organism (fungus, virus, bacterium, etc.). The settings are stored locally for the further assessment process. Subsequently, n-scales with n-independent, qualitative or quantitative classes are configured to assess occurrence, severity, or infestation per organism. In addition, the presence/absence or vector infestation level can be assessed. Once the assessment criteria have been customized for a regional scenario, sampling begins in n-plantations with individual characterization using 26-epidemiological-productive variables, e.g., agronomic condition, age, crop, cultivar, irrigation type, nutrition, management, etc. The assessment is performed in n-plants per plantation. Per plant, the n-pests and/or n-diseases previously configured are assessed with the respective scales. The user may take up to three georeferenced photographs of pest infestation or symptoms for eventual further sampling for etiological purposes. The assessment(s) is virtually submitted to a web database, exported, or shared via email, Bluetooth, social media, or other device tools. The App was successfully validated on citrus crops of San Luis Potosi, Veracruz, and Chiapas states for CTV, CLas, CiLV, and their respective vectors with a total of 58 plantations and 37700 metadata generated. The App-ExploraCítricos v2.0 is a phytosanitary innovation that may contribute to the integration of large volumes of relevant, standardized, and quality data for risk analysis and management in citrus farming.

Keywords: App-Mobil; HLB; CTV; Leprosis; Epidemiology system; Epidemic risk

Resumen.

App-ExploraCítricos v2.0 es una aplicación para medición de variables epidemiológicas con enfoque espacio-temporal, multicultivo, multiespecie-variedad, multivariable, multiplaga, multiusuario y multicriterio para análisis de riesgos en la cadena citrícola. El objetivo de este trabajo fue desarrollar y validar en campo una aplicación para dispositivos móviles Android® superior a 6.0, que permitiera realizar n-evaluaciones in situ asociadas a un proceso epidemiológico regional mediante un diseño flexible personalizado a un objetivo sanitario. El proceso inicia ingresando claves de acceso para autenticación de usuario. Antes de una evaluación el usuario debe configurar las n-plagas y/o n-enfermedades de interés asociadas al cultivo(s)/especie(s) citrícolas incluyendo el nombre común y científico, y tipo de organismo (hongo, virus, bacteria, etc.). La configuración se almacena localmente para posterior aplicación a un proceso evaluativo. Posteriormente se configuran n-escalas con n-clases independientes, cualitativas o cuantitativas, para evaluar ocurrencia, severidad, o infestación por cada organismo. Adicionalmente se puede evaluar presencia/ausencia o nivel de infestación de un vector de patógeno. Una vez personalizado los criterios de evaluación para un entorno regional, se inicia el muestreo en n-plantaciones con la caracterización de cada plantación mediante 26-variables epidemiológico-productivas, p.e., condición agronómica, edad, cultivo, cultivar, tipo de riego, nutrición, manejo, etc. La evaluación se realiza en n-plantas por plantación. Por planta, se evalúan con las respectivas escalas las n-plagas y/o n-enfermedades previamente configuradas. Opcionalmente, el usuario puede tomar hasta tres fotografías georreferenciadas de infestaciones o síntomas para posterior toma de muestras con fines etiológicos. Los datos de una evaluación(es) se envía virtualmente a una base de datos web, se exporta o se comparte desde mail, bluetooth, redes sociales u otras herramientas del dispositivo. La App fue exitosamente validada en los estados de San Luis Potosí, Veracruz, y Chiapas para CTV, CLas, CiLV, y sus respectivos vectores en un total de 58 plantaciones con 37700 metadatos generados. La App-ExploraCítricos v2.0 una innovación fitosanitaria que puede contribuir a la integración de grandes volúmenes de datos pertinentes, estandarizados y de calidad para análisis y gestión de riesgos en la citricultura.

Palabras clave: App-móvil; HLB; CTV; Leprosis; sistema epidemiológico; riesgo epidémico

Since Candidatus Liberibacter asiaticus (CLas), the bacterium that causes the HLB or Huanglongbing, was detected in Mexican citrus-growing regions in 2009, government strategies were strengthened in response to phytosanitary risks with potential economic impact. Among these, the Emergency Plan against HLB was conceived for the national containment and mitigation of risks associated with the citrus HLB (Mora-Aguilera et al., 2014a); an Evaluation of the economic impact of Huanglongbing (HLB) in the Mexican Citrus Production Chain was conducted for contributing to the definition of phytosanitary policies (Salcedo et al., 2010); a national program to establish Area Wide Disease Control (ARCOs), currently referred to as Epidemiological Phytosanitary Management Areas (AMEFIs), to manage the spread of HLB through the Diaphorina citri control, the insect vector of CLas; a Surveillance System focused on monitoring at-risk pests not present in Mexico, among other national projects promoted by SENASICA-DGSV. Although these strategies have mitigated productive impacts and generated wide technical diffusion among the productive chain, the need to strengthen a comprehensive model of prevention, management, and effective communication of phytosanitary risks still prevails. Epidemic citrus risk scenarios have increased throughout the country from 2009 to the present. Thus, the HLB is present in 387 of the 645 citrus-growing counties in 26 Mexican states (SIAP, 2022); the ‘spread’ and ‘establishment’ of the Citrus leprosis virus (CiLV), responsible for Citrus Leprosis, present in 18 states and more than 140 citrus-growing has been recognized; likewise, the re-emergence of Citrus tristeza virus with more aggressive variants has been demonstrated in regions of the Mexican Gulf. An outbreak of Xhantomonas citri, the causal agent of citrus canker, was detected in the north of the country, which involved monitoring and tree removal measures and resulted in the eradication of the pathogen. This event, and the outbreaks of Ceratitis capitata in Colima, are recent Mexican cases of successful eradication and prove the need for strong and dynamic preventive phytosanitary programs. Through SENASICA, Mexico is amongst the American countries with the highest investment in phytosanitary policies that effect inspection infrastructure, diagnostic, and operation, human resources consolidation, and support programs for the movement and agricultural products trade within the framework of the powers and responsibilities of the Federal Plant Health Law (https://acortar.link/oLCu0l). However, scientific research and cutting-edge technological developments in support of official surveillance systems are scarce and oriented toward phytosanitary problems with high risk or social impact (Mora-Aguilera et al., 2021). In addition, among the different National Plant Protection Organizations (ONPF), there is still a prevailing vision of articulating campaigns aimed at a particular pest, implying independent operation and consequently a strong economic, human and productive inefficiency. However, a gradual adoption of more integrated strategies can be perceived in some production chains. Thus, for example, in citrus, the AMEFIs are aimed at regional epidemiological and phytosanitary management of CTV, CLas, CiLV, their vectors, and secondary pests (e.g., Aleurocanthus sp. / citrus blackfly) (https://acortar.link/oLCu0l). Implicitly, these new approaches recognize the importance of creating holistic-systemic phytosanitary systems for optimizing integrated pest management. This vision is feasible and cannot be postponed due to the current digital revolution and technological availability, which allows processing massive data volumes for automatic and harmonized decision-making on a regional scale (Mora-Aguilera et al., 2021). Against this background, this work aimed to demonstrate the conceptual, structural, and operational framework of a technological digital development on Android platform as prototype of a tool for surveillance and comprehensive management of citrus pests aimed at ONPF officers and technicians responsible for implementing surveillance - prevention - protection coordinated actions against phytosanitary risks. The extrapolation of the conception to any operational and productive environment is also discussed.

Materials And Methods

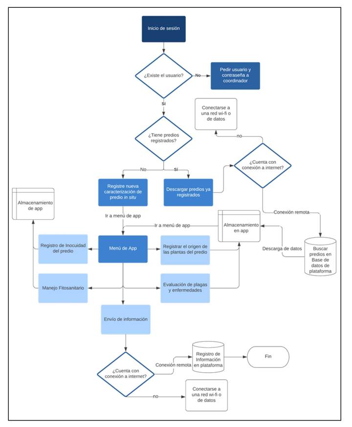
Conception. The conception of the mobile-app devices for Android® platform was defined as App-ExploraCitricos v2.0. Epidemiological management and decision making were objectives for the conception supporting a conceptual digital model denominated Comprehensive Phytosanitary Citrus System (SIFICIT) for use in official programs. This model is based on the digital management of phytosanitary information provided through multiple users for decision-making in quasi real-time (Mora-Aguilera et al., 2021). The premise of these objectives was that all information collected with the App should be integrated into an ad hoc operating system (Figure 1),which can also integrate historical databases (e.g., weather) from other sources. These computerized surveillance and risk management systems in productive chains such as coffee, agave, and citrus have a conception and structure specific to the phytosanitary needs of each one, and have the Epidemiological System as a rational framework, which gives them a holistic-systemic vision and focuses on the plant (crop) as the integrating health axis (Mora-Aguilera et al., 2021, Mora-Aguilera et al., 2014b; Guzmán-Hernández et al., 2017).

Figure 1 Structural conception flowchart involved during the digital programing of App-ExploraCitricos v2.0 for mobile devices with Android® operating system. 

Process flow in the programming approach. The flow involved in the operation of App-ExploraCitricos v2.0 was based on conventional direct sampling and monitoring activities in the crop field. The digital processes and modules interrelation that record activities and crop field observations directly in the mobile-app were integrated into the Android programming (Figure 1). Likewise, conditional procedures and programmatic, operational and technical exceptions that could be encountered in the evaluation for new or historical sites were considered.

Database structure and relational tables. A MySQL® database was developed for information storage generated in App-ExploraCitricos v2.0 mobile device. The internal database structure and relationship implied modular tables or blocks programming of information related to key-variable, primarily determined by a farm site-tracking ID. The variables were segmented into modules that mainly involved planting characterization, on-site assessment, and processing for running information reports, visualization of sampling data associated with plant-by-plant information, or complete summaries of assessments (Figure 2).

Software, programming language, and validation. App-ExploraCitricos v2.0 was programmed with free-use tools, open source programming languages, and dedicated servers for metadata storage using Linux/Apache technologies for web settings. Programs such as MySQL/MariaDB and other complementary ones were used as database managers; PHP / Nodejs, JavaScript, Ajax, HTML5, and CSS were used for the back-end and front-end layout. The mobile-app was developed for Android® articulating to web technologies and programming languages ​​associated with the server (PHP, HTML, CSS, etc.) to generate web services for recording-sending data from the crop field using Wi-Fi or mobile plan. MySQL relational databases and tables were used. Lab validations were performed to ensure suitability for compatibility between mobile systems, automatic verification of geo-localization, record recovery, local data historicity, and supporting. In the crop field, simultaneous validations were performed by 2-5 users in Veracruz, SLP, and Chiapas commercial citrus plantations.

Figure 2 App-ExploraCitricos v2.0 database entity-relationship model designed for crop field dynamic assessment processes, up to real-time reports on mobile device. 

Results

The final structure of App-ExploraCitricos v2.0 was developed through an interactive-continuous process of crop field validations. The mobile-app configuration is dynamic and aimed to the objective(s) of the user. The process integrated the measurement of epidemiological variables with a spatio-temporal, multicrop, multivariety-species, multivariate, multipest, multiuser and multicriteria approach through sampling and/or monitoring, imagery record about the pests and damage of concern for epidemic traceability in the crop field. The purpose was to provide a comprehensive risk analysis of the productive chain in regional environments. The mobile-app was linked to dynamic databases with a local connection on mobile devices and web environment (Figure 3A). The app was designed under a conceptualization of epidemiological parameterization with 26 variables of the Epidemiological System (Figure 3B), customizable by user according to the objective of epidemiological assessment (Figure 3C). The App was developed for Android® devices with versions higher than 6.0 Marshmallow. The crop field validation allowed the assessment of phytosanitary pests in several assessed citrus species. Likewise, the user can add n-pests of concern for a region or an exploration purposes, in specific categories such as insect-pest or insect-vector, and n-diseases associated with pathogens. In order to use the app, authentication keys are required for login according to a user role (e.g., Technician, Coordinator, Analyst, etc.). The access keys are generated in a web Platform. The design of the app for the official ONPF sector allows synchronized or non-synchronized in-situ activities to be carried out in 23 citrus-producing states nationwide in support of strategies SIFICIT program.

Figure 3 Interface example of App-ExploraCitricos v2.0 for sampling and/or monitoring of citrus pests and diseases. A. Initial view (‘home’) with modules menu. B. Plantations characterization module through 26 agronomic-epidemiological variables. C. Module for configuration of variables selected to integrate the assessment menu according to an official work plan. 

Record of pests and diseases. According to a work plan for a time and region scenarios, the mobile-app allows to the user the n-pests and n-diseases registration associated to citrus crops (Figure 4A and 4B). The registration includes the pest common and scientific name as well as organism type (fungus, virus, bacteria, etc.) (Figure 4C). There are no specific limits to the number of pests or diseases that can be recorded in the mobile-app. A dynamic programming allows the gradual integration of new organisms of concern based on regional incidence, phytosanitary status (surveillance, campaign, exploration, etc.) (Figure 4D).

Assessment scales settings. This is a dynamic module in which users set the assessment scales specific to the pests and/or diseases of concern. The assessment scales include a number of classes and a respective associated damage level, severity percentage or infestation (Figure 4E-4G). The assessment scale to be used as a qualitative or a quantitative criterion depending on user’s objectives or other research criteria. Optimally, these should be based on concurrent research lines or publications accepted by the ONFP. Setting scales provide for harmonization between technicians and differentiation of assessment intensity based on the importance or concern for a particular pest or disease. Therefore, it is suitable for different phytosanitary purposes, including qualitative or quantitative surveillance systems, and research projects for phytosanitary support (Figure 4E-4G).

Sampling and/or monitoring settings. The sampling module allows customizing the assessment in the crop field (Figure 4H-4J), by selecting n-pests and their scale(s), previously recorded, to assess damage or severity in situ (Figure 4A-4G). Using epidemiological criteria, this module allows quantification of disease-associated vectors (Figure 4H-4J). The quantification can be presence-absence level or counting of adults or other phase/stage of concern. Once the selection and configuration is complete, a name is given to the sample, e.g., ‘Weekly Monitoring’, saving the customization performed for use in future assessments (Figure 4H-4J). Contrary to monitoring, a sample has no progression through time. The mobile-app conception allows for both inspection processes.

Figure 4 Interface examples of App-ExploraCitricos v2.0 for custom configuration of citrus pest and disease assessment criteria. A. Menu highlighting the sampling configuration module. B. Sampling and evaluation configuration options module. C. Module to register n-pests or n-diseases by common and scientific name and type of organism. D. Example a pests list registered by the user. E-G. Examples of user-defined scales for severity, infestation and phenology. H-J. Examples of sampling settings by selecting pests, assessment scales, and vector presence or quantification. 

Characterization of epidemiological variables. This module is important for a plantation or production unit parameterization. The characterization includes 26 variables grouped by: site geolocation (obtained automatically), productive and epidemiological factors to measure the agronomic condition based on age, citrus species, graft-rootstock, irrigation type, nutrition, management, and other variables associated with Epidemiological System that can explain the pest or disease spatio-temporal intensity (Figure 3B). The component is dynamic and customizable according to the criteria or information requirements. An ad hoc variable selection module per component makes it possible to optimize the operability and relevance of an epidemiological exploration. This flexibility allows for adjusting the objectives, streamline assessment processes and improve the benefit/cost balance (Figure 3C).

Registration of new planting. This module allows the registration of new plantations in a local or regional environment according to pre-defined criteria for selection in a phytosanitary program. Registration of a new plantation also allows assignment of a unique ID or tracking key which allows historical traceability for monitoring purposes and geolocation for analytical purposes (Figure 3A). In each plantation, n-variables of agronomic and phytosanitary management are recorded, previously preconfigured by the user for a specific official phytosanitary program (Figure 3C). These variables were conceived as part of the Epidemiological System and are essential for the risk analysis scenarios. Thus, for example, the citrus species and variety, the graft-rootstock, irrigation type, agronomic and phytosanitary management, foliar nutrition, soil, or combinations can explain the higher or lower HLB or CTV prevalence in each assessment site and can be integrated using algorithms for a regional risk factor.

Crop field assessment. At the start of the process, n-plants can be assessed according to the needs of the user or of a phytosanitary program. The field assessment module has no restriction on the number of plants, but preferably should be predetermined standardization purposes. In each plant is possible to assess the selected set of pests with their respective scale, as well as optionally indicate the presence, absence or quantification of vector(s) (Figure 5B, 5C). In addition, for each plant assesses, specific symptoms can be recorded with up to three images, in which kind of organ/tissue is recorded, a descriptive note added and the imaged plant is geopositioned (Figure 5D). Once the assessment is completed, the main view shows the phytosanitary status of the plant, showing whether symptoms of a pest are present, vector(s), image(s) and the georeference (Figure 5E).

Quantitative reports of a crop field assessment. This module counterpart the automatic preliminary visualization that is generated at the end of n-plants assessment in a citrus farm (Figure 5E), considered as a population unit of test or monitoring. The report generated in this module is more descriptive and quantitative (Figure 6A - 6C). The interface is controlled and consulted by the user through a list of farms assessed and registered in the resident memory of mobile device (Figure 6A). When selecting a farm of concern and option ‘see Report’ (Figure 7A), the summary of the assessment registered for that farm is displayed as table. The report includes the farm number, sampling type, date, all plants detected by pest or disease category, and the range of severity/infestation. The Figure 6B illustrates the report of Farm 1 for a sample type ‘Focus’ (i.e., a spatial aggregate of plants that have a phytosanitary pests of economic or quarantine concern), with records of plants associated with putative symptoms to CTV, HLB, and Leprosis. The Figure 6C shows the example for Farm 1 with a ‘Transect’ sample (i.e., sampling at kilometer intervals within a geographic route selected by risk criteria due to transport of fruit, citrus plants, harvesters, etc.).

Figure 5 Interface examples of the App-ExploraCitricos v2.0 for the start and assessment process of citrus plantations in the crop field. A. Initial activity module that allows selecting a farm (Farm 1), sampling type (Regional) and area of assessment (Focus). B. Unit plant assessment module shows the pests selected in the settings. The example for plant 1 shows the presence of HLB, CTV and Leprosis, with severity assessments of health, 25% and 25%, respectively. At the end, an additional comment indicating a vector infestation of 10 adults of Toxoptera citricida per bud. C. Example of plant 4 with presence of D. citri and T. citricida (insect pest/vector) with scale value less than 10% and 51-75% of infested shoots, respectively. D. Section for capturing georeferenced images in which tissue type (leaf) can be placed with an associated comment. E. Comprehensive view of assessment status with 9 plants. Iconography is shown for plants (p) with quantification of a pest with 10 adults (p-1), standing dead tree (p-2 and p-9), eradicated (p-3), georeferenced plant suspected to a pest (p-4), georeferenced plant with quantification of 31 adults (p-5), healthy (p-6 and p-7), plant with pest incidence (p-8). 

Figure 6 Interface examples of App-ExploraCitricos v2.0 for visualization of assessed farms and consulting reports reports of phytosanitary assessments in citrus farms. A. ‘My Activities’ module shows a list and general attributes of assessed farms during day(s). B. Example of a quantitative table ‘Report’ with records of diseased plants associated to CTV, HLB, and Leprosis for Farm 1 in a ‘Focus’ sampling type. C. Example of a ‘Report’ with records of plants infested associated to pests ‘Diaphorina’ (D. citri) and ‘Pulgón café’ (T. citricida). The vector category is only selected if the respective pathogen has been confirmed by diagnostic in the sampling region. 

Figure 7 Interface of the App-ExploraCitricos v2.0 for the management of assessment records of citrus farms. A. Log management options include ‘Sending’ to the web repository using Wi-Fi or mobile plan; ‘Export’ in MS Excel; and see ‘Comprehensive Reports’ of an assessment at ‘Farm’ level. B. Automatic view indicating that only the ‘Export’ and ‘Report’ options are functional due to local lack connectivity. C. Example of a report on the successful sending of a record/farm to the web repository. List of core modules successfully submited and a ID assigned to the farm. In case of failures or missing data per module, an error icon indicates it. D. View of options to export data from MS Excel for each farm. They include mail, bluetooth, drive, and social networks like MSN or others. 

Sending assessment carried out. This is a straightforward module that consists of sending the record of an assessment performed in a day(s) of crop field (Figure 7). The sending is controlled by the user determining the ideal time to send assessments at repository or web system for management of massive data from n-evaluators. In this research, the SIFICIT system was developed for this purpose. Based on crop field tests and validations, the sending is suggested to perform with Wi-Fi or a ‘mobile plan’ only with 3G or 4G signal (Figure 7A and 7B). Once sent the assessments, a report of records entered in the web system is displayed, if errors were occurs in the process an icon indicates any failure for traceability purposes (Figure 7C). Additionally, when selecting a farm of concern, consulting the ‘Report’ of the crop field assessment is possible, download data in MS Excel, and sending through any resources available on the smartphone such as email, bluetooth, drive, or others (Figure 7D). These last options allow providing the crop field technician with necessary information for customized reports to cooperating growers of assessed farms, productive associations, and local phytosanitary managers. Note that a web system is designed to generate automatic reports focused on decision-making and early warnings. Therefore, the technician also has this virtual resource.

Review of activities and App settings. The mobile-app has a module that allows the user to review the status of activities performed and accumulated during a period (interface not shown). This allows consulting the assessments sent, pending completion in a specific farm, or pending of send to the web repository. If Wi-Fi internet connection or ‘mobile plan’ is not available, only the consulting reports and export files to share via email and other social networks or send are allowed. The data recorded in the device’s resident memory is never lost, even if the battery disables the device during an assessment in the crop field, so the availability is guaranteed for local use, re-assess, or shipment when connectivity conditions allow it. Once a record was sent to web repository, this option is disabled to avoid duplication of information and to avoid compromising the performance of algorithms designed for decision-making in a web system. The mobile-app allows and guarantees that crop field actions are protected against any sending problems. Some components are included, such as the selection of GPS accuracy selection based on the available mobile device, even sending backups and a database copy hosted locally to support technicians with possible shipments problems.

Discussion

The use of digital tools for implementation in operational surveillance systems under the preventive approach have shown the assertiveness to articulate phytosanitary management programs based on decision making assisted by automated algorithms and management of large volumes of data in real-time (Mora- Aguilera et al., 2021). Prevention implies a regional approach and a set of decision criteria and dynamic early warnings differentiated by agroecological conditions (Mora-Aguilera et al., 2021; Flores-Sánchez et al., 2017; Mora-Aguilera et al., 2016). This is currently possible with the digital technology, its economy and connectivity coverage (Guzmán-Hernández et al., 2017; Mora-Aguilera et al., 2014c). However, despite their effectiveness, surveillance systems that integrate a web interface and mobile applications have been limited mainly to the scope of NPPOs or RPPOs (Regional Plant Protection Organizations) and in few productive chains such as coffee (Coffea arabica), blue agave (Agave tequilana) and citrus (Citrus spp.) (Mora-Aguilera et al., 2021).

The experience with Surveillance Systems classified as level 3 shows the requirement of sophisticated Apps designed to evaluate a wide set of variables such as phenology, inoculum loads, crop damage, production, etc. Its function, in conjunction with a web environment, is the generation of effective early warnings for the intervention of an epidemic process. However, Surveillance Systems type 1 and 2, have pest detection at regional level as the main purpose (Mora-Aguilera et al., 2021). In these cases, digital systems have lacked the productive contextualization due to the emphasis on pest inspection. The App-ExploraCítricos v2.0 fills this gap by integrating 26 variables of the productive system to identify anthropocentric predisposing factors in the pests occurrence of economic or quarantine importance. For example, the differential predisposition of sour citrus over sweet citrus to CLas infection is widely recognized (Mora-Aguilera et al., 2014a, 2014b). The App also incorporates personalized configuration in the entire structural conception of the digital model of health management. Thus, for example, it is possible to delimit from the 26 productive variables those to be recorded specifically for the purpose of an epidemiological diagnosis in a region of interest, making evaluations more expeditious. Likewise, specific pests of interest in such diagnosis can be recorded. For example, the inclusion of CTV, HLB and Leprosis, current priorities of the AMEFIs (https://acortar.link/oLCu0l), instead of all citrus pests of economic interest present in Mexico (https://acortar.link/tCjHx9).

The configuration of flexible and independent scales is also one of the great successes of the App to confer greater precision in the health risks characterization as opposed to other fixed and disease specialized approaches (Pethybridge and Nelson, 2018; Pethybridge and Nelson, 2015). The presence or absence of a pest is a very limited attribute for making strategic decisions such as eradication or exclusion with strong commercial implications. The ‘Regulatory’ Surveillance Systems type 1 and 2, have as main purpose to update the pests official lists in an NPPO in adherence to the original conception of the International Standard for Phytosanitary Measures 6 and 5 (ISPM 6, ISPM 5), published by the International Plant Protection Convention (IPPC), endorsed by FAO (https://www.ippc.int/es/), where surveillance is defined as ‘An official process to collect and record information on the presence or absence of a pest through the use of surveys, monitoring or other procedures’ (ISPM 5). These systems were not intended for phytosanitary intervention using preventive or protective approaches, this is the essence of Type 3 Surveillance Systems (Mora-Aguilera et al. 2021).

The potential applicability of App ExploraCítricos v2.0 in official phytosanitary strategies has been emphasized. However, its simplicity and flexibility were intended for eventual use by the productive sector or researchers at the field unit level. The download options in MS Excel format and delivery via virtual network options were intended for field units use without a web repository. Sanitary monitoring under the responsibility of the productive sector has not been adopted as a productive culture. However, under the current social and environmental demands, the increase of certification programs for commercial, organic production, food safety, and sanitary fields (for example, plots for free-virus buds production), and the generalization of digital technology in transition to the ‘internet of things’ will make it essential to adopt productive digital traceability.

The design of simple, iconographic, flexible, and intuitive Apps will be essential for the adoption of these technologies (Guzmán-Hernández et al., 2017). App ExploraCítricos incorporates iconography for this purpose. Additionally, the authors, with a similar conception, generated App Monitor v2.1 available in ‘Play store’ for any crop and without the need for user authentication and web repositories, a restriction of other generic Apps (Aanensen et al., 2009). The feasibility of programming Apps with Android® has favored the development of mobile applications for agricultural and phytosanitary use in recent years. However, the epidemiological and productive systemic conception has been neglected, affecting its functionality, the excessive processes fragmentation, and emphasis on orchar/field visions (Pethybridge and Nelson, 2018; Pethybridge and Nelson, 2015). Understanding an epidemiological process is essential for the development of relevant and transversal digital technologies. Thus, in the context of the COVID-19 emergency, the vision and epidemiological principles used in this work allowed the generation of a qPCR diagnostic protocol articulated with ambulatory digital surveillance (Mora-Aguilera et al., 2022).

The conception of digital models with the rational framework of the Epidemiological System, and the plant (crop) as the integrating phytosanitary axis, guarantees the holistic-systemic vision to which phytosanitary programs must move in the face of the growing demand for healthy and sufficient food, resilience of productive systems to climate change, environmental care, and preservation of productive resources (i.e., soil, plant genetic resources, water). However, phytosanitary digitization implies innovation challenges in the scientific-technological field, institutional management models and regional sanitary operating systems (Mora-Aguiera et al., 2021).

It is urgent to promote digital technological initiatives to avoid delays of the NPPOs in the insertion of Agriculture 4.0, before aspiring to the next technological generation, 5.0, where countries such as China and Japan are already exploring. Agriculture 4.0, currently led by supplies companies, i.e., fertilizers, pesticides, automation, and robotics, respond to strong commercial interests and do not necessarily favor the vision of health prevention and the preservation of regional productive resources (https://play. google.com/store/apps/details?id=com.app.syngentasoluciones&hl=es_MX&gl=US; https://play.google.com/store/apps/details?id=mx.bayer.micultivo&hl=es&gl=US). Technological, democratic, and inclusive digitization is a goal aligned with the humanistic spirit of agriculture and the urgent demand for new agricultural paradigms, including conservation, organic, and agroecological agriculture, oriented towards the sustainability of environmental resources.

Conclusions

The functional prototype App-ExploraCítricos v2.0 is a digital innovation for comprehensive citrus pest surveillance. The systemic conception, modular structure, and flexible setting for multi-pest sampling and monitoring according to the regional diversity of citrus production systems provide to this development a great potential to be used in the management and prevention of phytosanitary risks. App-ExploraCítricos was validated in 58 sour and sweet citrus plantations of San Luis Potosí, Veracruz, and Chiapas states for regional transect, focus and perifocal sampling of CTV, CLas, CiLV and their respective vectors. A total of 37700 metadata were generated and stored in a web environment. The flexibility, intuitiveness, operability and effective data management were confirmed at the device resident level, as well as in the virtual data sending in real-time, MS Excel format export, sending via mail and other network modalities. The App-ExploraCítricos v2.0 is registered in the public copyright registry (INDAUTOR) with number 03-2022-022112203600-01.

Acknowledgments

To the CP-LANREF team for the logistical and operational support. To SENASICA and the State Plant Health Committee of Sinaloa for the financing and administrative management for the execution of this project.

Cited literature

Aanensen DM, Huntley DM, Feil EJ, al-Own FA and Spratt BG. 2009. EpiCollect: Linking smartphones to web appli­cations for epidemiology, ecology and community data collection. Plos one 4(9): e6968. https://doi.org/10.1371/journal.pone.0006968 [ Links ]

Flores-Sánchez JL, Mora-Aguilera G, Loeza-Kuk E, López-Arroyo JI, Gutiérrez-Espinosa MA, Velázquez-Monreal JJ, Domínguez-Monge S, Bassanezi RB, Acevedo-Sánchez G and Robles-García P. 2017. Diffusion model for describing the regional spread of Huanglongbing from first-reported outbreaks and basing an area wide disease management strategy. Plant Disease 101:1129-1127. https://doi.org/10.1094/PDIS-04-16-0418-RE [ Links ]

Guzmán-Hernández E, Flores-Colorado OE, Acevedo-Sánchez G, Mora-Aguilera G, López-Javier MA y González-Gómez R. 2017. APPS como Herramientas de Soporte Epidemiológico Aplicado a Sistemas Regionales de Vigilancia Epidemiológica. Revista Mexicana de Fitopatología, 35 (Suplemento): 184. https://www.smf.org.mx/rmf/suplemento/docs/Volumen352017/VOLUMEN_35_SUPLEMENTO_2017.pdfLinks ]

Mora-Aguilera G, Martínez-Bustamante V, Acevedo-Sánchez G, Coria-Contreras JJ, Guzmán-Hernández E, Flores-Colorado OE, Mendoza-Ramos C, Hernández-Nava G, Álvarez-Maya I, Gutiérrez-Espinosa MA, Gómez-Linton R, Robles-Bustamante AC, Gallardo-Hernández A. 2022. Surveillance web system and mouthwash-saliva qPCR for labor ambulatory SARS-CoV-2 detection and prevention. International Journal of Environmental Research and Public Health 19(3):1271. https://doi.org/10.3390/ijerph19031271 [ Links ]

Mora-Aguilera G, Acevedo-Sánchez G, Guzmán-Hernández E, Flores-Colorado OE, Coria-Contreras JJ, Mendoza-Ramos C, Martínez-Bustamante VI, López-Buenfil A, González-Gómez R and Javier-López MA. 2021. Web-based epidemiological surveillance systems and applications to coffee rust disease. Mexican Journal of Phytopathology 39(3): 452-492. https://doi.org/10.18781/R.MEX.FIT.2104-6. [ Links ]

Mora-Aguilera G, Acevedo-Sánchez G, Guzmán-Hernández E, Coria-Contreras JJ, Mendoza-Ramos C, Jiménez-González L, Santana-Peñaloza B, González-Gómez R, López-Buenfil A, López-Javier M y Carranza P. 2016. Criterios epidemiológicos de accionabilidad regional para control de la roya del cafeto en México. Revista Mexicana de Fitopatología 34S: 23. https://www.smf.org.mx/rmf/suplemento/docs/Volumen342016/Suplemento_34_2016.pdfLinks ]

Mora-Aguilera G, Flores-Sánchez F, Acevedo-Sánchez G, Domínguez-Monge S, Oropeza-Salinas C, Flores-Olivas A, González-Gómez R y Robles-García P. 2014a. Epidemiological surveillance and current status of coconut lethal yellowing, potato purple top and citrus Huanglongbing (HLB) in Mexico. Mexican Journal of Phytopathology 32(2): 120-131. https://www.researchgate.net/publication/300533174_Epidemiological_Surveillance_and_Current_Status_of_Coconut_Lethal_Yellowing_Potato_Purple_Top_and_Citrus_Huanglongbing_HLB_in_MexicoLinks ]

Mora-Aguilera G, Acevedo-Sánchez G, Domínguez-Monge D, Coria-Contreras JJ, Hernández-Hernández E, González- Gómez R, López-Buenfil A, Sánchez-Anguiano H, García-Feria J, Trujillo-Arriaga J, López-Pérez E, Méndez-Ramos A, Matuz-Conde J and Martínez-Bolaños M. 2014b. Epidemiological surveillance system for coffee rust disease (Hemileia vastatrix) in Mexico: A regional approach. In: The 25th International Conference on Coffee Science. 8-13 Septiembre. Armenia, Colombia. 1-6pp. https://www.researchgate.net/publication/306347540_Epidemiological_Surveillance_System_for_Coffee_Rust_Disease_Hemileia_vastatrix_in_Mexico_A_Regional_ApproachLinks ]

Mora-Aguilera G, Robles-García P, López-Arroyo JL, Flores-Sánchez J, Acevedo-Sánchez G, Domínguez-Monge D and González-Gómez R. 2014c. Current situation and management perspectives of Citrus HLB. Mexican Journal of Phytopathology 32(2): 108-119. https://rmf.smf.org.mx/Vol_32_2_2014.htmlLinks ]

Pethybridge SJ and Nelson SC. 2018. Estimate a new ipad application for assessment of plant disease severity using phothographic standard area diagrams. Plant Disease 102: 276-281. https://doi.org/10.1094/PDIS-07-17-1094-SR [ Links ]

Pethybridge SJ and Nelson SC. 2015. Leaf Doctor: A new portable application for quantifying plant disease severity. Plant Disease 99: 1310-1316. http://dx.doi.org/10.1094/ PDIS-03-15-0319-RE [ Links ]

Salcedo BD, Hinojosa R, Mora-Aguilera G, Covarrubias I, De Paolis JRF, Mora S y Cíntora C. 2010. Evaluación del Impacto Económico de Huanglongbing (HLB) en la Cadena Citrícola Mexicana. Instituto Interamericano de Cooperación para la Agricultura (IICA). México. 141 p. http://repositorio.iica.int/handle/11324/7271Links ]

Received: September 30, 2022; Accepted: December 05, 2022

* Corresponding author: morag@colpos.mx

Creative Commons License This is an open-access article distributed under the terms of the Creative Commons Attribution License